
本 PPT 深度拆解毕马威绩效管理体系的底层逻辑,涵盖指导原则、设计流程及落地工具,是企业优化绩效体系的实用指南。内容围绕 “战略协同、动态反馈、价值驱动” 三大核心,解析毕马威如何通过目标设定、过程管理、结果应用构建高适配性绩效体系。
一、毕马威绩效管理体系指导原则
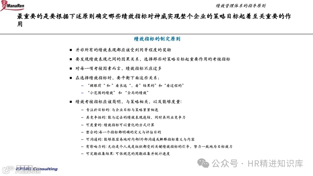
战略协同原则:
强调绩效目标与企业战略深度绑定,通过战略地图解码关键成功因素,转化为部门与个人绩效指标。例如,科技企业将 “技术创新投入占比” 纳入研发团队指标,确保战略落地。
动态反馈原则:
打破传统 “年度考核” 模式,建立 “定期沟通 + 实时反馈” 机制。如设置季度绩效回顾会,结合员工阶段性成果调整目标,提升管理灵活性。
员工发展导向原则:
绩效不仅是评估工具,更成为人才发展引擎。通过绩效结果分析能力短板,匹配培训资源,推动员工与企业共同成长。
二、绩效管理体系设计全流程
绩效指标设计:
多维度建模:运用平衡计分卡,从财务、客户、内部流程、学习成长四个维度设计指标。例如,服务业添加 “客户满意度”“服务响应时效” 等客户维度指标。
SMART 原则:确保指标具体(Specific)、可衡量(Measurable),如 “销售额提升 20%” 替代模糊表述。
评估流程搭建:
多元化评估:采用上级评估、同事互评、自我评估结合的 360 度反馈,全面还原员工贡献。
分级评估机制:针对管理层、核心骨干、基层员工设计差异化评估权重,如管理层侧重战略执行,基层员工聚焦任务完成度。
结果应用与优化:
激励挂钩:将绩效结果与薪酬调整、晋升、奖金分配直接关联,强化激励效果。
体系迭代:每年收集员工反馈,分析指标合理性,动态优化评估规则,确保体系适配组织发展。
三、毕马威经典工具与行业案例
工具应用:
KPI 设计矩阵:通过 “战略目标 — 关键成果 — 指标拆解” 三层模型,快速定位核心指标。
绩效面谈 SBI 模型:基于情境(Situation)、行为(Behavior)、影响(Impact)框架,提升反馈有效性。
行业实践:
四、体系落地关键点
文化适配:绩效管理需融入企业价值观,如创新型企业鼓励 “试错文化”,评估中包容探索性工作。
技术支撑:借助数字化平台(如绩效系统软件)实现数据实时追踪,提升管理效率。
通过毕马威绩效管理体系的逻辑拆解与工具应用,企业可构建 “战略牵引 — 过程管控 — 价值创造” 的闭环管理,真正让绩效管理成为驱动组织发展的核心动能。
下面,我们一起学习下「毕马威绩效管理体系的指导原则和设计.pptx #绩效管理 #毕马威」,文末有资料下载方式~










识别下方二维码
下载完整资料↓









识别下方二维码
下载完整资料↓









以上是「毕马威绩效管理体系的指导原则和设计.pptx #绩效管理 #毕马威」部分内容展示
获取方式
THE END
【领导者管理资料·知识星球部分资料】
-
150页PPT《华为领导力与领导艺术--现代企业统御之道》【经典收藏】
-
73页PPT《华为的PPT制作秘籍》.pptx(内部资料)
-
90页PPT:华为战略领导力模型研讨会(干货)
-
285页PPT《战略到执行的闭环-解读华为BLM方法,探寻业务增长的奥秘》.pptx
-
139页PPT《华为任职资格和员工能力管理》.pptx(最全面版本)
-
117页PPT《华为组织力-构建持续打胜仗的团队》读书笔记.pptx
-
70页PPT《华为训战-原汁原味的华为训战方法论》.pptx读书笔记
-
123页PPT《华为公司渠道伙伴项目管理与经营课程-学员教材》
-
88页PPT《华为绩效管理与绩效考核》(内部资料).pptx
-
98页PPT《华为销售法》读书笔记-华为前销售高管深度揭秘 -
45页PPT《以奋斗者为本-华为人才选拔与激励机制探究》.pptx
-
84页PPT《华为BLM战略规划方法论》.pptx
-
73页PPT《华为产品战略规划全景训战》.pptx(干货)
-
90页PPT《华为学习之法--赋能华为的8个关键思维》.pptx
-
63页PPT《华为基于战略目标的BSC平衡计分卡+OKR绩效管理》.pptx
-
150页PPT《华为战略人力资源管理体系》.pptx
-
89页PPT《华为公司的人力资源管理实践》.pptx
-
152页PPT《华为赖以成功的员工考核秘密:平衡计分卡》.pptx
-
55页PPT《华为集成服务交付ISD业务变革总体方案》.pptx
-
40页PPT《华为LTC流程(铁三角、线索管理、机会、合同)》.pptx
-
80页PPT《华为领导力培训课件-基层主管领导力艺术》.pptx
-
123页PPT《华为公司渠道伙伴项目管理与经营课程-学员教材》.pptx
-
147页PPT《华为的人才供应链体系》.pptx(内部资料)
-
73页PPT《学会华为的BLM战略模型》.pptx


欢迎加入10W+领导者社群
文章来源 :领导者养成笔记「ID:GoToLead 」,转载请公众号回复“转载”
版权说明 :我们尊重原创者版权,除我们确实无法确认作者外,我们都会注明作者和来源。在此向原创者表示感谢。本文所用视频、图片、文字如涉及作品版权问题,请第一时间告知,我们将根据您提供的证明材料确认版权立即删除内容;本文内容为原作者观点,并不代表本公众号赞同其观点和对其真实性负责。


