文档围绕企业战略规划展开,强调其作为年度规划起点需制度化、每年滚动修订,以市场和竞争分析为基础。战略规划程序包括战略议题分析、总部与业务单元制定战略、质询批准等环节,战略质询会是重要管理会议。
内容涵盖发展宏图、市场分析、现状及竞争分析、战略方案、财务预测等,还介绍了竞争五力、SWOT、价值链等分析方法,以及各层次战略侧重点和财务战略、组织结构要求等,旨在帮助企业在变化市场中制定方向、提升竞争力。
1. 战略规划的本质作用
-
定位:作为企业年度规划、经营/预算程序的起点,必须通过制度化严格执行,形成企业发展的“核心纲领”。
-
核心目标:
-
建立战略规划能力,确保企业在快速变化的市场中明确生存与发展方向(如三年内的市场定位、竞争策略)。
-
让高层领导从日常“救火”中解脱,聚焦关键战略领域(如业务组合优化、新市场机会)。
-
通过总部对各业务单元的战略质询,统一集团管控方向,避免子公司战略偏离整体目标。
2. 战略规划的核心原则
-
滚动修订原则:每年基于市场与竞争分析(如行业趋势、对手动态)滚动修正,而非静态文件。
-
高层主导原则:战略规划由CEO及最高领导层“拥有”,通过质询会(非文件批阅)深度参与讨论,迫使子公司负责人直面业务挑战。
-
数据驱动原则:必须以严谨的市场调研、竞争分析为基础(如供应商力量、客户需求变化),拒绝主观臆断。
1. 战略规划的“四级流程”
| 阶段 | 核心动作 | 责任主体 | 关键输出 |
|---|---|---|---|
|
|
|
|
|
|
|
|
|
|
|
|
|
|
|
|
|
|
|
|
2. 战略质询会的运作机制
-
定位:集团每年最重要的管理会议之一,聚焦战略讨论而非日常运营。
-
流程:
-
子公司负责人陈述战略规划(如市场分析、目标设定、资源需求);
-
高层领导现场质询(如“如何应对竞争对手的价格战?”“技术壁垒是否足够高?”);
-
形成修正意见,子公司需在限定时间内调整方案。
-
目标:确保子公司战略与总部目标一致,同时提升管理层对业务的深度思考。
1. 战略规划文档的“八大核心要素”
| 要素 | 具体内容 | 分析工具/方法 |
|---|---|---|
|
|
|
|
|
|
|
|
|
|
|
|
|
|
|
|
|
|
|
|
|
|
|
|
|
|
|
|
|
|
|
|
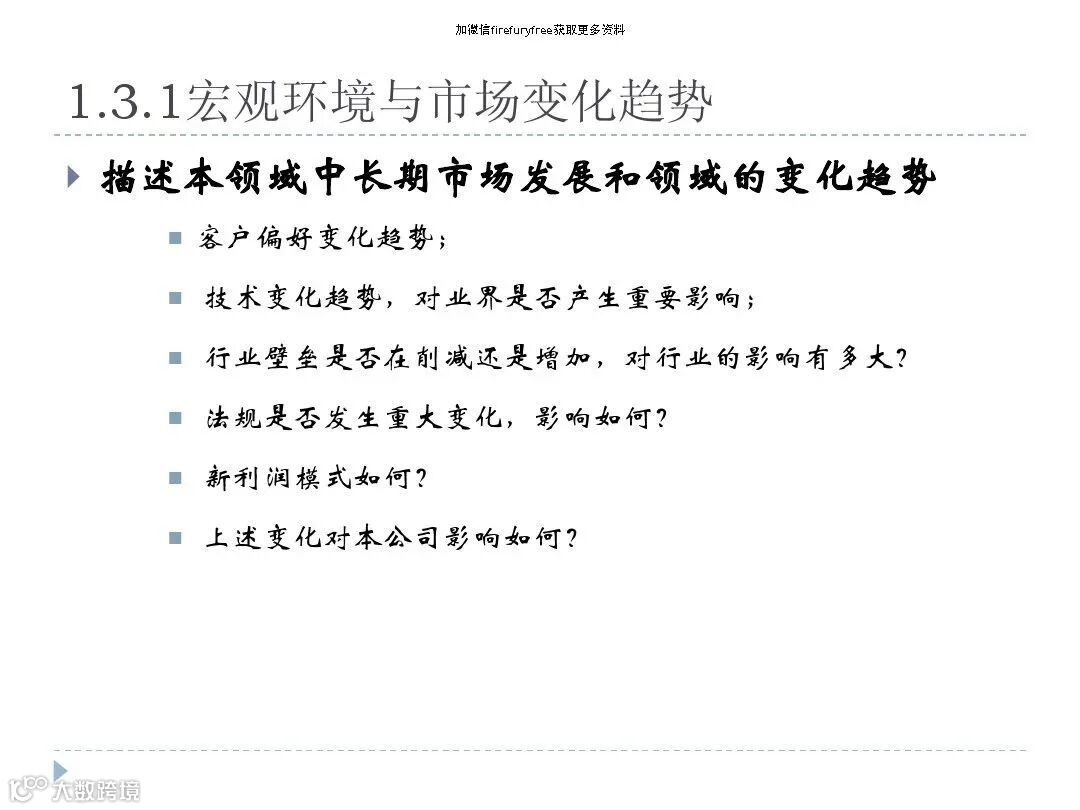
2. 市场环境分析的“五力模型细化”
-
供应商力量:
-
关键因素:供应品差异化程度、采购成本占比、供应商市场份额、替代供应商数量。
-
案例:若某原材料仅由3家供应商提供,企业议价能力弱,需考虑垂直整合或寻找替代源。
-
新进入者威胁:
-
壁垒要素:技术门槛(如芯片制造需EUV光刻机)、品牌认知度、分销渠道获取难度。
-
案例:共享单车行业因低门槛导致大量玩家涌入,最终竞争激烈。
-
客户议价能力:
-
决定因素:客户采购量(如大客户占营收60%)、转换成本(如切换软件需重新培训)。
-
应对策略:通过客户忠诚度计划或技术锁定(如独家API接口)降低客户流失风险。
-
替代产品威胁:
-
分析维度:替代品价格(如新能源车vs燃油车)、用户接受度(如电子书vs纸质书)。
-
数据示例:若替代品用户接受度指数达4.5(1-5分),需紧急调整产品策略。
-
行业内部竞争:
-
关键指标:竞争者数量、市场份额集中度(如CR3=70%为高集中)、价格战频率。
-
案例:智能手机行业因高度竞争,企业需通过差异化创新(如折叠屏)突围。
1. 年度规划时间轴
-
七月-九月:总部启动战略议题分析,各业务单元提交《现状分析报告》。
-
十月-十一月:总部制定初步战略方向,子公司起草《战略草案》并提交总部初审。
-
十二月:召开战略质询会,高层审批最终版战略规划,同步启动年度预算编制。
-
次年一月:正式发布战略规划,各部门签署《战略执行责任书》。
2. 战略协同的“双向机制”
-
由上至下(总部→子公司):
-
总部制定集团整体战略目标(如“三年内海外营收占比提升至30%”);
-
将目标分解至各经营中心(如亚太区、欧洲区);
-
经营中心再分解至业务单元(如某产品线)。
-
由下至上(子公司→总部):
-
业务单元制定具体计划(如“2024年推出3款新产品”),提交经营中心审核;
-
经营中心汇总后向总部汇报,总部根据整体战略调整资源分配(如增减预算)。
-
目标:通过双向沟通确保“总部战略可落地,子公司目标不偏离”。
3. 战略分析工具组合
| 工具 | 应用场景 | 输出成果 |
|---|---|---|
|
|
|
|
|
|
|
|
|
|
|
|
1. 公司层战略(总部视角)
-
核心问题:
-
我们应进入哪些业务领域?(如是否收购某竞争对手)。
-
如何分配资源?(如研发投入占营收15% vs 市场扩张占20%)。
-
关注指标:长期财务目标(如ROE≥12%)、业务组合协同效应(如A业务为B业务提供技术支持)。
2. 经营中心战略(中层视角)
-
核心问题:
-
如何在特定市场(如东南亚)建立竞争优势?。
-
如何利用各业务单元协同(如共享供应链降低成本)?。
-
关注指标:市场份额增长率、投资回报率(ROI)、跨部门协作效率。
3. 业务单元战略(执行层视角)
-
核心问题:
-
我们的产品应聚焦哪些客户群?(如高端市场vs大众市场)。
-
如何构建竞争优势?(如成本领先vs差异化)。
-
关注指标:单品利润率、客户复购率、新品上市周期。
1. 财务战略的“五大维度”
| 维度 | 具体内容 | 决策示例 |
|---|---|---|
|
|
|
|
|
|
|
|
|
|
|
|
|
|
|
|
|
|
|
|
2. 组织结构的“战略适配”
-
原则:组织结构需支撑战略落地(如多元化战略需矩阵式结构,单一业务可采用职能式)。
-
关键要素:
-
部门职责:明确战略规划部、市场部、研发部等在战略执行中的角色(如战略规划部负责跟踪目标进度)。
-
核心流程:建立跨部门协作机制(如新产品开发流程需研发、市场、生产联合评审)。
-
考核指标:将战略目标拆解为部门KPI(如市场部KPI含“新市场渗透率”)。
1. 战略与执行脱节
-
原因:目标未细化为可执行的行动计划,缺乏资源保障。
-
对策:
-
将三年战略拆解为年度计划(如2024年Q1完成市场调研,Q2启动试点项目)。
-
建立战略执行跟踪表,每月监控关键节点(如“新产品研发进度滞后2周,需调配资源”)。
2. 市场变化导致战略失效
-
原因:未及时捕捉行业颠覆信号(如技术替代、政策突变)。
-
对策:
-
每季度进行战略回顾会,评估市场变化对现有战略的影响(如新能源政策加速,需调整燃油车业务)。
-
预留战略弹性空间(如保留10%的预算用于应对突发机会/威胁)。
资料下载方式
Download method of report materials下载报告材料的方法下载报告材料的方法
即可领取完整版资料
3. 高层参与度不足
-
原因:将战略规划视为“行政任务”,而非核心管理活动。
-
对策:
-
高层领导亲自牵头战略议题分析,担任质询会主审官。
-
将战略规划成效与高管绩效考核挂钩(如战略目标完成率占年终奖30%)。
总结:战略规划的“成功三要素”
-
高层主导:战略是“一把手工程”,需CEO亲自推动,避免沦为部门级文件。
-
数据驱动:拒绝“拍脑袋”决策,以市场调研、竞争分析、财务模型为基础。
-
动态调整:市场唯一不变的是变化,需通过年度滚动修订确保战略始终“与时俱进”。
通过以上框架,企业可系统性构建战略规划体系,实现从“机会驱动”向“战略驱动”的转型,在复杂竞争环境中持续创造价值。
资料下载方式
Download method of report materials下载报告材料的方法下载报告材料的方法
即可领取完整版资料
资料下载方式
Download method of report materials下载报告材料的方法下载报告材料的方法
即可领取完整版资料
THE END
【领导者管理资料·知识星球部分资料】


欢迎加入10W+领导者社群
文章来源 :领导者养成笔记「ID:GoToLead 」,转载请公众号回复“转载”
版权说明 :我们尊重原创者版权,除我们确实无法确认作者外,我们都会注明作者和来源。在此向原创者表示感谢。本文所用视频、图片、文字如涉及作品版权问题,请第一时间告知,我们将根据您提供的证明材料确认版权立即删除内容;本文内容为原作者观点,并不代表本公众号赞同其观点和对其真实性负责。



