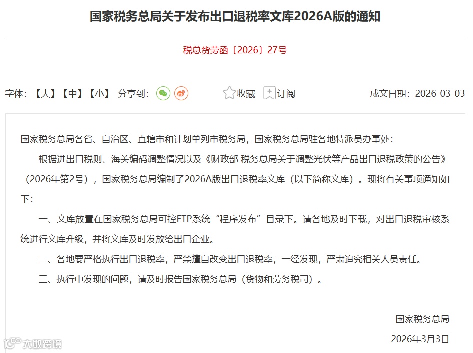
2026年出口退税政策重大调整
3月3日,国家税务总局发布《关于发布出口退税率文库2026A版的通知》,更新2026年出口退税率。根据进出口税则、海关编码调整情况及《财政部 税务总局关于调整光伏等产品出口退税政策的公告》(2026年第2号),新政策将于2026年4月1日分阶段实施。
受影响产品范围
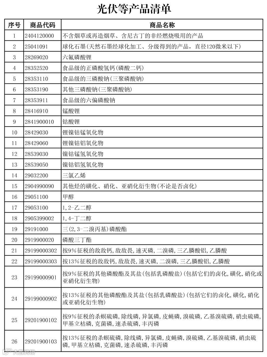
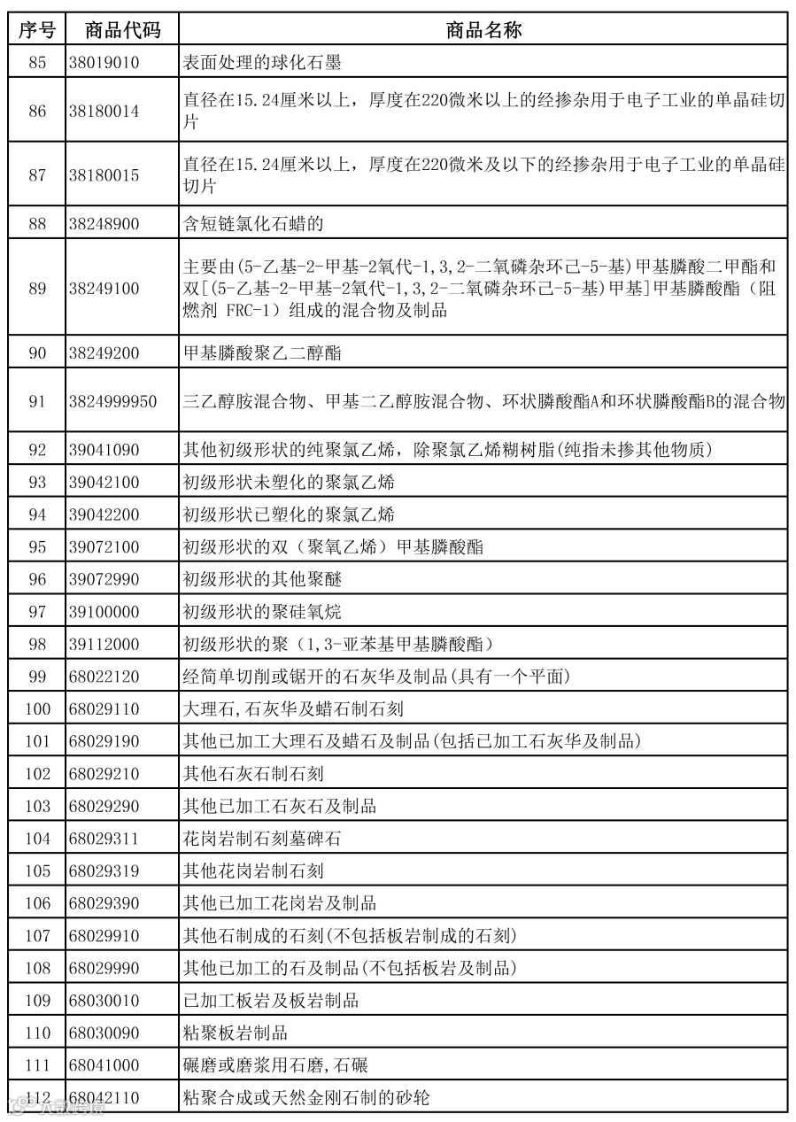
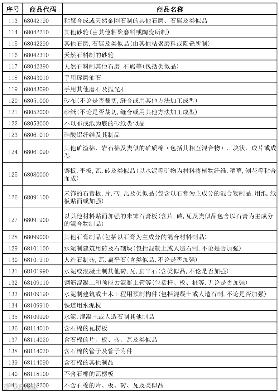
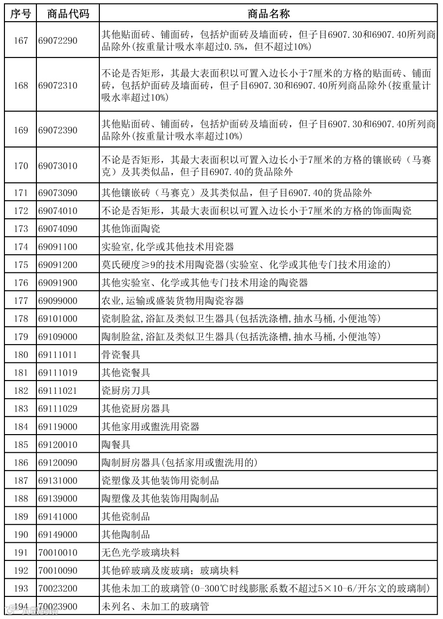
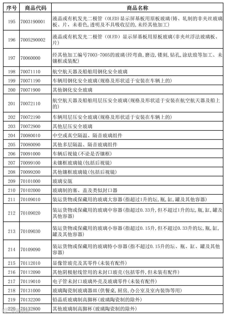
大量产品取消或降低出口退税,主要包括:
1. 光伏相关产品
2. 电池产品
3. 化学原料及制品(基础化工原料、有机磷类化合物等)
4. 塑料PVC及聚合物类、厨房用具、陶瓷用品、有机硅、水泥、玻璃制品
分阶段实施时间表
自2026年4月1日起分阶段调整:
电池产品实施专项调整:
- 2026年4月1日-12月31日:退税率由9%下调至6%
- 2027年1月1日起:取消出口退税
对上述清单中征收消费税的产品,出口消费税退(免)税政策维持不变。企业以出口货物报关单注明的出口日期适用相应退税率。
注:出口退税率查询请通过税务总局官方渠道获取。
特别提示
本次调整系近年来外贸领域最重大的退税政策变动,涉及光伏、电池等关键出口品类,相关企业需及时调整经营策略。

