要消息:微信公众号又改版了,即便我每天都按时发文,你也可能收不到信息,甚至可能永久失联。唯一的办法就是把“领导者管理笔记”公号设置星标☆,这样才能每天照常收到文章。加(微信:New-leaders)进管理资料分享群
领导者管理笔记
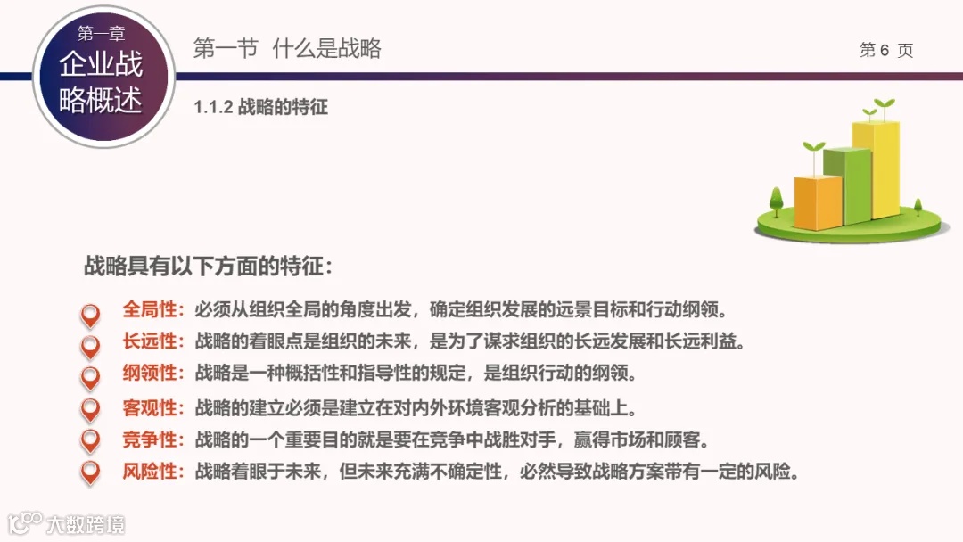
战略就是:指组织为了实现长期的生存和发展,在综合分析组织内部条件和外部环境的基础上做 出的一系列带有全局性和长远性的谋划。通俗地理解:战略就是做正确的事(战术:正确地做事)。




资料领取方式
获取资料请扫描下方二维码
资料预览



































资料领取方式
获取资料请扫描下方二维码



《领导者管理笔记》筹备高端企业家实名付费社群“峯顶会:一号位”。面向:企业董事长/CEO/总经理/总裁、联合创始人/合伙人、COO/CTO/CMO等、事业部(群)总裁/总经理、董事(企业年营收不低于1000万)。定位:资源链接、管理&领导力交流、等价人脉建设、业务合作、思维碰撞。有兴趣加微信:New-leaders ,备注“一号位”。
THE END





欢迎加入10W+领导者社群

文章来源 :领导者养成笔记「ID:GoToLead 」,转载请公众号回复“转载”
版权说明 :我们尊重原创者版权,除我们确实无法确认作者外,我们都会注明作者和来源。在此向原创者表示感谢。本文所用视频、图片、文字如涉及作品版权问题,请第一时间告知,我们将根据您提供的证明材料确认版权立即删除内容;本文内容为原作者观点,并不代表本公众号赞同其观点和对其真实性负责。


