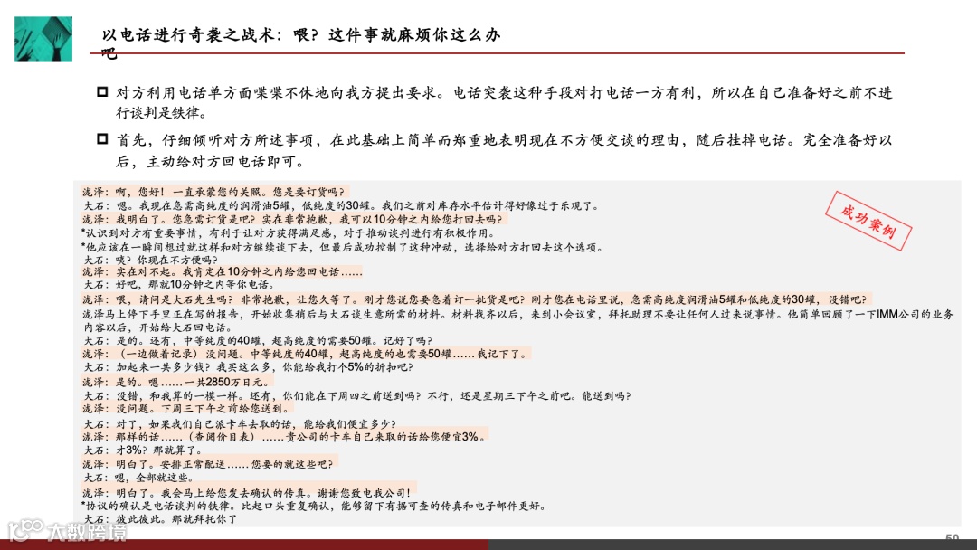
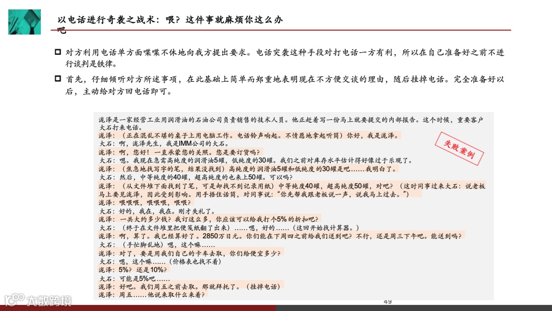
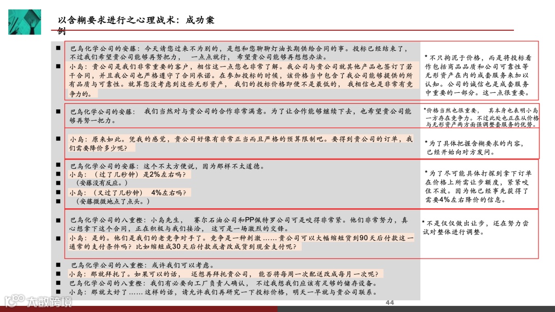
大数跨境

60页PPT《麦肯锡精英的谈判艺术:商务人士必备的沟通技巧与策略,从基础理论到实战技术的应用指南》.pptx

60页PPT《麦肯锡精英的谈判艺术:商务人士必备的沟通技巧与策略,从基础理论到实战技术的应用指南》.pptx 领导者管理笔记
2026-03-03
1


下载完整本文档

扫描下方二维码



下载完整本文档

扫描下方二维码



下载完整本文档

扫描下方二维码



下载完整本文档

扫描下方二维码



【领导者管理资料·知识星球部分资料】



应广大粉丝要求,我们建立了一个【领导者管理交流群】,小伙伴们热情踊跃,目前人数已经上万人了,不能直接进群啦,想要进群的添加小编微信,拉你进群。两个添加其一即可!

欢迎加入10W+领导者社群

图片

文章来源 领导者养成笔记「ID:GoToLead 」,转载请公众号回复“转载

版权说明 我们尊重原创者版权,除我们确实无法确认作者外,我们都会注明作者和来源。在此向原创者表示感谢。本文所用视频、图片、文字如涉及作品版权问题,请第一时间告知,我们将根据您提供的证明材料确认版权立即删除内容;本文内容为原作者观点,并不代表本公众号赞同其观点和对其真实性负责。

【声明】内容源于网络
0
0
领导者管理笔记
关注我,与100万领导者一起学组织和管理。张三峯,15年500强高层管理经验,“人人都是领导者“理念推动者,“商业新知”管理十佳创作者,多家公司管理咨询顾问。
内容 7624
粉丝 0
领导者管理笔记 关注我,与100万领导者一起学组织和管理。张三峯,15年500强高层管理经验,“人人都是领导者“理念推动者,“商业新知”管理十佳创作者,多家公司管理咨询顾问。
总阅读9.9k
粉丝0
内容7.6k