2009年7月13日,国家外汇管理局发布《境内机构境外直接投资外汇管理规定》(汇发〔2009〕30号),并明确自2009年8月1日起施行。该规定以境外直接投资外汇登记为主线,配套资金汇出、前期费用、利润汇回与资本回流等规则,形成境内机构“走出去”项下外汇收支管理的基础制度。本文以国家外汇管理局公开发布的正式文本为依据,按章逐条摘录原文并作解读,力求把条文含义、制度意图及关键概念讲清楚,便于准确引用与口径统一。
一
总则
第1条(立法目的)
原文:
为促进和便利境内机构境外直接投资活动,规范境外直接投资外汇管理,促进我国国际收支基本平衡,根据《中华人民共和国外汇管理条例》等相关法规,制定本规定。
解读:
本条交代本规定的制度目标:在便利境内机构走出去的同时,把境外直接投资项下外汇资金的来源、汇出、汇入和登记管理纳入统一规则,以维护跨境资本流动的有序与国际收支基本平衡。它确立了本规定属于资本项目外汇管理框架下的专门规则,后续条款围绕登记、资金收付与风险控制展开。
第2条(境外直接投资定义)
原文:
本规定所称境外直接投资是指境内机构经境外直接投资主管部门核准,通过设立(独资、合资、合作)、并购、参股等方式在境外设立或取得既有企业或项目所有权、控制权或经营管理权等权益的行为。
解读:
本条对“境外直接投资”作了外延界定,强调以取得境外企业或项目的所有权、控制权或经营管理权等权益为核心特征,并覆盖新设、并购、参股等主要投资方式。这样定义的意义在于把直接投资与贸易付款、证券投资、对外贷款等其他跨境资金用途区分开,为适用登记和资金管理规则提供口径基础。
第3条(监管职责)
原文:
国家外汇管理局及其分支机构(以下简称外汇局)对境内机构境外直接投资的外汇收支、外汇登记实施监督管理。
解读:
本条明确外汇局的监管对象与范围:对境内机构境外直接投资的外汇收支以及相关登记实施监督管理。它把“资金收付管理”和“登记管理”并列,意味着外汇管理既依托登记信息形成事前边界,也通过收支环节的审核与信息报送实现过程监管。
第4条(资金来源与利润留存)
原文:
境内机构可以使用自有外汇资金、符合规定的国内外汇贷款、人民币购汇或实物、无形资产及经外汇局核准的其他外汇资产来源等进行境外直接投资。境内机构境外直接投资所得利润也可留存境外用于其境外直接投资。
上款所称自有外汇资金包括:经常项目外汇账户、外商投资企业资本金账户等账户内的外汇资金。
解读:
本条规定境内机构可用于境外直接投资的外汇资金来源类型,并允许投资收益在境外留存用于再投资,同时对“自有外汇资金”作出解释。条文的制度意图是明确资金来源的合规边界,既允许多元合法来源参与出资,也通过口径列举便于银行在汇出环节核验资金属性;对利润留存的允许则体现对境外经营资金安排的弹性,但仍以登记与监管为前提。
第5条(政策调整授权)
原文:
国家外汇管理局可以根据我国国际收支形势和境外直接投资情况,对境内机构境外直接投资外汇资金来源范围、管理方式及其境外直接投资所得利润留存境外的相关政策进行调整。
解读:
本条赋予国家外汇管理局根据国际收支形势和境外直接投资情况调整相关政策的权力,包括资金来源范围、管理方式以及利润留存政策等。它体现资本项目管理的宏观审慎属性:在总则层面预留政策调节空间,以便在外部冲击或跨境流动变化时及时调整管理口径。
二
境外直接投资外汇登记和资金汇出
第6条(外汇登记与备案制度)
原文:
外汇局对境内机构境外直接投资及其形成的资产、相关权益实行外汇登记及备案制度。境内机构在向所在地外汇局办理境外直接投资外汇登记时,应说明其境外投资外汇资金来源情况。
解读:
本条确立境外直接投资实行外汇登记及备案制度,登记对象不仅包括境外直接投资本身,也包括由此形成的资产与相关权益,并要求登记时说明外汇资金来源。该条的核心是用登记把境外资产、权益与资金收支对应起来,为后续汇出额度控制、变更注销管理和利润汇回等提供信息基础。
第7条(登记材料与登记证)
原文:
境内机构境外直接投资获得境外直接投资主管部门核准后,持下列材料到所在地外汇局办理境外直接投资外汇登记:
(一)书面申请并填写《境外直接投资外汇登记申请表》(格式见附件1);
(二)外汇资金来源情况的说明材料;
(三)境内机构有效的营业执照或注册登记证明及组织机构代码证;
(四)境外直接投资主管部门对该项投资的核准文件或证书;
(五)如果发生前期费用汇出的,提供相关说明文件及汇出凭证;
(六)外汇局要求的其他材料。外汇局审核上述材料无误后,在相关业务系统中登记有关情况,并向境内机构颁发境外直接投资外汇登记证。境内机构应凭其办理境外直接投资项下的外汇收支业务。多个境内机构共同实施一项境外直接投资的,由境内机构所在地外汇局分别向相关境内机构颁发境外直接投资外汇登记证,并在相关业务系统中登记有关情况。
解读:
本条列明办理外汇登记所需材料,并规定外汇局审核无误后在业务系统登记并向境内机构颁发外汇登记证;同时对多个境内机构共同投资的情形作出分拆登记安排。其制度意图是通过“材料核验+系统登记+登记证”形成可验证的登记结果,并将共同投资的权利义务分别落到各投资主体名下,便于后续额度控制与责任追溯。
第8条(资金汇出与额度控制)
原文:
境内机构应凭境外直接投资主管部门的核准文件和境外直接投资外汇登记证,在外汇指定银行办理境外直接投资资金汇出手续。外汇指定银行进行真实性审核后为其办理。外汇指定银行为境内机构办理境外直接投资资金汇出的累计金额,不得超过该境内机构事先已经外汇局在相关业务系统中登记的境外直接投资外汇资金总额。
解读:
本条规定境内机构凭主管部门核准文件和外汇登记证在银行办理资金汇出,银行进行真实性审核;并设定累计汇出金额不得超过业务系统登记的投资外汇资金总额。该条把“登记信息”转化为银行办理汇出的额度边界,既确保资金用途与投资项目一致,也通过额度控制防止超额汇出。
第9条(变更登记与备案事项)
原文:
境内机构应在如下情况发生之日起60天内,持境外直接投资外汇登记证、境外直接投资主管部门的核准或者备案文件及相关真实性证明材料到所在地外汇局办理境外直接投资外汇登记、变更或备案手续:
(一)境内机构将其境外直接投资所得利润以及其所投资境外企业减资、转股、清算等所得资本项下外汇收入留存境外,用于设立、并购或参股未登记的境外企业的,应就上述直接投资活动办理境外直接投资外汇登记手续;
(二)已登记境外企业发生名称、经营期限、合资合作伙伴及合资合作方式等基本信息变更,或发生增资、减资、股权转让或置换、合并或分立等情况,境内机构应就上述变更情况办理境外直接投资外汇登记变更手续;
(三)已登记境外企业发生长期股权或债权投资、对外担保等不涉及资本变动的重大事项的,境内机构应就上述重大事项办理境外直接投资外汇备案手续。
解读:
本条规定在特定事项发生后60日内办理登记、变更或备案,并分别列举三类情形:未登记境外企业的新增投资登记、已登记境外企业的基本信息或资本变动变更登记、以及不涉及资本变动的重大事项备案。其制度意图是把境外资产变化与境内登记信息保持同步,确保后续资金汇入、利润留存或风险处置有准确的登记底账。
第10条(登记注销)
原文:
境内机构持有的境外企业股权因转股、破产、解散、清算、经营期满等原因注销的,境内机构应在取得境外直接投资主管部门相关证明材料之日起60天内,凭相关材料到所在地外汇局办理注销境外直接投资外汇登记手续。
解读:
本条规定境外企业股权因转股、破产、解散、清算、经营期满等原因注销的,应在取得主管部门证明材料后60日内办理外汇登记注销。该条的意义在于及时关闭已终止项目的登记信息,避免登记长期“悬挂”造成额度、汇回和监管信息失真。
第11条(境外贷款与对外担保)
原文:
境内机构可以按照《中华人民共和国外汇管理条例》和其他相关规定,向境外直接投资企业提供商业贷款或融资性对外担保。
解读:
本条明确境内机构可以依照外汇管理条例等规定向境外直接投资企业提供商业贷款或融资性对外担保。它的作用是把与境外被投企业之间的融资支持纳入合规通道,提示相关业务仍需遵循外债、对外担保等配套规则,而不因属于境外投资关系而当然放开。
第12条(外汇管制地区专用账户)
原文:
境内机构在外汇管制国家或地区投资的,可按规定在其他非外汇管制国家或地区开立专用外汇账户,用于与该项投资相关外汇资金的收付。
解读:
本条针对外汇管制国家或地区的投资,允许在其他非外汇管制国家或地区开立专用外汇账户用于相关资金收付。条文的制度考虑在于为受管制地区资金进出提供可操作的账户载体,同时把资金用途限定为与该项投资相关,避免专用账户被泛化使用。
三
境外直接投资前期费用汇出
第13条(前期费用范围)
原文:
境外直接投资前期费用是指境内机构在境外投资设立项目或企业前,需要向境外支付的与境外直接投资有关的费用,包括但不限于:
(一)收购境外企业股权或境外资产权益,按项目所在地法律规定或出让方要求需缴纳的保证金;
(二)在境外项目招投标过程中,需支付的投标保证金;
(三)进行境外直接投资前,进行市场调查、租用办公场地和设备、聘用人员,以及聘请境外中介机构提供服务所需的费用。
解读:
本条界定“境外直接投资前期费用”的范围,并以列举方式覆盖保证金、投标保证金以及市场调查、场地设备、人员雇佣和中介服务等常见支出。其意义在于把项目核准前的必要支出纳入可管理的外汇支出框架,便于银行和外汇局区分前期费用与正式出资款。
第14条(前期费用核准与限额)
原文:
境内机构向境外汇出的前期费用,一般不得超过境内机构已向境外直接投资主管部门申请的境外直接投资总额(以下简称境外直接投资总额)的15%(含),并持下列材料向所在地外汇局申请:
(一)书面申请(包括境外直接投资总额、各方出资额、出资方式,以及所需前期费用金额、用途和资金来源说明等);
(二)境内机构有效的营业执照或注册登记证明及组织机构代码证;
(三)境内机构参与投标、并购或合资合作项目的相关文件(包括中外方签署的意向书、备忘录或框架协议等);
(四)境内机构已向境外直接投资主管部门报送的书面申请;
(五)境内机构出具的前期费用使用书面承诺函;
(六)外汇局要求的其他相关材料。对于汇出的境外直接投资前期费用确需超过境外直接投资总额15%的,境内机构应当持上述材料向所在地国家外汇管理局分局(含外汇管理部)提出申请。外汇指定银行凭外汇局出具的核准件为境内机构办理购付汇手续,并及时向外汇局反馈有关信息。
解读:
本条规定前期费用汇出的比例上限(一般不超过境外直接投资总额的15%)及申请材料清单,并对超过15%的情形设置分局层级核准要求;同时明确银行凭核准件办理购付汇并向外汇局反馈信息。条文的制度意图是对核准前资金外流设置量化边界与审批路径,兼顾项目推进需要与资金外流风险控制。
第15条(前期费用计入总额与扣减)
原文:
境内机构已汇出境外的前期费用,应列入境内机构境外直接投资总额。外汇指定银行在办理境内机构境外直接投资资金汇出时,应扣减已汇出的前期费用金额。
解读:
本条要求已汇出的前期费用计入境外直接投资总额,并在后续办理投资资金汇出时由银行扣减前期费用金额。其作用是把前期费用与最终出资统一核算,避免前期费用成为变相超额汇出通道,同时确保投资总额控制口径一致。
第16条(前期费用资金回调与期限)
原文:
境内机构自汇出前期费用之日起6个月内仍未完成境外直接投资项目核准程序的,应将境外账户剩余资金调回原汇出资金的境内外汇账户。所汇回的外汇资金如属人民币购汇的,可持原购汇凭证,到外汇指定银行办理结汇。所在地外汇局负责监督境内机构调回剩余的前期费用。如确因前期工作需要,经原作出核准的外汇局核准,上述6个月的期限可适当延长,但最长不超过12个月。
解读:
本条规定前期费用汇出后在规定期限内未完成项目核准的,剩余资金应调回原汇出资金的境内外汇账户,并对结汇衔接及期限延长(最长不超过12个月)作出安排。该条通过“限期回调+监督核准”机制,防止长期占用境外账户形成不受控资金沉淀,同时为确有需要的前期工作预留合理弹性。
四
境外直接投资项下资金汇入及结汇
第17条(利润汇回与结汇)
原文:
境内机构将其所得的境外直接投资利润汇回境内的,可以保存在其经常项目外汇账户或办理结汇。外汇指定银行在审核境内机构的境外直接投资外汇登记证、境外企业的相关财务报表及其利润处置决定、上年度年检报告书等相关材料无误后,为境内机构办理境外直接投资利润入账或结汇手续。
解读:
本条规定境外投资利润汇回境内后可以保留在经常项目外汇账户或办理结汇,并列明银行办理入账或结汇时的审核材料范围。条文的制度意图是把利润汇回纳入可核验流程:以登记证和境外企业财务与利润处置文件作为真实性依据,保证利润性质清晰、入账结汇可追溯。
第18条(资本项下收入与资产变现账户)
原文:
境内机构因所设境外企业减资、转股、清算等所得资本项下外汇收入,通过资产变现专用外汇账户办理入账,或经外汇局批准留存境外。资产变现专用外汇账户的开立及入账经所在地外汇局按照相关规定核准,账户内资金的结汇,按照有关规定直接向外汇指定银行申请办理。
解读:
本条规定境外企业减资、转股、清算等资本项下收入的入账路径:原则上通过资产变现专用外汇账户办理,或经批准留存境外,并对账户开立核准及账户资金结汇办理作出衔接安排。其核心在于将资本回流与利润回流区分管理,使用专用账户承载资本项下回收资金,便于额度控制与资金性质识别。
第19条(境内受让境外股权的支付与登记)
原文:
境内机构将其境外直接投资的企业股权全部或者部分转让给其他境内机构的,相关资金应在境内以人民币支付。股权出让方应到所在地外汇局办理境外直接投资外汇登记的变更或注销手续,股权受让方应到所在地外汇局办理受让股权的境外直接投资外汇登记手续。
解读:
本条规定境内机构之间转让境外企业股权的价款应在境内以人民币支付,并要求出让方办理登记变更或注销、受让方办理登记。该条的制度意图是把境内主体之间的股权交易资金流动约束在境内人民币结算体系内,同时通过登记衔接实现投资主体变更的可追溯管理。
五
附则
第20条(外汇年检)
原文:
境内机构(金融机构除外)应按照境外投资联合年检的相关规定参加年检。多个境内机构共同实施一项境外直接投资的,应分别到所在地外汇局参加外汇年检。
解读:
本条规定境内机构(金融机构除外)应按境外投资联合年检规定参加年检,并对共同投资项目的分别年检作出要求。其意义在于通过年检机制持续更新境外投资存续信息,作为外汇管理掌握境外资产状态、评估风险的重要抓手。
第21条(港澳台参照适用)
原文:
境内机构在香港特别行政区、澳门特别行政区和台湾地区进行直接投资的,参照本规定进行管理。
解读:
本条将香港、澳门和台湾地区的直接投资纳入参照适用范围。它解决的是法域差异下的适用衔接问题,明确在这些地区开展直接投资时,原则上按照本规定的登记与资金管理框架执行。
第22条(金融机构境外投资适用)
原文:
境内金融机构境外直接投资外汇管理,参照本规定执行。相关监管部门对境内金融机构境外直接投资的资金运用另有规定的,从其规定。
解读:
本条规定境内金融机构境外直接投资外汇管理参照本规定执行,同时保留相关监管部门对资金运用另有规定的优先适用。该条体现监管分工:外汇收支与登记口径可参照本规定,但金融机构资金运用还需符合行业监管要求。
第23条(业务系统办理与信息反馈)
原文:
境内机构办理境外直接投资项下外汇收支及外汇登记等业务,应按相关规定通过相关业务系统办理。外汇指定银行应将境外直接投资项下外汇收支信息通过相关业务系统向外汇局反馈。
解读:
本条要求境内机构办理境外直接投资项下外汇收支和登记等业务通过相关业务系统办理,并规定银行应通过系统向外汇局反馈收支信息。它体现外汇管理的信息化路径:以系统登记和数据报送替代线下信息传递,提高监管数据的一致性与可核验性。
第24条(法律责任)
原文:
境内机构违反本规定的,外汇局根据《中华人民共和国外汇管理条例》及其他相关规定进行处罚;构成犯罪的,依法追究刑事责任。
解读:
本条规定违反本规定的法律后果,处罚依据为外汇管理条例及其他相关规定,构成犯罪的追究刑事责任。其制度意义在于明确本规定的刚性约束属性,并与上位法的处罚体系衔接。
第25条(解释机关)
原文:
本规定由国家外汇管理局负责解释。
解读:
本条明确本规定的解释机关为国家外汇管理局,用于统一执行口径。对实务而言,出现理解分歧或衔接问题,应以外汇局解释和后续配套文件为准。
第26条(施行与废止)
原文:
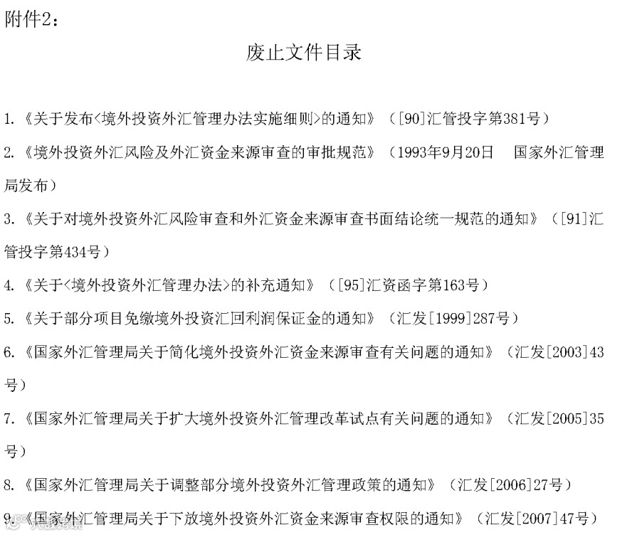
本规定自二〇〇九年八月一日起施行。附件2所列其他规范性文件同时废止。以前规定与本规定不一致的,按本规定执行。
解读:
本条规定施行日期,并明确附件2所列文件同时废止以及不一致规定的适用顺序。它完成新旧规则切换:自规定生效之日起,境外直接投资外汇管理以本规定为准,原有与之冲突的规范性文件不再适用。
——END——


