兴仁事业单位笔试结束
小新整理了考试题目及部分解析
大家可以自行参考哦
2024年7月13日
兴仁事考《综合知识》笔试题
试题来源于网络及考生回忆



点击名片回复【兴仁】获取完整版
2024年7月13日
兴仁事考《教育综合知识》笔试题
试题来源于网络及考生回忆


点击名片回复【兴仁】获取完整版
在等待笔试成绩发布的时间里
各位小伙伴可提前查看兴仁历年进面分
在查询到成绩的第一时间可进行参考对比
以便及时做好面试准备

咨询0元学面试课程
1️⃣兴仁事业单位历年进面分详情

图源:新西南根据官方发布的总成绩收集整理
从上图中得出:
最高进面分为:132.58,岗位为医疗岗
最低进面分为:90.15,岗位为综合岗

2️⃣历年进面分区间详情
*进面分在130分以上的有:1个岗位
*进面分在120-130分之间的有:86个岗位
*进面分在110-120分之间的有:164个岗位
*进面分在100-110分之间的有:153个岗位
*进面分在90分以下的有:0个岗位


根据上面进面分区间可以看出:
在总分150分的情况下
兴仁历年进面分数区间最多的分数
在110-120分之间
其次是100-110之间
各岗位进面详情分值可踢小编领取!
分数高的小伙伴可提前做好面试准备
分数稍低的童鞋也不必灰心
毕竟乾坤未定,一切还皆有机会!

码上领取完整进面分
届时分数比较高的同学,可以预约新西南面试先行班,试讲、说课、结构化分类面试!
▲什么是面试先行班?
在排名出来之前的时间段预约面试,享受先行3大特权:
特权一:
无论分差和排名,均0元入学,过后补费!
特权二:
享受第一阶段最大优惠6000元,小围考生额外再享1000元
特权三:
全省1:1职位保护


扫码咨询课程详情
公考路上,16年本土公考机构为你护航
课程咨询及报考疑问
咨询新西南任意招生老师

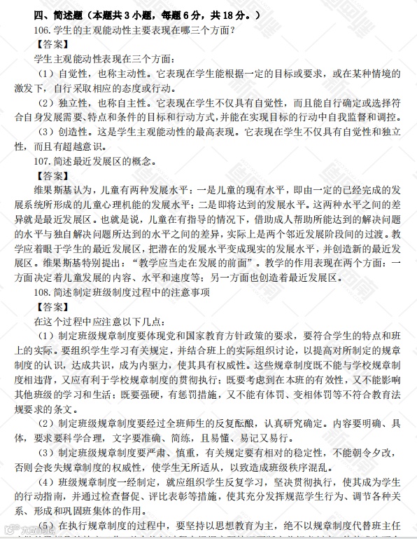
★以上内容含广告

