《领导者管理笔记》读者群开放,如你致力于提升领导力
请加(微信:Tapmadou)进群
►领导者说:
★所谓领导风格,是领导者指导下属、收集信息、运用信息、做出决策、管理变革和处理危机的方式。
来源 | 精益管理人「ID:jyglr2018 」
分享 | 领导者养成笔记「ID:GoToLead 」

领导者的风格对员工影响很大,很多员工离职,不是为了钱,也不是为了职务,而是不能适应直接主管的领导风格。
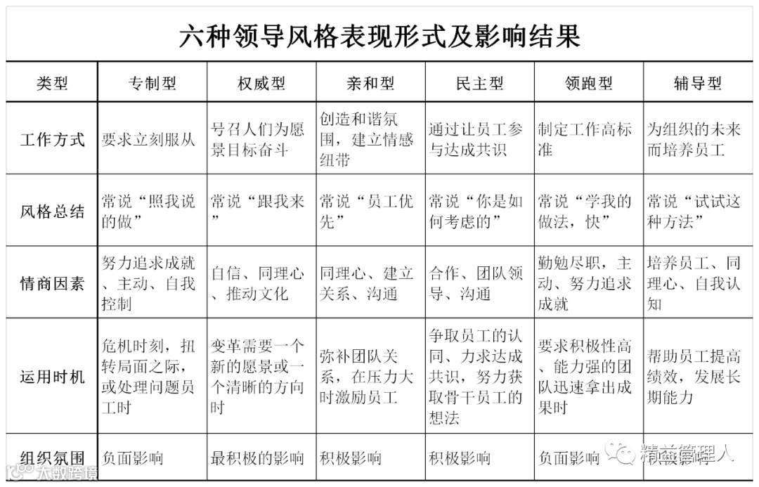
Hay/McBer管理顾问公司将领导风格分为六种类型:
专制型,要求下属立即服从;权威性,号召员工为愿景目标而奋斗;亲和型,建立情感纽带,创造和谐关系;
民主型,通过鼓励下属的多多参与来达成共识;领跑型,期待下属表现优异,并能进行自我指导;辅导型,培养面向未来的员工。
闭上你的眼睛,想想你的上司,他属于一种什么领导风格;如果你自己本身就是一名领导者,也想想你自己又属于什么领导风格。
所谓领导风格,是领导者指导下属、收集信息、运用信息、做出决策、管理变革和处理危机的方式。
以上六种领导风格源自不同的情商,在不同的情形下能起到最佳作用,并以不同方式影响组织氛围。
领导者往往没有认识到,组织氛围会对企业业绩产生巨大的影响,而组织氛围又会受到领导风格的影响。
有研究显示,组织氛围对企业业绩的影响高达1/3,组织氛围好的企业财务指标明显优于组织氛围较差的企业。
不是说组织氛围是业绩的唯一驱动指标,经济形势、产品技术和行业竞争格局也起着巨大作用。


专制型、领跑型(统称暴戾型)领导的组织氛围是负数,即为消极负面;除上述两种以外的其他四种(统称服务型)领导的组织氛围是正数,即为积极正面。
暴戾型领导,耳朵不想听到一丝坏消息,一听见就大发雷霆。于是,一些微小的坏消息平时也就识趣地躲藏了起来。
但是,纸里终究包不住火,小坏消息慢慢变成癌症以后,才不得不呈现在暴戾型领导面前,于是,暴戾型领导愈发出离愤怒了。
服务型领导,平时希望听到下属们的坏消息,许久听不到反而焦虑。因为他知道,一个组织,每天不可能没有坏消息,他高度赞扬坏消息的吹哨人。
他听到坏消息以后,立即心平气和的和大家讨论,为大家提供资源保障,帮助大家去解决。
下属一旦发现有什么不好的苗头,争着汇报。由于未雨绸缪,于是,服务型领导的好消息不断。
不是一个领导者只能有一种风格,而是掌握的越多越好。
特别是如果领导者能根据组织的具体情形,在权威性、亲和型、民主型和辅导型之间自如切换,就可以创造出最佳的组织氛围、最大程度地提高组织业绩。
在知识型组织,不仅有形的产品,无形的组织氛围也是一种生产力,并且还不小呢!
公众号改变了阅读规则,有朋友反映有时会收不到文章推送,为避免错过好文,请朋友们将本公众号加“星标★并点“在看”吧。第一步:点击上方蓝字”,第二步:点击右上角“……”,第三步:设为星标★。
《领导者管理笔记》读者群开放,如你致力于提升领导力
请加(微信:Tapmadou)进群
@THE END

文章来源 :领导者养成笔记「ID:GoToLead 」,转载请公众号回复“转载”
版权说明 :我们尊重原创者版权,除我们确实无法确认作者外,我们都会注明作者和来源。在此向原创者表示感谢。本文所用视频、图片、文字如涉及作品版权问题,请第一时间告知,我们将根据您提供的证明材料确认版权立即删除内容;本文内容为原作者观点,并不代表本公众号赞同其观点和对其真实性负责。

点击下方“在看”
你也越好看!
☟☟☟