环境噪声自动监测系统
产品简介
环境噪声自动监测系统主要由噪声监测终端(包括全天候户外传声器单元、噪声采集分析单元和电源部分)、数据传输单元、计算机控制系统、数据管理软件以及防护机箱等组成。前端采用实时信号分析技术,可扩展倍频程或三分之一倍频程等实时频谱分析功能,并可以监测与分析环境噪声的特征,判断噪声来源,通过无线或有线的网络传输,实现远程数据遥测、噪声事件监测、系统自动校准。可精密测量和计算机场噪声的感觉噪声级和有效感觉噪声级。系统的硬件和软件采用模块化结构、主要功能可根据用户的需要进行配置,可以只要噪声统计分析功能,可以选配实时频谱分析功能,也可以加入气象模块、显示屏和GPS全球定位模块。
户外传声器单元具有防风、防雨、防干扰、防鸟停功能,工作温度范围宽,还配有静电校准装置。
环境噪声自动监测系统适用于城市功能区噪声监测、工业企业厂界噪声监测、交通噪声监测、机场噪声监测、施工场界噪声监测、社会生活噪声监测及其他环境噪声研究领域。
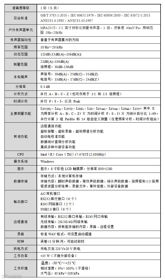
产品参数
产品特点
1) 具有运行状态监控、数据收集、数据存储、审核、查询、统计等功能。
2) 可监控系统中各设备工作状态,具有通信中断、设备故障等异常报警。
3) 具有系统自动或远程校准功能。
4) 设备存储容量大,支持通过通讯接口下载数据。
5) 可根据气象模块的测量结果自动排除下雨或大风时的数据。
6) 具有倍频程或三分之一倍频程等实时频谱分析功能,符合 GB 3241 对 1级滤波器的要求,可远程设置频谱分析的采样间隔。
7)具有多种参数同时测量,包含瞬时声级 Lp、等效声级 Le、累积百分声级 Ln (N=5,10,50,90,95)、最大声级 Lmax、最小声级 Lmin、标准差 SD 等。
8)具有远程设置统计分析时间,在自定义时间段内生成 Leg、LN、Lmax、Lmin、SD 等统计数据,能够同时生成小时统计和天统计数据。
9)具有对超出某一限值的声音的触发录音功能及远程回放功能,触发限值和录音时间可设置。
10)具有远程自检功能并可任意设定自检频次,示值偏差大于 0.5 dB 时自动提示。
11)具有在通讯发生临时故障时不影响数据采集及存储,故障恢复后自动补传延误数据。
12)可扩展其他相关参数采集功能,如风速、风向、温度、湿度、大气压、降雨量、经纬度等。
监测平台
通过现场端设备对环境噪声数据进行实时监测,并将监测数据在软件系统进行质控分析以及应用。系统提供噪声数据采集传输、电子地图、实时监控、超标报警、数据报表、趋势分析等功能,充分满足监管单位的需求。
系统提升了企业的智能化监测水平和环境保护效果,兼顾了企业效益和社会效益,为监管单位提供全面的噪声污染数据,助力建设安静和谐美丽的现代化文明城市。

