2026省市考公务员7地公布
共招50819人
公共科目笔试时间均为12月7日
扫码咨询更多报考疑问
后台回复【全国】查看原文
不在意地区只求上岸的同学
可以考虑这些地区哦
当然,也可以将其它省份的考试当做一次模考
以应对即将到来的贵州省考
扫码咨询更多报考疑问


👆扫码或联系新西南任意老师咨询课程👆
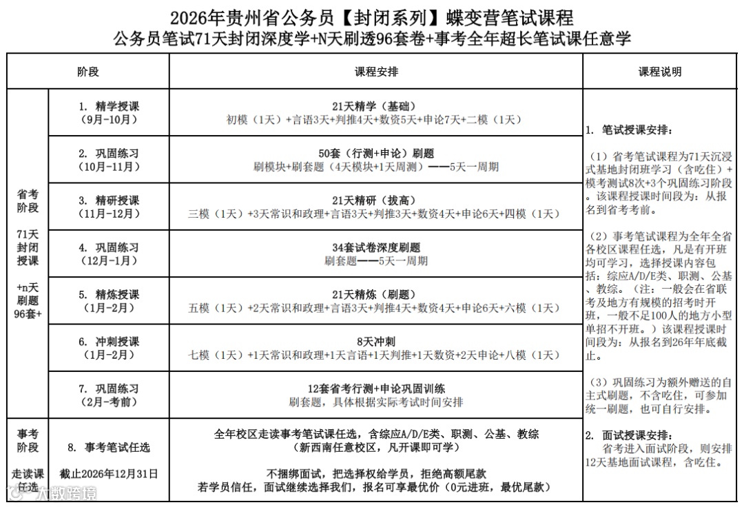
26年省考不足6个月
这里针对26年省考想要报班学习的小伙伴
新西南开设了25年省考封闭专项班
4阶正课+3阶巩固
从10月一直学到3月考前
整个阶段为期高达6个月左右
全阶段督学、服务
各阶段资料全套
根据不同考生需求
分为包食宿的全封闭基地班和走读式校区班
公考路上,17年本土公考机构为你护航
课程咨询及报考疑问
咨询新西南任意招生老师

★以上内容含广告

