搜索
首页
大数快讯
大数活动
服务超市
文章专题
出海平台
流量密码
出海蓝图
产业赛道
物流仓储
跨境支付
选品策略
实操手册
报告
跨企查
百科
导航
知识体系
工具箱
更多
找货源
跨境招聘
DeepSeek
首页
>
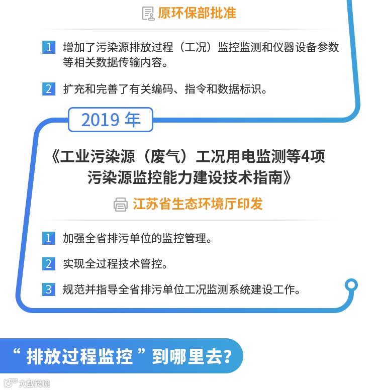
一张图了解污染源排放过程(工况)监控系统
>
一张图了解污染源排放过程(工况)监控系统
汇环科技
2020-11-23
2
导读:能实现信息总览、实时监控、智能报警、工况核定、统计分析等功能。
来源:汇环科技
【声明】内容源于网络
0
0
汇环科技
专业从事污染源自动监测系统建设,专业的环境在线监测仪器制造商,环境在线监测整体解决方案提供商。关注汇环科技,掌握公司动态,了解产品情况,提供相关服务咨询。
内容
252
粉丝
0
关注
在线咨询
汇环科技
专业从事污染源自动监测系统建设,专业的环境在线监测仪器制造商,环境在线监测整体解决方案提供商。关注汇环科技,掌握公司动态,了解产品情况,提供相关服务咨询。
总阅读
3
粉丝
0
内容
252