
为贯彻《中共中央国务院关于建立国土空间规划体系并监督实施的若干意见》,落实《自然资源部关于全面开展国土空间规划工作的通知》(自然资发〔2019〕87号)规范市县国土空间规划编制工作,提高规划的科学性和可操作性,根据相关法律法规和技术标准,日前,自然资源部正式发布《市县国土空间总体规划编制指南》。以下为《指南》全文。

为贯彻《中共中央国务院关于建立国土空间规划体系并监督实施的若干意见》,落实《自然资源部关于全面开展国土空间规划工作的通知》(自然资发〔2019〕87号)规范市县国土空间规划编制工作,提高规划的科学性和可操作性,根据相关法律法规和技术标准,编制组认真总结实践经验,并广泛征求意见,在此基础上制定《市县国土空间总体规划编制指南》。
1 适用范围
本指南规定了市(地)级和县级国土空间总体规划的定位、任务、编制要求等主要内容。本指南适用于市(地)级和县级国土空间总体规划(以下简称市县规划)编制。
2术语与定义
2.1 国土空间
是指国家主权与主权权利管辖下的地域空间,是人类生产生活的载体和场所,包括陆地国土空间和海洋国土空间。
2.2 国土空间规划
是对一定区域国土空间开发保护在空间和时间上作出的安排,包括总体规划、详细规划和相关专项规划。
2.2.1总体规划
是行政辖区内国土空间保护开发利用修复的总体部署和统筹安排,是各类开发保护建设活动的基本依据。是详细规划的依据、相关专项规划的基础。
2.2.2详细规划
是对具体地块用途和开发建设强度等作出的实施性安排,是开展国土空间开发保护活动、实施国土空间用途管制、核发城乡建设项目规划许可、进行各项建设等的法定依据。
2.2.3专项规划
是指在特定区域(流域)、特定领域,为体现特定功能,对空间开发保护利用作出的专门安排,是涉及空间利用的专项规划。
2.3 生态保护红线
是指具有特殊重要生态功能、必须强制性严格保护的区域,是保障和维护国家生态安全的底线和生命线。
2.4 永久基本农田
是指为保障国家粮食安全和重要农产品供给,划定的需要实施永久特殊保护的耕地。
2.5 城镇开发边界
是指为防止城镇无序扩张和无序蔓延、优化城镇布局形态和功能结构、提升城镇人居环境品质,划定的一定时期内可以进行城镇集中建设,重点完善城镇功能的空间边界。
2.6 中心城区
是指城市建设用地集中分布区及其相关控制区域,相关控制区域包括城市的新城、新区及各类开发区,组团式城市的主城和副城等,不包括外围独立发展、零星散布城镇建成区。
2.7 城镇功能控制区
指以中心城区为主体的、应进一步编制控制性详细规划的行政单元,属于市县规划重点管控范围。城镇功能控制区内的新增建设用地应分批次上报审批。
3、总则
3.1 规划定位
市县规划是本级政府对上级国土空间规划要求的细化落实,是对行政辖区内国土空间开发保护活动作出的具体安排,侧重实施性。
3.2 编制原则
3.2.1底线约束、绿色发展
坚持保护优先、集约节约,在资源环境承载能力与国土空间开发适宜性评价的基础上,优先划定不能进行开发建设的空间范围,严格落实上级规划的管控性要求和约束性指标,严守生态安全、国土安全、粮食安全和历史文化保护线,推动形成绿色发展方式和生活方式。
3.2.2以人为本、提升品质
坚持以人民为中心,优化国土空间功能和布局,统筹生产、生活、生态空间,增加开敞空间和公共活动空间,改善人居环境,实现高质量发展、高品质生活。把群众满意度作为衡量规划水平的标准。
3.2.3同步推进、统筹协同
市县规划编制应同步推进,自上而下、上下联动;可根据实际,与乡镇国土空间规划合并编制,协同划定生态保护红线、永久基本农田、城镇开发边界(以下简称“三条控制线”)。坚持陆海统筹,确定海洋保护利用相关控制线;坚持城乡协同,推进城乡基本公共服务均等化;坚持区域联动,控制全域国土空间总体开发强度,促进都市圈、城市群有序发展。
3.2.4多规合一、全域管控
落实主体功能区战略和制度,将各类空间性规划融合为统一的国土空间规划,实现海陆和城乡空间规划全域覆盖、全要素管控。将各相关专项规划叠加到统一的国土空间基础信息平台上,形成市县全域“一张图”。
3.2.5因地制宜、分类指导
尊重规律,前瞻谋划,科学分析,根据自然禀赋、人文特色、不同地区发展阶段特征和需求,有针对性地开展规划编制工作。坚持问题导向和目标导向,鼓励规划“留白”,给地方留有弹性空间,确保规划能用、管用、好用。
3.2.6多方参与、科学决策
按照“政府组织、专家领衔、部门合作、公众参与、科学决策”的工作组织方式,坚持落实责任、部门协同,坚持“开门编规划”,强化规划全过程公众参与,扩大公众和社会各界参与程度,不断完善公众参与制度,建立专家咨询机制,发挥不同领域专家的作用,提高规划科学决策水平。
3.3 规划任务
市县规划主要任务包括:
a)落实上级规划要求;
b)提出规划战略、目标、重要指标;
c)明确国土空间开发保护格局;
d)划定用地分区,制定管制规则;
e)进行国土空间要素统筹配置;
f)明确基础设施等建设项目安排;
g)划定城镇开发边界,加强中心城区管控;
h)明确国土整治修复安排;
i)指导下位规划,协调相关规划;
j)制定近期规划及行动计划;
k)制定规划实施政策措施。
3.4 规划范围
包括行政辖区范围的陆域和管辖海域。
3.5 规划期限
规划期限为2020 年至2035 年,近期为2025 年,远景展望至2050 年。
3.6 编制主体
市县规划编制主体为市县人民政府。市县级自然资源行政主管部门应会同相关部门开展具体编制工作。
3.7 编制程序
总体规划一般按照以下程序编制:
a)准备工作;
b) 规划评估评价;
c) 重要专题研究;
d) 规划方案编制;
e) 规划方案论证;
f) 规划成果报批;
g) 规划成果公告。
市县规划编制基本流程参见附录A。
3.8 技术约定
3.8.1 总体规划应以第三次全国国土调查作为基础数据,统一采用2000国家大地坐标系和1985 国家高程基准作为空间定位基础。
3.8.2 总体规划图纸比例尺,市(地)级一般为1:25 万,县级一般为1:5 万,分区一般为1:1 万-1:5万。专项规划、详细规划根据编制类型和精度,确定图件比例尺。
3.8.3 结合市县规划编制,应同步开展国土空间规划数据库建设,相关成果依据规定逐级报部备案。
3.9 其他要求
3.9.1 市县规划编制采用的基础数据应符合有关法律与保密的规定。规划成果统一使用法定的计量单位。
3.9.2 各省可根据实际,在符合本指南的前提下,制定市县国土空间总体规划编制的细化补充要求。
4 准备工作
4.1 组织准备
4.1.1成立领导小组
市县人民政府应成立规划编制领导小组,主要领导为组长、相关部门负责人为成员,负责审定工作方案、落实工作经费、协调重大事宜、论证规划成果,对规划重大问题进行协商决策。
4.1.2成立工作小组
由自然资源主管部门牵头,联合发展改革、财政、生态环境、城乡建设、工业和信息化、农业农村、水利、交通、能源、文化旅游、卫生健康等部门,组建规划编制专班,负责具体工作,建立协作联动机制,协调解决各类问题。
4.1.3组建技术团队
注重专业化与综合性相结合,选择具有空间规划、土地管理、城乡规划、生态环境等专业背景的技术单位,组建规划编制技术团队,承担规划编制技术工作。同步建立和完善专家智库。
4.1.4制定工作方案
明确工作组织、责任分工、任务内容、阶段目标、进度安排、决策机制、经费保障等内容,确保编制工作顺利开展。
4.1.5建立公众参与机制
建立健全多方协商机制,扩大公众和社会各界参与程度,确保规划方案形成过程中以多种方式广纳民意、集中民智、凝聚共识。
4.2 技术准备
4.2.1编制技术方案
明确指导思想、编制原则、技术路线、主要任务和内容、专题设置、方案论证、成果形式与要求等。
4.2.2整理分析基础资料
收集基础测绘、土地、水、海洋、林草、地质、矿产、生态、环境、灾害、人口、经济、社会、文化、基础设施、城乡建设、航运岸线等方面的基础数据和资料,以及相关部门规划成果、管理数据等,对基础资料进行分类整理和初步分析。
基础资料要求参见附录B。
4.2.3调研重点地区和部门
结合重要专题设置,开展专题调研,通过研讨座谈、问卷调查、现场踏勘等方式,深入了解地区发展实际与合理诉求,掌握各部门、行业的发展趋势和空间需求。
5 基础研究
5.1 一般规定
市县划编制应开展基础研究,主要包括:形成基期用地底数底图;开展资源环境承载能力和国土空间开发适宜性评价;进行规划实施评估和国土空间风险评估;开展重大问题研究等。
5.2 形成基期用地底数底图
5.2.1 在符合3.8.1 的前提下,以第三次全国国土调查成果为基础,综合考虑规划基期用地、用海现状与空间规划管理需要,参照《市县国土空间规划分区与用途分类指南》、本指南表附录表H.1(市县用地现状表)分类要求,形成基期现状用地、用海底数和底图。
5.2.2 市县规划基期用地、用海数据和底图应符合以下要求:
a) 各类用地、用海数据加总应与行政辖区陆域及海域面积总和一致;
b) 耕地、林地、草地、水面、建设用地等用地图斑·不应重叠,确保数据、图件、空间一致。
5.3 资源环境承载能力和国土空间适宜性评价
5.3.1 在省级资源环境承载能力和国土空间开发适宜性评价基础上,结合地方实际,重点深化评价结论、在市县规划中落实。县可不再单独开展评价工作。
5.3.2 通过评价识别资源环境承载能力和关键限制因素,分析国土空间开发潜力;在“三条控制线”统筹划定、国土开发保护格局确定、国土空间用途管制、国土整治与生态修复安排等方面,为规划方案提供技术与策略支撑。
(具体评价方法详见《资源环境承载能力和国土空间开发适宜性评价技术指南》)
5.4 规划分析与评估
5.4.1现状分析
结合基期用地、用海底数底图,分析国土空间开发利用的趋势变化、结构布局、程度效益,总结国土空间开发利用的特点和问题,提出优化完善建议。
5.4.2规划实施评估
全面评估现行城乡规划、土地利用规划以及海洋功能区划的实施情况,总结成效、分析问题,明确本次规划的重点,提出国土空间开发保护格局优化的建议。
5.4.3风险评估
科学评判国土安全、气候安全、生态环境安全、粮食安全、水安全、能源安全等对市县带来的潜在风险和隐患,提出规划应对措施。
5.5 重大问题研究
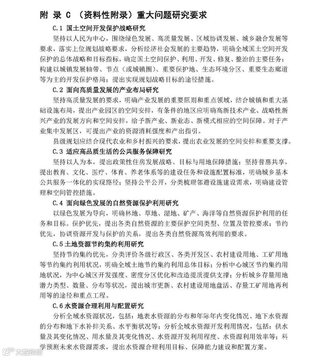
市县规划应结合实际,开展以下重大问题研究。主要包括:国土空间开发保护战略、产业布局、公共服务保障、自然资源保护利用、土地资源节约集约利用、水资源合理利用与配置、生态保护修复、区域协调发展、城乡融合发展、乡村振兴、耕地和永久基本农田保护、国土综合整治、地方治理与规划运行保障等。有关重大问题研究要求参见附录C。
6 方案编制
6.1 明确规划层级
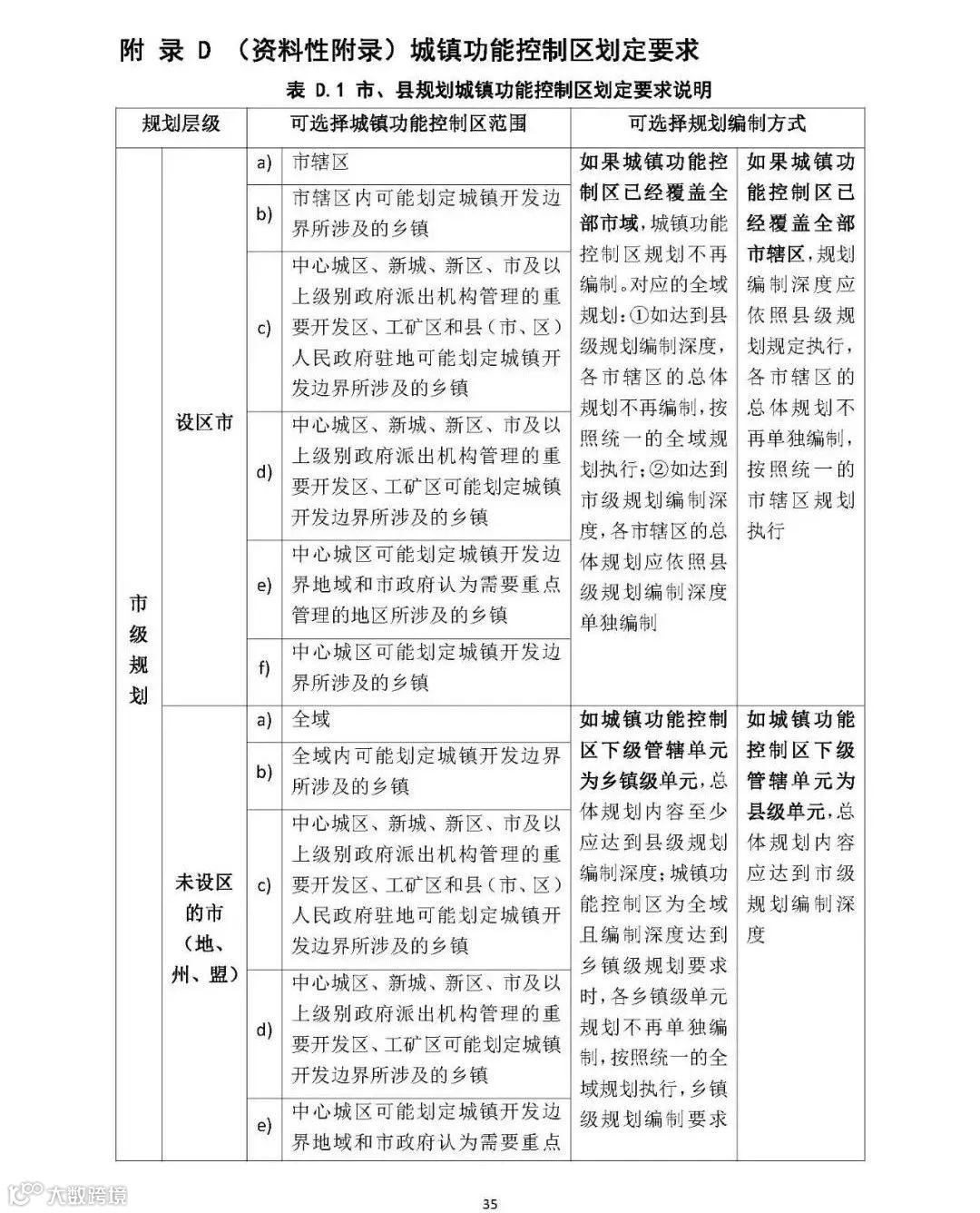
市县规划按照全域、城镇功能控制区两个层次,分别编制规划方案。设区市、未设区的市(地、州、盟)和县级行政单元的城镇功能区按照“管什么就批什么”的原则,与城市批次用地报批范围保持一致,确定规划控制范围,具体规定参见附录D。
6.2 战略目标
6.2.1总体定位
依据上级国土空间规划和区域总体定位,遵循自然资源集约高效利用、城镇化健康有序推进的原则,贯彻落实主体功能区战略和制度,合理确定全域保护与发展的总体定位。
6.2.2国土空间开发保护目标
贯彻生态文明、高质量发展理念,落实国家、省重大战略部署,从经济社会发展、资源环境约束、国土空间保护、空间利用效率、生态整治修复等方面提出近、远期规划目标。
6.2.3国土空间开发保护战略
落实国家和区域空间战略,针对市县国土空间开发保护存在的重大问题以及面临的形势,结合自然资源禀赋和经济社会发展阶段,协调保护和开发关系,提出本市县国土空间开发保护的战略。
6.2.4城市性质
按照主体功能区定位和城市的资源禀赋、区位条件、地方特色和发展阶段,综合确定城市性质。
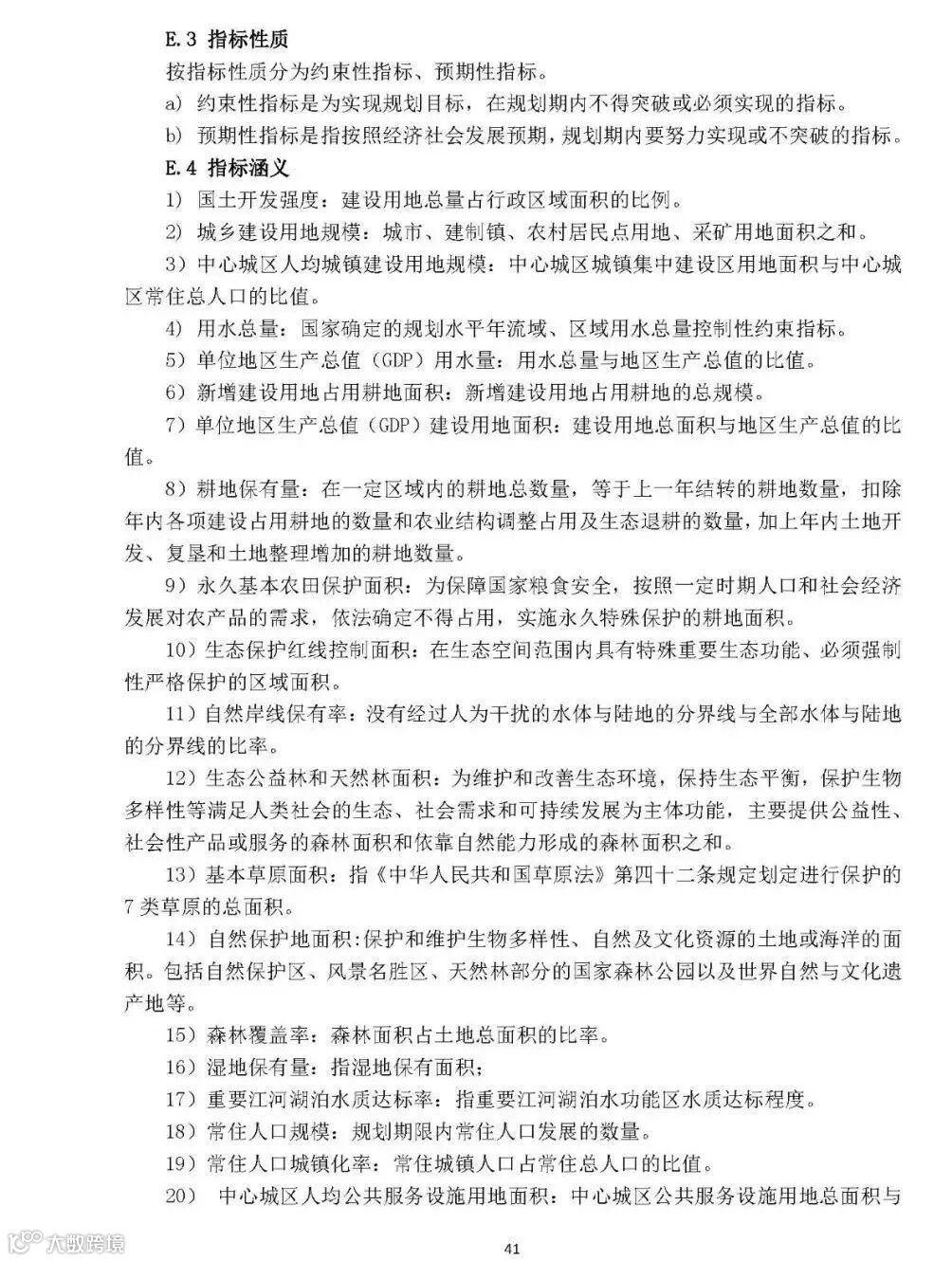
6.2.5指标体系
落实上级规划的管控要求和指标,按照生态优先、高质量发展、高品质生活、高水平治理的要求,明确本级规划管控要求和指标,并将主要要求和指标分解到下级行政区。(规划指标体系详见附录E)
6.3 区域协同发展
落实国家及省域总体战略对区域协同发展的要求,提出跨区域衔接策略,加强与周边市县在生态治理、自然与文化资源的开发保护等方面的衔接,在重大产业发展、城镇功能布局、重要基础设施特别是交通及邻避设施等方面的协调。大城市、特大城市、超大城市要加强城镇圈、都市圈等跨行政区域的规划研究,以强化对国土空间开发保护格局的支撑。
6.4 国土空间格局优化
6.4.1国土空间开发保护的总体格局
以规划评估、评价分析为基础,结合规划目标与战略,统筹“山水林田湖草”等保护类要素和城乡、产业、交通等发展类要素布局,体现全域分区差异化发展策略,构建全域一体、陆海一体、城乡一体,多中心、网络化、组团式、集约型的国土空间开发保护总体格局。
6.4.2规划分区和控制线
划定生态保护、自然保留、永久基本农田保护、城镇发展、农村农业发展、海洋发展等规划基本分区,明确各分区的管控目标、政策导向和准入规则(详见《市县国土空间规划基本分区与用途分类指南》)。其中沿海地区应在市(地)级规划划分陆海协同的海域国土空间分区。严格落实省级国土空间规划相关要求,统筹优化“三条控制线”等空间管控边界,明确“三条控制线”空间布局和管控要求。
6.4.3绿色空间网络与山水格局
以生态保护为基础,以耕地保护为重点,强化城乡生态格局与山水林田湖草的衔接,强化各类自然资源保护利用,构建完整连续的生态网络体系;充分利用自然山水、历史文化等资源,形成丰富的城乡景观序列和轮廓形态,体现城乡山水格局特色。
6.4.4城乡居民点格局
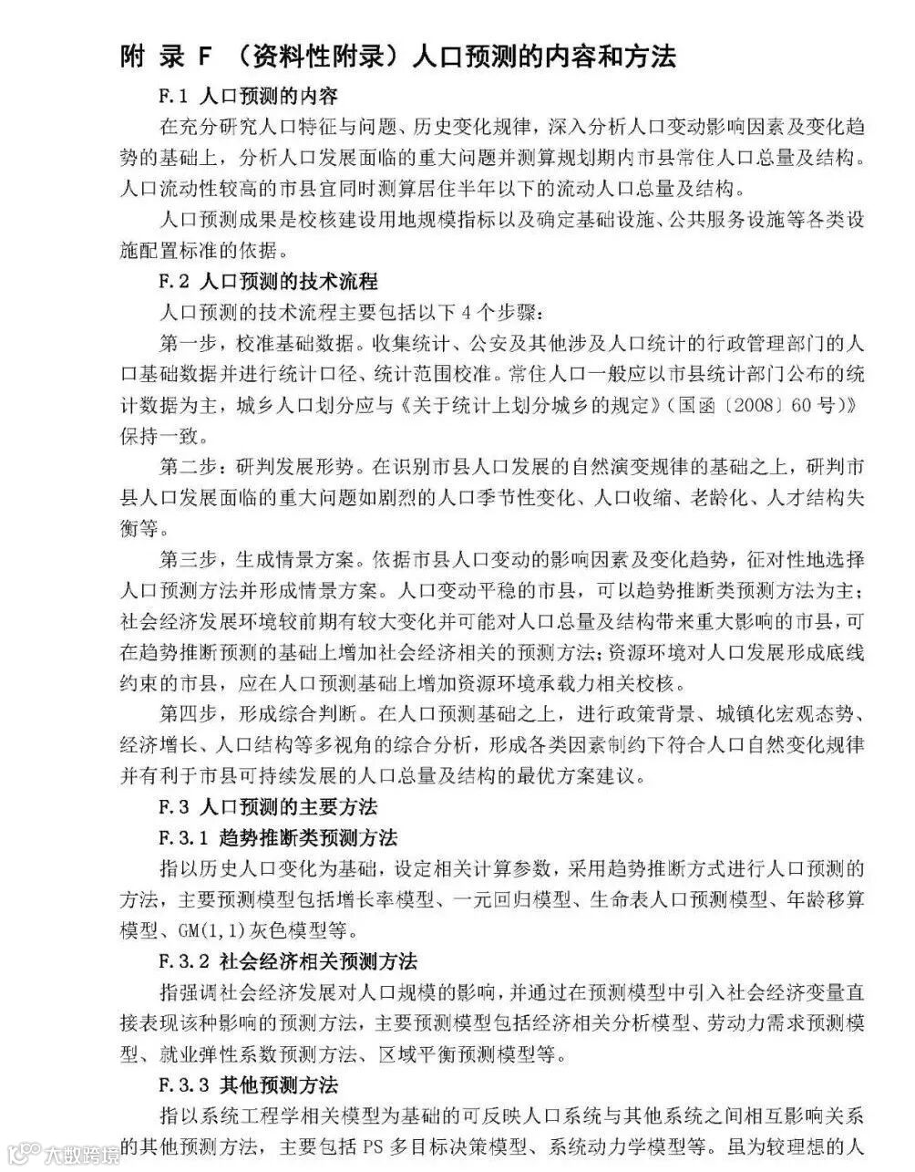
落实上级国土空间规划要求和本地的资源环境条件,坚持“以水定城”等原则,明确全域总人口和城镇化水平,确定各下级行政单元的发展定位、职能分工、人口和建设用地规模,明确城镇体系布局。市(地)级应明确市域城镇体系,县级应明确县域镇村体系、村庄分类和村庄布点原则。确定重点规划管控地区的发展定位、人口用地规模、空间发展方向和规划控制范围。
6.4.5陆海一体化格局
沿海市县要统筹协调陆海空间,统筹规划分区与用途分类,提出陆海相邻及重叠区域的功能协调原则。做好海域、海岛和海岸带保护利用,以海岸带为重点构建陆海一体化的生态格局、产业布局和基础设施网络,提出陆海统筹的开发保护措施和策略。
6.5 城镇功能结构优化
6.5.1优化策略
以生态优先、绿色发展为导向,实现城镇空间格局与生态网络格局的耦合和协同。综合考虑地形地貌、河湖水系、自然生态、地质灾害防御、区域经济流向、重大设施廊道控制、空间布局演进特征、区域协同等因素,确定规划期内城镇主要发展方向。统筹考虑现状用地情况和人口集聚态势,遵循做优增量空间、盘活存量空间、开发地下空间、预留弹性空间的原则,合理确定中心城区范围和城市建设用地规模,引导城市从外延扩张转向内涵集约发展。优化城市功能布局,统筹新区与旧区、生活区与生产区、建设空间与生态空间的关系,促进产城融合和职住平衡,重塑城市空间结构。鼓励用地功能混合使用,营造城市多样性。
6.5.2高质量产业体系布局
以科技驱动代替要素驱动,形成以创新为引领的产业结构,提供以创新为主导的产业空间,配置围绕创新活动的公共服务空间。加快新旧动能转换,推进产业供给侧结构性改革,着力突出质量效益,在产业空间供给上向优势产业、新兴产业和特色产业倾斜。以本地特色自然山水和历史人文资源为基础,大力发展旅游、休闲、文创、教育、医疗、养老等三产服务业,培育生态和文化魅力空间,创造新经济载体。
6.5.3高品质居住空间与公共服务
以人民为中心,优化区域职住关系,优化社区空间结构,提出混合居住的布局基本要求与原则,明确保障性住房的选址要求、布局原则和标准。建设宜居、宜业、宜游、宜学、宜养城市,按需确定教育、卫生、社会福利、文化和体育等涉及民生的主要公共服务设施配置标准,明确重要公共服务设施布局要求。适应人口转移和结构变化趋势,逐步建立健全全民覆盖、普惠共享、因地制宜、城乡一体、满足高品质生活需求的基本公共服务体系。在社区层级统筹安排使用频率较高的公共服务设施,打造活力与包容的“一刻钟社区服务圈”,按照步行5 分钟、步行10 分钟、步行15 分钟范围布置各类公共服务设施,5 分钟步行范围内优先布置老人、儿童和残障人士公共服务设施。
6.5.4高水准公共空间与游憩体系
保留、维护自然原生的河道、湿地生态系统,建设配置合理、结构清晰、功能完善的城市蓝绿网络与开敞空间体系。提出城市结构性绿地、水体等开敞空间的控制范围和均衡分布要求,明确通风廊道的基本格局和控制要求。提高城市绿化覆盖率,广植当地树种,提高生物多样性。通过带状、环状、楔状绿地提升系统连续性和完整性,推进老旧公园改造、建设社区“口袋”公园,提升服务功能。提升城市公共空间品质,塑造尺度宜人、富有活力和文化特色的街道空间、广场空间、滨水空间等城市公共空间。推进公共空间与各级公共设施、交通设施衔接,提高公共空间利用效率。
6.6 乡村振兴发展
6.6.1一二三产业融合发展
落实国家和省级战略部署,积极推进乡村振兴战略。探索城乡融合发展体制机制,统筹安排城乡生态、生产、生活空间,缩小城乡差距,促进城乡要素流动。促进一二三产融合,推动乡村产业发展。根据乡村地区发展布局,合理优化用地等各类资源的配置,促进形成农村新产业新业态,推动城乡产业的有机融合。
6.6.2耕地保护与现代农业
切实落实耕地保有量、永久基本农田保护等控制目标和任务要求。明确区域农业生产空间保护、开发和治理的方向和主要任务,构建农业生产空间总体结构及景观格局。落实上位规划与农业发展有关的重点项目区范围。提出高标准农田建设、土地整治工程指引,提高耕地和永久基本农田质量。提出相应的空间发展导引及管制规则。
6.6.3美丽乡村建设
优化乡村空间布局,引导乡村地区有序发展。顺应村庄发展规律和演变趋势,因地制宜优化村庄及农村人口的空间分布,按照集聚提升、融入城镇、特色保护、搬迁撤并等不同类型,并留有发展弹性,提出村庄分类发展、分步推进的原则和要求。提升人居环境质量,促进乡村风貌改善。推进城乡基本公共服务均等化,提高乡村地区基础设施服务水平。注意乡土味道,保留乡村风貌,留得住青山绿水,记得住乡愁。挖掘乡村历史文化资源和传统,完善历史文化资源和风貌保护机制。
6.7 土地利用控制(国土空间用途管制)
6.7.1土地利用结构优化
围绕规划目标,制定全域规划期内土地利用结构调整方案。市(地)级应当提出市域的土地利用的规模与结构,并对下层次规划提出控制要求;县级应当在市级控制要求的基础上,提出市区/县域土地利用的规模与结构,以及乡镇土地利用调控要求。
编制填写的表格要求见附录H。
制定土地利用结构调整方案,一般按照建设和非建设、合理开发和有效保护两条主线,以优先满足和保障生态用地需求、保障农业用地尤其是耕地资源、优化城镇工矿用地、协调基础设施用地、提升国土景观风貌为原则,对全域内各类建设用地及山水林田湖草等非建设用地进行统筹安排,确定农用地、建设用地和生态用地以及耕地、城乡建设用地、基础设施用地等主要用地的约束性和预期性指标,明确规划导向,提出结构优化、布局调整的重点和方向,以及时序安排等。
6.7.2山水林田湖草矿保护利用
统筹山水林田湖草矿治理,分类梳理各类生态要素,协调水利、园林绿化、农村农业等部门的要素管理边界,明确规划导向,提出结构优化、布局调整的重点和方向,以及时序安排等,形成互为依托、良性循环的自然生态关系。各类自然资源保护利用和布局配置应做到:
a) 山体。结合自然地形划定山体本体范围及保护范围,科学有序推进植树造林和山体绿化,提高山体森林覆盖率,保护和重塑生物多样性,恢复自然生态活力;保持山体自然地形地貌特征,作为生态网络的基本骨架;
b) 水系和湿地。坚守水资源承载能力底线,明确取用水总量、水质达标率等控制目标和配置方案;优化河湖水系格局,统筹重点河湖岸线及周边土地保护利用;严格落实地表水源保护区、地下水源涵养区、自然保护区等各类、各级水生态保护区,明确划定河湖蓝线和湿地保护线,确定水体保护等级和要求,改善水体生态功能;
c) 林地。根据生态区位、生态脆弱性等研究生态公益林地保护等级和措施,严格划定天然林、生态公益林等基本林地集中保护区,对于尚未实现的规划林地,按照林地利用潜力和承载能力提出造林绿化的时序计划安排;
d) 农田。在调查评价的基础上,根据上级规划下达的耕地和永久基本农田保护指标,编制耕地和永久基本农田保护方案,确定规划期间耕地保有量和增减数量,提出基本农田保护面积和调整的规模、范围,拟定耕地占补平衡、基本农田保护的实施措施。充分发挥农田的生产、生态、景观和间隔的综合功能,协调农用地与建设用地的布局,在城市组团之间保留连片、大面积的农田空间,防止城镇蔓延,促进生态功能完善和都市农业发展;
f)矿产资源。统筹矿产资源开发利用,优化资源开采布局,提高矿产资源利用效率,防治矿山地质灾害,推动清洁能源、绿色矿山建设等转型升级,提出矿产资源开发格局、时序安排、总量调控目标。
g)草地等其他陆地资源。对牧草地、自然保留地等其他各类生态要素实施统一保护和监管,明确保护范围、保护数量,严格划定基本草原边界,落实封禁土地沙化保护区管理要求,加强生态系统整体保护。
h)海洋、海岛与岸线资源。涉海市县应单独编制海域、海岛和海岸线资源保护与利用专章。以陆海统筹为原则,贯彻集约节约用海和生态用海要求,统筹保护海洋资源和海陆生态环境,对各类海洋保护利用分区提出差异化用途管制要求,严格禁止围填海行为;分类管理、合理保护利用海岛自然资源,优化利用有居民海岛,保护性利用无居民海岛,严格保护特殊用途海岛;分类管控海岸线资源,强化自然岸线保护,合理安排海岸线旅游、渔业、城镇、港口等功能。
i)自然资源转用管理。落实自然资源的统一国土空间规划许可和用途转用审批制度,明确审查标准和要求。严格控制各类开发利用活动对自然生态空间的占用和扰动;依据规划要求有序引导自然资源生态用途之间的相互转变,鼓励向有利于生态功能提升的方向转变,禁止不符合生态保护要求或有损生态功能的相互转换。
6.7.3建设用地节约集约利用
推进建设用地结构调整与再利用。坚持节约集约优先,分析评价建设用地节约集约利用状况,落实上级规划的有关安排,明确全域土地节约集约利用总体目标、策略路径、重点方向与区域。按照“严格控制总量、优化配置增量、盘活利用存量、用好用活流量、着力提升质量”的要求,围绕城市更新、农村建设用地盘活、存量工矿用地再利用等,提出全域存量建设用地结构调整的总体布局以及存量建设用地再开发的重点工程、重点项目及时序安排。
强化城镇建设用地节约集约利用。加强城市内部存量用地的高效利用,提出城镇开发边界内部土地利用和城镇集中建设区的建设用地节约集约利用要求。针对城镇存量建设用地,明确实施城市更新的标准,划定规划期内实施城市更新的范围,提出更新改造的重点项目及时序安排。分析中心城区节约集约用地状况,为中心城区开发强度、密度分区优化和改造提质提供支撑。推进农村节约集约用地。提出农村建设用地盘活的目标任务与重点区域,引导土地要素的有效流动。推进园区、工矿节约集约用地。以存量工业园区、工业用地为重点,提出现状低效工业用地更新改造的思路和相关实施机制。
6.7.4城市地下空间复合利用
按照安全优先、集约高效、互联互通、平战结合、统筹规划、分步实施的原则,系统、分层规划地下空间,科学合理推进城市地下空间综合利用。划定地下空间集中建设区和管制区范围,在城市重点地区确定地下空间规模、总体布局、功能布局和竖向分层要求,积极发展公共服务、公共交通、市政设施等用途,积极、稳妥、有序地推进地下综合管廊建设。
6.7.5中心城区土地利用控制
中心城区土地利用控制范围与中心城区城镇功能控制区范围保持一致,应将中心城区拟划定城镇开发边界涉及的全部乡镇划入。中心城区土地利用应刚性和弹性有机结合,实施结构控制、指标控制、底线控制和分区控制。中心城区城镇开发边界内的土地(或用海),应按照《城镇开发边界划定指南》进行土地用途分区或分类,明确相应管制规则。中心城区城镇开发边界内的城镇集中建设区,应按照以下要求开展土地利用控制:遵照有关标准规定,合理确定建设用地总规模和和用地结构,用地标准规定另行要求;按照《市县国土空间规划分区与用途分类指南》规定,编制规划分区方案;按照城市总体空间结构、区位条件、集约用地水平等,综合确定城市开发强度、密度分区,提出各级各类开发强度、密度分区的开发建设等控制要求;根据需要开展的其他方式用地控制。
中心城区城镇开边界与城镇功能控制区之间的地区,应按照县级规划分区深度编制土地利用控制方案。有条件的地区,应按照乡镇级规划深度编制土地利用控制方案,乡镇级规划要求另行规定。明确划定城市黄线、蓝线、绿线、紫线,建立“城市四线”管控体系,提出分级管控和规划传导要求。城市重大交通、市政基础设施和公共安全设施控制线,结构性水域(4 级及以上河流、其他具有历史文化等特殊价值的重要水体)岸线,结构性防护绿地和大型公共绿地(面积>=2 公顷)控制线,历史文化街区及大型遗址、重要文物的保护控制线等应纳入线控范围。对于不能进行空间落位的“城市四线”,应因地制宜地提出定性、定策、定量、定构等方面的管控要求。
6.8 绿色高效综合交通体系
6.8.1综合交通发展战略
落实上位规划及相关专项规划交通系统布局要求,完善综合交通体系发展目标和战略,建立区域一体、城乡协同的综合交通体系,加强综合交通体系和空间布局的协同。
6.8.2城乡交通网络体系
加强区域衔接,合理确定市县综合交通体系,明确综合交通网络和枢纽体系布局。确定公路、铁路、航运、轨道交通等重要交通走廊走向,预控机场、港口等重要交通枢纽选址;提出物流设施布局与主要货运通道控制要求。
6.8.3中心城区交通设施
在中心城区确定综合交通枢纽的功能、布局与用地规模确定中心城区城市干线道路系统功能、等级与走向,确定道路红线宽度、主要立交的功能和用地控制范围;落实城际轨道交通在中心城区的走向、主要站点与场站规划布局,提出廊道和场站用地控制要求,划定公共交通场站设施控制线。
6.8.4绿色交通出行方式
体现公交优先、慢行友好的交通政策导向,坚持窄马路、密路网、完整街道理念,鼓励以公共交通为导向的集约化布局模式。确定轨道交通等公共交通布局与管控要求、以社区生活圈为基础的慢行系统布局指引等,明确公交系统与慢行系统的衔接原则与要求。
6.9 城市文化与风貌保护
从中华文明传承和复兴的高度推动历史文化遗产保护工作。总结国际国内成功经验,健全长效机制,保护和利用好城市历史文化遗产,保存和城市无形的优良传统,让历史文脉更好地传承下去。
6.9.1历史文化保护体系
全面保护市县历史文化遗产,明确市县域历史文化遗产保护名录,确定历史文化遗产保护整体框架、保护目标、保护原则和保护重点,明确各类历史文化遗存的保护范围和要求。保护城市山水形胜、传统格局、历史风貌、历史文化街区、历史文化名城名镇名村、文物古迹、非物质文化遗产,整体保护各类遗产及其依存的历史环境和人文景观,提出具体的保护要求、保护措施。
6.9.2文化展示与传承体系
强调历史文化遗产作为城乡发展转型的战略资源,提出各类历史文化资源展示利用基本策略和要求,与自然景观资源、现代功能和生活有机融合,改善人居环境,彰显城市历史文化特色。在市县域空间中挖掘文化线路、文化景观等新遗产类型,识别国家、区域等不同层次的文化、地理和精神标识,建立文化展示与传承体系。
6.9.3城市风貌特色塑造
运用城市设计手法,确定城市总体风貌定位与城市特色塑造要求;妥善处理自然与城市、保护与发展的关系,综合确定城市和山水林田湖草相协调的空间格局与形态;完善城市景观结构,组织城市公共空间系统,确定风貌、视廊、天际轮廓线等控制要求;划定城镇开发强度分区,提出容积率、密度等基准控制指标;划定城市设计重点控制区;明确下位规划编制和开发建设的特殊管控要求。
6.10 安全韧性与基础设施
6.10.1安全韧性城市建设
按照提升城市安全和韧性的理念,发挥城乡蓝绿空间在水土保持、调蓄洪水、防风固沙和阻止灾害蔓延等方面的作用,系统分析评估影响本地长远发展的重大灾害风险类型,提出减缓和适应未来灾害的措施。分析评估影响本地发展建设的主要灾害风险及存在的主要问题,建立综合防灾减灾救灾体系,明确防灾减灾目标和设防标准;合理划分防灾分区,提出重大防灾减灾救灾设施和应急服务设施的布局要求;提出洪(潮)涝、火灾、空袭、地震、地质灾害等。主要灾害的防治目标和措施,提出危险品生产和储存设施用地布局及安全管控要求;提出关键生命线系统建设、重大危险源和邻避设施管控等要求。
6.10.2绿色市政基础设施
按照设施共享的原则,提出市域供水干线、大型污水处理设施、电力干线、燃气干管等重大市政基础设施的布局要求。城乡密集发展地区的城市,还应当提出基础设施共建共享的具体要求。统筹各类市政基础设施及主要线网布局,明确廊道控制要求。因地制宜地推进建设海绵城市,有条件的地区提出地下综合管廊建设要求。在中心城区内,预测供水、污水、供电、燃气、供热、垃圾处理、通信需求总量,确定各类设施的建设规模、标准、重大设施布局和重要线性工程网络;确定排水体制,划定雨水分区;确定污水设施处理等级,划定污水分区;确定输配电网电压等级,控制高压走廊;确定供气气源和配气管网压力级制,确定重大燃气设施安全防护要求;布置输气管线和配气干管;确定集中供热率,确定供热热源和供热方式,划定供热分区;确定生活垃圾收运方式和处理方式,安排建筑垃圾和特殊垃圾处理站布局。
6.11 国土空间生态修复
遵循山水林田湖草生命共同体的理念,统筹确定陆海国土空间综合整治和生态修复的目标和任务。针对区域国土空间生态环境问题,确定城乡低效用地利用、城市更新和乡村土地综合整治的目标与布局安排,确定水土流失、水环境治理、海岸带海域修复、矿山整治等各项生态修复任务目标与布局安排;提出国土综合整治和生态修复重点工程的规模、布局和时序。具体包括:加快山体修复,在保障安全和生态功能的基础上,探索多种山体修复利用模式;开展水体治理和修复,全面落实海绵城市建设理念,系统开展江河、湖泊、湿地等水体生态修复;修复利用废弃地,科学分析废弃地和污染土地的成因、受损程度、场地现状及其周边环境,综合运用多种适宜技术改良土壤,消除场地安全隐患;提出高标准农田建设和土地整治工程指引,提高耕地和永久基本农田质量。
6.12 规划实施
6.12.1分区管制
城镇开发边界外,落实上位规划和主体功能区定位要求,在国土空间开发保护格局的基础上,划定国土空间规划基本分区,并分别明确各分区的核心管控目标、政策导向与管制规则。
城镇开发边界外不得进行城镇集中开发建设,不得设立各类开发区,严格控制边界外政府投资的城镇基础设施资金投入,仅允许交通等线性工程、军事等特殊建设项目、以及直接服务乡村振兴的建设项目等。
城镇开发边界内实行“详细规划+规划许可”的管制规则;在城镇开发边界内,建立完善与城市更新、功能转换、混合利用相关的许可制度。
6.12.2规划传导
按照事权明晰、管控有效、面向实施的原则,有效指导下层次国土空间规划、详细规划和相关专项规划的编制。根据市县行政等级、城镇规模、治理水平等情况,因地制宜地确定市县国土空间规划体系。明确各层级规划的管控要素、管控重点与管控要求,以及上下位规划刚性传导内容。制订下位规划编制计划。
a)对下层次国土空间规划的约束和指导
分类控制、分层落实,强化上下反馈机制。落实上级规划要求,将耕地保有量、城镇建设用地规模、用水总量和强度控制指标等约束性指标分解至下层次国土空间规划。将“三条控制线”及海洋保护利用等重要控制线、国土空间规划基本分区等的划定和管控要求逐级深化细化并向下层次国土空间规划传导。提出下层次规划在发展定位、城镇体系(镇村体系)、综合交通、公共服务设施、市政设施、综合防灾建设等方面的引导。
市(地)级总规可通过县(市)指引明确对下层次规划的传导要求。县级总规应明确乡镇或片区规划的编制单元及编制组织方式。乡镇或片区规划在不突破约束性指标及管控要求的前提下,可对规划进行深化与细化。
b)对详细规划的约束性要求和编制指引
分解城镇建设用地规模、绿地和水域等约束性指标。明确需要传导的分区和用途管制规则、“城市四线”和道路红线等重要控制线、公共服务设施及市政设施布局原则和标准、地下空间功能分区、城市安全体系管控要求等。通过开展总体城市设计,提出开发强度分区、密度等控制指标,高度、风貌等空间形态控制要求。大城市、特大城市、超大城市通过专项研究、专项规划和分区规划,加强向详细规划的传导。
c)对相关专项规划的约束性要求和编制指引
明确交通、城市风貌、历史文化保护、蓝绿空间、地下空间等应当编制的相关专项规划及有关要求。明确各专项规划应遵循的约束性要求、深化细化的方向和重点。明确专项规划需要统筹的重点,将目标、管控要求及指标等技术要求传导至专项规划。建议市(地)级通过编制专项大纲,加强对专项规划的约束和指导。
6.12.3分期实施与行动计划
根据国土空间规划分期实施要求和国民经济社会发展规划,对国土空间的分期实施做出统筹安排,提出分期实施目标和重点任务,明确分期约束性指标、管控边界和管控要求。对近期的国土开发、保护、整治项目及用地安排制定近期实施规划,对近期实施项目库做出统筹安排和行动计划。分年度计划的空间落实和各项分期实施项目的布局和时序,均应符合分期实施规划。
6.12.4规划实施保障措施
围绕规划目标和方案,立足本级政府国土空间治理的职能和权限,完善规划实施措施,要有针对性和可操作性。
a) 建立健全从全域到中心城区,从总体规划到相关专项规划、详细规划,从地级市、县(市、区)到乡(镇)的规划实施传导机制。
b) 明确交通、市政、公共服务设施、历史文化保护、城市风貌、蓝绿空间、地下空间等应当编制的相关专项规划及有关要求,强化总体规划对各相关专项规划的指导约束作用。
c) 完善增减挂钩、增存挂钩、人地挂钩等政策工具,完善规划实施措施和保障机制。
d) 建立规划实施评估指标体系,健全规划实施动态监测、评估、预警、考核和动态调整机制。
6.12.5规划环境影响评价
根据国家有关法律法规规定,对规划方案实施后可能造成的环境影响进行评价,提出预防或者减轻不良环境影响的对策措施。
7 成果要求
7.1 规划成果
规划成果包括规划文本、规划图件、规划说明、信息平台及数据库、专题研究报告、其他材料等。
7.2 规划文本
规划文本应当以法条化的格式表述规划结论,包括文本条文、必要的表格。表述准确规范,简明扼要。
7.3 规划图件
规划图件应包含全域、城镇功能控制区的现状图、规划图。各地可结合实际,在满足深度要求的条件下,可将城镇功能控制区与相关区域(市辖区、县市域)范围合并表达。
7.3.1现状图
a)以全域范围编制的包括:
区位图;
土地利用现状图(必备);
生态资源现状分布图(必备);
综合交通体系现状图(必备);
“评价”图(套图)(必备);
国土空间开发适宜性评价图(套图)(必备);
市域城镇体系现状图/市辖区镇村体系现状图;
海域、海岛开发利用现状图(沿海城市必备);
矿产资源现状分布图;
公共服务设施分布现状图;
市政基础设施分布现状图;
b)以城镇功能控制区范围编制的包括:
土地利用现状图(必备);
道路交通体系现状图;
公共服务设施分布现状图;
市政基础设施分布现状图;
7.3.2规划图
a)以全域范围编制的包括:
区域空间协同规划图;
国土空间格局规划总图(必备);
国土空间规划分区图(必备);
国土空间“三条控制线”管控图(必备);
生态空间管控规划图;
农业空间管控规划图;
城镇体系(镇村体系)规划图(套图,必备);
国土整治与生态保护修复布局规划图(必备);
综合交通体系规划图(必备);
市政基础设施体系规划图(必备);
公共服务设施体系规划图(必备);
综合防灾减灾体系规划图(必备);
重点协调空间指引图;
规划编制单元划分图;
海岸带规划图(沿海城市必备);
b)以城镇功能控制区范围编制的包括:
国土空间规划分区图(必备);
国土空间规划结构图;
绿地系统与水系规划图(必备);
历史文化保护规划图(必备);
通风廊道规划图(必备);
城镇开发强度分区规划图(必备);
景观风貌规划图;
综合交通体系规划图(必备);
市政基础设施体系规划图(必备);
公共服务设施体系规划图(必备);
综合防灾减灾体系规划图(必备);
分期实施规划图
7.4 规划说明
市县国土空间规划说明主要阐述规划决策的编制基础、技术分析和编制内容,是规划实施中配合规划文本和图件使用的重要参考。
7.5国土空间基础信息平台和“一张图”实施监督信息系统推进国土空间基础信息平台建设,以自然资源调查监测数据为基础,统一采用2000 国家大地坐标系作为空间基准,以陆域优于1:10000、海域1:50000 精度纳入第三次全国国土调查现状数据和其他基础数据。并及时将国土空间规划成果数据,纳入国土空间规划“一张图”,确保“发展目标、用地指标、空间坐标”一致。同步建设规划实施监督信息系统,为规划实施、监督、评估、预警提供数据支撑。
7.6 专题研究报告
规划编制中研究形成的有关专题研究报告集。
7.7 其他材料
人大审议意见、部门意见、会议纪要、专家论证意见、公众参与记录。
8 成果报批与应用
8.1 审批及公告
a)规划成果由规划编制工作小组组织专家论证、征求相关部门意见后,报本级人民政府审议。
b)规划成果经同级人民代表大会审议通过后,逐级上报至省级人民政府审查批准;直辖市、计划单列市、省会城市及国务院指定城市的国土空间总体规划报国务院审批。
c)规划成果中需上级政府审批的内容,由总体规划审批机关批准并监督实施;其它内容由市县人民政府批准,报上一级自然资源主管部门备查。
d)规划成果经批准后,应对规划目标、规划期限、规划范围、规划批准机关和批准时间、违反规划的法律责任等内容,依法公告。
8.2 评估监测和预警
自然资源管理部门会同有关部门,定期对市县规划成果实施状况进行动态评估、监测和预警,构建出市、县域国土空间开发利用监测指标体系,评估市县规划主要目标、空间布局、重大工程等执行情况,以及下级总体规划、专项规划、详细规划的落实情况。建立“一年一体检、五年一评估”的定期评估机制,健全资源环境承载能力监测预警长效机制。
8.3 规划成果的调整修改
根据规划评估结果,依法对市县规划进行调整修改。对规划战略目标、空间布局、功能分区等有重大修改的,须按规定程序报原规划审批机关批准;对不涉及规划主要目标及强制性内容修改的,可由本级人民代表大会审议批准,并报原规划审批机关备案。



















(文章转载,详情请点击阅读原文)


