►领导者说:公众号改变了阅读规则,有朋友反映有时会收不到文章推送,为避免错过好文,请朋友们将本公众号加“星标★"并点“在看”吧。第一步:点击上方蓝字”,第二步:点击右上角“……”,第三步:设为星标★。
本文摘自中国科学技术出版社书籍《麦肯锡高效反馈技巧》
出版社授权 | 领导者养成笔记「ID:GoToLead 」发布

人员招聘的一个大的前提就是要录用那些优秀且聪明的人,并且我们要明白录用他们的理由是从这些聪明的人那里得到有用的反馈意见。这样我们才能够明白自己接下来该做些什么。
——史蒂夫·乔布斯
01
职场反馈禁忌
初入职场两个月的小白近期为自己的遭遇大为恼火:
他是一名设计师,虽然很多前辈都告诫过他,这个“乙方”不好当,要有“甲方虐我千万遍,我待甲方如初恋”的心理准备。

但现实还是狠狠给小白上了一课。工作第二周,小白的领导就对小白设计的海报表达了强烈不满,直接把小白吓傻:
“白*!你是学设计的吗?这海报就给我做成这样?”
“海报设计是我们产品最重要的展示窗口!一定要做出格调和品位!你要明白我们受众人群的习惯!你看看你的图,看了就觉得压抑和出圈!”
胆战心惊又担心转正泡汤的小白,连续加了3天班,提供了好几款设计给了领导,但得到的反馈是:
“你不要觉得把时间花够了就是对工作认真负责了,工作看的是结果,过程没那么重要!”
这可把小白给整不会了,领导啊领导,你是对我小白这个人有意见吗?既然如此,当初为何要把我招进来呢?
其实大家都能看出来,整个“矛盾”的根本点不在小白,而是不懂如何反馈的领导。一份设计图不合格,哪里不合格?用质疑工作能力和工作态度的口吻不停拷问,用模糊的个人化感受来给出标准、评价产出,明明自己着急又生气,并没有针对个人发火的意思,却造成了职场中双向尴尬的境地。
其实,会提出意见反馈的职场人士也有烦恼。老何已有10多年工作经验,他最害怕的就是给同事提要求。因为这份工作招人恨呐!谁能听得进去别人的意见反馈呢?

刚开始工作那几年,领导总在会上cue他,让他对项目提意见。老何总是十分老实地把自己看到的问题说出来,不料在无形中得罪了很多人,而他也很快尝到了被冷落的滋味。
当上中层领导后,面对下属犯了错,老何也是先肯定其优点,再提出其工作纰漏之处,却仍要在提意见的过程中看到下属难看的脸色。他也委屈,明明我是为了工作,怎么大家都不理解?
02
麦肯锡为何重视反馈技巧
职场中造成“反馈不佳”的因素有很多,总结起来主要有“效果不佳所以放弃”“不想得罪人难为情”“工作太忙没有时间”三个方面。但在麦肯锡,反馈文化已经渗透到了方方面面,正是因为反馈机制的运行,才让这家全球管理咨询公司领先世界。
在麦肯锡任职多年的服部周作在《麦肯锡高效反馈技巧》一书中总结道,麦肯锡公司能够非常明确地将“评价”与“成长(培养)”这两种机制区分开来。
在残酷的职场生态中,麦肯锡选择了用正式或非正式的反馈技巧来激励员工前进。公司的每位员工都会认证对待自己收到的评价和建议,而在给别人做评价和建议的员工,也都是本着根据实际工作情况和分析本身给出的具体改进建议。
到最后,咨询顾问们都觉得这个公司十分重视对员工的培养,自己的上进心也让他们在一线工作中充满动力。
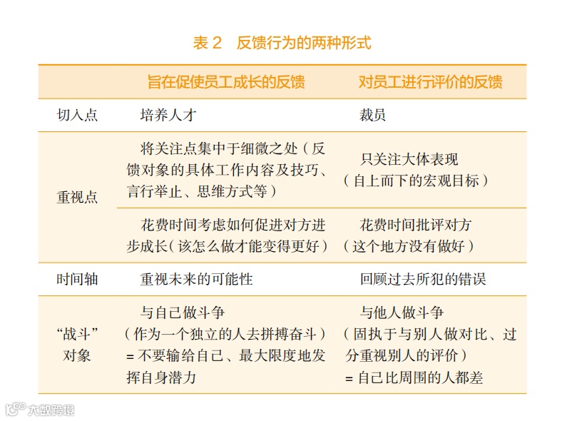
为什么旨在促进员工进步成长的反馈比评价反馈更重要且更有效果呢?

(图表来自《麦肯锡高效反馈技巧》)
当然,每家公司的情况不一样。我们在进行反馈的时候,你或者你的团队对待反馈意见的不同态度会导致其效果的巨大反差。
麦肯锡公司一直认为,领导者的力量是有限的。为了让整个企业变得万众一心、众志成城,我们必须建立一个反馈机制并制定出一整套相应的操作流程规范,以期将意见反馈的效果渗透到工作中。
麦肯锡“成长型反馈机制”不仅去除了大多数消极的职场文化,而且促进了团队业绩的提升。
03
麦肯锡高效反馈技巧
从日常的非正式反馈,到团队内进行的反馈、再到全组织、全公司内进行的正式反馈,反馈文化已经深深地渗透到麦肯锡的方方面面,甚至员工们会经常进行“反馈的反馈”。正是这种反馈文化,给麦肯锡带来了高效的企业文化。
服部周作深受麦肯锡文化之浸染。他将自己学到的麦肯锡高效反馈技巧全部整理在了《麦肯锡高效反馈技巧》中,希望毫无保留地传授给所有人。

ISBN 978-7-5046-9381-5
作者:[英]服部周作 著 刘江宁 译
定价:59.00元
出版社:中国科学技术出版社
上市时间:2022年4月
本书通过丰富事例,介绍了在各种场合都可以合理、高效使用的反馈方法和反馈结构。为了提升本书的实用性,作者利用很多“小专栏”和“检查列表”,以及“行动步骤”等一步步指导读者进行反馈行动练习。
服部周作认为,掌握反馈技巧是职场新人极速成长的秘密之一,成为领导者后再学习意见反馈为时已晚。
为了帮助大家更快掌握反馈技巧,服部周作提出了提高反馈影响力的“反馈环”理论。
反馈环主要包括以下4个步骤:
认真观察并收集事实(频率、跨度、数量以及做记录的地点)

设身处地地仔细聆听对方阐述的理由(积极聆听)

告知对方你对该行为的感受和情绪(产生影响)

给对方提出自己的建议,并告诉他们正确的做法(如果很难找到正确的解决方案,就提出问题并与他们共同解决)。
反馈环适用于“你对对方不甚了解”“反馈数据点少”“不得不给出负面反馈”“对方不乐意接受你的反馈意见”等诸多场景。
想要Get更多反馈技巧,推荐阅读《麦肯锡高效反馈技巧)》。

公众号改变了阅读规则,有朋友反映有时会收不到文章推送,为避免错过好文,请朋友们将本公众号加“星标★并点“在看”吧。第一步:点击上方蓝字”,第二步:点击右上角“……”,第三步:设为星标★。
《领导者管理笔记》读者群开放,如你致力于提升领导力
请加(微信:Tapmadou)进群
@THE END

文章来源 :领导者养成笔记「ID:GoToLead 」,转载请公众号回复“转载”
版权说明 :我们尊重原创者版权,除我们确实无法确认作者外,我们都会注明作者和来源。在此向原创者表示感谢。本文所用视频、图片、文字如涉及作品版权问题,请第一时间告知,我们将根据您提供的证明材料确认版权立即删除内容;本文内容为原作者观点,并不代表本公众号赞同其观点和对其真实性负责。

点击下方“在看”
你也越好看!
☟☟☟

