加(微信:Tapmadou)进入《领导者管理笔记》读者群
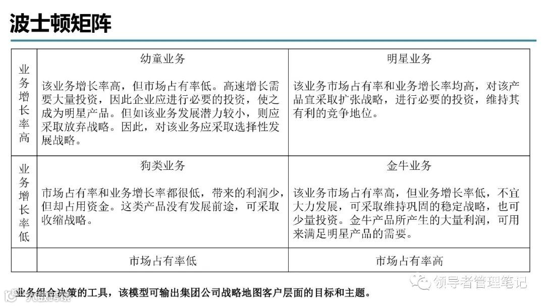
►领导者说:★什么是战略图卡表?图即战略地图,价值在于描述战略。卡即平衡计分卡,价值在于衡量战略。
来源 | 新商业思想库「ID:NewBusinessReview 」
投稿/培训/合作 | Cainiaoo(微信)
分享 | 领导者养成笔记「ID:GoToLead 」

什么是战略图卡表?图即战略地图,价值在于描述战略。卡即平衡计分卡,价值在于衡量战略。
表即行动计划表,价值在于管理战略。
需要提醒的是:战略图卡表是战略的呈现和管理工具,但替代不了战略制定的过程。
今天和大家分享的是战略图卡表指导手册(共45页),以便大家更好地利用此工具来进行战略制定。
今天的资料是
《战略图卡表指导手册》
获取PPT请扫描下方二维码

其中节选部分页面如下供参考:











获取PPT请扫描下方二维码















获取PPT请扫描下方二维码


















@THE END

公众号改变了阅读规则,有朋友反映有时会收不到文章推送,为避免错过好文,请朋友们将本公众号加“星标★并点“在看”吧。第一步:点击上方蓝字”,第二步:点击右上角“……”,第三步:设为星标★。
《领导者管理笔记》读者群开放,如你致力于提升领导力
请加(微信:Tapmadou)进群
文章来源 :领导者养成笔记「ID:GoToLead 」,转载请公众号回复“转载”
版权说明 :张三丰(MBA,15年500强跨国公司高层管理经验,人性化管理实战与理论结合第一人,“人人都是领导者“理念推动者,在管理实践方面兼顾西方管理与中国人文,目前为多家公司管理咨询顾问.

