编者按:由国家知识产权局组织起草的《专利导航指南》(GB/T39551-2020)系列推荐性国家标准将于2021年6月1日起正式实施。
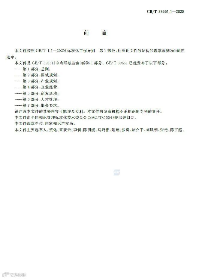
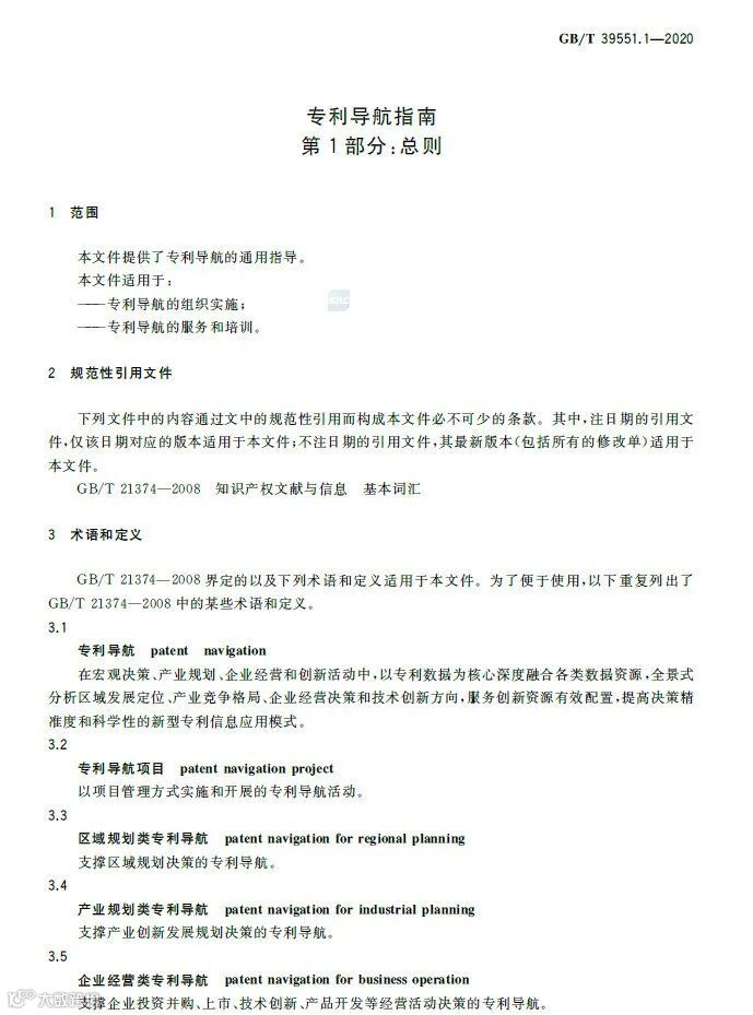
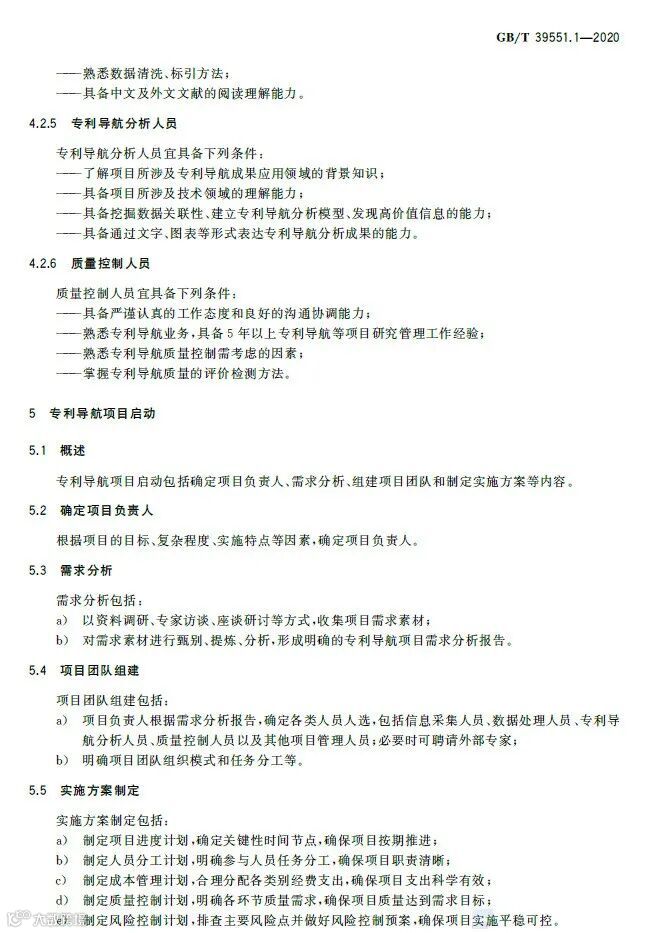
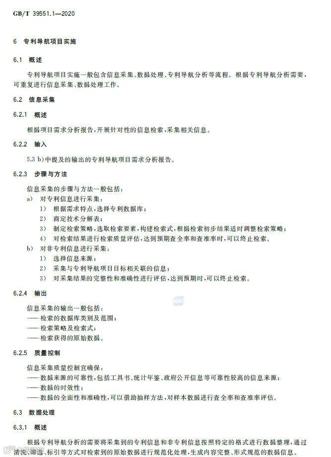
专利导航是在宏观决策、产业规划、企业经营和创新活动中,以专利数据为核心深度融合各类数据资源,全景式分析区域发展定位、产业竞争格局、企业经营决策和技术创新方向,服务创新资源有效配置,提高决策精准度和科学性的新型专利信息应用模式。《专利导航指南》(GB/T39551-2020)系列国家标准为推荐性国家标准,是国家知识产权局对多年来专利导航系列工作成果的总结和凝练,包括总则,区域规划、产业规划、企业经营、研发活动和人才管理等专项指南,以及服务要求等7个标准,主要有以下特点:一是内容的全面性。该系列标准将专利导航试点工程、知识产权分析评议和知识产权区域布局等实践探索的专利信息利用方法,拓展为面向区域规划、产业规划、企业经营、研发活动、人才管理等不同应用场景的专利导航方法,以总则提出专利导航项目实施通用模板,以各专项指南提出面向不同应用场景的逻辑分析模型和特殊要求,以服务要求规定在有外部机构提供相关服务的情况下针对服务提供的全面要求。既有专利导航服务创新资源有效配置的产业、区域等战略层面的内容,又有服务企业技术创新、合规管理、风险防控和投资并购等操作层面的内容。二是方法的实用性。该系列标准将专利导航实施过程解构为专利导航基础条件、专利导航项目启动、项目实施、成果产出、成果运用和绩效评价等工作流程,并对专利导航项目实施中的信息采集、数据处理、专利导航分析等关键步骤分解为输入、步骤与方法、输出、质量控制,便于各类主体灵活运用流程化、模块化的工具和方法开展专利导航工作实践。三是成果的有效性。一方面在项目实施过程中以质量控制的方式加强全过程管理,确保专利导航研究的系统性、分析方法的科学性、成果呈现的规范性,另一方面以绩效评价的方式加强结果管理,要求对照专利导航工作需求,采取目标管理评价方法进行成果运用绩效评价,确保专利导航的决策建议有效应用。
各级政府部门、企事业单位及行业组织等根据创新发展决策实际需求,按照该系列标准的规范要求,在具备专利导航项目实施的基础条件下,遵循专利导航项目实施的业务流程,产出专利导航成果,并通过建立成果运用机制、开展绩效评价等手段,能够确保专利导航成果的有效运用,为创新发展决策提供有效支撑。
附:系列标准全文
专利导航指南 第1部分:总则
GB/T 39551.1-2020











专利导航指南 第2部分:区域规划
GB/T 39551.2-2020










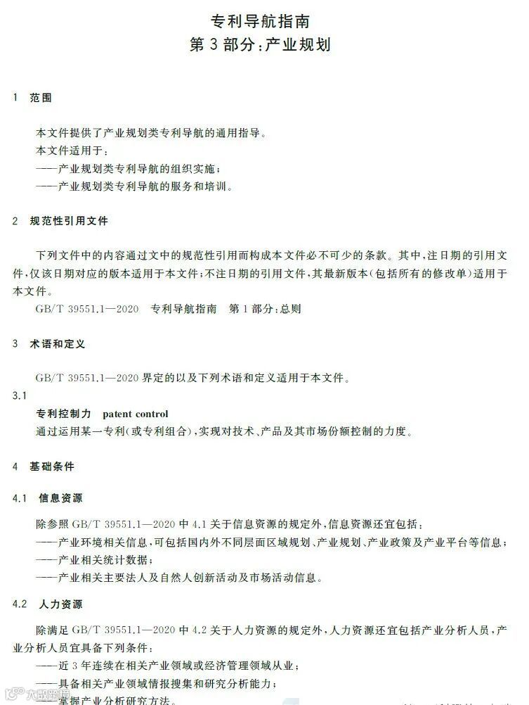
专利导航指南 第3部分:产业规划
GB/T 39551.3-2020







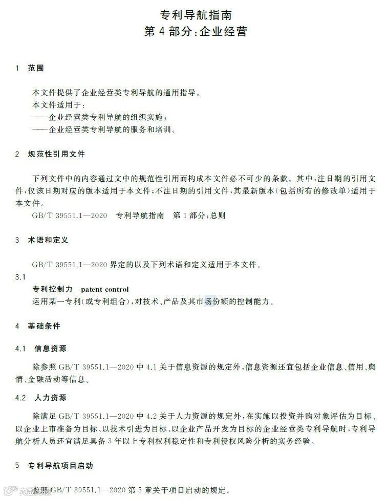
专利导航指南 第4部分:企业经营
GB/T 39551.4-2020











专利导航指南 第5部分:研发活动
GB/T 39551.5-2020







专利导航指南 第6部分:人才管理
GB/T 39551.6-2020







专利导航指南 第7部分:服务要求
GB/T 39551.7-2020









