第二十四届中国专利奖评审结果公示
根据《中国专利奖评奖办法》《国家知识产权局关于评选第二十四届中国专利奖的通知》规定,第二十四届中国专利奖共评选出中国专利金奖预获奖项目30项,中国外观设计金奖预获奖项目10项,中国专利银奖预获奖项目60项,中国外观设计银奖预获奖项目15项,中国专利优秀奖预获奖项目782项,中国外观设计优秀奖预获奖项目45项,现予以公示,公示期为2023年4月17日至4月21日。
公示期间,任何单位或个人对评审结果有异议的,应当以书面形式向中国专利奖评审办公室提出,并提供必要的证明材料。单位提出异议的,应当加盖单位公章并提供联系人、联系电话和电子邮箱;个人提出异议的,应当签署真实姓名并提供身份证明材料、有效联系电话和电子邮箱。
附件
第二十四届中国专利奖预获奖项目
中国专利奖评审办公室
2023年4月17日
传 真:010-62083094
电子邮箱:zhuanlijiang24@cnipa.gov.cn
第二十四届中国专利奖预获奖项目
(一)第二十四届中国专利金奖预获奖项目(30 项)
(二)第二十四届中国外观设计金奖预获奖项目(10 项)
(三)第二十四届中国专利银奖预获奖项目(60 项)
(四)第二十四届中国外观设计银奖预获奖项目(15 项)
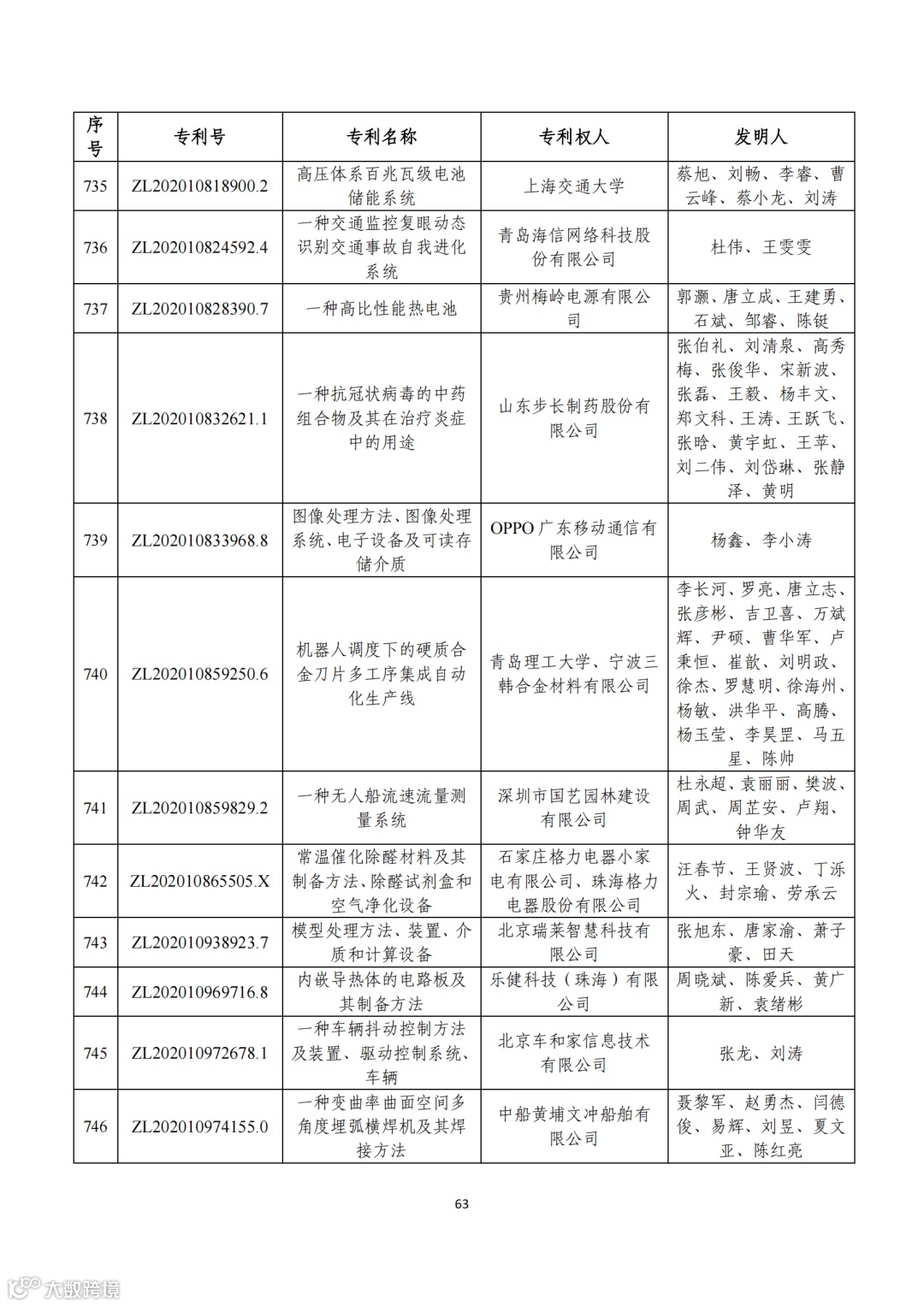
(五)第二十四届中国专利优秀奖预获奖项目(782 项)
(六)第二十四届中国外观设计优秀奖预获奖项目(45 项)
华智数创(北京)科技发展有限责任公司是中国专利技术开发公司的唯一全资子公司,是国家知识产权局批准的国家专利导航项目(企业)研究和推广中心,是首批国家级专利导航工程支撑服务机构,是国家专利导航试点工程主要支撑单位。业务范围包括专利导航、专利预警、高价值专利培育/挖掘、专利检索等知识产权咨询服务,以及基础数据、定制数据、平台系统等知识产权数据服务。咨询及数据服务已通过ISO9001质量管理体系认证。


