重要消息:微信公众号又改版了,即便我每天都按时发文,你也可能收不到信息,甚至可能永久失联。唯一的办法就是把“领导者管理笔记”公号设置星标☆,这样才能每天照常收到文章。加(微信:New-leaders)进管理资料分享群。

领导者管理笔记
- 微信(New-leaders)-
华为从1998年开始,历时五年逐步建立与持续改善的集成产品开发(Integrated Product Development, IPD)流程管理模式,是成就华为今天技术创新方面全球优势的重要源泉。
尽管我们身处智能化、数字化的时代洪流中,技术为企业带来了前所未有的变革,但管理的本质依然聚焦于如何高效、优质地处理和组织事务。
集成产品开发(Integrated Product Development, 简称IPD)是一套产品开发的模式、理念与方法。IPD是一套产品开发的模式、理念与方法。IPD的思想来源于产品周期优化法(Product And Cycle Excellence, PACE)。PACE是美国研发咨询机构PRTM提出的研发管理模式,是经过了IBM等领先企业实践,总结出来的一套先进、成熟的研发管理思想、模式和方法。
IPD强调以市场和客户需求作为产品开发的驱动力,在产品设计中就构建产品质量、成本、可制造性和可服务性等方面的优势。
更为重要的是,IPD将产品开发作为一项投资进行管理。在产品开发的每一个阶段,都从商业的角度而不是从技术的角度进行评估,以确保产品投资回报的实现或尽可能减少投资失败所造成的损失。
在美国,众多著名企业纷纷实施IPD,以提升组织创新能力。在中国,华为从1998年率先引进并实施IPD,使产品创新能力和企业竞争力获得大幅提升。目前,国内IPD实践涉及电子、通信、软件、自动化、集成电路、机电设备、材料、卷烟等众多行业,均取得了不同成效。
1992年,在激烈的竞争中IBM遭受了巨大的经营挫折,公司收入减少,年亏损额接近80亿美元,IBM此时正在失去市场,失去客户。
经过分析,IBM发现自己在研发费用、研发损失和产品上市时间等几个方面远远落后于业界最佳。为了重新获得市场竞争优势,IBM提出了在不影响产品开发结果的情况下,将研发费用减少一半,将产品上市时间压缩一半的目标。
为了达到这个目标,郭士纳操刀让技术强大但缺乏章法的IBM引进PRTM公司的PACE,重构了IBM技术研发的商业逻辑:在综合了许多业界最佳实践要素的框架指导下,从流程重组和产品重组两个方面实现了技术导向向市场导向的转化,达到了缩短产品上市时间、减少研发支出、提高产品利润的目标。并由此提炼出一套行之有效的集成产品开发模式(IPD)。
IPD在IBM实施3年之后,产品开发过程得到了重大改善,多项指标得到了刷新。
①产品上市时间:高端产品上市时间从70个月减少到20个月,中端产品从50个月减少到10个月,低端产品降低到6个月以下;
②研发费用占总收入的百分比:从12%减少到6%;
③研发损失:从起初的25%减少到6%。在研发周期缩短、研发支出减少的同时,却带来了产品质量的提高,人均产出率的大幅提高和产品成本的降低。
(一)IPD框架结构
IPD框架由市场管理、流程重组与产品重组三大模块构成,可进一步细分为客户需求分析、投资组合分析、衡量指标、跨部门团队、结构化流程、项目和管道管理、异步开发、共用基础模块等八个子模块。其逻辑结构如下图所示:

图1 IPD框架结构图
1、市场管理
市场管理是从客户、投资、市场等外部环境考察影响产品特性与生命周期的诸多因素。主要包括客户需求分析、投资组合分析和衡量指标。
(1)客户需求分析
可以说,没有需求就没有产品,缺乏好的、及时的市场需求是项目方向偏离和产品失败的最主要原因。IPD使用一种称之为“$APPEALS”的需求分析工具,用于辨析客户需求、确定产品市场定位。
(2)投资组合分析
IPD强调对产品开发进行有效的投资组合分析。如何正确评价、决定企业是否开发一个新产品,以及正确地决定对各个新产品的资金分配额,就需要测定新产品的投资利润率。只有明确了投资利润率的各种静态和动态的决定因素和计算方法,企业才能对产品战略做出正确的判断和决策,进而确定产品开发的投资。
企业能否有效地掌握投入资金的对策,取得好的产品资金效果,提高资金运营效率,是一个大的战略问题,也是企业业务投资组合计划的任务。尤其是经营多种产品的生产企业,要正确地决定资金投入对策,还必须研究产品结构,研究企业各种产品的投入、产出、创利与市场占有率、市场成长率的关系,然后才能决定对众多产品如何分配资金。这是企业产品投资组合计划必须解决的问题。企业组成什么样的产品结构?总的要求应是各具特色,经济合理。
因此,需要考虑服务方向、竞争对手、市场需求、企业优势、资源条件、收益目标等因素,合理安排产品线、产品包与产品的序列包含关系。
投资组合分析要贯穿整个产品生命周期,在开发过程设置检查点,通过阶段性评审来决定项目是继续、暂停、终止还是改变方向。通常在各个阶段完成之后,要做一次GO/NO GO决策,以决定下一步是否继续,从而可以最大地减少资源浪费,避免后续资源的无谓投入。
(3)衡量指标
投资分析和评审的依据是事先制订的衡量指标,包括对产品开发过程、不同层次人员或组织的工作绩效进行衡量的一系列指标。如产品开发过程的衡量标准有硬指标(如财务指标、产品开发周期等)和软指标(如产品开发过程成熟度);衡量标准有投资效率、新产品收入比率、被废弃的项目数、产品上市时间、产品盈利时间、共用基础模块的重用情况等。
2、流程重组
IPD中的流程重组主要关注于跨部门团队、结构化流程、项目和管道管理。在结构化流程的每一个阶段及决策点,由不同功能部门人员组成的跨部门团队协同工作,完成产品开发战略的决策和产品的设计开发,通过项目管理和管道管理来保证项目顺利地得到开发。
(1)跨部门团队
组织结构是流程运作的基本保证。在IPD中有两类跨部门团队,一类是集成产品管理团队(Integrated Portfolio Management Team, IPMT),属于高层管理决策层;另一类是产品开发团队(Product Development Team, PDT),属于项目执行层。
IPMT和PDT都是由跨职能部门的人组成,包含了开发、市场、生产、采购、财务、制造、技术支援等不同部门的人员,其人员层次和工作重点都有所不同。
IPMT由公司决策层人员组成,其工作是确保公司在市场上有正确的产品定位,保证项目、保证资源、控制投资。IPMT同时管理多个PDT,并从市场的角度考察他们是否盈利,适时终止前景不好的项目,保证将公司有限的资源投到高回报的项目上。
PDT是具体的产品开发团队,其工作是制定具体产品策略和业务计划,按照项目计划执行并保证及时完成,确保小组将按计划及时地将产品投放到市场。PDT是一个典型的虚拟组织,其成员在产品开发期间一起工作,由项目经理组织,可以是项目经理负责的项目单列式组织结构。
(2)结构化流程
IPD产品开发流程一般被明确地划分为概念、计划、开发、验证、发布、生命周期六个阶段,并且在流程中有定义清晰的决策评审点。这些评审点上的评审已不是技术评审,而是业务评审,更关注产品的市场定位及盈利情况。决策评审点有一致的衡量标准,只有完成了规定的工作才能够由一个决策点进入下一个决策点。
典型的产品开发流程阶段描述如下:
①在概念阶段初期,一旦IPMT认为新产品、新服务和新市场的思想有价值,他们将组建并任命PDT成员。
②PDT了解未来市场、收集信息、制定业务计划。业务计划主要包括市场分析、产品概述、竞争分析、生产和供应计划、市场计划、客户服务支持计划、项目时间安排和资源计划、风险评估和风险管理、财务概述等方面信息,所有这些信息都要从业务的角度来思考和确定,保证企业最终能够盈利。
③业务计划完成之后,进行概念决策评审。IPMT审视这些项目并决定哪些项目可以进入计划阶段。
④在计划阶段,PDT综合考虑组织、资源、时间、费用等因素,形成一个总体、详细、具有较高正确性的业务计划。
⑤完成详细业务计划以后,PDT提交该计划给IPMT评审。如果评审通过,项目进入开发阶段。PDT负责管理从计划评审点直到将产品推向市场的整个开发过程,PDT小组成员负责落实相关部门的支持。
⑥在产品开发全过程中,就每一活动所需要的时间及费用,不同层次人员、部门之间依次做出承诺。
(3)项目和管道管理
项目管理是使跨部门团队集合起来更好地行动的关键。首先要有一个目标即项目所要达到的效果,一旦我们将客户的需求转换为对产品的需求时,就可以制定详细计划。该计划中的各部分将具体划分为每个职能部门的工作,即这个计划不只是研发部门的计划,也是公司各个部门共同的计划。一个产品从概念形成到上市期间会涉及到许多不同的紧密相联的活动,就好像不同职能部门彼此之间是有关系的。同样在一个项目中他们彼此之间的活动也是有关联的,所有的活动加起来就是整个的产品开发。
接下来安排活动的时间,然后对每个活动进行预算和资源的调配,在项目实施过程中还需要不断地与计划对照,因为没有任何一个计划是完善的,所以可以在细的层面上对计划进行一定的调整,但是PDT做出的承诺不能改变。整个项目的进行过程都需要PDT的参与,因此,PDT在产品开发全流程中始终存在。
管道管理类似于多任务处理系统中的资源调度和管理,指根据公司的业务策略对开发项目及其所需资源进行优先排序及动态平衡的过程。
3、产品重组
产品重组主要关注异步开发和共用基础模块(Common Building Blocks, CBB),是IPD提高开发效率的重要手段。
(1)异步开发
异步开发模式的基本思想是将产品开发在纵向分为不同的层次,如技术层、子系统层、平台层等。不同层次工作由不同的团队并行地异步开发完成,从而减少下层对上层工作的制约,每个层次都直接面向市场。
通常,在产品开发过程中,由于上层技术或系统通常依赖于下层的技术,因此,开发层次之间的工作具有相互依赖性,如果一个层次的工作延迟了,将会造成整个时间的延长,这是导致产品开发延误的主要原因。通过减弱各开发层次间的依赖关系,可以实现所有层次任务的异步开发。
为了实现异步开发,建立可重用的共用基础模块是非常重要的。
(2)共用基础模块
CBB指那些可以在不同产品、系统之间共用的零部件、模块、技术及其他相关的设计成果。由于部门之间共享已有成果的程度很低,随着产品种类的不断增长,零部件、支持系统、供应商也在持续增长,这将导致一系列问题。事实上,不同产品、系统之间,存在许多可以共用的零部件、模块和技术,如果产品在开发中尽可能多地采用了这些成熟的共用基础模块和技术,无疑这一产品的质量、进度和成本会得到很好的控制和保证,产品开发中的技术风险也将大为降低。
因此,通过产品重整,建立CBB数据库,实现技术、模块、子系统、零部件在不同产品之间的重用和共享,可以缩短产品开发周期、降低产品成本。CBB策略的实施需要组织结构和衡量标准的保证。
不管是异步开发还是共用基础模块的实现,都需要很高水平的系统划分和接口标准制订,需要企业级的构架师进行规划。
(二)IPD的核心思想
根据上述IPD框架,可以归纳出如下六点IPD核心思想:
1、新产品开发是一项投资决策
IPD强调要对产品开发进行有效的投资组合分析,并在开发过程设置检查点,通过阶段性评审来决定项目是继续、暂停、终止还是改变方向。
2、基于市场的开发
IPD强调产品创新一定是基于市场需求和竞争分析的创新。为此,IPD把正确定义产品概念、市场需求作为流程的第一步,开始就把事情做正确。
3、跨部门、跨系统的协同
采用跨部门的产品开发团队(Product Development Team, PDT),通过有效的沟通、协调以及决策,达到尽快将产品推向市场的目的。
4、异步开发模式
也称并行工程。就是通过严密的计划、准确的接口设计,把原来的许多后续活动提前进行,这样可以缩短产品上市时间。
5、重用性
采用公用构建模块(Common Building Block, CBB)提高产品开发的效率。
6、结构化的流程
产品开发项目的相对不确定性,要求开发流程在非结构化与过于结构化之间寻求平衡。
从1993年起,华为就坚持以每年超过销售额10%的比例投入到研发中。然而,此时华为的开发模式还是技术驱动型,华为的技术人员重功能开发、轻产品的可靠性和服务质量,而且,往往是先行开发出来产品,然后再去向客户进行推销。
销售额虽然连年增长,产品毛利率却逐年下降,人均效益只有思科、IBM等企业的1/3~1/6;研发费用比例、研发损失费用和产品开发周期是业界最佳水平的两倍以上;出现了“增产不增收”的效益递减现象。
产品开发处于企业价值链的上游,对下游环节将产生牛鞭效应,开发的问题会通过生产制造、销售、交付、售后服务等下游环节逐级放大;所以最好要在各环节装上倒置的漏斗,将其逐步删减掉。在分析采购业务系统时,华为就发现很多问题的根本出在产品开发环节。因此,从产品开发入手,解决产品开发这一源头上的问题,是提高产品投资收益和解决公司系统性问题的治本之举。
1997年,IPD在IBM蓝色巨人身上的成功实践让华为总裁任正非怦然心动,他发现华为的研发费用和周期是世界最佳水平的2倍,人均效益是IBM的1/6。
一年之后,华为采用“先僵化、再固化、再优化”的依葫芦画瓢方式,强推IPD。
IBM专家认为,华为在产品开发方面的主要问题是概念与计划阶段合并在一起,开发活动缺乏计划性和严格的评审。主要表现为华为基本上没有业务计划,甚至在高层指示下就直接开始了开发;从而导致产品与技术的开发重合,最后导致产品迟迟推不出来。
华为的评审往往是技术型而不是业务型,主要依靠主观判断来分析市场需求;由于评审和决策仅仅是出于主观判断,没有符合市场需求的标准,结果造成产品不断修改,错失良机。例如,在CDMA技术研发方面一直遥遥领先的华为,认为IS95只是过渡产品,最终要向CDMA2000 1X发展,而且1X可以向下兼容IS95,所以华为抛开IS95,一心一意研究1X。在2001年中国联通宣布CDMA IS95招标时,华为措手不及、痛失订单。
中国联通CDMA订单的丢失,让华为痛下决心开始了从“技术驱动”向“市场驱动”的彻底转型,进一步强化IPD“市场需求导向”的技术创新策略。
经过历时5年的持续变革,华为逐渐确立了“坚持以客户价值观为导向,持续不断地提高客户满意度”的技术创新理念。
华为规定每年5%的研发人员去做市场,每年5%的市场人员去做研发。研发与市场的紧密结合,让华为能够准确地针对不同的客户需求,提供实现其业务需要的解决方案,根据解决方案开发出优先满足客户需求的质量好、运作成本低、服务好的优质产品。
比如,华为发现欧洲移动营运商花在租用机房、设备用电、安装维护等方面的费用成为其最大的支出。基于欧洲客户这种需求,华为研发团队积极创新,开发出了分布式无线基站解决方案,设备可以安装在过道、楼梯间和地下室等狭小的空间,大大降低了机房的建设与租用成本,并且易于安装。这个创新项目,获得了2008年度中国国家科技进步二等奖。
为了保证能够在合适的时间将合适的产品包推向市场,IPD流程还需要与市场管理流程紧密配合。市场管理关注市场细分、需求分析和机会分析,可以辅助产品线集成组合管理团队(PL-IPMT)做出类似在一个组合中挑选合适的潜在产品包进行投资的选择,并任命一个PDT来完成这项工作,从而帮助IPD在开发产品包时,更加关注市场信息和客户需求。
在新IPD流程中,市场代表带着产品规格、技术参数等信息。根据市场上搜集的客户反馈,考虑市场空间、客户需求的重要性排序以及哪些需求会对未来的市场和产品竞争力产生重大影响等等问题。
在市场人员的强烈参与下,真正的产品概念才得以形成。这种框架设计,致使每一条产品线必须对自己的产品是否响应市场需求和销售效益负责,克服了研发部门片面追求技术而忽视市场反馈的单纯技术观点,也克服了市场部门只顾当前销售而不关心产品战略的短视倾向。这个改变也孕育了一个全新的部门营销工程部。
实行IPD之后,华为的开发流程发生了很大的变化。以前华为负责开发项目的负责人全部是由技术人员担任;现在则强调产品开发团队的负责人一定要有市场经验。
以前,华为的中央研究部全权负责开发,市场部门负责销售,中央部做什么,市场部门就得卖什么;现在产品做成什么样完全由不得研发人员,很多人都得参与,而这些人在以前都是和开发根本不搭界的人。
其流程框架设计如下图所示:

图2 IPD管理流程与市场管理流程框架图
IPD运作过程需要建立在流程型组织基础之上,才能发挥其应有作用。在IPD过程中,将涉及诸多的虚拟组织与职能部门之间的协同,下面图3、图4分别是华为公司IPD3.0版、IPD5.1版的管理体系,其中涉及经营管理团队(EMT)、产品投资评审委员会(IRB)、公司组合管理团队(C-PMT)、集成技术管理团队(ITMT)、集成产品管理团队(IPMT)、产品线组合管理团队(PL-PMT)、产品开发团队(PDT)和生命周期管理团队(LMT)等虚拟组织的构建与协同。

图3 IPD3.0版管理体系(2003)

图4 IPD5.1版管理体系(2007)
华为IPD流程强调的是产品从市场调研、需求分析、预研与立项、系统设计、产品开发、中间实验、制造生产、营销、销售、工程安装、培训与服务到用户信息反馈的完整流程意义上的产品线管理。如图5所示,华为IPD流程分成六个阶段。

图5 华为IPD流程六大步骤分解示意图
各阶段活动描述如下:
(一)华为IPD概念阶段流程活动图

图6 华为IPD概念阶段流程活动图
(二)华为IPD计划阶段流程活动图

图7 华为IPD计划阶段流程活动图
(三)华为IPD开发阶段流程活动图

图8 华为IPD开发阶段流程活动图
(四)华为IPD验证阶段流程活动图

图9 华为IPD验证阶段流程活动图
(五)华为IPD发布阶段流程活动图

图10 华为IPD发布阶段流程活动图
(六)华为IPD生命周期阶段流程活动图
华为IPD生命周期阶段流程分为停止营销前的营销/销售管理、停止生产前的制造管理、停止服务前的服务与支持管理三类子流程。
1、停止营销前的营销/销售管理
停止营销前的营销/销售管理子流程包括管理营销表现并准备停止营销、决定并执行停止营销、清理基础架构三项主要活动。

图11 管理营销表现并准备停止营销活动图

图12 决定并执行停止营销活动图

图13 清理基础架构活动图
2、停止生产前的制造管理
停止生产前的制造管理子流程包括管理生产并准备停止生产、执行停止生产、清理基础架构三项主要活动。

图14 管理生产并准备停止生产活动图

图15 执行停止生产活动图

图16 清理基础架构活动图
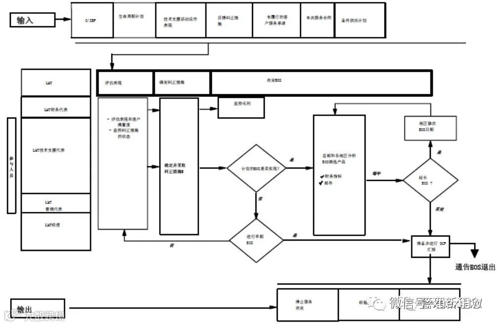
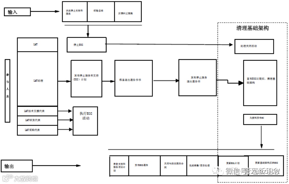
3、停止服务前的服务与支持管理
停止服务前的服务与支持管理子流程包括管理服务和支持并准备停止服务、执行停止服务、清理基础架构三项主要活动。

图17 管理服务和支持并准备停止服务活动图

图18 执行停止服务并清理基础架构活动图
实际上,华为IPD的实施流程经历了两个阶段。第一阶段从1998年初开始,当时华为开始自己摸索实施IPD,组织了项目组(主要由一批MBA构成),拿出了一套基于IPD的研发体系变革方案,并进行了推广实施。但这次IPD变革效果并不像人们预期的那样,基本上是一次失败的尝试。
1999年年初,华为通过比较分析,正式决定花高价引入IBM洋咨询来帮助解决问题。根据IBM咨询的方法论,华为IPD项目划分为关注、发明和推行三个阶段。
在关注阶段,进行了大量的“松土”工作,即在调研诊断的基础上,进行反复的培训、研讨和沟通,使相关部门和人员真正理解IPD的思想和方法。发明阶段的主要任务是方案的设计和选取三个试点PDT,按IPD进行运作。推广阶段是逐步推进的,先在50%的项目中推广,然后扩大到80%的项目,最后推广到所有项目。
华为的IPD在刚开始起步时,各个产品的研发从组织架构上已经基本形成了PDT的雏形,各种计划、文档、研发活动也是按IPD的模式进行。但在这个时期,只有华为与IBM配合成立的IPD项目组里的人对IPD有较为明确的理解。当时研发流程用的是所谓IPD1.0,IPD的实际效用没有完全发挥出来。公司内部只是在研发活动的称谓以及重要文档的输出上模仿PDT1.0流程的规定。
IPD的核心组决策,IPMT的决策评审等关键措施并没有施行,只是在两个产品线上作试点。这个过程持续到2001年,从2001年开始,华为规定,公司内30%的产品线必须严格按照IPD2.0流程运作,其他产品线继续按照IPD1.0流程运行。
2002年华为规定,到年底所有产品线必须完全按照PDT2.0的流程运作。此时,支撑PDT流程的相关人事制度,财务制度,以及绩效考核制度等都已建立起来。同时,华为公司从高层领导到基层产品开发管理者都对PDT的思想和流程有了比较清晰深入的认识,因此已经具备全面推行PDT的客观条件。至2003年,华为的IPD已经从1.0版本升级到了3.0版本。
经IBM咨询的华为IPD实施,最终打破了华为以部门为管理结构的模式,转向以业务流程和生产线为核心的管理模式。
华为IPD的实践表明,IPD能够加快产品开发速度,缩短产品上市时间,减少产品开发的投资失败;从而减少浪费,降低产品开发成本,增加收入,给客户提供价廉物美的产品。下面通过两个具体例子来说明华为实施IPD的成效。
(一)IPD在3G系统开发中的应用
1996年,华为开始投入3G研发。当时,GSM主导的2G在中国方兴未艾,如何让这个前途未卜的赌博成为一个可以操控的赌局?1998年,IPD的推行使3G进入一套相对有效的流程,使3G更为顺利和平滑地向既定目标迈进。进入3G研发系统的人马大都是1998年以后组织的,由于启动时间前后与IPD的推行相当,相比芯片等核心研发部门遭遇大量老员工流失的阵痛,可以说,IPD迅速成就了3G。从开发流程来看,3G起点高一些,面临的挣扎、转换痛苦要小一些,它的既有组织不那么强、比其他人适应起来好多了。
华为3G研发人员多在上海,3G系统产品开发无时无刻不与2G产品发生关联,同时也在分享华为无线产品以外的成果。
如此庞杂的系统协同、上海与深圳、连结全球五个研发中心,这个巨大的工程早已超越了过去的组织实体的操控:一名普通的芯片研究人员可以通过参与某个3G的TDT项目而加入3G项目的开发,在某个细分的小组会议上,针对由市场层层解剖后分解下来的任务包阐述自己的观点,并同时受到财务等环节的可行性约束。与此同时,他还在同时参与另外一个或多个光传输、交换机等项目一一这就是IPD的魅力。
(二)华为3Com的IPD实践
华为与美国3Com公司成立的合资企业华为3Com也应用了IPD。IPD大大增强了华为3Com产品开发的可控制性,使得最后进入开发阶段的产品都是健康和明确的,在产品设计之初就体现出质量、成本、可制造性和可服务性等方面的优势。
IPD在华为和华为3Com的实际应用表明,IPD在缩短产品上市时间、降低产品开发费用、提高产品的稳定性和竞争性等方面有着不可比拟的优势。据统计,IPD实施以后,华为3Com产品的开发周期缩短50%,产品的不稳定性降低2/3。可以说,IPD为快速、优质地满足客户需求提供了有力的保障。
总的来说,华为IPD实施几年来,逐渐建立起世界级的研发管理体系,形成了世界级的研发能力,优化了公司的整体运行,取得了明显成效。
回顾通信企业自主创新的发展阶段,一般需要经历四个阶段:
①引进消化成熟技术;
②少部分应用类创新,并通过快速的市场拓展积累实力;
③形成自主创新体系,在国际标准组织逐步扩大话语权,与国际企业实现专利共享和相互授权;
④关键核心技术自主创新,成为行业创新的主导力量。对于华为来说,已经到达了第三个阶段,正面临向第四阶段的突破阶段,然而,最后一步的突破,不仅需要华为在IPD上持续改进,更期待着华为实施更大范围的流程型组织变革。
结论
让我们借用华为总裁任正非的一段话作为本案例研究的结语。
任正非说:为什么我们要认真推IPD?
我们就是在摆脱企业对个人的依赖,使要做的事,从输入到输出,直接端到端,简洁并控制有效地连通,尽可能地减少层级,使成本最低,效率最高。就这么简单一句话。要把可以规范化的管理都变成扳铁道道岔,使岗位操作标准化、制度化。
就像一条龙一样,不管如何舞动,其身躯内部的所有关节的相互关系都不会改变,龙头就如Marketing,它不断地追寻客户需求,身体就随龙头不断摆动,因为身体内部所有的相互关系都不变化,使得管理简单,成本低。
我们一定要坚持IPD的流程化组织建设,活学活用好,坚决按流程来确定责任、权利,以及角色设计,逐步淡化功能组织的权威,这就是我们说的微观的商业模型。实习集成产品开发之后,华为的研发流程发生了很大的变化。以前华为负责研发项目的负责人全部是由技术人员担任,现在则强调产品开发团队的负责人一定要有市场经验。
以前,华为的中央研究部全权负责研发,市场部门负责销售,中央部做什么,市场部门就得卖什么。现在却不一样了,产品做成什么样完全不由得研发人员,很多人都得参与,而这些人在以前都是和研发根本不搭界的人。在新的集成产品开发流程中市场代表着产品规格、技术参数等信息。
根据市场上搜集的客户反馈,考虑市场空间、客户需求的重要性排序以及哪些需求会对未来的市场和产品竞争力产生重大影响等等问题。在市场人员的强烈参与下,真正的产品概念才得以形成。

@THE END



欢迎加入领导者社群

文章来源 :领导者养成笔记「ID:GoToLead 」,转载请公众号回复“转载”
版权说明 :我们尊重原创者版权,除我们确实无法确认作者外,我们都会注明作者和来源。在此向原创者表示感谢。本文所用视频、图片、文字如涉及作品版权问题,请第一时间告知,我们将根据您提供的证明材料确认版权立即删除内容;本文内容为原作者观点,并不代表本公众号赞同其观点和对其真实性负责。

