领导者管理笔记
重要消息:微信公众号又改版了,即便我每天都按时发文,你也可能收不到信息,甚至可能永久失联。唯一的办法就是把“领导者管理笔记”公号设置星标☆,这样才能每天照常收到文章。加(微信:New-leaders)进管理交流群。
序言
重要观点
获得成功 的前提是塑造性格 和 养成习惯 并 付诸行动
使用本书的目的是:打造一个“个人效能系统”
独立固然重要,但我们生活在一个互相依赖的社会中,取得成功需要相互依赖
竞争激烈的大环境中,持续的成长非常重要
强调 原则 和 效能 和 目标 的重要性
从平凡到优秀到卓越
坚持核心, 刺激进步
建立核心原则,以此为中心不断追求进步和自我提升,从而达到一生不断成长的目的
人的本质是四维的: 身体, 精神, 心智, 社会 / 情感
我 和 我的习惯 是两码事 我有能力 改变 不良习惯
生活应该注重实际需求, 减少短娱乐和无效社交

高效能人士的实现路径
首先要建立一套不会更改的强有力的核心原则;同时,不断追求进步和自我提升。这种二元结构会奠定坚如磐石的基础,让人一生不断成长。
变化的世界不变的原则
要完成最渴望的目标,战胜最艰巨的挑战,你必须发掘并应用一些原则或自然法则,因为它们恰好左右着你苦苦期待的成功。
如何应用一个原理,因人而异,取决于个人独一无二的优势、天赋和创造力,但最根本的是,任何努力的成功,都离不开恰到好处并游刃有余地应用某些原则,这些原则对成功而言是不可或缺的。
恐惧感和不安全感
独立是一种重要的,甚至带有决定性的价值观和成就观,而我们生活在一个互赖的社会中,最辉煌的成就要靠互赖和合作才能成就,远远不是个人能力可企及的。
“我现在就想得到”
无视经济现实终难长久,因为对利益的追逐是残酷无情的,甚至是血腥的。努力工作是远远不够的,因为在市场和技术全球化的驱动下,竞争日趋白热化,技术领域的发展之快,令人目眩,所以我们不能满足于校园教育,要不断接受继续教育和重塑自我。我们必须训练头脑,大量投入,不断磨炼,提升自己的竞争力,以免被社会淘汰。
一个不争的事实是,我们绝对不能无视平衡的原则,我们要平衡现在和将来两种需要,前者满足今天的需求,后者满足投资并提高竞争力,以取得将来持久成功的需求。平衡原则同样适用于健康、婚姻、家庭生活以及你所处的社区的需要。
谴责和抱怨
面对问题和挑战,习惯性地谴责其他所有人和事,似乎成了现在的流行病,这只能带来短暂的解脱,同时却把我们禁锢在这些问题上,找不到解决办法。如果一个人足够谦逊以至于能够接受并负起对周遭环境的责任,足够有勇气去付出创造性的努力来战胜或避开困难,你将从他身上看到不同应对方式的巨大力量。
绝望无助
流行文化提倡的生存之道是犬儒主义——“不要对生活期望过高,这样你就不会对周围的人或事失望。”相反,历史上那些鼓励人们怀抱希望、励志成长的原则却提倡“我就是我生命的创造力”。
缺乏人生平衡
事实上,心灵的平和宁静远非仅凭一些技巧所能实现的。当人们明白什么是最重要的事情,并专注、正直地对待这些事情,那么幸福和安宁将纷至沓来。
渴望理解
在人们心灵深处,没有比渴望理解更强烈的需要了——希望他人聆听、尊重、重视自己的声音,希望能影响别人。
影响力是以互相理解为前提的,而要互相理解就需要谈话者全心投入地做一个专注、主动的聆听者,至少谈话一方要首先学会聆听。
冲突和分歧
人们是如此地相似,又是那样地不同。思维方式不同,价值观、动机和目标也不尽相同,有时甚至是完全对立的。
承认彼此差异, 尊重对方, 统合综效, 对在乎自己的人求同存异并主动妥协, 对方也会做出让步的
个人的停滞不前
人的本质是四维的: 身体, 精神, 智慧, 社会 / 情感.
即使最伟大的心理学家亚伯拉罕·马斯洛(Abraham Maslow),在生命的最后,也把幸福感、成就感和对后人的福祉置于“自我实现”(这是他著名的“需求层次理论”的最高级别)之上,他称之为“自我超越”
只学不做等于没学, 只知不做也等于未知.
如何使用本书
不要浅尝辄止,认真看完
以老师的角色来阅读, 除了吸收还要能复述.
将获得的收获
谁也无法说服他人改变,因为我们每个人都守着一扇只能从内打开的改变之门,不论动之以情或说之以理,我们都不能替别人开门。
认清自己的本质、内心深处的价值观以及个人独特的才干与能耐。凡是秉持自己的信念而活,就能产生自尊自重与自制力,并且内心平和。
当你不再介意别人怎样看你时,反而会去关心别人对他们自身、他们所处环境以及与你关系的看法。你不再让别人影响情绪,反而更能接受改变,因为你发现有一些恒久不变的内在本质,可以作为支柱。
我 和 我的习惯 是两码事 我有能力 改变 不良习惯
打开自己的“改变之门”,在学习这些习惯的过程中不断成长和进步。对自己要有耐心,因为自我成长是神圣的,同时也是脆弱的,是人生中最大的投资。虽然这需要长时间下功夫,但是必定会有鼓舞人心的直接收益。
诚如美国开国初期政治思想家佩因(Thomas Paine)所说:“得之太易者必不受珍惜。唯有付出代价,万物始有价值”
得之太易者必不受珍惜。唯有付出代价,万物始有价值
第1部分 思维方式与原则
第一章 由内而外全面造就自己
品德成功论提醒人们, 高效能的生活是有基本原则的. 遵循原则, 方能享受真正的成功与持续的幸福
没有正确的生活就没有真正卓越的人生
要改变现状,首先要改变自己;要改变自己,先要改变我们对问题的看法。
品德与个人魅力孰重
以前人们强调“品德( Character Ethic)”为成功之本 — 如诚信、谦虚、忠诚、节欲、勇气、公正、耐心、勤勉、朴素和一些称得上是金科玉律的品德.
后来由重视“品德”转而强调“个人魅力( Personality Ethic)”,即认为成功与否更多取决于性格、社会形象、行为态度、人际关系以及长袖善舞的圆熟技巧
本书结论是光有技巧还不够, 个人魅力(个人成长, 沟通技巧方面的训练, 积极思维和影响力方面的教育等, 确实是成功的要素, 但只居于次席, 而非主要地位
归根结底, 我们的本质比言行更具说服力, 这个道理人人都懂.
人性可善可恶,冥冥中影响着我们的一生,而且总是如实反映出真正的自我,那是伪装不来的。
思维方式的力量
思维方式: 现在多用来指某种理论, 模型, 认知, 假说或参考框架. 但广义上是指我们“看”世界的方法,这种“看”和视觉无关,主要指我们的感知、理解与诠释。
为了方便理解,我们可以把思维方式比作地图。我们都知道地图不代表地域,只是对地域的某些方面进行说明。思维方式就是这样,它是关于某种事物的理论、诠释或者模型。
以前我们总以为只有自己清楚而客观地看到了事物的本质,但别人的观点虽然有异,但也是清楚而客观的。“立场决定观点”。
只不过每个人经验不同,诠释也不同,而一旦离开了诠释,事实也就失去了它的意义。
我们越是认识到思维定式、地图(思维方式)或者假定以及经验在我们身上的影响力,就越是能够对自己的思维定式负责,懂得审视它,在现实中检测它,并乐于聆听和接受别人的看法,从而获得更广阔的视野和更客观的看法
思维转换的力量
不论思维转换的结果是否积极,过程是否渐进,都会让我们的世界观发生改变,而且改变的力度惊人。不论思维定式是否正确,都会决定我们的行为和态度,并最终影响到我们的人际关系。
以原则为中心的思维定式
我们不可能打破自然法则,只能在违背法则的时候让自己头破血流
“诚信”与“正直”的原则是人类相互信任的基础。有了信任,才有可能互助合作,实现个人与群体的持续成长。
“服务”的原则,即贡献自我,以及“讲求品质”或“追求卓越”的原则
“潜能”原则是指人类可以不断成长、进步,释放潜能和施展才华。
“成长”原则,即潜能得以释放,才华得以施展的过程。这一过程需要“耐心”、“教育”与“鼓励”等原则的配合。
原则不同于实践
原则不是价值观
成长和改变原则
承认自己的无知往往是求知的第一步
与配偶、子女、朋友或同事相处一定要学会聆听,这需要情感力量的支撑。聆听需要耐心、坦诚和理解对方的愿望,属于品德的高级范畴。相较之下,以低投入的情感给出“高高在上”的建议要容易得多。
尊重和遵守自然原则与成长历程
或许只有真正经历过拥有,才会真正懂得分享
爱因斯坦曾说:”重大问题发生时, 依我们当时的思想水平往往无法解决(自身局限性)”
我们需要新的、更深层次的思想水平,即基于原则的思维定式,它能正确引导我们实现高效能,改善人际关系,解决深层问题。
如果你想拥有美满的婚姻,那么就做一个能产生助力而非阻力的人,不要一味强求对方。
如果你希望青春期的子女更听话,更讨人喜欢,那么先做个言行一致、充满爱心且懂得体谅的父母。
如果你希望在工作上享有更多自由与自主,那么先做个更负责尽职的员工。
如果你希望获得信任,那么先做个值得信任的人。
如果你希望才华不被埋没,那么先修养自己的基本品德。
由内而外的观点认为:
个人领域的成功必须先于公众领域的成功;只有先信守对自己的承诺,才能信守对他人的承诺。把个人魅力置于品德之上,妄图在自我完善之前完善人际关系都将徒劳无功。
一些婚姻不和谐的夫妇,两个人都想改造对方,不断列举对方的“罪状”已达到目的
我们必不可停止探索,而一切探索的尽头,就是重回起点,并对起点有首次般的了解。
高效能原则
也叫产出与产能的平衡的自然法则, 近似于等价交换法则. 这通常用于指单纯的物质层面上的平衡. 精神和情感上, 一定程度上能脱离物质的束缚,尤其是当物质得到较好的满足时.
第二章 七个习惯概论
习惯的定义
习惯是知识, 技巧与意愿相互交织的结果
知识是理论范畴, 指点”做什么”及”为何做”; 技巧告诉我们”如何做”; 意愿促使”想要做”. 要养成一种习惯, 三者缺一不可.
习惯
改变习惯的过程很难受,毕竟习以为常的事物比较能给人安全感。但为追求一生的幸福与成功,暂时牺牲眼前的安适与利益,也是值得的。经过一番努力与牺牲所换来的果实,将更为甜美。
七个习惯的简要定义与架构图
七个习惯
成熟模式图(Maturity Continuum)即人类成长的三个阶段,别为依赖期、独立期、互赖期。
这个符合成长规律,提供了开发个人和人际效能的渐进、连续和高度整合的方法,让我们依次经历“成熟模式”——由依赖到独立,再到互赖,不断进步。
依赖(Dependence)期以“你”为核心 ——你照顾我;你为我的得失成败负责。
独立(Independence)期以“我”为核心——我可以做到;我可以负责;我可以靠自己;我有权选择。
互赖(Interdependence)期以“我们”为核心——我们可以做到;我们可以合作;我们可以融合彼此的智慧和能力,共创前程。
依赖期的人靠别人来实现愿望;独立期的人单枪匹马打天下;互赖期的人,群策群力实现最高成就。
真正独立的品德能够让我们行事主动,摆脱对环境和他人的依赖,是值得追求的自由目标,但仍非高效能生活的终极目标。
只重独立并不适于互赖的现实生活。只知独立却不懂互赖的人只能成为独个的“生产标兵”,却与“优秀领导”或“最佳合作者”之类的称呼无缘,也不会拥有美满的家庭、婚姻或集体生活。
人生本来就是高度互赖的,想要单枪匹马实现最大效能无异于缘木求鱼。
互赖是一个更为成熟和高级的概念:
生理上互赖的人,可以自力更生,但也明白合作会比单干更有成效;
情感上互赖的人,能充分认识自己的价值,但也知道爱心、关怀以及付出的必要性;
智力上互赖的人懂得取人之长,补己之短。
一个能做到互赖的人,既能与人深入交流自己的想法,也能看到他人的智慧和潜力。
七个习惯概论
习惯一: 积极主动(Be Proactive)
积极主动的人绝不浅尝辄止. 他们知道要为自己的抉择负责, 作出的选择总是基于原则和价值观, 而不是基于情绪或受限于周围条件. 积极的人是变化的催生者
习惯二: 以终为始(Begin With The End In Mind)
先定目标后有行动(一切都不是问题,但你得知道问题在哪). 个人, 家庭, 团队, 组织通过创造性的构思来设计自己的未来, 他们对于任何项目, 无论大小,也不管是个人的还是团队的,都下决心完成. 他们确立并献身于自己生活中最终要的原则, 人际关系和目标.
习惯三: 要事第一(Put First Things First)
以要事为先的人总是按照事务重要性的顺序来安排生活并付诸实践. 无论情势如何,他们的生活总是遵循自己最珍视的原则.
习惯四: 双赢思维(Think Win-Win)
有双赢思维的人能在交往中寻求双方获利, 互相尊重. 他们基于到处是机遇和富足的心态, 基于”我们”而不是”我”来进行思考. 他们总是通过向情感账户存款来建立与他人的互信关系.
习惯五: 知彼解己(Seek First To Understand, Then To Be Understood)
先理解别人, 再争取别人的理解. 当我们怀着理解对方的想法, 而不是为了回答对方问题的心态去聆听时, 我们就能进行真正的沟通并建立友谊. 这是再坦述己见, 争取理解就很自然, 也容易多了. 理解别人需要的是体谅, 而争取别人理解需要的是勇气. 效能在于这二者的平衡或适当的结合.
习惯六: 统合综效(Synergize)
统合综效的人与对方合作, 需求变通后的第三种方案. 不是我的, 也不是你的, 而是第三种更好的解决方案. 统合综效的基础是尊重, 赞赏甚至庆幸彼此间的差异. 这是一种创造性合作.
习惯七: 不断更新(Sharpen The Saw)
(成长和提升) 高效能人士不断在生活的四个方面(身体, 社会 / 情感, 智力, 精神)更新自己. 这将增加他们实践其他有效习惯的能力.
效能的定义
本书介绍的七个习惯都能产生高效能,因为它们基于原则,效果持久,是品德的基础,能帮助你更有效地解决问题,把握机会,不断学习并结合其他原则以实现螺旋向上的成长。
它们以符合自然法则的思维方式为基础,我把这个自然法则称为“产出/产能平衡”(P/PC Balance)的原则。
三类资产
人类所拥有的资产, 基本上可以分为 物质资产 , 金融资本 以及人力资本 三类
我们最宝贵的金融资产就是赚钱的能力。如果不能持续投资以增进自己的产能,眼光就会受到局限,只能在现有的职位上踏步,每天忙忙碌碌,就怕老板对自己的印象不佳,既在经济上受制于人,又担心职位不保。这同样称不上效能。
产出固然重要,更应该明确真正的产能是什么(赚钱的能力)
对人力资产而言,产出与产能之间的平衡更为重要,因为正是人控制着物质资产与金融资产。
假设夫妻双方都只想着拿到金蛋(产出),享受权益,却不注意维护感情的纽带,即权益的来源,生活中毫无热情、体贴可言,全然不知哪怕一点点的关切和照顾也会对维系深厚感情的重要作用;两个人一味地玩弄手段,操控对方,只顾满足自己的需要,维护自己的地位,还不断地列举证据证明对方的错误。长此以往,爱情、热情、柔情都会渐渐消退——会下金蛋的鹅(产能)日益虚弱
亲子关系又如何呢?孩子年幼的时候,依赖性强而且极为脆弱,父母很容易忽略对产能的培养,比如教育、沟通和聆听,只知道利用地位优势来操控子女,实现自己的期望。父母总认为比孩子更强壮,更聪明,而且永远正确,有时干脆直接吩咐他们怎样做,必要的话还用吼叫、恐吓和威胁的方法,一定要遂了自己的心愿。
有的父母会一味地纵容子女,借此获得爱戴与好感,即金蛋,结果孩子在成长的过程中毫无标准,缺乏自律能力和责任感。
不论权威式还是纵容式的管教,都属于偏重金蛋(产出)的心态,或想让子女依自己的规划行事,或想取悦子女,唯独忽略了那只鹅(产能),即子女的责任感、自律能力和自信心,而这些在若干年后对他们面临重大抉择和实现重要目标有非同寻常的意义
再看效能
效能在于平衡. 产出与产能的平衡, 才能维持高效能状态.
产出与产能平衡的原则是效能的精髓,放之四海而皆准。不管你是否遵从,它都会存在。
七个习惯是提高效能的习惯. 真正的效能基于符合自然规律的永恒不变的原则.
第二部分:个人领域的成功: 从依赖到独立
第三章 习惯一 积极主动 — 个人愿景的原则
人性的本质是主动而非被动的, 人类不仅能针对特定环境选择回应方式, 更能主动创造有利环境.
消极被动模式: 其实是对刺激的回应(生物上叫做应激反应)
最令人鼓舞的事实, 莫过于人类确实能主动努力以提升生命的价值.
人类特有的四种天赋
自我意识 (self-awareness): 思考自己的思维过程的能力
想象力 (Imagination): 超越当前现实而在头脑中进行创造的能力
良知 (Conscience): 明辨是非, 坚持行为原则, 判断思想, 言行正确与否的能力
独立意志 (Independent will): 基于自我意识做出决定和主动选择, 并根据这些决定和选择采取具体行动的能力
自我意识越强, 越不容易被环境所束缚和影响, 虽然环境的影响力巨大.
人类独有的自我意识是: 在刺激与回应之间, 人有选择的自由.
人类因为自我意识的存在,可以自创程序和脚本, 完全不受本能与训练所约束.
积极主动的定义
积极主动模式
积极主动不仅指行事的态度, 还意味着人一定要对自己的人生负责. 个人行为取决于自身的抉择, 而不是外在环境, 人类应该有营造有利的外在环境的积极性和责任感.
积极主动的人理智胜于冲动, 他们能够慎重思考, 选定价值观并将其作为自己行为的内在动力; 而消极被动的人则截然相反, 他们感情用事, 易受环境或条件作用的驱使.
除非自己愿意, 否则没人能伤害你;除非自己拱手相让, 否则没人能剥夺我们的自尊.
接受了”我昨日的选择决定了今日的我”的观念, 才可能说”我有权另做选择”.
事实上越痛苦的经历, 越能磨炼意志, 开发潜能, 提升自如应对困境的能力, 甚至还可能感召他人争取同样的自由.
人生有三种主要的价值观:
一是经验价值观, 来自亲身经历;
而是创造价值观, 源于个人独创;
三是态度价值观, 即面对困境的回应.
这其中境界最高的是态度价值观.
逆境往往能激发思维转换, 使人以全新的观点看待世界, 自己与他人, 审视生命的意义, 进而思考应该如何回应, 这种更宽广的视角反映的就是可以提升和激励所有人的态度价值观
采取主动
太多人只是坐等命运的安排或贵人相助, 事实上, 好工作都是靠自己争取来的. 找到好工作的人往往积极主动解决问题, 而不是坐享其成. 他们只要有必要就会立即行动, 并且一以贯之地遵照正确的原则, 确保顺利完成工作.
由于个人的成熟度不同, 对尚处于情绪依赖阶段的人, 不必期望太高. 但至少可以创造有利的气氛, 逐渐培养其责任感.
变被动为主动
积极行动不同于积极思考. 我们不但需要面对现实, 还要面对未来. 但真正的事实是, 我们有能力以积极态度应对现状和未来, 逃避这一现实就只能被动地让环境和条件决定一切.
聆听自己的语言
消极被动的人, 言语中往往会暴露推卸责任的意图, 推卸责任的言语往往会强化宿命论.
爱是一个动词, 爱的感觉是爱的行动所带来的成果, 所以请你爱她, 为她服务, 为她牺牲, 聆听她心里的话, 设身处地为她着想, 欣赏她, 肯定她. 你愿意吗?
在所有进步的社会中, 爱都是代表动作, 但消极被动的人却把爱当做一种感觉. 积极主动的人以实际行动来表现爱.
事实上, 任由感觉左右行为是不负责任的做法, 积极主动的人则以实际行动来表现爱. 爱是牺牲奉献, 不求回报. 爱必须通过行动来实现, 爱的感觉由此而生.
关注圈与影响圈
看一个人的事件和精力集中于那些事物, 也能大致判断他是否积极主动.
积极主动者
积极主动的人专注于”影响圈”, 他们专心做自己力所能及的事, 他们的能量是积极的, 能够使影响圈不断扩大.
反之, 消极被动的人则全神贯注于”关注圈”, 紧盯他人弱点, 环境问题以及超出个人能力范围的事不放, 结果越来越怨天尤人, 一味把自己当作受害者, 并不断为自己的消极行为找寻找借口. 错误的焦点产生了消极能量, 再加上对力所能及之事的忽略, 就造成了影响圈日益缩小.
只要我们的焦点在关注圈, 就等于是允许自己受制于外界条件, 自然就不会主动采取必要措施来推动积极变化.
错误的焦点不但没有解决问题, 反而让我们自己倍感忧虑和无助. 不必担忧外界条件, 只要先从自己做起, 就可以化阻力位助力.
直接控制, 间接控制和无法控制
我们面对的问题可以分为三类:
可直接控制的 — 问题与自身行为有关
可间接控制的 — 问题与他人行为有关
无法控制的 — 无能为力的问题(过去或 现实的环境
可直接控制的问题: 可以通过培养正确的习惯来解决
可间接控制的问题: 可以通过改进施加影响的方法来解决
无法控制的问题: 以微笑, 真诚与平和来接受过去和现实. 纵使有再多不满,也要学着泰然处之, 这样cause不至于被问题左右
扩大影响圈
“如果” 和 “我可以”
积极的做法应该是”由内而外”地改变, 即先改变个人行为, 让自己变得更充实, 更具创造力, 然后再去施加影响, 改变环境
人人都应该对自己的人生负责, 应该为自己营造有利环境, 而不是坐等好运或噩运的降临
应对错误的选择
原则制约我们的行为, 顺之则产生积极效果, 逆之则导致消极后果.
人的一生中, 错误的选择在所难免, 其后果让人悔不当初, 却又无能为力, 于是想象着如果再有一次机会, 必会另作他选
对于已经无法挽回的错误, 积极主动的人不应该是悔恨不已,而是承认往日错误已属关注圈的事实, 那是人力无法企及的范畴, 既不能从头来过,也不能改变必然后果
如果犯了错却不肯承认和改正, 也不从中吸取教训, 等于错上加错, 自欺欺人. 文过饰非, 强词夺理无异于一错再错, 结果是越描越黑, 给自己带来更深的伤害.
实际上伤我们最深的, 既不是别人的所作所为, 也不是自己所犯的错误, 而是我们对错误的回应.
做出承诺, 信守诺言
两种能够直接掌控人生的途径: 一是做出承诺, 并信守诺言;二是确立目标, 并付诸实践.
做出承诺与信守诺言正是培养高效能习惯的根本力量. 知识, 技巧和意愿都位于影响圈内, 改善其任何一项都会改善三者之间的平衡, 三者交集越大, 就说明我们对于习惯及其原则的修养越完善, 就能够以崇高的品德实现平衡而高效能的生活.
在婚姻, 家庭和工作中, 都可以行使积极主动原则. 不要总是怨天尤人或文过饰非, 犯了错误, 就要诚心会务并从中吸取教训, 致力于影响圈内的事情, 从自我做起.
满意源自内心,那些对人性一无所知的人总是网图通过改变外在而不是内在性情来追求幸福, 结果必是徒劳无功, 而本来想摆脱的痛苦却会与日俱增.
具备责任感, 承担起自己的责任对于高效的生活至关重要
第四章 习惯二 以终为始 — 自我领导的原则
清晰明确自己的目标
太多的人成功之后, 反而感到空虚; 得到名利之后, 却发现牺牲了更宝贵的东西. 因此, 我们务必固守真正重要的愿景, 然后勇往直前坚持到底,使生活充满意义
和内在力量相比, 身外之物显得微不足道.
以始为终的定义
从现在开始, 以你的人生目标作为衡量一切的标准, 你的一言一行, 一举一动, 无论发生在何时, 都必须遵守这一原则, 即由个人最重视的期许或价值观来决定一切. 牢记自己的目标或者使命, 就能确信日常的所作所为并未与之南辕北辙, 并且每天都向着这个目标努力, 不敢懈怠.
以终为始说明在做任何事之前,都先要认清方向. 这样不但可以对目前处境了如指掌, 而且不至于在追求目标的过程中误入歧途, 白费功夫. 毕竟人生旅途的岔路很多, 一不小心就会走冤枉路, 许多人拼命埋头苦干, 到头来却发现追求成功的梯子搭错了墙, 但是为时已晚, 所以说忙碌的人未必出成果.
所以明确真正的目标很重要, 然后才好勇往直前, 坚持到底, 践行使命.
任何事物都需要两次创造
以终为始的一个原则基础是 “任何事都是两次创造而成”.
我们做任何事情都是现在头脑中构思, 即心智上的或第一次的创造,然后付诸实践, 即体力上的或第二次的创造.
宁可事先追求尽善尽美,也不要亡羊补牢(坚持不懈,避免半途而废的事情发生)
思考和行动平衡, 思考和行动需要相互配合
教育子女也要先定目标, 才可能培养出既自律 又有责任感的子女, 在日常相处中牢记这个目标, 不要做出任何有损他们自律或自尊的举动.
主动设计还是被动接受
“任何事物都是两次创造而成”是个客观原则,但“第一次的创造”未必都是经过有意识的设计。有些人自我意识薄弱,不愿主动设计自己的生活,结果就让影响圈外的人或事控制了自己,其生活轨迹屈从于家庭、同事、朋友或环境的压力。如果说人生是一出戏,那么这些人的人生剧本就源于早年的经历、所接受的教育或外界条件的制约。
这类剧本大多源自个人喜好,不符合客观原则,之所以会被接受,那是因为某些人内心脆弱,依赖心理过重,渴望被接纳和获得归属感,向往他人的关怀和爱护,而且一定要让别人来肯定自己的价值和重要性。
别人的肯定和关爱固然重要, 渴望被接纳和获得归属感, 但我们依然应该坚持自我,才不会迷失
无论你是否意识到,是否能够控制,生活的各个层面都存在第一次的创造。每个人的人生都是第二次的创造,或者是自己主动设计的,或者是外部环境、他人安排、旧有习惯限定的。自我意识、良知和想象力这些人类的独特天赋让我们能够审视各种第一次的创造,并掌控自己的那一部分,即自己写自己的剧本。换句话说,习惯一谈的是“你是创造者”,习惯二谈的是“第一次创造”,习惯三谈的是”第二次创造”。
领导与管理: 两次创造
“以终为始”的另一个原则基础是自我领导,但领导( Leadership)不同于管理(Management)。领导是第一次的创造,必须先于管理;管理是第二次的创造.
领导与管理就好比思想与行为。管理关注基层,思考的是“怎样才能有效地把事情做好”;领导关注高层,思考的是“我想成就的是什么事业”。
“管理是正确地做事,领导则是做正确的事。”管理是有效地顺着成功的梯子往上爬,领导则判断这个梯子是否搭在正确的墙上。
当今世界日新月异,更突出了有效领导的重要性,无论你身处在独立期还是互赖期。与路线图相比,我们更加迫切需要的是一个愿景或目的地以及指路的罗盘(一套原则或指导方针)。世事难料,没人可以预见未来,一切都要靠自己的判断,而内心的罗盘则能够使你判断正确。
成功,甚至求生的关键并不在于你流了多少血汗,而在于你努力的方向是否正确,因此无论在哪个行业,领导都重于管理。
领导和管理分开,两次创造,从制高点思考,再考虑实现的可能性
个人生活中的领导意识更为匮乏,很多人连自己的价值观都没有搞清楚,就忙于提高效率,制定目标或完成任务。
改写人生剧本: 成为自己的第一次创造者
人类的自我意识天赋是积极处世的基础,另两项天赋,想象力和良知,则使我们能在生活中发扬积极精神,施行自我领导。
想象力能让我们在心里演练那些尚未释放的潜能;良知能让我们遵循自然法则或原则,发挥自己的独特才智,选择合适的贡献方式,再有就是确定自己的指导方针以便将上述能力付诸实践;而想象力、良知、自我意识的结合则能让我们编写自己的人生剧本。
每个人在成长过程中都承袭了许多来自他人的“人生剧本”,因此更确切一点说,我们是改写,而不是编写人生剧本,即对已有思维的转换。当我们认识到人生剧本的低劣以及思维定式的低效,就会积极地加以改写。
以终为始意味着要带着清晰的方向和价值观来扮演自己的家长角色或其他角色,要为自己人生的第一次创造负责,为改写自己的人生剧本负责,从而使决定行为和态度的思维定式真正符合自己的价值观和正确原则。
它还意味着我们每天都要牢记这些价值观,因为这会让我们保持积极主动的态度,以价值观为行动准则,一旦生活有变,就可以根据个人价值观决定因应之道,无须受制于情绪或外界环境。
个人使命宣言
以终为始最有效的方法,就是撰写一份个人使命宣言,即人生哲学或基本信念。宣言主要说明自己想成为怎样的人(品德),成就什么样的事业(贡献和成就)及为此奠基的价值观和原则
只要心中秉持着恒久不变的真理,就能屹立于动荡的环境中。因为一个人的应变能力取决于他对自己的本性、人生目标以及价值观的不变信念。
有了使命感,你就同时拥有了积极主动的要素,指导生活的愿景和价值观,长期和短期目标以及正确的方向。使命感还会赐予你基于正确原则的书面宪法,让你能够据此高效能地利用时间、精力和才能。
影响圈的核心区
确立自己的愿景和价值观;利用自我意识检查我们的地图或思维定式是否符合实际,是否基于正确的原则;利用良知作为罗盘来审视我们独特的聪明才智和贡献手段;利用想象力制定我们所渴求的人生目标,确定奋斗的方向和目的,蒐罗使命宣言的素材。
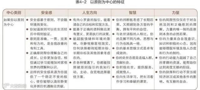
影响圈核心区还是安全感, 人生方向, 智慧与力量的源泉.
思想观念根源
安全感: 代表价值观, 认同, 情感的归属, 自尊自重与拥有个人的基本能力
人生方向: 内心的准绳, 人类以此为解释外界事物的理据以及决策与行为的原则和内在标准
智慧: 是人类对生命的认知, 对平衡的感知和对事物间联系的理解, 包括判断力, 洞察力和理解力, 是这些能力的统一体.
力量: 则指采取行动, 达成目标的能力, 他是作出抉择的关键性力量, 也包括培育更有效的习惯以替代顽固旧习的能力
他们相辅相成 — 安全感与明确的人生方向可以带来真正的智慧, 智慧则能激发力量. 若四者全面均衡, 且协调发展, 便能培养高尚的人格, 平和的性格与完美的个体
各种生活中心
以配偶为中心
婚姻可以说是最亲密持久, 最美好可贵的人际关系. 但也可能导致情感过度依赖的问题.
获取情感价值的主要来源是婚姻时, 婚姻关系会成为我们的支柱. 太重视婚姻, 也会让自己遭遇挫折时会使人的情感异常脆弱. 婚姻会带来更多的责任与压力
以自我为中心
专注个人成长与发展, 选择爱自己和取悦自己. 独立的个性, 注重自我实现.
生活中心如此摇摆不定,情绪上难免起起落落,一会儿意气风发,一会儿颓唐沮丧;一会儿斗志昂扬,一会儿又落魄消沉。缺乏固定的人生方向,没有持久的智慧,也没有稳定的力量或自我评价。
所以,最理想的状况还是创建清晰明确的生活中心,由此才能产生高度的安全感、人生方向、智慧和力量,使人生更积极,更和谐。
以原则为中心
原则是恒久不变,历久弥新的,不像其他中心那样多变, 所以值得信赖, 可以给我们高度的安全感. 原则是理性而非感性的,因此能让我们充满信心, 配偶和密友都可能离我们而去, 但原则不会.
我们的局限性是可以逐步改善的。理解成长的原则可以让我们在寻找正确原则的时候充满自信,相信学得越多,就越能以正确的角度更清楚地观察世界。原则不会改变,但我们对原则的理解可以改变。
正确的思维方式让我们能够清晰的了解自己的目标以及实现途径, 能够基于正确的资料做出更有意义, 更易执行的决策
原则为中心
任何原则都有必然后果. 遵从原则, 后果就是积极的; 忽视原则, 后果就是消极的. 原则具有广泛适用性, 无论是否为人所知, 这种制约都是普遍存在的. 越了解正确的原则, 明智行动的自由度就越大.
一个人的思维方式能决定他的态度和行为. 生活中心不同, 产生的观念也就各异.
以原则为中心的人会保持冷静和客观, 不受情绪或其他因素的干扰, 纵观全局 — 工作需要, 家庭需要, 其他相关因素以及不同决定的可能后果, 深思熟虑后才做出正确的选择.
以原则为生活中心的人总是见解不凡,思想与行为也独具一格,而坚实、稳定的内在核心赐予他们的高度安全感、人生方向、智慧与力量,会让他们度过积极而充实的一生。
撰写使命宣言并付诸实践
每个人都有特殊的职责或使命, 他人无法越俎代庖. 生命只有一次, 所以实现人生目标的机会也仅止于一次
追根究底,其实不是你询问生命的意义何在,而是生命正提出质疑,要求你回答存在的意义为何。换言之,人必须对自己的生命负责。
个人责任感和主动性对于精神创造来说至关重要. 自己是个人的人生程序和脚本的设计员. 书写个人程序也就是使命宣言时, 只有真正意识到肩上的责任, 并且认可自己的身份, 才会动手撰写这个程序.
无论如何, 使命宣言(人生目标)是个人的根本大法,基本人生观, 也是衡量一切利弊得失的基准.
善用整个大脑
人人都能够运用想象力来挖掘内心深处真正的价值观,虽然技巧各异,但效果相同。只要肯用心探究、探求人生目标,就能以一颗虔诚的心对待生命,把思路拓宽,把目光放远。
拓宽思路和心理演练是开发大脑的两个途径
拓宽思路
心灵演练与确认(需拓展)
利用想象力, 在心中模拟和演练现实场景, 内心会产生”熟悉感”, 面对这样的场景是就不会觉得陌生, 害怕.确认就是对正确的行为加以确认, 得出最终合理的结论
心灵演练和确认也是设计人生的手段
确定角色和目标
人生在世, 扮演着各式各样的角色, 同时也担任不同的责任. 在追求完满人生的过程中,如何兼顾全局,就成了最大的考验。顾此失彼,在所难免;因小失大,更是司空见惯。
人们想提高工作效率时, 常会遇到的问题之一是思路不够宽广, 他们失去了高效生活必须的, 区分轻重缓急的能力, 平衡以及自然生态. 埋头工作容易忽略健康, 事业成功容易忽略宝贵的人际关系.
把自己的愿望想象成现实, 就开启了让他实现的大门.
第五章 习惯三 要事第一 — 自我管理的原则
把真正重要的事情安排在精力充沛的时间
关注 目标 和 重点
有效管理是掌握重点式的管理,它把最重要的事放在第一位。由领导决定什么是重点后,再靠自制力来掌握重点,时刻把它们放在第一位,以免被感觉、情绪或冲动所左右。
重要之事决不可受芝麻绿豆小事牵绊。
习惯一告诉你:“你是创造者,你掌控自己的人生。”这个习惯的基础是人类特有的四大天赋,即想象力、良知、独立意志以及最为重要的自我意识。
习惯二是关于第一次的创造或者智力上的创造的习惯,其原则基础是想象力和良知这两大天赋。想象力是一种超前感知的能力,是对目前无法亲眼看到的潜力和创造力的认识,而良知则是发掘每个人身上独有特性的能力。良知在伦理道德方面担当对个体进行指导的责任。这个习惯同我们的基本思维定式和对自己的最高期望值、价值观密切相关。
习惯三是关于第二次的创造或者体力上的创造的习惯,是对前面两个习惯的实施、执行和自然表现。它要求我们运用独立意志努力实现一个目标,即以原则为基础安排人生。
管理与领导迥然不同.
一旦确定了人生方向,你就应该对自己进行有效的管理,让生活与设想一致。
独立意志: 有效管理的先决条件
自我管理的实现需要依靠人类的独立意志这一天赋. 独立意志指的是做出决定和主动选择,并根据这些决定和选择采取具体行动的能力。
有效的管理指的就是要事第一,先做最重要的事情。领导者首先要决定的,就是哪些事情是重要的;而作为管理者,就是要将这些重要的事务优先安排。从这个意义上说,自我管理的实质就是自律和条理,是对计划的实施。
“成功者能为失败者所不能为,纵使并非心甘情愿,但为了理想与目标,仍可以凭毅力克服心理障碍”
克服这种心理(并非心甘情愿)首先要有明确的目标和使命,要有习惯二中所明确的人生方向和价值观,内心要有燃烧的激情,让自己对所有其他不相关的事情大声说“不”。克服这种心理还需要有独立意志,愿意为自己所不愿为之事,能够做到在特定时刻始终坚持自己的既定价值观,不屈服于一时的冲动和欲望。这种能力会让你成为一个诚信的人,让你忠实于自己积极的第一次的创造。
四代时间管理理论的演进
第一代: 便条与备忘录: 调配时间与精力
第二代: 事历与日程表: 规划和时间管理
第三代: 时间管理矩阵: 根据轻重缓急提高效率
第四代: 个人管理原则: 要事第一和二八定律
第二象限
第四代时间管理方法六标准
和谐一致: 个人的理想与使命, 角色与目标, 工作重点与计划, 欲望与自制之间,应和谐一致.
平衡功能: 管理方法应有助于生活平衡发展, 体系性我们扮演不同的角色, 以免忽略了健康, 家庭, 个人发展等重要的人生层面.
围绕中心: 理想的管理方法会鼓励并协助你, 注重于虽不紧急却极重要的事.
以人为本: 个人管理的重点在人, 不在事, 应该重视人际关系.
灵活变通: 管理方法并非一成不变, 视个人作风与需要而调整.
便于携带: 管理工具必须便于携带, 随时可供参考修正.
自我管理四步骤
确认角色
明确自己的关键角色
选择目标
明确最想做的一两件要事
安排进度
为每一项目标安排具体实施时间
每日调整
根据实际情况作出适当调整.
深入理解个人管理
对人不可讲效率, 对事才可如此. 对人应讲效用 — 即某一行为是否有效.
个人管理的特点, 在于承认人比事更重要. 芸芸众生中, 首要顾及的便是自己.
个人管理强调以原则为中心, 以良知为导向, 针对个人独有的使命(人生目标), 帮助个人平衡发展生活中的不同角色, 并且全盘规划日常生活.
个人管理充分尊重(人比事情更重要)的原则, 并且首先要考虑的人就是自己.
个人管理强调(重要不紧急)才是更应该关心的事情, 根据原则去认识生活, 将生活建立在原则的基础上, 明确表达出自己的目标和价值观, 并以此指导自己的日常决定.
授权 — 高效能的秘诀
授权的前提是相信和信任对方
授权可以分为两种类型: 指令型授权和责任性授权.
指令型授权
指令别人完成某件事情, 关注的重点是方法, 授权人对最后的结果负责
责任型授权
责任型授权的理论基础就是充分认可他人的自我意识、想象力、良知以及独立意志。
责任型授权的关注重点是最终结果. 给人自由, 让被授权人选择具体做事方法(不用关心对方是如何完成的), 并为最终的结果负责.
责任型授权需要双方事先达成五项约定并作出承诺:
预期成果:双方都要明确并理解最终的效果和结果.
指导方针: 设定评估标准, 施加约束, 帮助更好的完成任务
可用资源: 对被授权人授予其他资源相应的权限.
责任归属: 设置绩效标准来最终评估成果.
明确奖惩: 根据任务完成效果制定充分的奖励和奖罚机制, 达到激励的效果.
信任是促使人进步的最大动力, 因为信任能够让人们表现出自己最好的一面.
形成以要事为中心的思维方式 : 跟人管理, 要事第一, 言出必行.
一个有趣的现象是 高效能人士的七个习惯都属于第二象限事务(重要不紧急)的活动, 每个习惯都针对一些最基本, 最重要的事情.
第3部分 公众领域的成功: 从独立到互赖
第3部分 公众领域的成功: 从独立到互赖
第六章 人际关系的本质
情感账户
情感账户: 存储的是增进人际关系不可或缺的”信赖”, 也就是人与人相处时的一份”安全感”. 能够增加情感账户存款的是 礼貌 , 诚实 , 仁慈 , 信用 .
没有信任就谈不上友谊, 没有诚实也就谈不上信任.
正如身体经常需要食物以保持健康(食物 休息 睡眠 心理 环境), 人际关系也同样经常需要营养(关心 陪伴 交流 经营 培养 磨合).
个人独立不代表真正的成功, 圆满人生还须追求公众领域的成功. 群体的互赖关系须以个人真正的独立为先决条件.
良好的人际关系的基础是自制与自知之明.
爱人之前, 必须先爱自己. 了解自我才懂得分寸, 也才能真正爱护自己.
独立是互赖的基础.
修身是公众领域成功的基础. 良好的互赖关系可以使人享有深厚丰富的情感交流, 不断跃进的成长以及为社会服务奉献的机会.
速战速决是不切实际的, 建立和维护关系都需要时间,这是一种长期的投资行为.
七种主要的投资方式
理解他人 — 注意小节 — 信守承诺 — 明确期望 — 正直诚信 –勇于致歉– 无条件爱
1. 理解他人
理解他人是一切感情的基础. 人如其面, 各有所好.
只有了解并真心接纳对方, 才可以增加彼此的关系.
以对方的需要为优先考虑而加以配合.
避免主观臆断他人的想法和需要.
黄金定律说: 想要别人怎样对你, 就要怎样待人.
2. 注意小节
人的内心都是及其柔弱和敏感的, 不分年龄和资历. 哪怕是在最坚强和冷漠的外表下, 也往往隐藏着一颗脆弱的心.
3. 信守承诺
守信是一大笔储蓄,失信则是庞大支出, 代价往往超出其他任何过失. 一次严重的失信使人信誉扫地, 再难建立起良好的互赖关系. 因此这也提示我们不要轻易许下承诺.
4.明确期望
目标期望不明确也会损害交流和信任.
几乎所有的人际关系障碍都源于对角色和目标的期望不明或者意见不一致.
很多期望都是含蓄的, 从来没有明白地说出来过, 但是人们却想当然的认为这些事是心照不宣的. 实际情况并非如此. 如果没有明确的期望, 人们就会变得感情用事 //,产生过高或过低的甚至是错误的期望.
5. 正直诚信
正直诚信能够产生信任, 也是其他感情投资的基础. 诚实守信, 既要有一说一, 又要信守承诺, 履行约定.
缺乏诚信会让所有的感情投资都大打折扣.
6. 勇于致歉
真诚的致歉是对对方的一种认可和尊重, 这有助于增进彼此的理解并减少误会, 多数情况下只要我们心怀诚意,都会得到对方的宽恕和谅解.
一般来说,人们可以容忍错误,因为错误通常是无心之过. 但动机不良, 或企图文过饰非, 就不会获得宽恕.
7. 无条件爱
无条件的爱可以给人安全感与自信心, 鼓励个人肯定自我, 追求成长, 由于不附带任何条件, 没有任何牵绊, 被爱者得以用自己的方式, 检验人生种种美好的境界. 无条件的爱需要我们基于原则, 有限度, 有是非观念.
有条件的爱, 往往会引起被爱者的反抗心理.动机和初衷将会决定这段过程质量
一对一的人际关系
“为一个人完全奉献自己, 胜过为拯救全世界而拼命”
重视一对一关系, 比群体关系更有意义.
人际关系越亲密,越是不易维护,又需要我们更用心的维护.
问题的反面是契机
看待问题的态度: 问题反而是促进和谐的契机 — 问题的出现是生活的增味剂, 问题解决过程中能够增加彼此的交流和理解, 问题得以解决时反而会增加情感账户的储蓄.
把出现的问题看作联络感情的机会.
问题出现时, 重视并积极的寻求解决途径, 显得异常重要.
产出 / 产能平衡是效能的要素, 问题是提高产能的机会
相互依赖的习惯
以情感账户为基础, 思考如何在公众领域取得成功
合作需要我们形成相互依赖的习惯才能实现效能的最大化
只有真正独立的人才能够做到有效地相互依赖
第七章 习惯四 双赢思维 — 人际领导的原则
首选双赢思维,次选好聚好散;对于一般人(刚接触的人)而言,首选独善其身,尽可能将风险降到最低.
在相互依赖的环境中唯一可行交往模式是双赢,这样才会长久. 很多成果和利益都是可以共享的
如果实在无法达成共识, 实现双赢, 应该选择好聚好散,为双方留有退路.
双赢思维的五个要领
双赢思维
1. 双赢品德
双赢品德的三大基本特征: 诚信 , 成熟 , 知足
诚信: 个人价值观基础, 积极主动并信守承诺,以此培养自我意识和独立意志.
成熟: 敢作敢为与善解人意之间的一种平衡状态.就是在表达自己的情感和信念的同时又能体谅她人的想法和感受的能力.
双赢模式要求你不但要温和,还要勇敢,不但要善解人意,还要自信,不但要体贴敏感,还要勇敢无畏。做到这些,在敢作敢为与善解人意之间找到平衡点,才是真正的成熟,这是双赢的基础。
知足: 相信资源充足, 人人有份. 人生不是一场零和游戏, 尽量避免”匮乏心态”. 迈向成功, 自我实现之路不一定非得掠夺并踩对手于脚下, 也可以有相互成就.
2. 双赢关系
情感账户是对关系的抽象, 情感账户得以维持的精髓是信用, 当人们充分信任时, 才能全神贯注的投入与问题本身, 而不是性格或者立场.
充足的情感账户储蓄和对双赢模式的共识是产生统合综效的理想途径.
以影响圈为核心, 通过以礼相待, 尊重和欣赏对方及其不同观点来进行情感投资.
只有真诚的情感投资,才能有助于实现双赢.
3. 双赢协议
双赢协议五要素:
预期结果 — 指导方针 — 可用资源 — 任务考核 — 奖惩制度
自我评估更能激励人上进
4. 双赢体系
通常情况下问题都来源于体系,而不是人
双赢赋予个人明确的任务, 说明预期结果, 指导原则和可用资源, 个人要对结果负责, 并完成自我评估. 双赢体系要为双赢协议创造有利环境
5. 双赢过程
双赢过程的实现应该是坚持原则, 而非立场. 将人和问题区分开来,注重利益而不是立场, 要创造出能让双方获利的方法,但不违 背双方认同的一些原则和标准.
培养自己的双赢心态, 将会使人际关系变得更容易.
第八章 习惯五 知彼解己 — 移情沟通的原则
想要被理解,就得先尝试去理解别人
首先去寻求了解对方, 然后再争取让对方了解自己
心灵世界自有其理, 非理智所能企及
沟通是生活中最重要的技能. 人们在清醒时的大多数时间都在交流.
然而听懂别人说话, 尤其是从对方的立场去聆听, 实在不是件容易事.
如果想要和对方交往, 想对对方有影响力, 需要首先要了解对方, 只需少量技巧起辅助作用,用来创造机会.
移情聆听
用自己的想法去揣摩别人, 自以为是不可能总是有效.
移情聆听是指以理解为目的的聆听, 要求听者站在说话者的角度理解他们的思维方式和感受.
移情(empathy不是同情(sympathy). 后者是一种认同和判断形式, 更适合用来表达感情和做出回应, 却容易养成对方法的依赖性. 移情聆听的本质不是要你赞同对方, 而是要在情感和理智上充分而深入地理解对方.
据专家估计, 人际沟通仅有10%通过语言来进行, 30%取决于语调于声音, 其余60%则得靠肢体语言(眼神,表情,身体). 所以在移情聆听的过程中, 不仅要耳到,还要眼到, 心到,用眼睛去观察, 用心灵去体会.
如此聆听效果显著,它能为你的行动提供最准确的信息。你不必以己度人,也不必费心猜测,你所要了解的是对方的心灵世界。聆听是为了理解,是心和心的深刻交流。
移情聆听还是感情投资的关键,因为只有对方认同,你的投资才有意义,否则就算你费尽心机,对方也只会把它看作是一种控制、自利、胁迫和屈就,结果是情感账户被支取。
移情聆听本身就是巨额的感情投资,它能够给人提供一种“心理空气”,极具治疗作用。
除了物质, 人类最大的生存需求源自心理, 即被人理解 — 肯定 — 认可和欣赏.
移情聆听是有风险的.做好被对方影响的准备,才能深入到移情聆听的阶段, 这个时候很容易让自己变得脆弱. 在影响对方之前, 你必须先被影响,即真正理解对方
积极主动, 以终为始, 要事第一 是基础, 帮助自己保持核心不变, 即以原则为中心, 从而平和而有力地应对坚实内心之外的脆弱
先思考,后行动(原则)
先诊断, 后开方
首先理解别人是在生活领域里广泛使用的正确原则, 具有普遍性,但是在人际关系领域的作用是最大的.
四种自传式回应
把别人的倾诉当做自己的自传一样,来评判别人的话
我们在听别人讲话时总是会联系我们自己的经历, 因此自以为是的人 往往会有四种自传式回应倾向:
价值判断 — 对对方的意见只有接受或不接受.
追根究底 — 依自己的价值观探查别人的隐私.
好为人师 — 以自己的经验提供忠告.
自以为是 — 根据自己的行为与动机衡量别人的行为与动机.
价值判断令人不能畅所欲言,追根究底则令人无法开诚布公.
第九章 习惯六 统合综效 — 创造性合作的原则
统合综效的基本心态是: 如果有以为具有相当聪明才智的人跟我意见不同, 那么对方的主张必定有我尚未体会的奥妙,值得加以了解.
与人合作最重要的是, 重视不同个体的不同心理, 情绪与智能, 以及个人眼中所见到的不同世界. 与所见略同的人沟通, 益处不大,要有分歧才有收获.
统合综效就是整体大于部分之和, 也就是说各个部分之间的关系也是整体的一个组成部分, 但又不仅仅是一个组成部分, 而是最具激发, 分配, 整合和激励作用的部分.
统合综效的精髓就是判断和尊重差异, 取长补短.
敞开胸怀, 博采众议: 创造性合作需要充分了解对方的特点和优势.
人们能运用移情, 充满勇气, 在互相尊重和理解的基础上进行统合综效的沟通
沟通三层次
沟通层次
低层次的沟通源自低信任度, 其特点是人与人之间相互提防, 步步为营. 彼此刻意的自我防御和保护,会导致沟通很难继续和深入继续下去.
彼此尊重的交流方式, 唯有相当成熟的人才办得到. 但是为了避免冲突, 双方都保持礼貌, 但却不一定为对方设想. 即使掌握了对方的意向, 也不能了解背后的真正原因, 也不可能完全开诚布公, 探讨其余的选择路径.
统合综效(寻求双赢的解决方案,充分利用各自的优势,取长补短,共同进步,互补互信), 源自高信任度的统合综效能带来比原来更好的解决方案, 每一个参与者都能认识到这一点, 并全心享受这种创造性的事业.
尊重差异
与人合作最重要的是, 重视不同个体的不同心理, 情绪与智能, 以及个人眼中所见到的不同世界.
有分歧的沟通能够让我们从中获益,并且更加清晰的认识对方.
相互依赖的交往和统合综效的过程中, 不求改变她人, 但可以在自己影响圈的范围内影响她人.
统合综效的实质是尊重差异, 建立优势并弥补弱点.
每件激怒我们的事情能够成为让我们理解自己的契机. 让我们最烦恼的人也往往是我们最好的老师! 凝聚团队是进步, 共同合作是成功.
第4部分 自我提升和完善
第4部分 自我提升和完善
第十章 习惯七 不断更新 — 平衡的自我提升原则
人生最值得的投资就是磨炼自己, 因为生活与服务人群都得靠自己, 这是最珍贵的工具.
工作本身并不能带来经济上的安全感, 具备良好的思考, 学习, 创造与适应能力, 才能立于不败之地. 拥有财富, 并不代表经济独立, 拥有创造财富的能力才真正可靠.
微不足道的小事也会引发惊人的结果, 每念及此,我就认为世上无小事.
自我提升和完善的四个层面
习惯七就是个人产能. 它保护并优化你所拥有的最重要的资产 — 你自己. 它从四个层面更新你的天性, 那就是: 身体, 精神, 智力, 社会 / 情感.
四个层面
对自己投资, 对我们用来处世和做贡献的唯一工具进行投资是我们一生中做出的最有效投资. 我们取得成绩的工具就是我们自己.
身体层面
身体层面指有效呵护我们的身体 — 健康饮食, 充足休息以及定期锻炼.
锻炼 — 耐力, 爆发力, 力量
耐力源于有氧运动, 靠的是心血管功能 — 即心脏向全身供血的能力
心脏是肌肉, 但无法直接得到锻炼, 只能通过云大型肌肉组织(尤其是腿部肌肉)得到锻炼, 因此, 快走, 跑步, 骑车, 游泳, 越野, 滑雪和慢跑对身体大有益处.
如果你能将每分钟至少100下的心率维持30分钟, 就算是基本健康.
最理想的是尝试将心率至少提高到最高脉搏频率的60%. 最高脉搏评率是全身工学时心跳的最高速度, 通常等于220减去你的年龄.(220-25 = 195; 195 *0.6 = 117) 训练效应是指达到你最高心率的72%~87%.
韧性源于伸展运动. 很多专家建议在有氧运动前后要分别注意预热和慢热. 预先热身有助于放松肌肉并提高肌肉温度, 为强度较大的锻炼做好准备; 慢慢停止运动有助于分解乳酸, 缓解肌肉的酸痛和僵硬感.
力量源于持久的肌肉运动 — 比如简单的柔软体操, 俯卧撑, 引体向上, 仰卧起坐和举重.
精神层面
精神层面的更新为你指引人生方向(提升个人认知), 与习惯二(以终为始)密切相关.
精神层面是人的本质, 核心和对价值体系的坚持, 是生活中非常私人而又至关重要的领域.
不同人的精神层面的更新方式可以不同
个人的使命宣言至关重要. 一旦深刻理解了生活的中心和目标, 我们就可以不断反思, 持之以恒, 在更新精神层面的过程中, 就可以抱着坚定的信念, 构想并实践每一天的活动.
智力层面
智力层面的更新主要靠教育, 借此不断学习知识, 磨砺心智, 开阔视野. 有时需要借助课堂教学或系统的学习计划. 但在更多的情况下并非如此, 积极初识的人有能力摸索出无数种自我教育的方法.
养成定期阅读优秀作品的习惯是拓展思维的最佳方式.
磨砺心智的另一种有效方式是写作.
社会 / 情感层面
注重自己的社会属性(服务和合作)和与人的关系(理解和陪伴)
平衡更新
自我提升和完善的过程必须包括天性中的所有四个层面: 身体, 精神, 智力, 社会 / 情感.
更新中的统合综效
人生的四个层面休戚相关:身体健康有助于心智发展, 精神提升有益于人际关系的完满. 因此平衡才能产生最佳的整体效果.
越是积极主动(习惯一),就越能在生活中有效地实施自我领导(习惯二)和管理(习惯三);
越是有效管理自己的生活(习惯三),就能从事越多的第二象限事务的更新活动(习惯七);
越能先理解别人(习惯五),就越能找到统合综效的双赢解决方案(习惯四和习惯六);
越是在培养独立性的习惯方面加以改进(习惯一、二、三),就越能在相互依赖的环境下提高效能(习惯四、五、六);
而自我更新则是强化所有这些习惯的过程(习惯七)。
身体层面的自我更新等同于强化个人愿景(习惯一).
精神层面的更新等同于强化自我领导(习惯二)
智力层面的更新等同于强化自我管理(习惯三).
螺旋式上升
自我提升和完善是一种原则, 也是一个过程, 一个在成长和转变之间的螺旋式上升过程, 一个不断完善自我的过程.
螺旋式上升
学习 – 坚持 – 实践 并不断重复的良性循环.
修身励志没有捷径
第十一章 再论由内而外造就自己
七个习惯浇灌出来的最高级, 最美好和最甘甜的果实就是齐心协力,就是把自己, 爱人, 朋友和同事合而为一 (Asa: …也太崇高了吧…)
两个心照不宣原则
不要刨根问底:无论那个人露出了内心最脆弱的一面, 另一人都不得追根究底, 而是要尽力体谅对方, 否则就显得太过咄咄逼人, 霸道和刻板. 因此尽管我们心里很渴望尽可能多地了解, 还是逐渐人生到必须选择适当的时机来让对方倾吐心事.
在话题过于尖锐或痛苦的时候, 我们要及时打住(搁置话题 ), 晚些时候或者第二天, 等到当事人愿意时再谈. 这种时候很难再有成效, 两人都处在脆弱的相互触碰之时.
由内而外的努力让人们能够建立充满信任和坦诚的关系
生活不会是井然有序的. 不管我们怎样努力想让生活有条有理, 意外总会发生.
后记
理解原则与价值观的区别非常重要
原则是外部自然法则, 最终会控制我们的行为后果.
价值观是内在的, 主观的, 是指引我们行为的最强烈的感觉.
原则独立于我们之外, 无论我们是否认识她,接纳她,喜欢它, 相信她, 遵从她, 她都会发挥作用
先把外界挑战(问题)作为开端, 然后再采取自内而外的方法更为有效
相互依赖比独立还要难
通过成长与改变来提高个人效能
@THE END





欢迎加入10W+领导者社群
文章来源 :领导者养成笔记「ID:GoToLead 」,转载请公众号回复“转载”
版权说明 :我们尊重原创者版权,除我们确实无法确认作者外,我们都会注明作者和来源。在此向原创者表示感谢。本文所用视频、图片、文字如涉及作品版权问题,请第一时间告知,我们将根据您提供的证明材料确认版权立即删除内容;本文内容为原作者观点,并不代表本公众号赞同其观点和对其真实性负责。

