《领导者管理笔记》读者群开放,如你致力于提升领导力
请加(微信:Tapmadou)进群
►领导者说:★不要期望你的上司会改变。你和你的新上司可能有不同的工作风格。你们可能以不同的方式沟通,以不同的方式激发动力,在监督你们的直接下属时也偏好不同的细节等级。但是适应你上司的风格是你的责任,你要调整自己的方式来与上司的偏好相协调.
摘自中信出版社《创始人:新管理者如何读过第一个90天》
投稿/培训/合作 | Tapmadou(微信)
分享 | 领导者养成笔记「ID:GoToLead 」
你怎样才能和新上司建立建设性的关系呢?以下是一些基本的注意事项。我们从“不该做的”事项开始。
• 不要离上司太远。如果你的上司不主动来接触你,或者你和他的互动让人难受,你需要主动地去接触他。不这样的话,就可能造成严重的隔阂。定期地与上司交流,要确信你的上司知道你所面临的问题,你也知道他的期望,特别是它们是不是发生了改变以及怎样改变的。
• 不要让坏消息吓到你的上司。给你的上司带来坏消息不是什么好玩儿的事情。但是,更多的上司会将没有及时地汇报正在产生的问题当作是更大的罪过,最糟糕的状况是让你的上司从其他人那里了解到问题的存在。通常最好的方式是一旦你意识到一个问题正在发生,至少要给你的上司一些警告信息。
• 不要只是带着问题去找你的上司。也就是说,你不会想被当作一个除了给上司提出问题、其他什么都做不成的人,你还需要有关于如何继续开展工作的计划。这并不是说你必须提出完全成熟的解决方案:提出解决方案所需花费的时间和精力很容易就把你拉到了一条可能惊吓到上司的坎坷之路上。这里的关键是要思考如何应对问题——就算只是在收集更多的信息——并且思考你的角色和你所需要的帮助(这一点在与直接下属打交道的时候也很有用。对下属说“不要把问题拿给我,我要的是解决方案”是很危险的,“我需要的不仅仅是问题,还有我们应该怎样应对它们的方案”要好得多)。
• 不要汇报流水账。这是很多资深领导者中依然存在的趋势,就是把和上司会面的机会用来汇报自己的工作清单,一一表明自己都做了什么。有时候这样做是可以的,但是这往往不是你的上司需要或者想要听到的。你应当假定他想要关注的是你在做的最重要的事情,以及他可以怎样为你提供帮助。在前去和上司交流之前,准备好至多三件你真正想要分享或者需要行动的事情。
• 不要期望你的上司会改变。你和你的新上司可能有不同的工作风格。你们可能以不同的方式沟通,以不同的方式激发动力,在监督你们的直接下属时也偏好不同的细节等级。但是适应你上司的风格是你的责任,你要调整自己的方式来与上司的偏好相协调。
还有一些基本的“该做的”事项。遵循这些事项会让你的工作更为轻松。
• 提早并经常明确期望。在考虑接受一个新角色之初,你就要管理期望值。这就是在面试过程中关注期望值的问题。如果你知道业务中存在严重的结构性问题,而你的上司还期望你快速解决问题,你就会遇到麻烦。把坏消息早早摆上台面,降低不现实的期望才是明智的做法。然后定期核实,保证上司对你的期望没有发生改变。如果你是从外部新入职,对于所在组织的文化和政治环境没有深入的理解,再次确认期望值的工作尤为重要。
• 为建立良好的关系承担100%的责任。不要指望你的上司来接触你或者主动为你提供时间和支持。最好的办法是一开始就假定建立良好的关系完全是你自己的责任。如果你的上司中途主动来找你,那当然是一份惊喜。
• 沟通诊断和行动计划的时间期限。不要让自己即刻就被卷入救火行动,或是在没准备好之前就被要求去采取行动。为自己赢得一些时间来诊断新组织的问题并且想出行动计划,就算是几个星期也好。在迈克尔与沃恩的相处中这个方法发挥了作用,你的工作中也是如此。本章末尾讨论的90天计划是一个非常好的工具。
• 在上司认为重要的领域追求早期的成功。不管你自己的优先事项是什么,要弄清楚你的上司最关注什么,他的优先工作和目标是什么,而你的行动又可以怎样适应这个局面呢?一旦你弄清楚了,就针对这些领域去追求早期的成果。一个很好的方式是关注对于你上司来说最重要的三件事,在每次你们互动的时候都与他讨论这些事情。这样的话,你的上司可以感受到对你成功的参与感。
• 从你的上司尊敬的人那里获得好的评价。你的新上司对你的看法,一部分基于他和你的直接互动,一部分会来自他从自己信任的人那里听来的关于你的评价。你的上司和现在是你的同事,甚至是你的下属的人之间存在着在你到来之前已经建立起的关系。你并不需要巴结讨好那些你的上司信任的人,只要留意那些关于你的信息和观点传达到上司那里的多个渠道。
明白了这些基本的规则,你就可以开始规划如何与你的新上司进行沟通了。
计划与新上司的五轮对话
你与新上司的关系会通过一场持续的对话建立。你们的讨论将会在你接受这个新岗位之前开始,持续到你进入角色转变期和这之后的阶段。在这场对话中有几个基本的主题。实际上,在你的90天计划中纳入针对角色转变期相关的主题与新上司的五轮专门对话是很有意义的。
· 关于情境诊断的对话。在这轮对话中,你力图理解你的新上司如何看待你所继承的STARS组合。是否存在初创启动、整顿转向、加速增长、重新组合和保持成功的要素?组织是怎样到达这一步的?哪些要素使这个情境成为一个挑战?你可以使用组织内的哪些资源?你的观点可能会与上司不同,但是掌握他是如何认识这一情境的非常重要。
· 关于期望的对话。你在这轮对话中的目标是要理解并沟通期望值的问题。你的新上司希望你在短期和中期做到什么样?成功会由什么组成?关键是你的表现将怎样被衡量?在何时衡量?你可能会认为上司的期望不切实际,你需要尝试重新设定它们。同时,作为保障你早期成功的更广阔活动的一部分,下一章也会进行讨论。你要记住,做更少的承诺而交付更多的表现会是更好的方式。
· 关于资源的对话。这轮对话本质上是针对重要资源的沟通。你需要哪些资源和条件来取得成功?你需要你的上司做些什么?这里的资源不应局限于资金或人员。比如,在“重新组合”的情境下,你可能需要你的上司帮助你说服组织去面对改变的需求。这里的关键是要让你的上司关注到在不同的资源条件下,你可以取得的成绩、花费的成本。
· 关于风格的对话。这轮对话是关于你和你的上司怎样才能最好地持续开展互动。他偏好什么类型的沟通方式?面对面、语音、电子邮件?频率如何?哪些决策他希望你先咨询他再做出,哪些情况下你可以自己负责?你们的风格有怎样的不同?这对你们互动的方式有什么启示?
· 关于个人发展的对话。当你在新岗位上工作几个月之后,你可以开始讨论你的工作进行得怎么样,以及你的发展要务应该是什么了。你在哪些方面表现得不错,哪些方面还不够,或者需要换种方式?(在不牺牲重点的情况下)是否有一些项目或者专门的任务可以由你去完成?
在实践中,关于这些主题的对话会重叠并随着时间不断演变。你可能会在一次会面中谈到这五个问题中的几个,或者你可能会通过一系列的简短交流讨论与一个主题相关的问题。在一次会议中迈克尔谈到了风格和期望的问题,然后建立了一个讨论情境和更深入讨论期望的时间表。
但是,之前的描述中提到这些主题的顺序是有其逻辑的。你早期的对话应该关注于情境的诊断、期望值和风格。在你了解了更多之后,你就做好了沟通资源、重新审视对于情境的诊断以及如果必要的话重设期望值的准备。当你感受到这份关系已经得以良好建立时,你可以引入个人发展的对话。花时间来计划每一次对话,并且向你的上司发送明确的信号,表明你希望在每一次的交流中取得何种成果。
下方表格可以用来估量你在每轮对话中所处的位置,以及接下来30天的优先工作应该是什么。如果你处在新岗位面试的过程中,可以使用它来捕捉你所了解到的信息,并确定对话的重点。

使用下面的具体指南来规划与上司的五轮谈话中的下一步。
你在情境诊断对话中的目标是要达成关于你们所面临的业务情境,及其相关的挑战和机遇的共识。这样的共识是你未来要做一切工作的基础。如果你没有和你的上司达成共识,你将得不到需要的支持。因此,你们的第一次讨论应该聚焦在使用STARS模型作为共同语言,清楚地确定你的新情境(正如我之后要讨论的,这一点也适用于你自己的团队)。
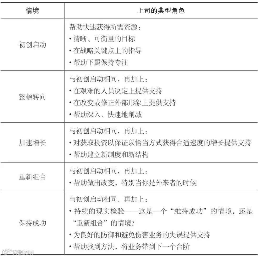
根据实际情境争取支持。你需要从上司那里获得的支持根据你的STARS情境组合的不同而不同,是初创启动、整顿转向、加速增长、重新组合、维持成功或者某种混合体。一旦你们达成了对于情境的一致认识,就要仔细思考你需要上司扮演的角色和你所需要的支持。在所有的五种情境中,你都需要上司给予你指导、支持和开展工作的空间。表4-2列出了你的上司在STARS的每一种情境中可能扮演的角色。
关于期望值的对话的意义在于让你和上司一起明确并匹配关于未来的期望。你们需要就短期、中期目标和时机达成一致。重要的是,你要就上司将会如何衡量进展达成一致。对你的上司和你来说,成功由什么构成?你的上司期待什么时候看到成果?你将怎样衡量成功?用怎样的时间框架衡量?如果你取得了成功,接下来怎么办?如果你不对期望值进行管理,它们会对你造成伤害。
1.根据实际情境调整期望值
让你的期望值与你们对于情境的共同评价紧密匹配。比如,在“整顿转向”情境下,你和上司很可能都认为需要快速果断采取行动。你们会对不远的将来有明确期望,比如做艰难的决定、减少非重要领域的成本,或者集中关注拥有最高利润的产品。在这样的情境下,你很可能会根据业务的整体财务业绩上的好转来衡量成功。
2.对你的上司来说,在重要的领域追求初步的成功
不管你自己的优先事项是什么,准确地找到你的上司最关注的领域,并且寻求这些领域的初步成功。如果你想要成功,你就需要上司的帮助;反过来,你就必须帮助他成功。当你关注上司的优先事项的时候,他会感受到对你成功的参与感。最有效的办法就是整合上司的目标与你自己的努力,来争取初步的成功。如果这是不可能完成的任务,那就追求单纯基于你上司的优先事项的初步成功。
3.确定不宜触碰的事务
如果组织内有一些部分,比如产品、设备和人员,是你新上司“专有的”,必须尽快地确定它们。你不会希望自己正在努力关闭上司当初开启的那条生产线,或者要替换某个上司忠诚同盟阵营里的人员。所以要尝试推断上司的敏感点在哪里。你可以通过了解上司的个人历史,和其他人交谈,密切关注面部表情、语气和身体语言等做到这一点。如果你还不确定,轻柔地散播一个观点作为测试用的烟雾弹,然后密切关注所引发的反应。
4.教育你的上司
你的当务之急之一是要塑造上司关于你能够和应该实现什么的观点。你可能会认为他的期望不现实,或者和你自己关于应该做什么的观点不一致。如果这样的话,你必须努力使自己的观点向他靠拢。在“重新组合”的情境下,你的上司可能把最严重的问题归咎于业务的某个部分,而你认为真正的问题在其他地方。这时,你需要教育你的上司,让他明白根本问题所在,以重置他的期望值。小心行事,特别是当你的上司已经陷入事情一直以来开展的方式或者应该对一部分问题负责的时候。
5.少些许诺,多些成果
不管你和你的上司是否就期望值达成了一致意见,你都要尝试让你自己偏向于少做关于成绩的许诺,而交付出更多的成果。这种策略有利于建立你的个人信誉。好好考虑你所在组织的改变能力将会怎样影响你实现所做出许诺的能力。做出许诺时要保守。如果你完成得比许诺更多,你的上司会很高兴。但是如果你许诺得太多,却没能全部实现,你就可能会伤害自己的信誉。就算你实际上取得了很多成绩,在你的上司眼里你也是失败的。
6.确认,确认,确认
就算你确定你知道上司的期望值,也应该定期地确认。有些上司知道他们想要什么,却不擅长表达出来。你肯定不希望已经走上了错路才获得澄清。所以你必须不断地询问,直到你确认自己完全理解了。比如,可以尝试以不同的方式询问同样的问题来获得更多的提示。练习准确地领悟言外之意,并且提出关于你的上司可能想要什么的假设。尝试站在上司的角度换位思考,理解上司的上司将会怎么评价他。弄清楚你自己可以怎样在这个更广的范围里发挥作用。最重要的是,不要让关键问题处于模糊不清的状态。目标和期望的模棱两可是非常危险的。关于之前的对话中到底针对期望值说了什么内容的争执,如果没有结果,不会被报告到你这里,而会被你的上司知道。
制订关于资源对话的计划
关于资源的对话是一场和上司之间关于重要资源的持续性沟通。在你开启这轮对话之前,你必须和你的上司就你们的STARS组合以及相关的目标和期望达成一致。现在你必须保障为了达成这些期望所需的资源。
你需要什么资源取决于你所面对的情境。
• 在“维持成功”情境下,你需要财务和技术资源来维持核心业务,并开拓具有希望的新机遇。你还需要定期的推动力来制定挑战性的目标,不让你们陷入自满的情绪之中。第一步要确定为了成功你必须取得哪些资源,无论是有形的还是无形的。确认当下已经可用的资源,比如经验丰富的员工或即将发布的新产品。然后确认你需要他人帮助获取的资源。问一问自己,“我到底需要我的上司帮我做什么?”你越快地表达清楚你需要什么资源,就越快能够提出这些要求。
最好的办法是尽早地、尽可能多地把问题摆上台面。尝试用清单式的办法:展示出不同等级资源投入的成本和收益。“如果你想要我的销售额明年增长7%,我需要获得××美元的投资。”“如果你想要10%的增长,我需要××美元的投资。”总是不停地去要更多的投资肯定会让你失去信誉。如果需要花更多的时间才能掌握你要达成特定目标所需要的资源,那就这样做吧。迈克尔就通过沟通争取到了必要的时间——这也是一项重要资源——来避免这个问题的发生。
1.参与还是改变游戏
你可能会通过已有的规则参与游戏而达成目标。如果你可以在现有的文化和政治规范下排兵布阵,你对资源的需求将会是意料之中的,你也会发现获得自己所需资源要更容易一些。在其他的情境下,尤其是重新组合和整顿转向时,你可能需要改变甚至抛弃已有的业务开展方式。这时你的资源要求可能会更为彻底和全面,如果不能保障它们,后果可能更具破坏性。你必须更努力地去沟通,才能获得需要的东西。这些情况需要你清楚,自己所有的情境、期望和资源必须能够让你有足够的实力和把握冲击成功。在你和上司讨论之前先理清自己的需求,用尽可能多的硬数据支持你的选择,并且做好准备解释为什么你认为某些资源是必不可少的。然后坚持立场,不断检查;谋求他人的帮助;在组织内部和外部寻求同盟者。用力过度也比慢慢流血而死要好。
2.沟通资源
在追求资源投入时,你要记住这些有效沟通的原则。
• 将资源与成果联系起来。强调如果在你的单位投入更多资源将会取得的业绩收益。建立一份之前描述过的菜单,列出在当前资源条件下你所能取得(和不能取得)的成绩,以及不同规模的投资增加将会带来哪些效果。
人们在工作风格上的偏好影响了他们学习、交流、影响他人和做出决策的方式。在进行关于工作风格的对话时,你的目标是要确定你和你的上司怎样才能够最好地、持续地合作。这也是迈克尔在建立他和沃恩的关系时所面临的最大挑战。即使你的上司永远不会成为你的亲密伙伴或者导师,你理解需要做什么工作来建立一种建设性的工作关系也是非常重要的。
1.确定你上司的风格
第一步是要确定你新上司的工作风格,并弄清楚它与你自己的风格是否一致。如果你给他留言,说明了一个紧急的问题,但是他没有快速回复,反而事后责怪你没有警告他问题的存在,那么你要记住:你的上司并不使用这种沟通方式!
你的上司喜欢怎样的沟通方式?频率如何?他希望参与到哪些决策之中,而什么时候你又可以自己做决定?你的上司会早早来到办公室然后工作到很晚吗?他是否也期望其他人也这样做?
准确地找到你们的风格存在差异的地方,并且评估这些差异意味着你们将要如何互动。假设你偏好通过与知识丰富的人交谈来了解情况,而你的上司更加依赖于阅读和分析硬数据,这样的风格差异可能会造成什么误解和问题?你可以怎样避免它们?或者假设你的新上司趋向于微观管理,而你喜欢大量的自主独立,你可以做什么来缓解这样的压力?
与之前和你的上司一起工作过的人交谈可能会对你有所帮助。当然,你必须明智而审慎地进行这项行动。不要让自己被认为是想要激发对上司领导风格的批评。要选择那些顾虑较少的问题,比如上司喜欢怎样的沟通方式。聆听他人的视角,但是仍然主要基于你自己的经历制定策略。
同时还要观察你的上司是怎样和其他人打交道的。是否存在一致性?如果不是,为什么?上司是否有所偏好?他是不是特别倾向于微观管理某些事务?他是否因为不可接受的表现严厉惩罚了一些人?
2.量出你“盒子”的规模
你的上司对自己在决策中的参与有一个舒适区。将这个区域当作你将会运作的决策“盒子”的界限。有哪些决策是他希望你自己做出但需向他汇报的?比如,你是否可以自由做出关键的人事决策?他何时希望你在决策之前向他咨询?是在你的行动触及了政策的更广事务时吗?比如,准许人员请假,或是当存在与你主管的一些项目相关的热点政治事务时?他什么时候想要自己做决策?
最初,你要做好被限制在一个相对小的盒子里的准备。随着你的上司对你的信任逐渐增加,盒子的空间会扩大。如果没有,或者它仍然太小而使你不能发挥效力,你可能需要直接地应对这个问题。
3.适应你上司的风格
假定与你的上司之间建立一种积极的关系是你100%的责任,那么简而言之,这意味着你要适应他的风格。如果你的上司讨厌语音信息,那就不要给他发语音。如果他想要知道你工作的具体细节,那就和他进行充分的交流。当然,你不应该做任何可能危害你获得出色业绩的事情,但是要寻求缓和你们关系的日常方式。和你的上司一起工作过的其他人可以告诉你什么方式比较有效。然后你可以明智而审慎地实验那些在你的情况里似乎最有希望成功的技巧。当有所疑虑的时候,就去询问你的上司他希望你怎样来开展工作。
4.把困难的问题摆在台面上
当巨大的风格差异出现时,最好的办法是直接面对它们。不这样做,你的上司可能会将风格的差异理解成对他的不尊重甚至是你的无能。
在它成为愤怒的来源之前就把问题提出来,并且和你的上司交谈,讨论怎样调节你们的风格。这次谈话能够帮助铺平道路,让你们双方都能更好地追求自己的目标。这也是迈克尔所做的,尽管他在应对问题之前先明智地等待了信誉的建立。
一个行之有效的策略是将你们早期的谈话关注在目标和结果上,而不是你实现它们的方法上。你可以只是说你预料到你们两人处理某些事务的方式存在差异,但是你决心努力实现你们两人达成一致的成果。这样的一种声明能够让你的上司对于差异有所准备。你可能需要定期地提醒你的上司,关注你正在取得的成果而不是你的方法。
与你的上司信任的人讨论风格问题也会有所帮助。这样的人可以在你直接向上司提出之前为你带来一些启发。如果你找到了合适的顾问,他甚至可能帮助你提出某个困难的问题。不要尝试在一次对话里解决所有的风格问题。
不过,一场针对风格问题的早期对话是起步的正确选择。随着你们关系的发展,做好持续地关注和适应你上司风格的准备。
当你与上司的关系成熟了一些(90天大致是一个好的标准)之后,可以开始讨论你做得怎么样了。这不需要是一个正式的表现评估,但是应该是一个关于事情进展如何的公开讨论。哪些方面你做得不错,哪些方面又需要有所改变?为了更好地开展工作,你还需要发展哪些技能?你的领导能力中有没有哪些弱点你需要解决?有没有一些你可以(在不牺牲重点任务的情况下)参与的项目或专门任务能够帮助你增强技能?
当你在经历关键的职业生涯通道时,这一点尤为重要。如果你是第一次做管理者,那么要早早养成向你的上司请求反馈和帮助以发展你的管理技能的习惯。
不管你是第一次担任管理者的管理者、部门领导、总经理还是首席执行官,这样的原则都同样适用。当你身处职业生涯的节点中,取得成功就需要一套不同的技能和态度,要训练自己愿意向走在你前面的人学习。
不要将你的关注点局限在硬性技能上。你升得越高,重要的文化和政治判断、沟通、建立联盟和争端管理方面的软技能就会变得越重要。正式的培训能够帮助你,但是在项目团队中、在组织的新部门中、在不同的职能部门中、在不同的地点承担发展性的任务中,对于打磨这些关键管理技能是必不可少的。
1.与多位上司一起工作
如果你不止有一位(直接或直系)上司,你在管理期望值方面会面临着更为艰巨的挑战。同样的原则虽还适用,但是重点有所改变。如果你有多位上司,你必须小心地平衡他们之间感知的得与失。如果某位上司明显拥有更多的权力,那么你在早期偏向他的方向就是有意义的,只要你之后在最大程度上能修复平衡。如果你不能通过和你的上司一对一的工作而取得共识,你必须促使他们一起坐到桌前来解决问题。不这样做的话,你就会被打击得体无完肤。你应该针对每一位上司完成一个版本的表4-1,紧密观察他们对于情境、期望和资源的观点在何处汇聚、又在何处分歧。还要关注他们的风格差异,并相应地适应。
2.在远处工作当
在距离你的上司遥远的地方开展管理工作时,你面临的是一系列不同的挑战。这种情况下,在没有意识到之前就步伐错乱的风险更高。这使得你更加自律地开展沟通、安排通话和会议以保证你们达成一致的责任更加重大了。建立清晰和全面的权衡也变得更加关键,这样你的上司就能够对于正在开展的工作有一个合理的概念,你也可以更有效地进行例外管理。如果人力可及的话,你应当尽早地与你的上司进行一次或多次的现场会议。在早期开展面对面的联系,着手建立信心和信任的基础十分重要(如果你正在领导一个虚拟团队,这一点也同样适用)。所以如果为争取资源你需要飞过半个地球的话,你也应该这样去做。同样,还要思考如何让你和上司的沟通挤出时间。你的上司很可能非常忙碌,而且收到来自更多人的诸多要求。确认你上司可能没有被完全占据的空闲时间,比如,在他去往或离开办公室的途中。
@THE END

公众号改变了阅读规则,有朋友反映有时会收不到文章推送,为避免错过好文,请朋友们将本公众号加“星标★并点“在看”吧。第一步:点击上方蓝字”,第二步:点击右上角“……”,第三步:设为星标★。
《领导者管理笔记》读者群开放,如你致力于提升领导力
请加(微信:Tapmadou)进群
文章来源 :领导者养成笔记「ID:GoToLead 」,转载请公众号回复“转载”
版权说明 :我们尊重原创者版权,除我们确实无法确认作者外,我们都会注明作者和来源。在此向原创者表示感谢。本文所用视频、图片、文字如涉及作品版权问题,请第一时间告知,我们将根据您提供的证明材料确认版权立即删除内容;本文内容为原作者观点,并不代表本公众号赞同其观点和对其真实性负责。

