加(微信:New-leaders)进入《领导者管理笔记》读者群
►领导者说:★营销驱动增长模式下,营销的基本职能与企业业务增长要素实现紧密互锁,营销的运作能力成为业务增长的关键驱动力.
来源:新商业思想库「ID:NewBusinessReview 」
投稿/培训/合作 | Cainiaoo(微信)
分享 | 领导者养成笔记「ID:GoToLead 」
营销驱动增长:
To B企业增长的新思维
在宏观环境不确定性增强的背景下,中国的企业服务类(To B)企业为突破增长困境、实现更好的生存和发展,需要跳出传统思维,寻找增长新动能。
基于服务To B企业的经验,普华永道思略特发现挖掘营销潜能,构建营销驱动增长模式是帮助企业“换挡提速”的重要手段之一。To B企业可以采用“三步法”,充分发挥营销“凝聚共识、生成线索、促进增长”的力量,实现规模化、可复制的增长。
销售驱动增长模式(SLG,
Sales-led Growth)遭遇困境
在过去高增长的环境下,To B赛道上的中国企业已习惯通过积极和激进的销售活动来抢占市场、驱动业务增长。然而宏观经济进入“新常态”发展阶段,To B企业面临日趋激烈的竞争环境、多样的客户需求、自身逐渐庞大的产品线,以及复杂的内外部协同要求,单纯以销售作为驱动力已无法帮助企业持续实现规模化增长。传统的销售驱动增长模式往往存在三方面发展瓶颈:
产品与市场不匹配:相对面向消费者服务类(To C)企业的标准化产品,To B企业提供的产品及解决方案更为复杂专业,且往往要提供客制化解决方案。在单纯销售驱动模式下,厂商“只见树木、不见树林”,对产品和解决方案面对的整体市场洞察不足,价值主张、差异化优势定义不清,对外营销沟通、销售话术不一致,也无法从市场端向研发端准确反馈需求特征,造成产品研发的策略性不足,无法与市场有效匹配。
优质线索少:企业客户的规模、发展阶段不同,采购产品和服务的需求和影响因素差异大,且采购和使用决策链上参与者众多,仅凭销售人员很难迅速触达所有参与者,导致企业获得的优质线索数量有限、转化率低。
销售人效低:To B企业目前仍多采用直销或分销模式、以Outbound(主动推销)方式进行销售。该销售方式的本质是“人海战术”,资源投入与企业收入等比例增加,导致销售费用占比居高不下。在市场拓展实现销售产品或项目从0到1的艰难突破之后,不能快速扩大突破口、实现规模化复制,也无法有效地覆盖中小客户和跨行业客户。
营销驱动增长模式(MLG, Marketing-led Growth)
助力企业重回上升曲线
在云计算技术加持下,SaaS(Software-as-a-Service,软件即服务)作为一种全新的商业模式,带着以产品、客户和体验为核心的鲜明特点拓宽了传统To B企业增长模式的可选项,产品驱动增长(PLG,Product-ledGrowth)、营销驱动增长等新增长模式为企业服务提供了新选择。
产品驱动增长:以产品的功能和使用带来获客、留存和扩张,一般通过免费版或试用吸引客户。互联网和云原生时代,SaaS类企业积极推进以产品为主导的经营,将产品驱动作为主要的增长方式。
营销驱动增长:以营销驱动获客,注重营销对销售的赋能,注重市场需求对产品研发的驱动,注重品牌和影响力的塑造。领军企业正在推进营销驱动增长的模式,进行市场到线索(MarkettoLead)的营销运作流程变革和能力提升。
PLG、MLG、SLG等增长模式并不互斥,“产品、营销、销售”本身即是任何一家To B企业都不可缺少的增长要素,其前提与核心均是企业能力、产品与市场需求的高效匹配。
产品和营销驱动增长模式的本质是帮助企业回归以客户为中心的初心,从客户和市场需求出发牵引产品与市场匹配(PMF,Product-MarketFit)、主动占领客户心智,改变传统销售仅能响应客户需求的被动地位,提高销售效率、实现Inbound(集客营销)增长。
在战略和执行两个层面
设计营销驱动增长模式
营销驱动增长模式下,营销的基本职能与企业业务增长要素实现紧密互锁,营销的运作能力成为业务增长的关键驱动力。
战略层面:营销运作帮助企业实现产品与市场的价值匹配。一方面,选择适配的市场或赛道,并持续发掘潜在市场机会和客户未被满足的需求;另一方面发挥自身资源和能力优势,打造出富有竞争力的产品,更好地匹配客户需求。这些任务恰是市场洞察和市场管理的职能所在,即支持细分市场的选择和客户需求及痛点的分析,以及制定市场策略,牵引产品研发,定义产品的价值主张和差异化优势。
执行层面:营销运作帮助企业实现规模化销售并获取较高的利润。规模化销售,需要找到更多的销售线索,并能高效转化线索;较高的利润,即取得品牌溢价,让客户感受到无法拒绝的价值,认为“物有所值”甚至“物超所值”。这些任务则是销售赋能和营销策划与执行的目的。
三步启动增长模式变革
迈向行业领军地位
将营销驱动增长模式从概念转化为执行落地需要三个关键步骤。
第一步对齐认知:持续开展市场洞察,提升认知力
To B企业需要持续地开展市场洞察,保持对宏观环境、竞争格局、客户需求及痛点的敏锐认知,识别差距,提出改进建议,支持策略规划,发展引领性观点。
To B领军企业往往善于把握时代脉搏,洞悉宏观大势、行业演进、市场竞争和客户需求等趋势和机会,开发前瞻性、引领性观点,做到先声夺人,定义市场趋势。许多行业领导者通过构建“思想领导力”(Thought Leadership),发展引领性品牌价值主张和观点,进而实现定义行业话语权的目标,推动赢得市场领先份额和领先地位的认知与认可。
中国高科技行业巨头近年纷纷发起愿景使命的重塑,以及品牌价值主张的升级,面向客户所在行业,提出行业洞察、行业转型的愿景、发展路径等,这些观点成为To B企业与客户高层对话的“敲门砖”。
第二步凝聚共识:加强市场管理,找到市场需求和产品价值的最佳匹配
围绕细分市场开展市场管理,以客户为中心、以客户的核心价值诉求为锚点,构建产品价值与市场需求的最佳匹配,发展价值主张以及价值组合。识别在细分市场中与客户强烈共鸣且彰显自身差异化优势的价值锚点,是To B企业面向细分市场进行开疆拓土、精耕细作的关键。
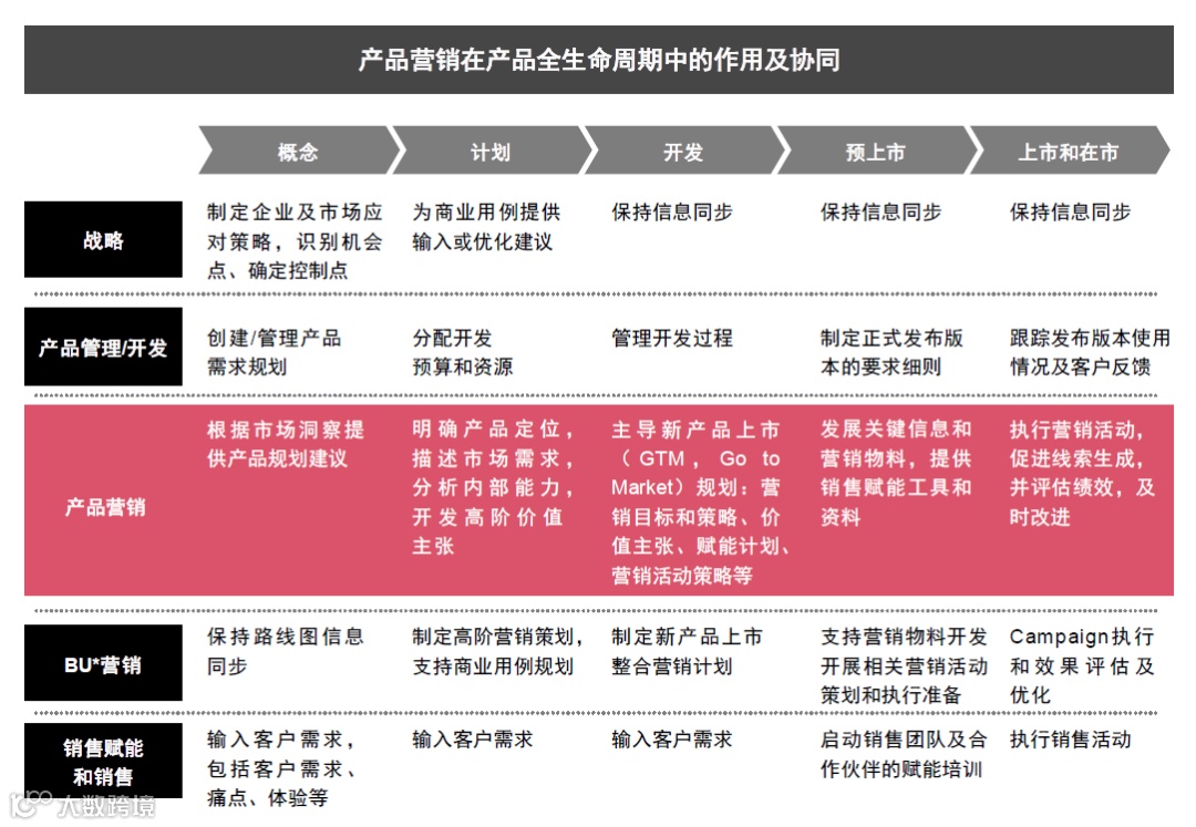
在此基础上,还需要拉通价值主题组合与业务支撑体系,定义清晰、统一的营销传播信息、达成品效合一。以产品营销为例,针对产品全生命周期关键环节设计产品营销动作,并在各环节均拉通战略、产品管理和开发、销售及营销团队内部多个相关方进行协作。
第三步聚焦战场:选准战场,统筹营销策划与执行,力出一孔
基于细分市场选择和排序,选择业务增长最佳战场。To B企业应综合业务开拓及市场营销双重视角,从市场吸引力和自身能力出发综合评估,考察市场空间、竞争强度、市场发展阶段、公司战略、基因优势、品牌优势、营销价值发挥(如做大市场空间、以营促销)、业务增长目标、解决方案能力等要素,进而聚焦核心战场,明确市场目标和策略,策划并执行系列营销活动,以生成线索、促进增长。
在执行中需要加强投入,使用多层级品牌力击穿核心战场,形成比较优势。多层级品牌力包括企业整体层面的公司品牌营销、事业群或子公司的品类营销,以及诸多产品线的能力营销:
公司品牌营销:制定统一的公司品牌策略,例如采用单一品牌,还是多品牌策略,或背书品牌策略等,并有统一的品牌管理体系和持续化品牌传播。
品类营销:在某业务领域内进行品牌定义和品牌构建,对特定市场群体塑造品类差异化优势和领先性。
能力营销:聚焦在公司具体的产品或解决方案系列,以及某些领先性技术的营销,将复杂、晦涩的技术语言,转化为通俗易懂的表述,打造面向细分市场的旗舰产品或技术品牌。
To B企业如何通过生态驱动
可持续增长
生态体系在企业服务类(To B)企业可持续增长中的作用越发突出,基于实践经验,普华永道认为成功的生态体系可以驱动To B可持续增长,而明确的生态定位和文化、与企业发展相匹配的生态策略以及系统化、数字化的运营管理机制是To B企业成功培育生态的三大要素。
生态是To B企业可持续增长的
关键驱动力
企业服务赛道发展至今,其客户分布广、触达过程长、需求场景复杂、功能集成和持续服务要求高等特点决定了To B企业“单兵作战”的运营模式,无法满足增长和健康运营需求。在此背景下,To B企业生态体系的重要性不断凸显,企业需要构建生态型业务以实现规模化突破。具体来看,生态体系能力建设为To B企业带来三大价值:
第一,拓展市场通路,提升产品覆盖的广度和深度:一方面,企业端(B端)客户区域分散、行业众多,仅依赖企业自有渠道难以实现对市场的全面覆盖。另一方面,B端客户专业化程度高、关系建立的周期普遍较长,因此生态伙伴的市场和销售网络既可提高To B企业的客户覆盖广度,又可以帮助To B企业快速深入特定行业、建立关系。
第二,加强客户服务,提高服务的效率和质量:B端客户重视服务的及时性和可靠性,因此服务周期长、贴身服务要求高。从专业化分工角度出发,To B企业普遍选择聚焦打造自身产品能力,而需要借助生态伙伴的力量,保障交付和运维等服务的效率和质量。
第三,加速产品创新,推动行业和场景化落地:B端客户发展迅速,需要To B企业持续创新、陪伴式地支持客户发展。生态伙伴基于行业和场景经验的创新,可与To B企业在业务主线的产品研发实现互补。此外,生态伙伴通常嗅觉更加灵敏、机制更加灵活,To B企业与生态伙伴开展共创研究可以提升前沿技术的发现和应用,为应用创新出现提供可能。
多元生态伙伴助力
To B企业全生命周期发展
整体来看,To B企业生态伙伴根据核心作用不同可分为营销型、能力型和技术型伙伴三类。
营销型伙伴:以渠道经销商为代表,帮助企业拓展营销和销售渠道,向客户提供与To B企业产品或服务相关的推广、咨询。
能力型伙伴:以系统集成商(SI)和管理服务提供商(MSP)为代表,可基于To B企业的产品,提供设计、实施、迁移和运维等专业服务。
技术型伙伴:以独立软件开发商(ISV)和个人开发者为代表,利用To B企业提供的基础设施和开发工具进行产品开发,补充企业主线产品在功能的不足,或与主线产品共同组成行业解决方案,扩大企业的技术影响力。
实践表明To B企业在生命周期不同阶段发展的生态体系有不同侧重。在企业初创期的主要矛盾是扩大销售规模,因此迫切需要营销型伙伴提供销售线索,拓宽销售渠道以促进销售达成。
在企业成长期,随着产品逐步成熟,需要能力型伙伴助力方案构建、提供服务支持,形成完善的解决方案。进入到成熟期,企业需要从单一产品的开发销售向平台转型,此时技术型伙伴的加入可不断扩大平台的技术影响力。
随着To B企业的不断发展,生态伙伴也可以同步成长,在中国To B企业的云转型过程中,很多营销类伙伴在To B企业支持和指导下升级自身能力和人员构成,逐步转变为具备销售、实施、服务乃至产品开发能力的综合型伙伴。
To B企业生态体系构建
面临三大核心挑战
基于普华永道思略特服务中国To B企业的经验,大部分企业已意识到生态建设的必要性和重要性,但在实践层面仍面临认知、资源和运营三大核心挑战。
第一、生态认知挑战
认知不完整:企业管理层对于生态伙伴的认知依旧停留在传统“渠道伙伴”概念,没有认识到不同类别生态伙伴在全生命周期提供支持的可能性,对生态伙伴作用认知不完整。
定位不准确:企业没有根据自身所处阶段在内部精确定位生态伙伴价值,没有明确生态的内涵和边界,缺少明确的生态发展目标和统一的生态顶层设计;或是生态定位与业务策略脱节,生态发展脱离业务需要,导致事倍功半。
第二、生态资源挑战
结构不匹配:当前中国市场上的主要生态伙伴仍以营销型伙伴为主,缺乏能力型伙伴(如SI和MSP)和技术型伙伴(如ISV和开发者)。
质量不支持:生态伙伴自身能力参差不齐,特别是在数字化转型进程加速、客户需求爆发的情况下更加凸显这一挑战,导致产品或项目的交付质量低于预期,甚至制约客户自身的数字化发展。
赋能体系不成熟:一方面To B企业与伙伴的商业合作模式更多是根据具体业务的开展需求执行,缺少体系化的赋能管理体系设计;另一方面在企业自身不同发展阶段,没有针对不同类别的生态伙伴制定差异化的赋能体系,粗放式“一刀切”的管理方针和政策难以充分发挥生态价值,反而会降低生态竞争力。
支持工具不完善:部分企业缺乏面向伙伴的数字化赋能工具,存在效率低、错误率高、信息不易共享的问题,对伙伴的支持与帮助有限,降低了伙伴价值发挥效率,同时也难以提高伙伴与企业之间的合作粘性。
把握三个关键要素
构建高质量的To B企业生态体系
构建高质量的To B企业生态体系,需要把握三个关键要素,包括明确的生态定位和文化、匹配的生态策略,和系统化、数字化的生态运营管理机制。
要素一:明确的生态定位和文化
生态定位明确了To B企业与其生态伙伴之间的边界与合作分工。定位的建设重点是需要做到“因地制宜”、“明确边界”,通过“一企一策”,为生态伙伴量身定制的分工与合作模式,最大程度激发伙伴积极性。
梳理和澄清生态范畴,结构、相互关系和商业价值,并统一生态相关的定义及语言,提升内部沟通效率,做到“清晰统一”。同时需要在企业内部建立开放、合作、赋能的生态文化,让内部员工将生态伙伴视作企业业务与管理的一部分。
要素二:与企业发展相匹配的生态策略
生态策略的核心是需要回答“谁是合作伙伴”(WHO)和“如何发展生态伙伴”(HOW)两大核心问题。其中,在合作伙伴选择上需要做到紧贴自身业务;在发展方式上可考虑借助投资等多元化手段实现战略卡位。
尤为值得注意的是,To B企业需清晰认识到在自身不同的发展阶段,生态策略侧重点有所不同。例如,发展早期需要着重开发营销型伙伴(如经销商),随着产品成熟和向平台化转型,则应逐步将发展重点转移到能力型伙伴(如SI和MSP)和技术型伙伴(如ISV和开发者)。
要素三:系统化、数字化的生态运营管理机制
生态伙伴管理需要做到统一化、精细化和平台化。
生态伙伴管理由粗放、分散的业绩导向的管理模式,转向统一组织和规则、精细化度量伙伴贡献的发展导向的管理模式。
To B企业需要提供统一的技术平台和商业平台作为生态系统的底座,并满足各类伙伴的差异化需求。
构建集团视角的管理和评价体系,可考虑对重要生态伙伴联盟进行业务管控。
生态赋能的内容和形式需要由单一转向复合,覆盖生态伙伴选用育留的全生命周期。
在营销和销售环节,由单一伙伴独自承担转向多领域伙伴和企业组成线上线下多维度销售网络,共同发掘商机并转换线索。
在交付环节,融合合作伙伴资源,建立以标准流程为核心的交付能力,满足客户对集成化的解决方案的需求。
在产品研发环节,针对ISV和开发者提供端到端的开发和运营支持,扶持伙伴成长。
案例
某国际头部云厂商建立多角度生态赋能机制,提供一致的线上平台和工具,并根据生态伙伴级别给予不同服务支持。
该厂商面向企业客户构建了完整多元的生态体系,并从技术、商务、营销和伙伴奖励四个维度建立了生态赋能机制:
技术赋能:提供厂商自有产品支持,开放各类培训资源帮助伙伴提升技术能力,设立加速器和创新实验室助力伙伴技术创新。
商务赋能:双向分享共同销售机会,建立常态化的新客户“速配会”,提供出海与入华的技术及商务支持。
营销赋能:提供海量厂商自有市场活动参与机会,开放全球营销资源与合作伙伴网络,通过联合活动或经费补贴支持生态伙伴市场活动。
伙伴奖励:除渠道奖励政策外,还为具备相关资源、销售包含厂商产品解决方案的生态伙伴提供额外资金奖励。
该国际云厂商所有的生态伙伴均可享受上述四大方面的基础赋能支持,此外还根据生态伙伴级别提供额外服务,从生态伙伴级别自低到高来看:
合作伙伴网络注册合作伙伴:享受基础的技术、商务、营销和伙伴奖励支持。
官方认证合作伙伴:在上述基础上,可获得官方认证的奖牌,并可优先为其对接客户需求。
重点合作伙伴:在上述基础上,商务方面可由资深合作伙伴经理一对一定期互访,深度对接需求;技术方面可由技术专家一对一定期提供技术指导和培训;市场方面可优先邀请参与微软举办的第一方和第三方市场活动,特设赞助经费支持伙伴市场活动。
优选合作伙伴:双方建立区域及全球高层协调沟通机制,不定期互访,促进双方合作向深层次发展;该国际云厂商可与优选合作伙伴联合发布行业白皮书、举办解决方案发布和启动仪式;享受点对点的联合市场推广,联合销售和技术支持。
同时,该国际云厂商为所有类型的合作伙伴提供统一的注册入口、线上工作区及培训资源库,为伙伴提供统一的体验和线上窗口。培训资源覆盖全部To B业务及各种能力类型的合作伙伴,包括应用程序开发、云业务应用、云生产力、协作和内容、沟通管理等应用和资源。

@THE END



欢迎加入领导者社群
文章来源 :领导者养成笔记「ID:GoToLead 」,转载请公众号回复“转载”
版权说明 :我们尊重原创者版权,除我们确实无法确认作者外,我们都会注明作者和来源。在此向原创者表示感谢。本文所用视频、图片、文字如涉及作品版权问题,请第一时间告知,我们将根据您提供的证明材料确认版权立即删除内容;本文内容为原作者观点,并不代表本公众号赞同其观点和对其真实性负责。

