加(微信:Tapmadou)进入《领导者管理笔记》读者群
►领导者说:★企业该如何建立一支高素质、高度团结的干部队伍,为企业打硬仗、打胜仗提供保障?
领教工坊 摘编自《高效领导:成功领导的行动指南》
投稿/培训/合作 | Cainiaoo(微信)
作者:约翰·阿代尔,领导力研究开创者、英国管理大师
领导力培养战略
真正想在领域内有所建树的组织需要在董事会层面或类似层面上制定领导力培养战略。
战略制定完成后,董事会要确保:
● 进行简报:让在组织工作的大多数人了解这个策略。
● 进行评估:实施过程中,定期检查进展。
● 进行规划:有了新想法和进展的话,随时更新战略:战略的元素有哪些?思考战略规划人需要应用哪些原则?
1.选拔过程
所有的组织都有选拔未来领导者的方法。面试、结合书面申请表、简历和推荐信仍然是主要的方法。这些传统方法往往会配上一些评估方法,源自第二次世界大战中发展出来的团队法和领导力测试法,且还有更多的实验空间。
但是,这样的选拔过程的确可以找出有潜力的年轻人,他们能带领团队完成共同任务,建设和维系团队,满足个人需求。这个过程应当结合工作情况,评估他们的性格(包括他们的脾性)、资质和兴趣,比如说任务的一般特性,需要在何种情况下完成任务。
应该使用心理测试吗?从领导力的角度来看,使用心理测试的危险在于这些测试可以有效地选拔合适的人担任相应的职位,但组织里需要有创意的人,也需要变化,这种匹配就被忽视了。
实际上,组织在从相对年轻没有经验的候选者中选拔经理时,很难能够预测到谁会在领导层里有所作为。伯乐遇到千里马,会本能地感觉出来。这些应聘者往往看起来不太适合现有工作,因为他们只有升到高层,或者是在将来某种机构领导者都未曾预料到的情况下,他们才能发挥作用。
选出有领导才能的人很重要。他们不一定都在领导层里大有作为,但所有的组织都需要主流的领导者。极具才华的人往往会自我选择。但是,无论程度如何,这种潜在能力,不论是个人品质还是履职能力,都要具备。巧妇难为无米之炊。
2.领导力训练
我认为,给一个人领导者工作但又不训练他的领导力,这种做法有违情理。但是,上百家的组织就是这样做的。这对受任的个人不合理,对他领导的下属更不合理。
我们应当把领导力教育和培训贯穿于一个人职业的不同阶段。基础要先打下来,这样一个人才能胜任需要管理人事的工作,不论是在中小学、家庭还是高等教育领域里。应当在当事人被给予团队领导职责前后不久就安排上。这里说的“不久”,我建议前后不要超过6个月。不论安排在前在后,都各有利弊:
安排在前:
● 让受训者脑中有个“草图”和指导原则。
● 降低出现重大错误的概率。
● 受训者没有与智能领导力理论相关联的直接经验。
安排在后:
● 受训者可以将领导经验带入课程。
● 受训者会面临困难,这样会更有动力学习。
● 安排可能过晚,至少工作已经安排上了。
相关的培训课程都要实用、有互动性,“边做边学”。如果是在室内或者公司内培训的话,课程需要调整,以便最大限度地与组织的需要和特点相关联。
在运行领导层和策略领导层等更高领导层级里,领导力培训的原则也应适用。虽然领导者的一般职责的核心作用在所有层级都是一样的,但新任命的运行领导者和战略领导者在领导力项目上采用的方法却不尽相同:弱化技能训练,更加关注从领导和被领导的经验,探索和理解领导力的原则。
现在,全球组织的主要问题并不是是否给高层领导者提供了领导力培训,因为这样的项目现在已经十分普遍。现在的问题在于质量。这些全球的项目往往没有实现目标、培养和鼓励战略领导者们。
3.职业发展政策
有研究调查了2000名主管人员,研究显示他们成为高管的平均年龄是32岁。他们做到最高的职位时,平均年龄41岁。一路直上的过程中,这些“大有作为的人”都有在两到三个组织里就任八份不同工作的经历。这些事实背后,我们可以看到一个重要的现象:诚然,这些主管成长速度很快,但这也适用于有志成长为组织领导的人。通过这个过程,职业有计划的调整,专才也可以变成通才。
一家装罐公司的主管在我们的谈话中说,他调任公司的财务主管去负责营销和经销。“他很快就可以挑战我的工作,”他补充说道,“他有工作需要的能力,但是缺乏管理整个公司的经验。他意识到了那一点,我们同意走这一步以帮助他发展。”
你的职业生涯可以用沙漏或煮蛋计时器来形象表示。随着你穿过沙漏窄窄的颈口时,相比你之前精于其中的一个部分,你的知识会更丰富,对公司整体目标的体会就更深刻。但是,这个职业的变动需要领导力、沟通和决策方面的培养,在这些方面你并不是专家。
▲从领域专家成为商业领导
组织里“小而美”的概念已经谈论了很多。从人的角度来看,在小公司或组织工作确实有很多要谈的。比如说,沟通往往不是问题,但是规模小不止会有经济效益。规模大能给人们提供团体内部其他分部和组织培训发展的机会。奇怪的是,许多非常大的机构没有利用这个优势。他们可能会在相应职能部门内进行人事流动,比如财务部门,但却不会跨部门流动。那么,你可能会问,组织庞大有何意义呢?
如果你的组织理顺了这一点,就不会让今后的领导者在工作上停滞不前。但这并不意味着他们每年都要换岗,避免产生错误!实现目标、创造纪录都需要时间,但重点是要向前看、向上看。就是说,员工和分级管理都要通过在各个职能部门工作,拓宽知识领域。这可能包含借调以及一段期间离开组织。情势法也要同步使用,深化经理对通用领导力的理解。为避免误解,最好向相关人员解释清楚为什么建议走这一步。不然,任命管理公司在西伯利亚的诺达工厂可能看起来不像是机会,而是惩罚!

部门经理就是领导力导师
员工接受领导力课程训练前后,都要向自己汇报的人做简报,被询问。第一次谈话就要说清楚,机构认为值得投入资金和个人时间参加领导力课程的原因。个人的培训需要和课程的目标要衔接起来。课程结束后,部门经理应当听取个人的行动要点,这样在实施阶段就可以给予必要的帮助、支持和鼓励。这可能需要改变部门和分部的组织或运行方式,这就需要对内容消化——有时甚至只需要喝口水的时间。
如果你的部门经理是有一定地位的领导者,远见卓识、身体力行,那么年轻的经理跟他一起工作,观察他,同他交谈,也会比部门经理用语言描述更能让他们受益匪浅。
一个主管跟我谈话时,提到了自己早期的精神导师:“我年轻时面临危机,他教会了我选择的智慧,尝试后就算失败也是学习;不去尝试就可能遭受巨大损失,原本可以学到的东西也没了。”
给年轻领导者寻找这样的导师意义非凡。如果一个机构可以让经理间相敬相爱,他们就更可能会互相帮助,共同成长为卓越的领导者。在这一方面,我们都在学习。
1.理顺结构
组织结构差最能打击员工积极性,阻碍领导力发展。本级别的组织职能是你作为主管最重要的职能,必须要把结构理顺。结构不会完美无缺,但一些组织确实在这方面比别人弱。你往往会面临困难的抉择。
过去5年,金德米尔医疗集团(The Kindermere Healthcare Trust)发展了32家私立医院,雇员3000人,遍布英国。集团有32名护士长,都向伦敦总医护长汇报。该集团需要区域分化,降低管控范围吗?但这么做,就意味着又增加了一级领导层。你会怎么做呢?
组织设计中,真正重要的是让领导者可以进行领导。也就是说,他们有时间和团队谈话,而不是被安排一个人独自坐在办公桌后。
组织结构本身不能保证高超的领导水平,但如果结构过时,领导层臃肿,或者领导员工一边倒的话,就会让领导工作十分困难。有时,机构会进入恶性循环。保守的经历和领导者可能会采用久经考验的架构,虽然这些架构不够灵活或会出毛病。这些构架就会长此以往,吸引没有领导力的经理,并进行培养。补救方法就是理顺结构,尽量精简。
2.个人发展
对组织来说,应用该原则的好处就是可以和年轻领导者或者未来的领导者们产生互惠的合作关系。组织要提供机会、培训和鼓励,但成长中的领导者也要有高昂的斗志和学习的意愿。关系中,双方都要坦诚。组织尤其要尽力展现出坦诚的一面,给出真实的反馈,让新人知道自己能升到多高的领导层。他有高级领导层的特质吗?这些印象可能出错,但应当给出。
当然,这种策略的一个显著缺点就是,相关经历会把自身的领导力培养置于组织需求之前,但这个缺点经不起严格推敲。组织和相关的人员可能都会同意,往后没有好机会了,所以最好能到别处寻找。
所有的金字塔都是越往上越尖,所以好组织培养出的优秀领导者可能会远多于自己的高级岗位需求。“我们为什么要为其他公司培训领导者呢?”一个经理曾经这么问我。但是绝大多数的机构都会在某个特定时间,在某一层级引进领导者,同样他们也乐意输出。此外,通过培训一些领导者,提升了你所在领域的整体水平,这当然不是坏事。愿意给予的人,往往也会发现,不久之后他们也会收到等量的回报。
3.组织文化
团队或组织盛行的风气是培养领导力的又一重要因素。以天气类比,蒙哥马利说的组织的“氛围”就很清楚了。这种“天气”很大程度上受形势影响,或者至少人们这么觉得。环境里刮起寒风时,组织会感冒;甚至可能死于肺炎。但是组织气氛指的是更长期的道德体系,是一个组织内盛行的风气。从这个意义上来说,我们可以把组织当作是商业菜园里的暖房。某种程度上,公司内的员工可以自己创造氛围。在这种构造下,有很多指标可以显示气氛的要素,比如温度和湿度,这些指标可以直接读出来,组织的情况也是如此。我们想要友好温暖的氛围。这样才能带出人们最好的一面,但又不能太过安逸。换一种类比,如果船只都快触礁了,船员还在下面喝咖啡,恭敬有加,这就不是好事儿。
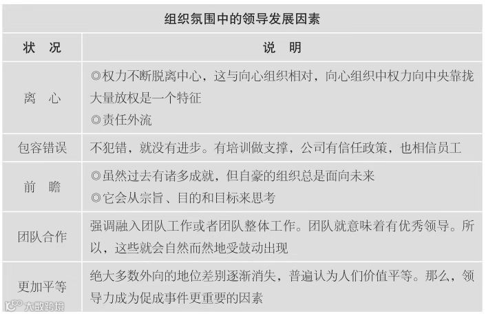
显然,一个组织的道德观主要是领导者设定的。他们需要不时地解释清楚指导理念和价值观。他们要塑造出时时欢乐的示范,因为任务困难也能影响欢乐。如果他们想让个人反过来关心大家共有的企业发展的话,他们可以身体力行展示一下关怀个人很重要。我认为,组织的特点和基调力有鲜明的元素,能让领导效果传递到各级。对于组织氛围条件产生的状况,详见下面的图表。
▲组织氛围中的领导发展因素
组织的气氛或者道德观主要是高层领导的责任,因为它的形成无法脱离组织整体的效度,不论是实现共同目标、团队通力合作还是发展个人。培养个人的领导力潜力是三环模型第三环的特例。你们组织的氛围可以培养领导力,还是扼杀领导力?你可能会想起印度的谚语:大榕树下,寸草不生。
4.主管领导
“一个城市的首领如何,人民就如何。”圣经传道书的作者这么写道。很多事情取决于顶层领导,不限于制定和推行组织的领导力培养战略。
一旦谈到组织里的领导力培养情况,这能很清楚地体现主管领导的领导力水平了。一般有三种回应:
● “我们经理就缺领导力。快去培训他们吧。我们不需要纸上谈兵式的领导力,这不值得我们培养。”
● “我理解你的意思。但我上了年纪,行动方式固化了,和我同龄的同事也是一样。但我们会尽全力支持你。我们什么时候开始首个项目?我参加。”
● “领导力培养?我们十分需要。我会邀请同龄的资深同事参加第一次会议。我们会在那儿好好学习领导力。我认为这是我们公司今后五年的重大战略组成部分。”
即使主管领导专注,身体力行,但他也要劝说高层领导推动。这个任务十分困难。绝大多数的管理团队无法理解这个政策是什么意思,当然更不清楚它需要的关注度如何。但是,成为高级运营领导团队这个组织的核心导向组,是主管领导的责任。
只有最好的组织,才会体现出长久以来真的关注选拔和培养商业领袖的特点。原因何在?因为这些机构从经验中得知,各层级的有效领导对公司的持续发展十分重要。

@THE END

公众号改变了阅读规则,有朋友反映有时会收不到文章推送,为避免错过好文,请朋友们将本公众号加“星标★并点“在看”吧。第一步:点击上方蓝字”,第二步:点击右上角“……”,第三步:设为星标★。
《领导者管理笔记》读者群开放,如你致力于提升领导力
请加(微信:Tapmadou)进群
文章来源 :领导者养成笔记「ID:GoToLead 」,转载请公众号回复“转载”
版权说明 :张三丰(MBA,15年500强跨国公司高层管理经验,人性化管理实战与理论结合第一人,“人人都是领导者“理念推动者,在管理实践方面兼顾西方管理与中国人文,目前为多家公司管理咨询顾问.

