加(微信:New-leaders)进入《领导者管理笔记》读者群
►领导者说:★管理学大师吉姆·柯林斯通过研究全世界长盛不衰的卓越企业,发现了一个成功奥秘:请合适的人上车,请不合适的人下车。“请合适的人上车”是什么意思?通俗地理解,就是选择对的人。选对人比培养人更重要。。
识管理摘编自机械工业出版社《增长规律》
投稿/培训/合作 | Cainiaoo(微信)
分享 | 领导者养成笔记「ID:GoToLead 」
企业经营就像睡莲,营业收入、净利润、是浮在水面上的莲花,而这朵莲花能香灿烂绽放,完全取决于水下面那些看不见的根系和养分,这个根系就是人养分就是能力。
经营企业本质上是在经营什么?产品?服务?都不是,本质是在经营能力,能力的组合决定了企业之间的差异,从根本上决定了企业的强弱和未来前途。
人才是组织能力的核心,是企业增长的第一战略资源。配置胜任岗位的人才是关键的、必需的但是在配置前我们必须思考一个根本问题:人的能力是培养出来的,还是选择出来的,或者说哪个更重要?
吉姆·柯林斯的研究结论表明世界500强企业更倾向于认同后者,即“人的能力首先是选择出来的”,这代表了欧美企业界的看法。
那么,我国企业界持什么观点?华润集团前董事会主席、中粮集团前董事长、中化集团前董事长宁高宁认为:“经理人应该是选出来的,你必须很好地去度量、选拔、评价,而不是强行培养”“选是第一位的,如果选的过程当中下的力气比较大,他就会是一颗好的种子,这样你给他更多时间去发挥就会好很多”。
标杆人士在告诉我们什么?他们在告诉我们:选择人才,事半功倍,人才发挥的效果远胜于培养成才。
一家企业人才的发展和效能的提升,50%靠选择对的人,30%靠薪酬激励机制,20%靠培训培养。选择出对的人决定企业的“半壁江山”!“人对了,企业就对了。”
《哈佛商业评论》上曾发表过一篇名为“明星成员打造明星团队”的文章,文中提到,“苹果公司顶级研发者的绩效是其他科技公司普通软件工程师的9倍,一流的医疗诊所中最好的器官移植医生的手术成功率是普通医生的6倍”。
美国印第安纳大学的波义耳教授和乔治城大学的阿吉尼斯教授研究发现,“在创新主导发展的新时代,1%的员工就可以贡献总绩效产出的10%,位列前14%的员工贡献了50%以上的绩效,处于16%~85%区段的大多数员工总共只贡献了46%的绩效”。1%的顶级人才是培养出来的吗?不是的,是选出来的。

“选对人”是人才工作的根本。唯有对的人才,才会创造出高业绩,为企业带来利润而不是制造成本。
对不少中小民营企业老板来说,“选对人”、识别出合适的人才是困难的。如何判断一个人是不是“对”的人?对老板来说,识人能力是必备能力。缺乏这一能力,老板即使对人才再重视,也会因为选人错误给企业带来大的伤害,进而使老板对人才产生深深的不信任,而这种不信任会严重破坏企业的持续发展。
为什么“苹果公司顶级研发者的绩效是其他科技公司普通软件工程师的9倍”?为什么“一流的医疗诊所中最好的器官移植医生的手术成功率是普通医生的6倍”?答案很简单:因为基因不同。什么是基因?这里所说的基因指一个人的能力DNA,是一个人底层能力的类型和模式。
看“基因”,通俗地说,就是看他是不是“那块料”,是否有做成事情所需要的“先天禀赋”。一个人是做成某类事的“料”,才是对的人,才有可能成为明星员工、创造出高绩效,企业对这个人的管理才会有高效率和高回报。
人的才能总体上可以分为两大类:专业能力和底层能力。专业能力指的是经过后天学习获得的在某一或某些领域的专业知识和技能,如财务总监掌握的财务管理能力、人力资源总监掌握的人力资源管理能力;底层能力指的是个体独特拥有的、显著优于其他人的、基本层面的能力。
实践证明,人的底层能力是决定一个人才能大小的关键因素,才是基因,是“料”。底层能力强,专业能力一般也较强,业绩就会突出;底层能力弱,专业能力一般也不会强,业绩很难有突破。
提高识人能力,判断出是不是“对”的人,不仅要靠外在的履历,更要关注内在的底层能力,越是选用高级人才,越应该如此。
看“基因”,是判断一个人的底层能力,是不是那块“料”,这是识人的第一步。第二步要判断这个人的实际职业能力,即岗位胜任力水平,是不是符合岗位要求。
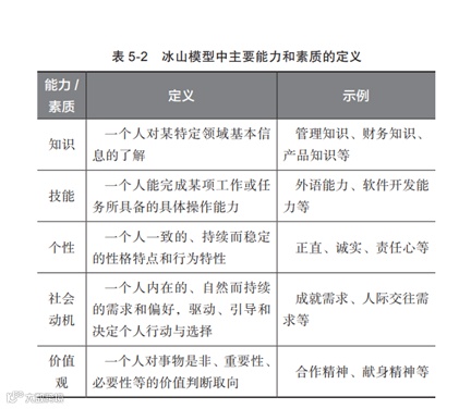
麦克利兰针对胜任力提出了著名的“冰山模型”,如图5-1所示。该模型认为,个体的素质可以分为“外在的、看得见的能力”和“内在的、看不见的素质”。
“看得见的能力”包含知识、技能、经验,“看不见的素质”包含社会动机、自我认知、个性、价值观、社会角色等。该模型要求在选拔人才时,不仅要评价外在能力,还要关注内在素质。
冰山模型中主要能力和素质的定义详见表5-2。人才画像就是依据岗位职责和绩效目标要求,将胜任该岗位所应具备的知识、经验、技能、价值观、动机、品性等用语言描述出来,这就构成了人才画像。
人才画像的核心内容即“冰山模型”的“看得见的能力”和“看不见的素质”。

人才画像是在“基因”的基础上,对具体的能力素质进行评价,从应用的角度来鉴别人才。如对营销总监的选拔,除了判断其底层能力是否属于“企业型”外,还需要对候选人是否具备深厚的行业知识、产品知识,较高水平的团队管理技能、人才培养技能、渠道管理技能,以及其性格特征、职业发展动机、自我认知等进行评价。
只根据底层能力进行判断,可以看出候选人的能力倾向、潜力和未来的绩效成就,但这是不够的, 还要根据人才画像进行综合判断。才会选出真正合适的人。
“诚信”反映的是品德,“目标感”反映的是内驱力,“喜欢销售”反映的是“社会动机”,“持续奋进”“亲和力强”“悟性”反映的是销售岗所需要的核心能力素质。在这六个方面有持久优秀表现的人最能胜任销售岗。
日本著名管理学家大前研一针对日本企业的发展提出了“专业主义”的概念,他认为,专家阶层的势力迟早会增强,并动摇日本的产业界。
其实不只是日本,市场经济模式下的经济体都会成为商业社会的主体群体。这是经济规律和社会规律决定的。
对于我国而言,在投资驱动经济的阶段,主要依靠外部资源、要素实现增长和发展,这个时候智力的价值并不明显,但随着我国国民经济由高速度、高规模向高质量转型,由外部要素驱动向内部创新能力驱动转型,智力资源将成为市场的主导因素。
而专家,就是智力资源的典型体现。什么是专业化?就是成为真正的专家。
大前研一给出了指导建议:专家要控制自己的情感,并靠理性而行动他们不仅具备较强的专业知识和技能,以及较强的理念而且无一例外地以顾客为第一位,拥有无穷的好奇心和永无止境的进取心,且严格遵守纪律。
专业化意味着竞争力,意味着高组织能力和高人效也就意味着高质量发展。非专业化代表什么?代表粗放式经营和管理、低水平、低人效,意味着缺乏竞争优势,也意味着难以突破经营困境。
对于中小民营企业,要想通过内生能力实现高人效、高增长,唯有靠专业化的人才,靠真正的专家,而不能再靠只是拥有职业经验、社会阅历的人员。

找人要舍得投入,要有投资收益思维“找对人”并不容易,尤其是找到关键岗位的核心人才,对方还能够入职企业。
优秀的人才数量稀少,也不会轻易地“召之即来”,因此,企业老板需要投入较多的时间、精力,亲自参与对优秀人才的沟通、面谈与说服工作.更应该舍得投入金钱资源,开拓找人渠道,给予优秀人才不菲的薪酬待遇。
老板不舍得投入,一方面是因为不重视,认为没必要投入太多,另一方面是因为没有树立“人力资本”的理念。
传统的“人力资源”理念关注的是资源的效能,即员工能力的强弱以及工作绩效结果的高低;“人力资本”理念是站在投资收益的角度,关注的是人才能为企业带来的增值价值和发展前景,考虑的是投入产出比。
持有传统经营理念的老板会把员工当作资源,用来实现经营目标的劳动力资源,“招人来,就是给企业打工,完成工作任务,实现业绩目标”,这样的老板很难发自内心真正地重视人才,更不会为了找到合适的人投入较多的精力和金钱。
而有“人力资本”理念的老板,他们认识到人才不是用来完成任务的,而是发展企业、创造市场,可以让企业增值的“无形资本”,是企业真正的财富,在这种思维下,需要投入的时间、精力和资金便成为获取人才的工具、资源。这样,老板自然舍得投入,因为获得优秀人才的价值更大,企业由此产生的效益会更高。
舍得投入,获得优秀的人才,是企业赢得未来的必然选择。

@THE END

应广大粉丝要求,我们建立了一个【领导者管理交流群】,小伙伴们热情踊跃,目前人数已经上万人了,不能直接进群啦,想要进群的添加小编微信,拉你进群。两个添加其一即可!
文章来源 :领导者养成笔记「ID:GoToLead 」,转载请公众号回复“转载”
版权说明 :我们尊重原创者版权,除我们确实无法确认作者外,我们都会注明作者和来源。在此向原创者表示感谢。本文所用视频、图片、文字如涉及作品版权问题,请第一时间告知,我们将根据您提供的证明材料确认版权立即删除内容;本文内容为原作者观点,并不代表本公众号赞同其观点和对其真实性负责。