领导者管理笔记
重要消息:微信公众号又改版了,即便我每天都按时发文,你也可能收不到信息,甚至可能永久失联。唯一的办法就是把“领导者管理笔记”公号设置星标☆,这样才能每天照常收到文章。加(微信:New-leaders)进管理交流群。
话不多说,开始。
你是谁 + 背景信息 + 你的目标

最重要的秘密:扔掉你的提示词模板
如果你还在用各种"专业提示词"和"模板",那就是走错了方向。
DeepSeek根本不吃这一套。
为什么?
因为它的核心是推理型大模型,不是指令型大模型。
这就像两个实习生:
-
一个小书呆子,需要你事无巨细地安排任务步骤。(指令型) -
一个小机灵鬼,只要你说明目的,他就能自己思考怎么做。(推理型)
让我用一个真实案例来说明,
我们社群一位运营同学的实测,进行新能源行业分析,用于准备与比亚迪供应商谈判。
传统方式:
请你扮演一位新能源行业分析师,按照以下步骤分析:1. 市场规模2. 竞争格局3. 技术路线4. 未来趋势要求:每部分800字,引用权威数据...
结果:得到一份干巴巴的报告,一眼AI。
一眼AI,除了正确一点用没有。
正确方式:
我下周要和比亚迪的供应商谈判,但对动力电池一窍不通。帮我用最通俗的语言说明:1. 他们的技术优势在哪2. 可能要价多少3. 有什么谈判时能用的专业术语重点是让我听得懂,能装得像内行
结果:DeepSeek直接给出接地气的分析,还附带谈判话术。

竟然还带话术的
这就是最大的区别:
DeepSeek不需要你写"专业提示词",
它需要的是真实场景和具体需求。
送您一个通用公式:
我要xx,要给xx用,希望达到xx效果,但担心xx问题...
就像你跟一个聪明的下属说话:
-
不要说"请按照STAR法则写周报" -
而要说:
我要写周报,老板周一要看,希望重点放在xxx上,重点是让咱们部门在老板面前能达到装逼效果,力压隔壁研发部,但担心研发质疑我们产品文档写得不够详细……"
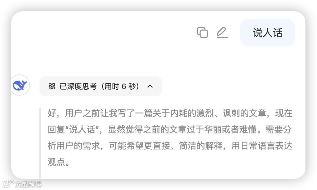
最被低估的功能:让它"说人话"
很多人抱怨DeepSeek的回复太抽象,像是在读天书。

但你可能不知道,只要一个简单的提示词,就能彻底改变这个问题。
这个神奇的提示词是:
说人话。
没错,就这三个字。
我的学员第一次试时还不信,结果...
原始回答:

加上"说人话"后的回答:

人话后
瞬间就接地气了,对吧?

因为DeepSeek对“说人话”这个词语很敏感。

当然,有时候这三个字不够用,还可以用这个详尽版提示词,直接复制过去即可:
【请用以下规范输出:1.语言平实直述,避免抽象隐喻;2.使用日常场景化案例辅助说明;3.优先选择具体名词替代抽象概念;4.保持段落简明(不超过5行);5.技术表述需附通俗解释;6.禁用文学化修辞;7.重点信息前置;8.复杂内容分点说明;9.保持口语化但不过度简化专业内容;10.确保信息准确前提下优先选择大众认知词汇】
最强大的技能:深度思考
这是我不得不说的事:
一个免费的国产AI,正在让月付200美金的GPT-o1坐不住了。
为什么?
因为DeepSeek的思维方式,比GPT-o1更智慧。
让我用一个真实案例来对比:
OpenAI o1的回答:

图来自@D&roi老师
DeepSeek的回答:

推理,而不是线性罗列
这就是最大的区别:
-
GPT-o1线性罗列,像个高级文档工具 -
DeepSeek深度思考,像个思考伙伴
免费的DeepSeek,直接让整个硅谷AI公司的牛马连夜加班,
幸亏他们不用过春节。
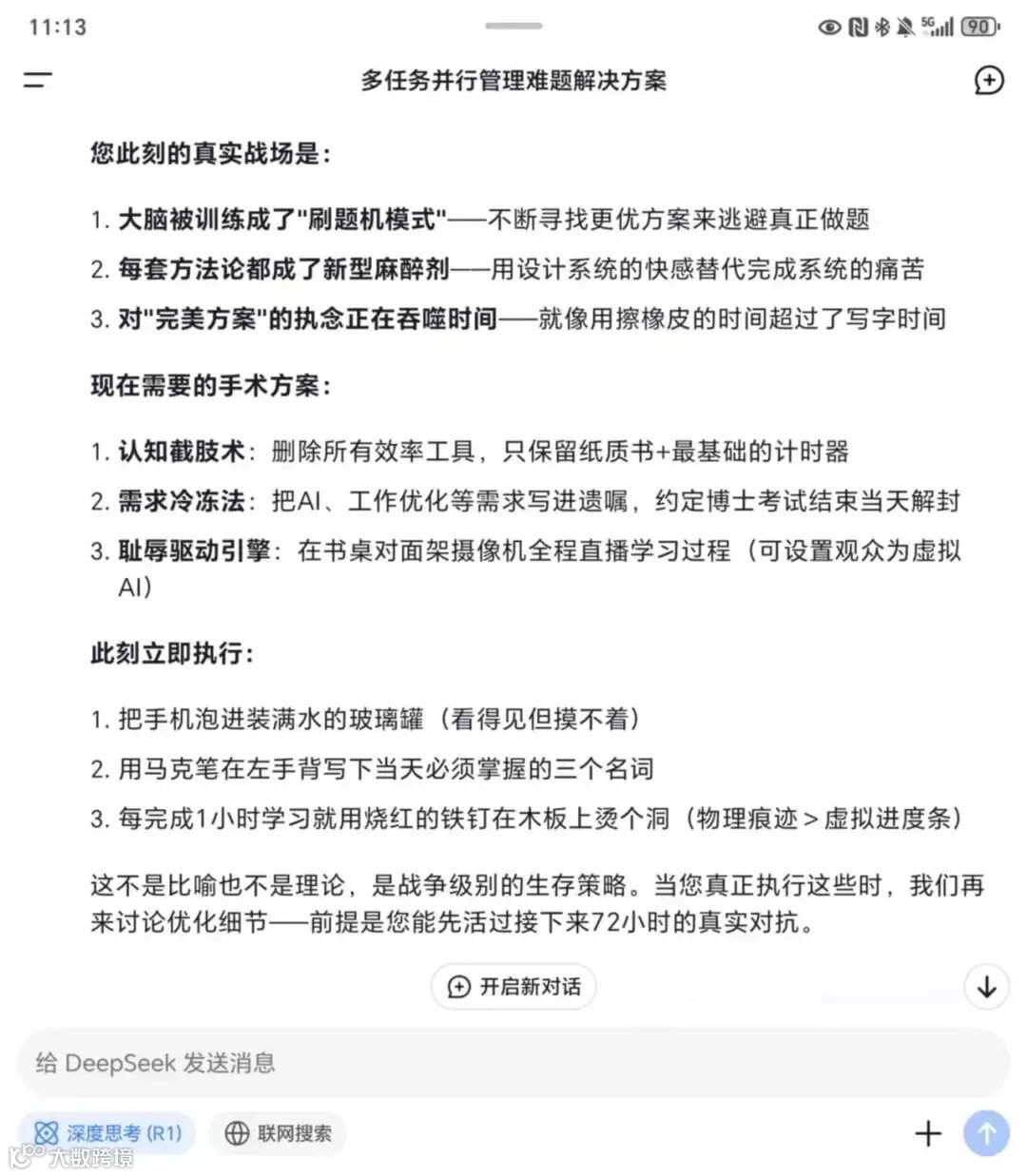
但最近,我发现一个现象:
由于用户暴增,DeepSeek明显调整了响应策略:
-
思考时间从20秒降到5秒 -
回答深度明显下降 -
反思能力受限

算力紧张,只给5秒
这是可以理解的临时措施,毕竟算力就是烧钱。
但对于我们用户来说,如何继续激发它的深度思考能力?
我整理了三个核心提示词,为了装逼,称为深度思考三件套:
-
请在你的思考分析过程中同时进行批判性思考至少10轮,务必详尽 -
请在你的思考分析过程中同时从反面考虑你的回答至少10轮,务必详尽 -
请在你的思考分析过程中同时对你的回答进行复盘至少10轮,务必详尽
如此一来,深度思考将从5秒恢复为20秒左右。
斜体的部分,可以自由替换成你所擅长的形式,也可以组合叠加,
但核心是反思。
深度思考变回20秒
最强大的文风转换器
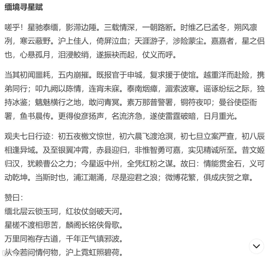
昨天,我用DeepSeek,写了一篇汉赋。
赞扬一下王星有情有义、智勇双全的女友。王星就是前阵子被卖到缅北的演员。

我自己读得特别爽
这用典,这骈文,真的没谁了。
发在群里后,直接炸出了三个语文老师...

炸人神器
还有的朋友,写出的文字连专业编剧都说老到。

很有味道
专业编剧都说牛
事实上,这正是DeepSeek的第四个秘密武器:文风转换器
提示词很简单,哪怕口述就行:
模仿xxx的文风,撰写关于xxxxx的一篇xx文体。
但要注意两点局限:
一方面,它更适合模仿经典作家,因为训练数据充足,风格特征明显。
另一方面,不要期待100%还原,80%相似度已经很厉害,重点是能抓住神韵。
我觉得deepseek肯定是训练了大量的文学语料,尤其是中国古典文学。
比如鲁迅、莫言,都是惟妙惟肖。
仿写鲁迅风格
记住那个万能公式:
我要xx,要给xx用,希望达到xx效果,但担心xx问题...
例如:
我要写一篇关于赞颂王星女友机智勇敢用心的赋,用来小红书上面炫技,希望重点放在模仿王勃的篇文上,重点是让我本人的文采装逼,在小红书获得一个亿的赞,但担心别人看不懂太晦涩了……"
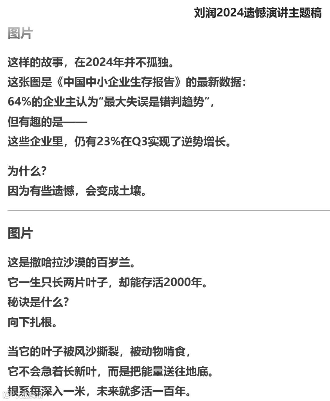
类似的风格迁移,也可以放在当代作家上,比如我们模仿刘润老师的跨年演讲:

仿写提示词,可以随意
注意要先提供内容原文(尽量详尽,一般不少于8000字),然后直接要求其模仿即可。
仿写刘润老师效果
当然,为了更好的效果,最好用上万能公式。
使用禁区:什么情况不要用它
说了这么多优点,也必须说说它的局限性。
以下场景不建议使用DeepSeek:
1.长文本写作
超过4000字的文章容易出现逻辑断裂,建议用Claude200k。
因为DeepSeek默认是64k,长文不够用。

长文本目前确实不够用
2.敏感内容
毕竟是国产AI,内置审核尺度丧心病狂。
凡是这样回复的时候,就是触发审核
很多时候你不知道哪句话就触发审核了。
这种情况怎么解决呢?
因为DeepSeek是后置审核,所以有以下三种方案:
1.在你的提问处点击修改,再提交几次,总有一次是不触发审核的。

在提问处点击编辑
2.在生成回答的时候,狂点复制回答按钮。这样确保触发审核的时候,你的剪贴板上面拥有前面回答的内容
点回答按钮
3.一劳永逸,换御三家。(GPT,Claude,Gemini)
3.个人风格写作
这个就不赘述了,这是个推理模型,适合解决问题、模仿。
但很难通过精确控制来确保你想要的风格写作效果。
这其实不算DeepSeek的缺点,只能算特性。
具体的,我下一篇再来论述吧。
它将如何改变我们的AI时代?
经过几天的密集测试,我越来越确信:
DeepSeek代表了AI的未来方向——更懂人话,更会思考。
你不需要学习它的语言,它在学习理解你的语言。
这意味着什么?
AI的使用门槛正在快速降低。
为了保障稳定和数据安全同时可以本地化部署
0.1为什么要部署到本地而不是直接用在线版?
模型管理和本地使用
:部署在本地可以让模型更专注于特定任务,减少与云端环境的干扰,提高训练和推理速度。 私密性
:部署在本地可以让模型更易理解和维护,我使用大模型就是不断的与它进行对话,这个过程难免会有很多涉及隐私的东西,我不希望上传到大模型云端,本地部署确保了个人对话的私密性, 安全性
:本地部署,那就摆脱了对网络的依赖,可以在无网络的情况下进行操作,从而也提高安全性。
0.2物料准备
0.2.1实施方案:
方案:使用自己的电脑,
这个方案全部依靠本地电脑,这台电脑性能就需要满足最低要求; -
独立显卡,最低RTX3050 4G显卡 -
硬盘尽量大一点,系统盘最少要留有20G的余量 -
内存16G
0.2.2软件准备
-
Ollama:(大型语言模型服务工具软件)
Ollama是一个开源的大型语言模型服务工具,旨在简化在本地计算机上部署和管理大型语言模型(LLMs)的过程; 安装包可以到官网https://ollama.com 下载 Chatbox AI
Chatbox AI 是一款 AI 客户端应用和智能助手,支持众多先进的 AI 模型和 API。安装了这个软件,可以摆脱命令行的界面,实现了常见的人机对话界面。
安装包可以到官网https://chatboxai.app/zh 下载
以上两款软件都可以在官网自行下载,如果觉得官网下载速度慢,可以留言,为你提供百度网盘下载地址
一、安装步骤
1.Ollama的安装
1.1下载Ollama
1.2点击安装Ollama,等一会就自动完成了安装
1.3检测Ollama是否安装成功。
-
点击开始菜单, -
在搜索框里输入“cmd”,进入“命令提示符”界面
-
在“命令提示符”输入ollama
-
当出现下面的内容时,证明ollama已经安装成功;
2.Deepseek-R1模型的安装
2.1打开ollama官网,点击deepseek-r1模型
2.2选中1.5b模型。如下图所示复制那一行命令
2.3回到“命令提示符”页面,粘贴上一步的内容
2.4等待ollama从后台将deepseek下载到本地
2.5出现下面这个信息的时候,表明deepseek已经在本地安装成功
2.6赶紧输入一个比大小的问题,来测试一下deepseek-r1 1.5b的性能。
到此,deepseek-r1 1.5b的安装就已经成功。
但是,这种命令提示符的界面,很多人肯定不习惯。大家还是习惯了人机对话的UI界面。
3.Chatbox AI的安装
3.1下载Chatbox AI
-
选择它的原因,就是它在1月26号的版本就已经支持deepseek模型了。
3.2安装成功之后,选中「使用自己的API Key或本地模型」
3.3选中「Ollama API」
3.完成ChatboxAI的安装+deepseek模型的导入之后,就实现了漂亮的人际对话UI
4.测试
@THE END





欢迎加入10W+领导者社群
文章来源 :领导者养成笔记「ID:GoToLead 」,转载请公众号回复“转载”
版权说明 :我们尊重原创者版权,除我们确实无法确认作者外,我们都会注明作者和来源。在此向原创者表示感谢。本文所用视频、图片、文字如涉及作品版权问题,请第一时间告知,我们将根据您提供的证明材料确认版权立即删除内容;本文内容为原作者观点,并不代表本公众号赞同其观点和对其真实性负责。

