加(微信:New-leaders)进入《领导者管理笔记》读者群
来源:新商业思想库「ID:NewBusinessReview 」
投稿/培训/合作 | Cainiaoo(微信)
分享 | 领导者养成笔记「ID:GoToLead 」

以客户为中心的组织架构究竟该如何构建呢?
组织架构设计需要考虑的因素太多,外部因素包括行业和技术发展变化、监管政策调整、竞争环境变化等,内部因素包括企业发展目标和战略、发展规模大小、业务组合以及业务运作模式等,并没有一个标准答案。
很多优秀企业每年都会根据公司战略变化,对公司组织架构进行调整。在总结华为等卓越企业组织架构设计实践经验的基础上,我们在此提供一个基本的逻辑框架和一些典型的实践案例供你参考借鉴(见图1)。
图1:以客户为中心的组织设计方法
第一步:全面诊断你的组织
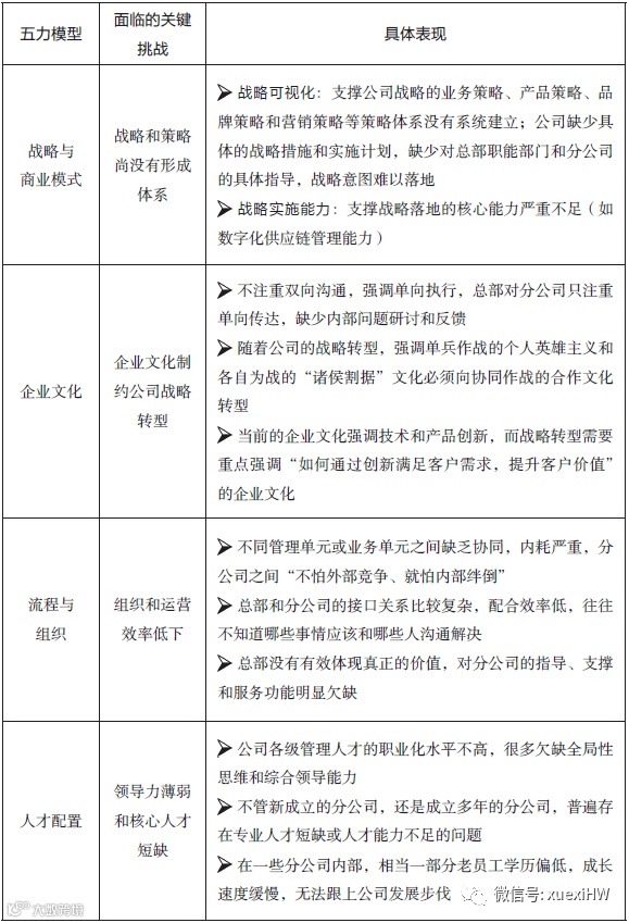
为了帮助你全面了解自己的组织现状,从而为组织架构设计提供系统而准确的输入,建议你用我们咨询团队借鉴西方理论并在中国实践中验证过的“五力模型”进行组织诊断(见表1)。


表1:组织诊断工具:五力模型
“五力”是指企业组织的以下5 个关键要素:
1.战略与商业模式:主要判断自己公司的战略方向、路径和商业模式是否清晰、可行;
2.企业文化与领导力:主要判断自己公司核心理念的践行效果以及管理者的领导力水平;
3. 流程与组织:主要判断企业的业务和组织运作效率;
4.人才配置:主要判断人才瓶颈、人岗匹配以及人才梯队建设状况;
5.考核激励:主要判断自己公司的目标和绩效管理、员工工作动力和人才流动状况。
这5个要素必须做到协调一致,不能出现明显的软肋。
下面是我们为一家客户做过的组织诊断案例(见表2)。



第二步:明晰组织架构设计的方向和目标
在组织诊断的基础上,对照自己公司的目标和战略要求,分析两者之间的差距,就可以提炼出组织架构设计的方向、思路和目标。
我们以一家设计公司的案例来说明具体的设计过程。
该设计公司的战略目标是:依托新的平台,通过兼并整合等方式,快速扩张,全面覆盖市场,逐步建设公司品牌知名度。
该设计公司的业务模式是:采用多专业整合的“一站式综合解决方案”业务模式,为客户提供一站式、多专业融合的综合设计解决方案,并为设计方案的深化工作和最终的工程实施奠定良好基础。公司的业务模式可概括为“P-A-L-M”模式,P 即规划设计,A 即建筑设计,L 即景观设计,M 即深化实施。
从上面描述的战略目标和业务模式来看,该设计公司走的是“商业化设计公司”的规模化发展道路,致力于将自身打造成一个真正的知识型、服务型综合解决方案提供商。这种经营业务模式符合国际标杆企业的发展趋势,即“客户价值导向的规模化+ 专业化路线”。
基于上述分析,该设计公司组织设计的方向和目标确定为:
1.以快速响应和灵活应变为出发点,构建以客户为中心的“区域公司(前台)、业务线(中台)和职能线(后台)”的平台化组织模式。
2.与公司的总体战略目标/ 发展要求保持一致。
3.理清组织体系的内部运作关系,增进相关人员的理解认识。
4.增强组织体系的可操作性,促进组织体系快速落地。
5.在人员能力允许和风险可控的范围内,尽量使组织体系敏捷高效。
尽管组织设计的方向和目标各异,但都有一个根本的目标,即必须以增强组织为客户创造价值的核心能力为出发点。一般而言,可以从公司的商业模式、战略导向和行业特征等三个方面提炼出一家公司的核心能力。
我们服务过的一家餐饮企业的客户价值主张是“好吃、有趣”,选择走加盟连锁的发展模式,未来三年希望实现600 家的开店目标。根据这家公司的行业特征,我们就可以提炼出这家公司的九大核心组织能力(见图2):

图2:某餐饮公司的核心组织能力
第三步:基于公司战略的功能架构设计
在详细设计组织架构之前,需要先做好顶层框架的设计,基于公司的战略、商业模式和组织设计目标,系统思考公司的功能架构。通过这个功能架构,明确公司正常运作究竟需要具备哪些功能板块?各个功能板块的定位和作用是什么?哪些功能板块是组织运作中的关键要点?
图3:某医疗器械公司的功能架构
该功能架构是一种“拧麻花”式的框架结构,包含了MU(市场单元)、BU(业务单元)和FU(职能单元)等三大功能板块。其中:
1. MU 按区域或客户群划分,针对特定的竞争对手争夺市场;
2. BU 按技术平台或产品线划分,提高产品竞争力和交付效率;
3. FU 是围绕不同能力构建的赋能和使能平台,为市场单元和业务单元提供支持和服务(在各业务单元没有组建完成之前,还承担着孵化功能)
有了这样一个功能框架,接下来就可以具体设计公司的组织架构了。
第四步:基于功能架构的组织架构设计
组织架构的具体设计过程,是一个将功能架构部门化,并明确部门之间分工和配合关系的过程。在这个过程中,你需要把握以下三项基本原则:
1、架构对应原则
组织架构尽量和功能架构相对应,特别是关键功能要做到一一对应。这样做的好处是可以确保公司的顶层设计落到实处,让公司的全部功能都有相应的部门承载,不会出现遗漏。
2、责权对等原则
组织架构设计的过程,既是一个责任分配的过程,又是一个权力分布的过程。一个部门的责任和权力要基本对等,否则这个部门最终无法承载相应的组织功能。
3、精简高效原则
在保证公司功能落地的前提下,部门设置要尽量精简,方能保证高效。每一个部门都希望做出成绩,让领导看见自己部门的价值。每多一个部门,就多了一个争取内部资源支持和相互博弈的力量。
因此,对于某些非关键性功能(如后台功能、某些正在发育的功能等),当承载该项功能的部门人员规模较小时,建议不要设置专门的部门。通过岗位的设置,完全可以实现该项功能的落地。
下面是我们为某餐饮集团设计的平台化组织架构(见图4):
图4:某餐饮集团平台化的组织架构
第五步:基于组织架构的管理架构设计
设计好组织架构之后,接下来还需要明确中高层管理职位设置以及这些职位的具体分工。当部门负责人能力不足时,可以不设置正职,只设置主持工作的副职。待其能力提升到人岗基本匹配时,再设置部门正职。为提高组织运作效率,中高层管理职位中可设置一定比例的副职和兼职,具体原则如下:
1、当具备下列某一或若干条件时,可考虑设置部门副职(原则上不超过1 名)。
2、当具备下列一个或多个条件时,可考虑采取兼职方式(原则上不超过1 个)。
• 减少沟通环节,方便组织运作;
下面是某设计公司的中高层管理职位设置(见图5):
图5:某设计公司的中高层管理职位设置

@THE END



欢迎加入领导者社群

文章来源 :领导者养成笔记「ID:GoToLead 」,转载请公众号回复“转载”
版权说明 :我们尊重原创者版权,除我们确实无法确认作者外,我们都会注明作者和来源。在此向原创者表示感谢。本文所用视频、图片、文字如涉及作品版权问题,请第一时间告知,我们将根据您提供的证明材料确认版权立即删除内容;本文内容为原作者观点,并不代表本公众号赞同其观点和对其真实性负责。

