广播一个重要消息:由于微信公众号又改版了,即便我每天都按时发文,你也可能收不到信息,甚至可能永久失联。唯一的办法就是把“领导者管理笔记”公号设置星标☆,这样才能保障每天照常收到文章。

你好,我是张三峯。
大家好!今天我们重点讲解华为的LTC流程,也就是线索、机会、合同全流程管理。
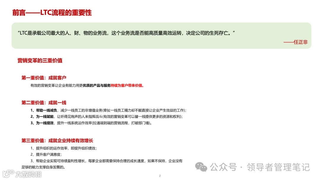
任正非先生曾说:“LTC是承载公司最大的人、财、物的业务流,这个业务流是否能高质量高效运转,决定公司的生死存亡。” 这句话足以说明LTC流程对企业的重要性。
首先,我们得明白,营销变革有三重核心价值:
一是成就客户,用更优质的产品与服务持续为客户创造价值;
二是成就一线,通过减负、赋能、提效,让“听得见炮声的人指挥战斗”;
三是成就企业持续有效增长,提升组织效率、客户满意度,实现可持续盈利。而LTC流程,正是实现这些价值的关键载体。
01
LTC铁三角:以客户为中心的协同核心
LTC流程能高效运转,离不开“铁三角”(CC3)这个跨功能团队。它承接从机会点验证到合同关闭的端到端职责,核心是为了更好地实现“以客户为中心”,成为华为与客户在合同层面的统一界面,最终提升竞争力和客户满意度。
铁三角由三个关键角色组成:
-
客户责任人(AR):
负责总体客户关系和盈利性销售。既要建立维护客户关系、管理客户期望,也要驱动盈利性销售,主导合同谈判、回款等核心工作。
-
解决方案责任人(SR):
聚焦技术和服务解决方案。需规划方案、保证质量、引导客户接受我方方案,同时识别并规避解决方案风险。
-
履行责任人(FR):
统筹合同履行和交付。负责项目管理、服务交付,保障合同双方义务的完全履行,处理履行中的争议,确保客户对履行的满意度。
这三个角色协同作战,用团队专业化取代个人专业化,才能支撑起LTC流程的端到端高效运转。
02
管理线索:从隐性需求到潜在商机
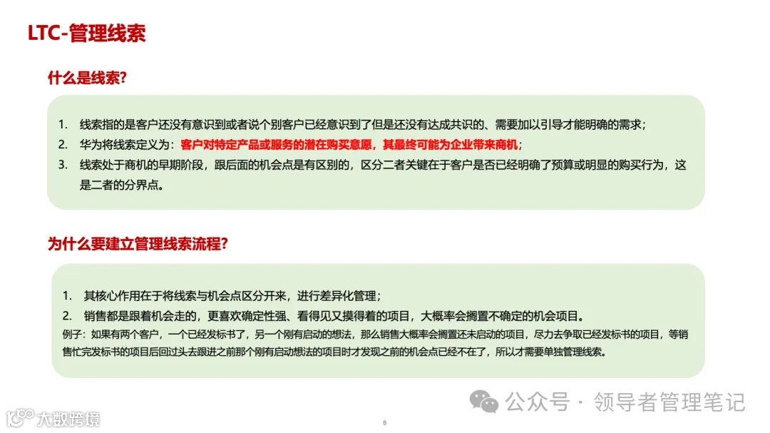
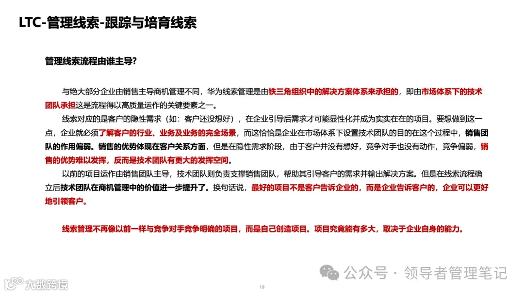
1. 什么是线索?
线索是客户尚未明确或未达成共识的潜在需求,是商机的早期阶段。它与机会点的核心区别在于:客户是否已明确预算或有明显购买行为——有明确预算和购买行为的是机会点,反之则是线索。
2. 为什么要管理线索?
销售往往更关注确定性强的项目,容易忽略早期线索。
比如,一个客户刚有项目想法,另一个已发标书,销售大概率会先抓发标书的项目,但等回头时,早期线索可能已流失。
因此,单独管理线索,才能避免错失潜在商机。
3. 线索管理的三大步骤
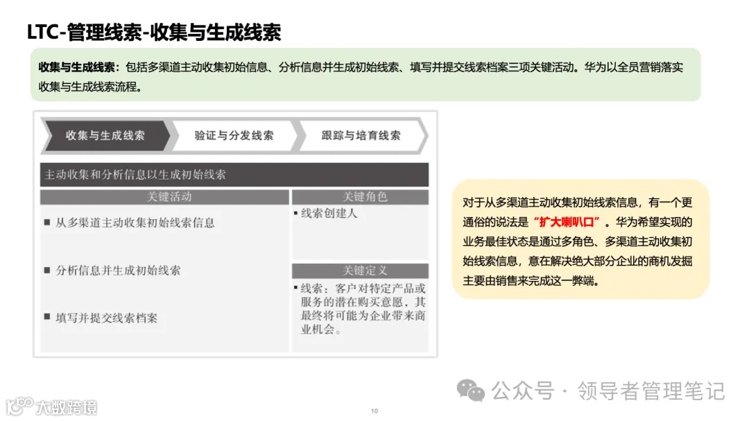
-
收集与生成线索:通过全员营销扩大“喇叭口”。销售每周至少拜访6个客户、年底拿到客户次年预算表;技术人员“看网讲网”,从客户现有产品的技术、性能等层面挖掘需求;交付团队在服务中发掘客户延伸需求——多角色、多渠道收集信息,生成初始线索并提交档案。
-
验证与分发线索:解决“资源匹配”问题。每双周召开线索管理例会,由线索经理验证线索真实性、匹配度,再按成熟度分为冷线索、温线索、热线索,结合竞争格局、客户关系等判断“能不能赢”,最终决定线索是关闭、转化为机会点,还是进入培育阶段。
-
跟踪与培育线索:这是核心环节,采用解决方案销售逻辑模型,分六步推进:
识别客户痛点(结合岗位KPI找“痛苦链”)→激发关键决策者兴趣→引导决策者认可痛点→确定竞争策略→让客户认同企业构想→引导客户认可方案。
最终通过引导预算与融资,将成熟线索移交为机会点。
03
管理机会点:从显性需求到合同签订
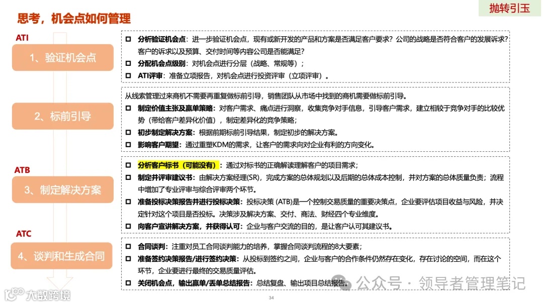
机会点是客户已明确的需求,管理机会点的核心是通过标准化流程监控业务质量,分为四个关键阶段:
1. 验证机会点
这是首个关键决策点,由销售决策团队(SDT)分析是否对机会点进一步投资。
通过项目定级(山头目标、竞争目标、份额目标)实现分层管理,确保资源向战略价值高的项目倾斜。
2. 标前引导
标前引导的核心是“价值主张”——明确企业优势、与竞争对手的差异及给客户的特殊价值。
-
若线索来自前期培育,标前引导在培育阶段已完成,需通过立项决策控制风险;
-
若线索来自销售市场活动,需重新引导:分析客户现有构想→锁定竞争对手→用“九格构想”重塑客户需求(让需求向企业优势倾斜)→获得关键决策者认可→引导客户标书和评标标准。
IBM有句话:“不能控制客户需求,93%会失去项目”,可见标前引导对项目质量的决定性作用。
3. 制定并提交解决方案
-
分析客户标书,解读需求并检验标前引导的效果;
-
由SR制定技术、服务、第三方设备的整体解决方案,经专业评审(解决方案、交付、商法、财经)和综合评审把控质量;
-
通过投标决策(ATB)评估收益与风险,决定是否投标,再向客户宣讲方案,争取认可。
4. 谈判和生成合同
-
合同谈判:围绕八大要素展开——明确谈判目标(长短结合)、管理风险(客户资信、风险边界)、建立信任、维护客户关系、追求双赢、评估双方实力、充分准备(团队、策略、复盘)、明确授权。
-
签约决策(ATC):这是售前最后一个质量控制点,需评估最终交易质量,由市场决策团队决策是否签约。
-
总结复盘:输出赢单/丢单报告,这是组织能力提升的关键——大项目若不总结,会被判定为质量缺陷,无法参与评奖。
04
管理合同执行:从签约到闭环
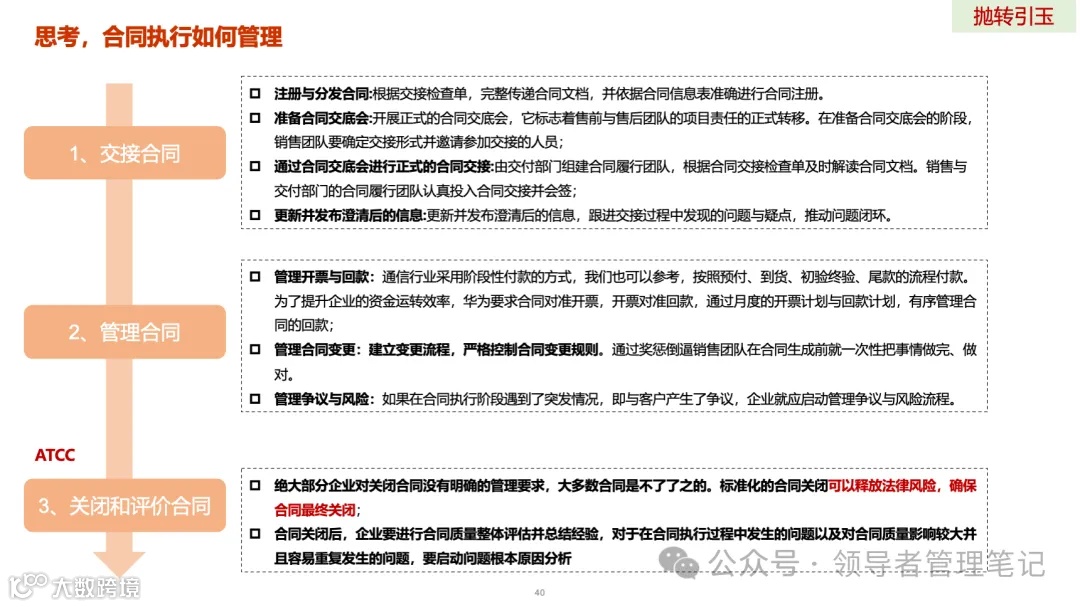
合同执行是LTC流程的“最后一公里”,确保售前与售后的无缝衔接,分为三步:
1. 交接合同
通过“合同交底会”实现责任转移:注册分发合同文档→准备交底会→销售与交付团队会签交接→跟进问题闭环,确保双方对合同理解一致。
2. 管理合同
-
开票与回款:按阶段付款(预付、到货、初验、终验、尾款),做到“合同对准开票,开票对准回款”,通过月度计划提升资金效率。
-
合同变更:严格控制变更次数,变更超标会影响项目质量评价和团队收益,倒逼合同生成前把事情做细。
-
争议与风险:合同经理配合交付经理监控履行状态,遇障碍时调动铁三角资源(尤其是AR的客户关系)解决问题。
3. 关闭和评价合同
通过“合同关闭决策(ATCC)”释放法律风险:对内解决所有问题、分析损益、评价绩效;对外确保履行所有义务,通过客户回访增强关系。
最后总结合同质量,对重复出现的问题启动根源分析,优化流程。
总结
LTC流程从铁三角协同,到线索挖掘、机会点转化、合同执行闭环,每一环都围绕“以客户为中心”,用流程化、团队化的方式提升效率、控制风险。只有让这个业务流高质量运转,企业才能实现持续有效增长。
希望今天的讲解能帮助大家理解LTC流程的核心逻辑,在实际工作中落地应用,共同支撑企业的高效运转。


领取方式
获取资料请扫描下方二维码
资料预览























领取方式
获取资料请扫描下方二维码











领取方式
获取资料请扫描下方二维码



THE END





欢迎加入10W+领导者社群

文章来源 :领导者养成笔记「ID:GoToLead 」,转载请公众号回复“转载”
版权说明 :我们尊重原创者版权,除我们确实无法确认作者外,我们都会注明作者和来源。在此向原创者表示感谢。本文所用视频、图片、文字如涉及作品版权问题,请第一时间告知,我们将根据您提供的证明材料确认版权立即删除内容;本文内容为原作者观点,并不代表本公众号赞同其观点和对其真实性负责。


