点击上方“山东紫软科技”+关注;获取档案新闻知识

电子档案是国家信息资源的重要组成部分,电子档案的真实、完整、可用与安全很大程度上依赖于电子档案管理系统的功能完整性、运行稳定性,以及档案工作人员对该系统的正确使用。
为推动电子档案科学管理,规范电子档案管理系统建设,确保电子档案真实、完整、可用与安全,根据国家档案行政规范性文件《电子档案管理系统基本功能规定》(档办发[2017)3号),结合我国电子档案管理现状,制定本文件。
本文件以《电子档案管理系统基本功能规定》为基础,将其中规定为必备功能的在本文件中定义为电子档案管理系统的必选功能.并依据档案现代化管理发展的需要,还规定了电子档案管理系统的扩展功能.以促进系统建设水平的不断提升。
1 范围
本文件规定了电子档案管理系统功能的总体要求,以及电子档案的接收、整理、保存、利用、鉴定、统计、审计跟踪和系统管理等关键业务环节和系统管理的酒用性功能要求,包括电子档案管理系统应具备的必选功能和可选功能但不对实现系统功能的平台和具体技术应用做出规定。
本文件适用于国家各级各类档案馆进行电f档案管理系统的设计,开发、实施、使用和检测。国家机关、企事业单位及其他社会组织的电f档案管理系统建设可参照本文件执行。
2规范性引用文件
下列文件中的内容通过文中的规范性引用面构成本文件必不可少的条款。其中,注H期的引用文件.仅该日期对应的版本适用于本文件;不注H期的引用文件,其最新版本(包括所有的修改单)适用于本文件。
GB/T 29194 2012电子文件管理系统通用功能要求
GB/T 33190 2016电子文件存储与交换格式版式文档
DA/T 46 2009 文书类电子文件元数据方案
DA/T542014照片类电子档案元数据方案
DA/T 632017 录音录像类电子档案元数据方案
DA/T70 2018 文 书类电子档案检测般要求
3术语和定义
下列术语和定义适用于本文件。
3.1电子档案
具有凭证、查考和保存价值并归档保存的电子文件及其相关信息的集合。
[来源:DA/T 582014. 2.2,有修改]
3.2电子档案元数据
描述电子档案内容信息、结构信息和背景信息及其管理过程的数据。
3.3开放版式文档格式
OFD独立于软件、硬件、操作系统、输出设备的版式文档格式。
[来源:GB/T 33190 2016,3.2]
3.4电子档案数字对象
以符合国家或行业标准的计算机文件格式存储电子档案的内容结构和相关信息的数字实体。
GB/T 39784- -2021
注:电子档案数字对象通常以开放版式文档格式(OFD).TIFF等格式进行存储。
3.5档案数字复制件
对传统载体档案进行数字化加工后形成的,能够呈现档案内容、结构和形式的数字实体。
注1:档案数字复制件可以与电子档案实现融合管理。
注2:为简化本文件文本描述,下文中所述电子档案一般包括 了档案数字复制件。
3.6电子档案管理系统
实现对电子档案进行接收.管理、保存和利用的计算机管理信息系统。
4总体功能要求
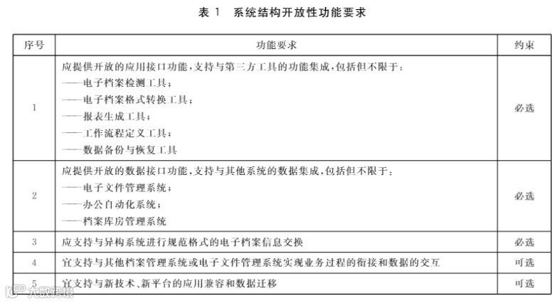
4.1系统结构开放性

4.2功能扩展性

4.3配置灵活性

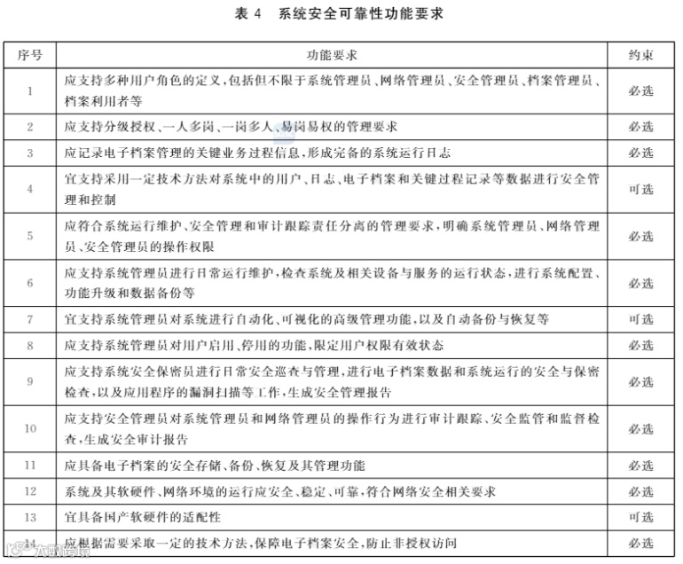
4.4安全可靠性

4.5电子档案分库管理

4.6多类电子档案管理

4.7实体档案辅助管理

5电子档案接收
5.1档案接收处理

5.2档案接收检查

5.3电子档案登记

5.4档案征集管理

6电子档案整理
6.1电子档案组织

6.2电子档案编目

6.3电子档案格式转换

6.4电子档案关联

6.5电子档案入库

7电子档案保存
7.1备份与恢复

7.2电子档案监控

7.3业务过程统计

7.4电子档案保存检查

7.5电子档案保护

8电子档案利用
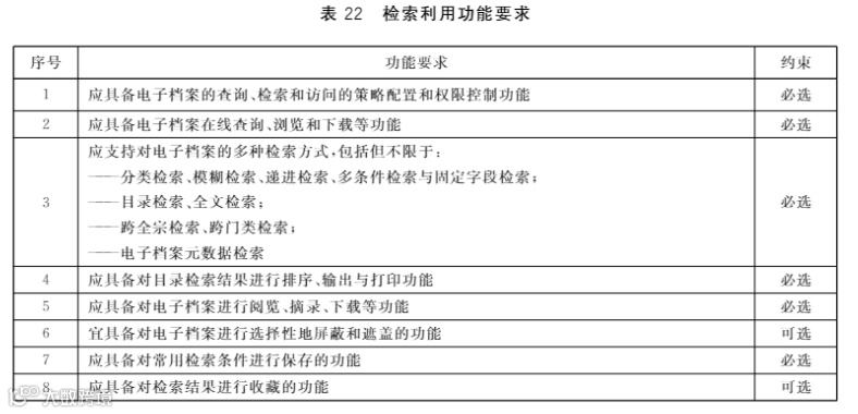
8.1检索利用

8.2电子借阅

8.3档案编研

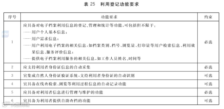
8.4利用登记

9电子档案处置
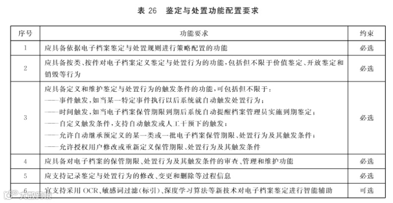
9.1鉴定与处置功能配置

9.2鉴定与处置操作

9.3销毁档案管理

10统计管理
10.1电子档案统计

10.2常用统计报表

10.3报表生成工具


11系统管理
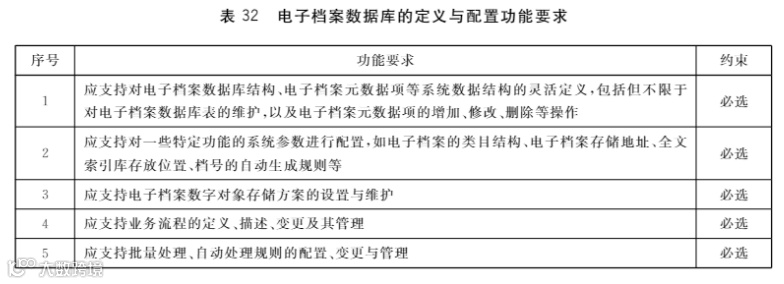
11.1电子档案数据库的定义与配置

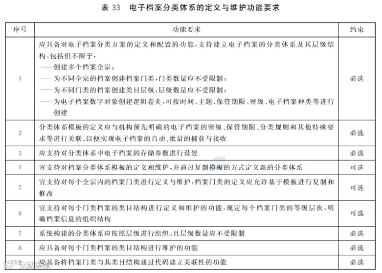
11.2电子档案分类体系的定义与维护

11.3电子档案元数据的管理与维护功能要求


11.4系统用户管理

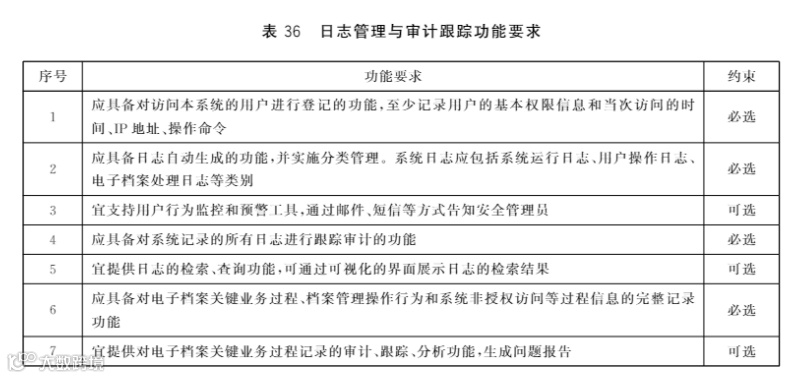
11.5日志管理与审计跟踪

参考文献
[1]GB/T 18894 2016
电子文件归档与电子档案管理规范
[2] GB/T 23286.1 2009
文献管理长期保存的电子文档文件格式第1部分:PDF1.4(PDF/A 1)的使用
[3]GB/T 26162.12010
信息与文献文件管理 第1部分:通则(ISO 15489 1:2001.1DT)
[4]GB/T 26163.1 2010
信息与文献 文件管理过程 文件元数 据第1部分:原则(ISO 23081 1:2006,IDT)
[5] GB/T 27703 2011
信息与文献图书馆和档案馆的文献保存要求
[6] GB/T 31021.2 2014
电子文件系统测试规范 第2部分:归档管理系统功能符合性测试细则
[7] GB/T 31913- 2015文书类电子文件形成办理系统通用功能要求
[8] GB/T 33476.12016
党政机关电子公文格式规范第1部分:公文结构
[9] GB/T 33476.22016
党政机关电子公文格式规范第2部分:显现
[10] GB/T 33476.32016
党政机关电子公文格式规范第3部分:实施指南
[11] GB/T 33477 2016
党政机关电子公文标识规范
[12] GB/T 33478 2016
党政机关电子公文应用接口规范
[13] GB/T 33479 2016
党政机关电子公文交换接口规范
[14]GB/T 33480 2016
党政机关电子公文元数据规范
[15] GB/T 33481 2016
党政机关电子印章应用规范
[16]- GB/T 33482 2016
党政机关电子公文系统建设规范
[17]DA/T 12000
档案工作基本术语
[18] DA/T 13 1994
档号编制规则
[19] DA/T 18 1999
档案著录规则
[20]DA/T 22 2015
归档文件整理规则
[21]DA/T 312017
纸质档案数字化规范
[22] DA/T 47 2009
版式电子文件长期保存格式需求
[23]DA/T 482009
基于XML的电子文件封装规范
[24]DA/T 58 2014
电子档案管理基本术语
[25] DA/T 77 2019
纸质档案数字复制件光学字符识别(OCR)
工作规范[26]
电子档案管理系统基本功能规定(档办发[2017]3号)
[27]信息安全等级保护管理办法(公通字[2007)43号)
(文章部分删减;侵权告知删除)
排版:山东紫软科技
【档案局】关于深化档案专业人员职称制度改革的指导意见
【建议收藏】国家档案局1-16号令汇总
【档案知识】干部人事档案十大分类
【标准】DA/T 70-2018 《文书类电子档案检测一般要求》
【JOIN US】山东紫软信息科技有限公司招聘


