广播一个重要消息:由于微信公众号又改版了,即便我每天都按时发文,你也可能收不到信息,甚至可能永久失联。唯一的办法就是把“领导者管理笔记”公号设置星标☆,这样才能保障每天照常收到文章。

以下是部分内容截图,提供完整版pdf版下载。
.....................................................
加(微信:New-leaders)加入知识星球,提供编辑版PPT下载:会员定期涨价,早加入更优惠,会员干货免费更新,不要错过。
获取本资料扫描下方二维码


获取本资料扫描下方二维码

加(微信:New-leaders)加入知识星球,这是一个长期的规划,希望加入者,也是做好长期学习计划。(终生会员实行阶梯价格,定期涨价,即将涨价了,不要错过。)

另外为会员准备了完备的学习资料,包括:ksf、ppv、360、BSC、okr等考核,加入会员即可打包下载。
1、BSC考核精品干货,包括BSC实用表格模板、流程图、以及PPT课件。
2、OKR精选干货:OKR表格模板、OKR课件PPT,都可以修改的。
以下是为会员精选OKR考核表、互联网、新媒体考核表:
【企业OKR案例】-销售部OKR
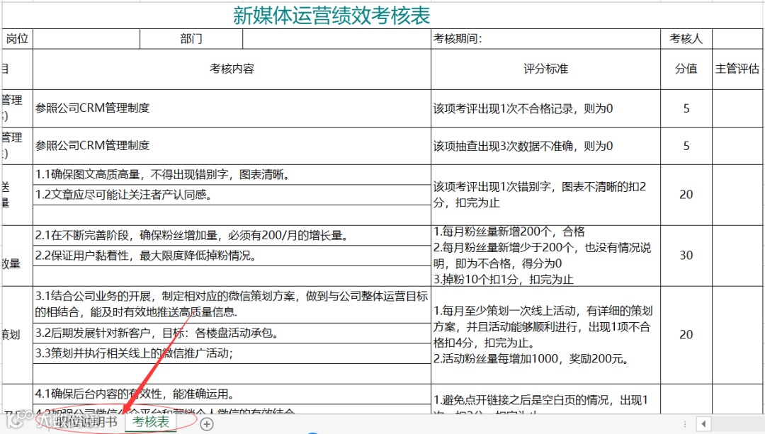
新媒体--微信运营职责考核表
新媒体--运营部编辑岗考核指标
THE END




欢迎加入10W+领导者社群

文章来源 :领导者养成笔记「ID:GoToLead 」,转载请公众号回复“转载”
版权说明 :我们尊重原创者版权,除我们确实无法确认作者外,我们都会注明作者和来源。在此向原创者表示感谢。本文所用视频、图片、文字如涉及作品版权问题,请第一时间告知,我们将根据您提供的证明材料确认版权立即删除内容;本文内容为原作者观点,并不代表本公众号赞同其观点和对其真实性负责。


