

华为战略管理体系总结
核心战略思想
战略本质
追求格局上的成功,以客户为中心,构建核心竞争力。
强调有限资源下的取舍、方向与节奏,通过“布阵、点兵、陪客户吃饭”实现目标。
战略三问
我是谁?(现状与差距)
我要去哪儿?(目标与取舍)
怎么去?(成功路径)
价值观驱动
核心价值观:成就客户、艰苦奋斗、自我批判、开放进取、至诚守信、团队合作。
使命:聚焦客户挑战,提供有竞争力的解决方案;愿景:构建万物互联的智能世界。
战略规划方法论
BLM模型(业务领先模型)
关键任务、正式组织、人才、文化氛围。
市场洞察(五看:行业、客户、竞争、自身、机会)
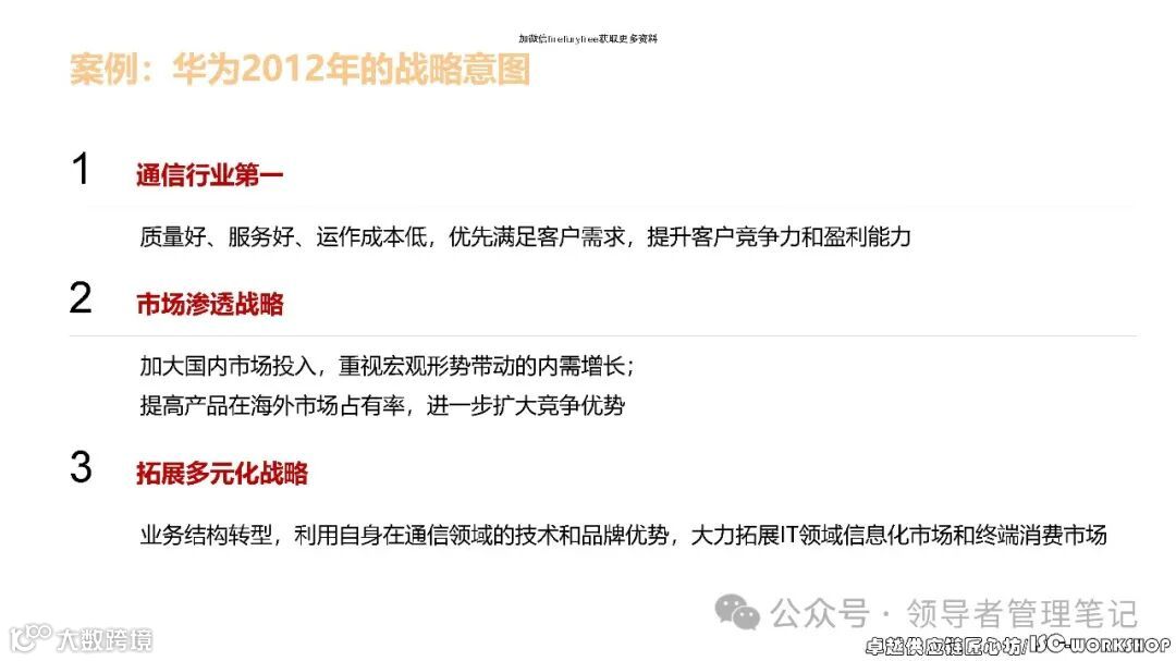
战略意图(愿景、战略目标、近期目标)
创新焦点(业务组合、创新模式、资源利用)
业务设计(客户选择、价值主张、盈利模式、战略控制点、风险管理)
战略制定:
战略执行:
BEM模型(业务战略执行力)
将战略解码为可执行的KPI、重点工作,通过运营管理闭环确保落地。
战略执行与监控
战略解码与对齐
战略分解为年度业务计划(BP),通过预算、KPI/PBC体系实现组织与个人目标对齐。
关键工具:平衡计分卡(BSC)、组织绩效KPI、个人绩效承诺(PBC)。
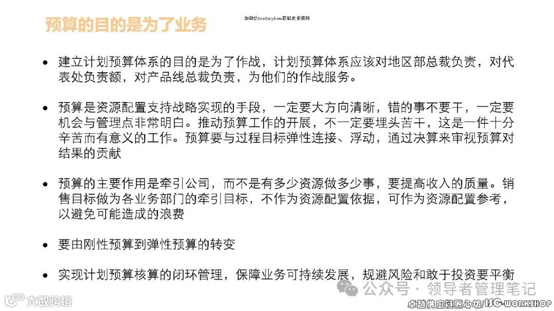
预算闭环管理
预算生成:承接战略目标,以客户和项目为基础,上下结合、差异化配置资源。
弹性预算:根据业务变化动态调整,强调投入产出比与战略投入保障。
运营监控
通过“运营仪表盘”跟踪战略健康度,管理重点工作、预算执行、绩效目标。
例会机制与战略健康度审视确保闭环改进。
组织与人才管理
流程型组织
矩阵型架构打破部门墙,铁三角(客户、产品、服务)快速响应需求。
任务型组织聚焦战略机会点,如“狼性”团队作战。
人才战略
全球人才布局:引入“明白人”,赛马文化、末位淘汰、轮岗机制。
激励体系:获取分享制、短期与长期激励结合(TUP/ESOP),向一线倾斜。
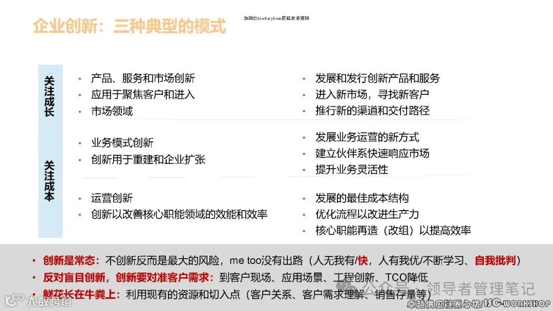
创新与竞争力构建
创新原则
客户驱动:联合创新中心、工程商人文化。
领先半步:技术成熟曲线适时切入,专利构筑壁垒。
持续改进:流程变革(IPD/LTC/ITR),提升运营效率。
战略控制点
技术标准、品牌、价值链控制、客户关系等,保护利润来源。
关键成功要素
战略定力与耐力:在正确方向上坚持,避免短期机会主义。
客户导向文化:客户满意度是核心考核指标,全员服务意识。
结果导向激励:物质与精神激励结合,不让奋斗者吃亏。
管理变革驱动:持续优化流程(如IBM集成化管理),支撑战略落地。
启示与挑战
战略思维全员化:从高层到基层均需具备战略视角,动态应对环境变化。
闭环管理:规划-预算-执行-监控-改进形成完整链条。
长期主义:平衡短期盈利与长期投入(如研发、能力建设)。
总结:华为战略管理体系以客户为中心,通过科学的规划工具(BLM/BEM)、强执行的文化(奋斗者为本)、灵活的资源配置(弹性预算)和持续的管理变革,构建了从战略到落地的闭环能力,是其全球化成功的关键支撑。






领取方式
获取资料请扫描下方二维码

资料预览





























































领取方式
获取资料请扫描下方二维码











































领取方式
获取资料请扫描下方二维码




THE END
【领导者管理资料·知识星球部分资料】


欢迎加入10W+领导者社群
文章来源 :领导者养成笔记「ID:GoToLead 」,转载请公众号回复“转载”
版权说明 :我们尊重原创者版权,除我们确实无法确认作者外,我们都会注明作者和来源。在此向原创者表示感谢。本文所用视频、图片、文字如涉及作品版权问题,请第一时间告知,我们将根据您提供的证明材料确认版权立即删除内容;本文内容为原作者观点,并不代表本公众号赞同其观点和对其真实性负责。



