为进一步加强畜禽遗传资源保护开发利用工作,维护生物多样性,促进现代畜牧业可持续发展,农业部办公厅印发《全国畜禽遗传资源保护和利用“十三五”规划》。
一、畜禽遗传资源保护与利用现状
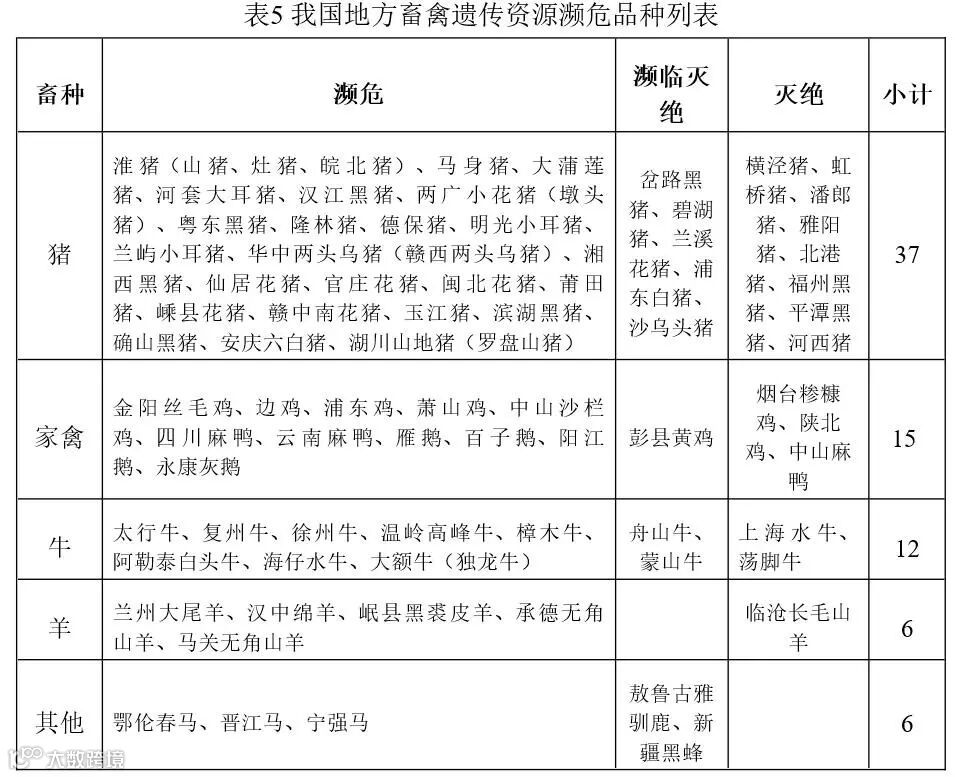
我国畜禽遗传资源已发现地方品种545个,约占世界畜禽遗传资源总量的1/6。

截至目前,全国累计抢救性保护了大蒲莲猪、萧山鸡、温岭高峰牛等39个濒临灭绝的地方品种,保护了249个地方品种。

十二五”期间,以地方品种为主要素材,培育了川藏黑猪配套系、Z型北京鸭等50个新品种、配套系。目前,黄羽肉鸡占据我国肉鸡市场近半壁江山,山羊绒品质、长毛兔产毛量、蜂王浆产量等居国际领先水平。
修订《国家级畜禽遗传资源保护名录》后,国家级保护品种从138个增加到159个。“十二五”期间,国家级畜禽遗传资源保种场、保护区、基因库数量由119个增加至187个。

二、总体目标与基本原则
畜禽保护与利用的目标是:到2020年,国家级保护品种有效保护率达到95%以上,提高5个百分点,省级保护品种有效保护率达到80%以上,提高10个百分点,确保重要资源不丢失、种质特性不改变、经济性状不降低。以地方品种为主要素材,自主培育一批畜禽新品种、新品系、配套系,打造一批以特色畜产品开发为主导的产业化龙头企业。
基本原则:政府主导,社会参与;分级保护,突出重点;依法管理,科技驱动;以保为主,以用促保。
三、主要畜种保护重点与利用方向
(一)猪
重点保护42个国家级保护品种,以活体保护为主,提升完善现有国家级保种场,探索建设区域性活体基因库,主要保护繁殖性能、肉品质、抗逆性等种质特性。
利用方向是,采用杂交选育与本品种选育相结合,开展有针对性的杂交利用和新品种、新品系和配套系培育。
(二)牛
重点保护21个国家级保护品种,以活体保护和遗传物质保存相结合,加强基因库建设,黄牛主要保护肉品质,水牛主要保护抗病力,牦牛主要保护抗逆性等种质特性。
黄牛利用方向是,有序开展杂交改良,提高肉用生产性能;选择本品种选育基础较好的群体,探索培育新品种。水牛利用方向是,在加强本品种选育的基础上,有计划地引入河流型水牛进行杂交改良,提高乳用性能。牦牛利用方向是,加强本品种选育,通过杂交改良,提高生产性能。
(三)羊
重点保护27个国家级保护品种,以活体保护为主,兼顾遗传物质保存,试点建设国家级区域性活体基因库,主要保护繁殖性能、肉品质、抗逆性等种质特性。
利用方向是,积极开展本品种选育和杂交改良,加快培育适应市场需求的新品种。
(四)家禽
重点保护49个国家级保护品种,以保种场和活体基因库为主,探索建设国家级区域性活体基因库。鸡主要保护肉蛋品质,鸭鹅主要保护抗逆性、肉品质等特征特性。
利用方向是,强化地方品种的本品种选育,积极培育特色配套系。
(五)其他
重点保护20个国家级保护品种。蜜蜂以保护区保护为主,兼顾基因库保护;兔、马、驴、骆驼、鹿等以活体保护为主,主要保护产品品质、抗逆性等特色种质特性。
利用方向是,加强本品种选育,因地制宜开展蜂蜜、蜂王浆、兔肉、驴皮、鹿茸等特色产品开发,拓展文化、体育和医药等功能。

备注:根据联合国粮农组织推荐标准,某一品种出现下列情况之一即可判定为濒危:繁殖母畜在100至1000头(只)之间或繁殖公畜在5至20头(只)之间;种群总数量虽然略高于1000头(只),但呈现出减少的趋势,且纯种母畜的比例低于80%。出现下列情况之一即可判定为濒临灭绝:繁殖母畜总数量低于100头(只)或繁殖公畜低于5头(只);种群数量低于1000头(只),且呈现减少趋势。
为贯彻落实《畜禽规模养殖污染防治条例》《水污染防治行动计划》,指导各地科学划定畜禽养殖禁养区(以下简称禁养区),推进畜禽养殖污染防治,引导畜牧业绿色发展,制定本指南。
一、术语及定义
1 畜禽:包括猪、牛、鸡等主要畜禽,其他品种动物由各地依据其规模养殖的环境影响确定。
2 畜禽养殖场、养殖小区:指达到省级人民政府确定的养殖规模标准的畜禽集中饲养场所(以下简称养殖场)。
3 禁养区:指县级以上地方人民政府依法划定的禁止建设养殖场或禁止建设有污染物排放的养殖场的区域。
二、划定范围
1 饮用水水源保护区
包括饮用水水源一级保护区和二级保护区的陆域范围。已经完成饮用水水源保护区划分的,按照现有陆域边界范围执行;未完成饮用水水源保护区划分的,参照《饮用水水源保护区划分技术规范》(HJ/T 338-2007)中各类型饮用水水源保护区划分方法确定。
其中,饮水水源保护一级保护区内禁止建设养殖场。饮用水水源二级保护区禁止建设有污染物排放的养殖场(注:畜禽粪便、养殖废水、沼渣、沼液等经过无害化处理用作肥料还田,符合法律法规要求以及国家和地方相关标准不造成环境污染的,不属于排放污染物)。
2 自然保护区:自然保护区核心区和缓冲区范围内,禁止建设养殖场。
3 风景名胜区:风景名胜区的核心景区禁止建设养殖场;其他区域禁止建设有污染物排放的养殖场。
4 城镇居民区和文化教育科学研究区:根据城镇现行总体规划,动物防疫条件、卫生防护和环境保护要求等,因地制宜,兼顾城镇发展,科学设置边界范围。边界范围内,禁止建设养殖场。
5 依照法律法规规定应当划定的区域:法律法规规定的其他禁止建设养殖场的区域。
(转自:饲料行业信息网)
普惠农牧融资担保有限公司成立于2007年,是新希望六和旗下的全资金融担保公司,成立以来一直专注于农牧金融服务,致力于为产业链农户提供最贴心的金融解决方案。
不论何时何地,只要您扫描下方二维码联系我们,我们一定在最快的时间给您最满意的答复。
2016年,普惠祝愿您的每一天,都平安快乐,幸福安康。

扫一扫,关注普惠金融在线!



