你好,我是张三峯。
116页PPT《麦肯锡思维框架》.pptx这份文档系统介绍了麦肯锡6大领域共47个思维框架,涵盖逻辑思考能力(如MECE原则、金字塔结构)、创意和想象力(如书面头脑风暴、SCAMPER法)、解决问题(如逻辑树、空雨伞)、市场营销战略(如3C分析、STP分析)、组织团队管理(如PDCA循环、马斯洛需求)、制定运营战略(如安索夫矩阵、SWOT分析)。这些框架通过结构化思维帮助使用者提升分析准确度、决策效率和沟通效率,将复杂问题拆解为有序步骤,是解决商业问题的实用工具。
1. 逻辑思考能力框架
-
MECE原则:核心是“相互独立、完全穷尽”,通过二分法、流程法、公式法、要素法、矩阵法5种方式分解问题,确保分析全面无重叠。
-
金字塔结构:特点为“结论先行、以上统下、归类分组、逻辑递进”,适用于高效组织信息和表达观点。
-
六顶思考帽:六种颜色代表不同思维模式(白帽:事实;红帽:情感;黄帽:积极;黑帽:批判;绿帽:创新;蓝帽:控制),避免讨论内耗。
-
七步成诗:解决商业问题的7步骤——界定问题→分解问题→优先排序→制定计划→深入分析→整理结果→提出方案。
2. 创意和想象力框架
-
书面头脑风暴法:通过接力填写创意表格,遵循“暂缓评论、畅所欲言、平等参与”等7要点,短时间产出大量创意。
-
SCAMPER法:从替代(Substitute)、合并(Combine)、调适(Adapt)、修改/扩大(Modify)、转用(Put to other uses)、消除(Eliminate)、重组/反转(Rearrange)7维度拓展创意。
-
决策矩阵:通过多指标量化评估选项,步骤包括设定指标权重、评分、选择最高分方案,适用于复杂决策。
3. 解决问题框架
-
逻辑树:将问题拆解为“ What(具体化)、Why(找原因)、How(找方法)”三类子问题,确保分析有条理。
-
空雨伞:三步思维流程——“空(事实,如乌云密布)→雨(解释,即将下雨)→伞(行动,带伞出门)”,适用于预判和行动。
-
时间四象限:按“重要程度”和“紧急程度”将事务分为“重要紧急、重要不紧急、不重要紧急、不重要不紧急”,优先处理核心事务。
4. 市场营销战略框架
-
3C分析:从消费者(需求、规模)、竞争者(优势、份额)、企业自身(资源、能力)三个维度制定战略。
-
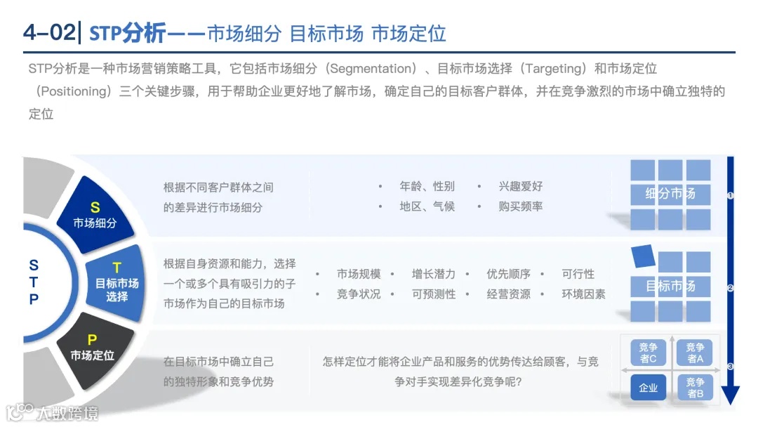
STP分析:市场细分(按年龄、行为等划分)→目标市场选择(评估吸引力)→市场定位(差异化竞争)。
-
4P组合:从产品(功能、品质)、价格(成本、竞争)、渠道(销售路径)、促销(广告、公关)设计营销策略。
-
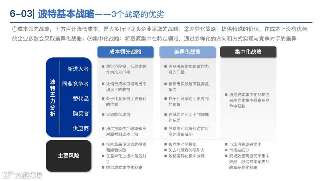
五力分析:分析现有竞争者、供应商议价力、购买者议价力、潜在进入者、替代品5种力量,判断行业竞争态势。
5. 组织团队管理框架
-
PDCA循环:通过“计划(Plan)→执行(Do)→检查(Check)→处理(Act)”的闭环,持续优化工作质量。
-
7S分析:硬件3S(战略、结构、系统)+软件4S(风格、技能、员工、共享价值观),全面评估企业现状。
-
马斯洛需求:从生理需求→安全需求→社会需求→尊重需求→自我实现需求,逐层激发员工动力。
6. 制定运营战略框架
-
安索夫矩阵:基于“现有产品/新产品”和“现有市场/新市场”,分为市场渗透、新产品开发、新市场开发、多元化4种增长战略。
-
SWOT分析:整合内部优势(S)、劣势(W)和外部机会(O)、威胁(T),制定SO(用优势抓机会)、WO(补劣势抓机会)、ST(用优势避威胁)、WT(避威胁补劣势)策略。
-
波士顿矩阵:按“市场增长率”和“市场占有率”将产品分为明星(高增长高份额)、金牛(低增长高份额)、问题(高增长低份额)、瘦狗(低增长低份额),针对性制定扩张或收缩战略。
本PPT领取方式
获取PPT请扫描下方二维码
资料预览
本PPT领取方式
获取PPT请扫描下方二维码
本PPT领取方式
获取PPT请扫描下方二维码
本PPT领取方式
获取PPT请扫描下方二维码
THE END
【领导者管理资料·知识星球部分资料】


欢迎加入10W+领导者社群
文章来源 :领导者养成笔记「ID:GoToLead 」,转载请公众号回复“转载”
版权说明 :我们尊重原创者版权,除我们确实无法确认作者外,我们都会注明作者和来源。在此向原创者表示感谢。本文所用视频、图片、文字如涉及作品版权问题,请第一时间告知,我们将根据您提供的证明材料确认版权立即删除内容;本文内容为原作者观点,并不代表本公众号赞同其观点和对其真实性负责。



