
点击上方蓝字可关注“磐石课堂”,
获取更多有用的知识!
本文严格按照国家发律法规所整理,适用于大多数电商平台。
同时也为美猴王平台禁止售卖规定细则。

本课程分为四节
即,【电商平台基本规则】禁止售卖物品(一)、(二)、(三)、(四)
可下载磐石大学APP,观看【禁售品】课程的视频讲解。
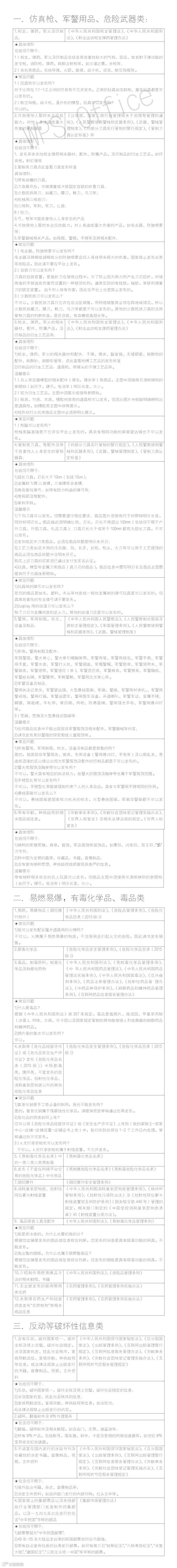
【电商平台基本规则】
禁止售卖物品(一)

[注]:
本课程分为四节,即【电商平台】禁止售卖物品(一)、(二)、(三)、(四)
可下载磐石大学APP,观看【禁售品】课程的视频讲解。

磐石课堂
点击上方蓝字可关注“磐石课堂”,
获取更多有用的知识!
本文严格按照国家发律法规所整理,适用于大多数电商平台。
同时也为美猴王平台禁止售卖规定细则。

本课程分为四节
即,【电商平台基本规则】禁止售卖物品(一)、(二)、(三)、(四)
可下载磐石大学APP,观看【禁售品】课程的视频讲解。
【电商平台基本规则】
禁止售卖物品(一)

[注]:
本课程分为四节,即【电商平台】禁止售卖物品(一)、(二)、(三)、(四)
可下载磐石大学APP,观看【禁售品】课程的视频讲解。
