加(微信:FireFuryFree)进《领导者管理笔记》管理群
一、价值观:立身之本
1. 专业主义(Professionalism)
• 深入探究本质:不仅要“追问为什么”,还要“追问为什么的为什么”,通过逻辑树(issue tree)或鱼骨图(Ishikawa diagram)拆解问题根源。
• 全身心投入现场:现场观察(Gemba walk)、访谈一线员工、体验用户流程,打破信息茧房。
• 谦逊与诚信:勇于承认不确定,善用“我需要再核实一下数据”、“我们可以一同验证假设”等表达,建立信任氛围。
• 持续精进:定期自我回顾,追踪项目成败得失,形成“事后复盘”文化,不断打磨专业技能。
2. 事实依据(Fact‑based)
• 数据收集策略:制定数据纲要(data map),甄别一手数据(surveys、interviews)与二手数据(行业报告、公开数据库),确保来源多样化。
• 质量把控:对数据进行清洗、校验,设立“偏差范围”(tolerance band)和“置信区间”,避免用噪声误导判断。
• MECE 结构化分析:在分类(mutually exclusive)和穷尽(collectively exhaustive)两条原则下,构建假设树,分解问题维度,确保无遗漏、无重复。
• 快速验证与迭代:采用“最小可行样本”(MVP sampling)和“AB 测试”,边收集边测试,既节省成本又保证决策质量。
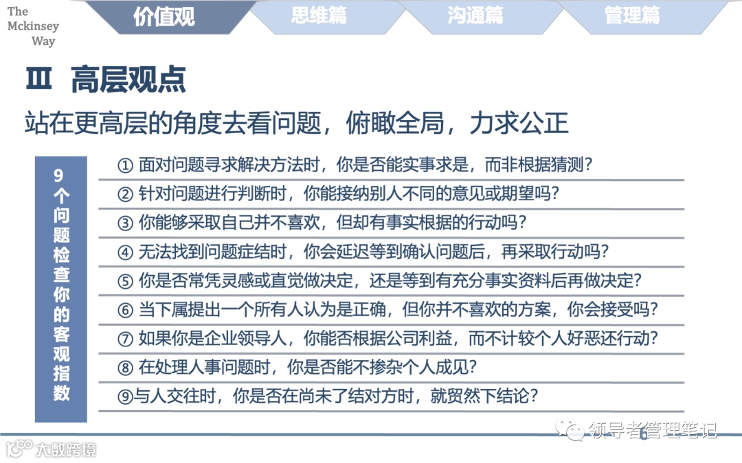
3. 高层观点(Top‑level Perspective)
• 战略眼光:将微观现象置于宏观战略框架下审视,如五力模型(Porter’s Five Forces)、SWOT 分析,厘清背后驱动因素。
• 公正客观:运用“反脆弱性思维”(Antifragile Thinking),主动寻找反例与负反馈,避免“确认偏差”(confirmation bias)。
• 自我评估量表:参考“9 问客观指数”,定期自省:我是否因个人偏好忽视数据?是否因压力仓促下结论?…
二、思维篇:解决问题的四大利器
1. 零基准思考(Zero‑based Thinking)
• 克服思维定式:每当遇到老生常谈的方案,问自己“如果今天是第一次接触此问题,我会怎么做?”
• 打破“框架迷雾”:采用“假设重置”(Assumption Reset)工作坊,集体质疑既有前提,催生全新思路。
• 应用场景:非常规挑战(如行业突变、颠覆性技术引入)时尤其有效,能帮助团队跳出“经验舒适区”。
2. 逻辑思考(Pyramid Principle)
• 双重原则:
• 横向 MECE——同一层次观点必须相互独立、覆盖全面;
• 纵向演绎——下层内容对上层结论进行逐步拆解与论证。
• 图表工具:逻辑树(issue tree)、因果链图(causal loop diagram)帮助可视化思路;关键假设以显性标注(Assumption Log)管理。
3. 议题思考(Issue Framing)
• 聚焦“权威议题”:筛选符合“三要素”(本质性、必要性、可行性)的关键问题,避免“琐碎议题”耗散团队能量。
• 制订议题清单:先罗列所有“为什么”(Why)与“怎么办”(How)式问题,再用投票或影响/可行性矩阵(Impact‑Feasibility Matrix)聚焦高优先级议题。
• 动态调整:项目推进中持续检验议题有效性,若数据或环境变化带来新洞见,及时剔除或补充议题。
4. 假设思考(Hypothesis‑driven)
• 假设管理流程:
1. 明确议题→
2. 提出多条假设→
3. 制定验证计划→
4. 收集/分析数据→
5. 调整或淘汰假设。
• 优先排序:根据“影响力×可验证性”矩阵,优先验证高影响、易测试的假设;避免陷入“完美主义陷阱”。
• 快速失败、快速学习:小规模试点(pilot)、A/B 测试等方式,鼓励“错误可视化”,将失败当作“学习加速器”。
三、沟通篇:让观点有声有色
1. 沟通前的两大确认
• 核心痛点:以“问题陈述”(Problem Statement)替代“自我表达”,确保每一次沟通都在为对方解决实质性需求。
• 期望输出:明确对方需要“理解、共识、建议、决策”哪一种成果,调整信息呈现的深度与形式。
2. 金字塔结构与视觉呈现
• 一页一结论:每张幻灯片都以一句话“一张纸原则”开头,避免“信息过载”。
• 图表优化:采用柱状图、折线图展示趋势,用瀑布图(waterfall chart)拆解贡献因素,图表注释要点提示(call-out)。
• 色彩与字体:统一配色方案(Corporate Palette)、无衬线字体(如 Arial/Helvetica),保证视觉一致性与专业感。
3. SCQC 故事化框架
• S—C—Q—A 四步走:
• 情境(S):设定背景与现状;
• 冲突(C):突出矛盾或风险;
• 疑问(Q):引发听众关注;
• 回答(A):提出结论与行动计划。
• 案例演练:通过角色扮演(role play)或 Minto’s SCQC 模拟,提高团队对“讲故事”节奏与节点的掌握。
4. 精准用语与反馈机制
• 避免模糊表达:用“根据 2024 年一季度客户满意度达到 85%”替代“最近客户满意度不错”;用“建议下月启动 A/B 测试”替代“我们可以试试新方法”。
• 双向反馈:引入“停车—提问—总结”三步,随时检验听众理解度,并根据反馈及时调整沟通节奏。
四、管理篇:以领导者的姿态
1. 领导即职责(Ownership Mindset)
• “我就是决策者”:每个团队成员都需要树立“拥有者心态”,主动作出建议并推动落地,而非“等领导安排”。
• RACI 框架:明确角色:Responsible(执行)、Accountable(负责)、Consulted(咨询)、Informed(知情),确保决策流程清晰高效。
2. 目标设定与绩效管理
• SMART 原则:目标要“具体(Specific)”“可衡量(Measurable)”“可达成(Achievable)”“相关性(Relevant)”“有时限(Time‑bound)”。
• OKR 结合 KPI:用 OKR(目标与关键成果)激发团队愿景,用 KPI(关键绩效指标)监控日常执行,形成上下一体的闭环。
3. 激发团队动力
• 自驱力三要素:自主(Autonomy)、精通(Mastery)、意义(Purpose),对应赋权、培训与使命感的塑造。
• 导师制与富兰克林效应:资深顾问定期一对一指导,通过“先请帮个小忙→持续互动”建立信任与成长路径。
4. 持续学习与文化建设
• 复盘与分享:项目结束后举办“事后复盘会”(After‑Action Review),记录“成功要素”与“改进点”,沉淀成内部方法论。
• 知识管理平台:建立知识库(Wiki、内部社区),分类存档最佳实践、案例模板,激励员工主动贡献与共创。

本PPT领取方式
获取PPT请扫描下方二维码

资料预览


























本PPT领取方式
获取PPT请扫描下方二维码

资料预览

THE END

文章来源 :领导者养成笔记「ID:GoToLead 」,转载请公众号回复“转载”
版权说明 :我们尊重原创者版权,除我们确实无法确认作者外,我们都会注明作者和来源。在此向原创者表示感谢。本文所用视频、图片、文字如涉及作品版权问题,请第一时间告知,我们将根据您提供的证明材料确认版权立即删除内容;本文内容为原作者观点,并不代表本公众号赞同其观点和对其真实性负责。

