领导者管理笔记
重要消息:微信公众号又改版了,即便我每天都按时发文,你也可能收不到信息,甚至可能永久失联。唯一的办法就是把“领导者管理笔记”公号设置星标☆,这样才能每天照常收到文章。加(微信:New-leaders)进管理交流群。
与其感叹AI有多厉害,不如花点时间学习怎么用好它。
1. 该怎么提问才能让AI理解我们的意图?
2. 怎样的提示语能得到更准确的回答?
3. 遇到答非所问的情况要如何修正?
这些都需要我们一点一点去摸索和学习。
9个让打工人效率翻倍的DeepSeek隐藏技巧
“PUA”技巧在某种程度上仍然管用,赞美或者批评DeepSeek,都会影响到生成内容的质量。
因为这两种方式都带有很强的指向性,通过“PUA”,我们可以让DeepSeek非常好地去了解到我们对当前内容的喜好,从而帮助它更好地优化内容。

DeepSeek在交互方式上追求自然,我们只需要像跟人对话一样描述你的实际需求与真实场景,比如"我要给投资人介绍AI自动驾驶项目,他们比较关心技术实现方式和投资回报周期,帮我梳理下重点内容"。
无需再遵循特定的格式或模板,DeepSeek会自动推理出我们需要的东西,甚至还会自动识别出隐藏需求。
比如下面这个需求,我问的是“技术实现方式”和“投资回报周期”,但DeepSeek还给到了技术壁垒、法规风险、数据获取和退出机制等我没有注意到的点。

分享一个我常用的DeepSeek提问模版:
[前情]+[任务]+[要求]+[补充] |
示例:
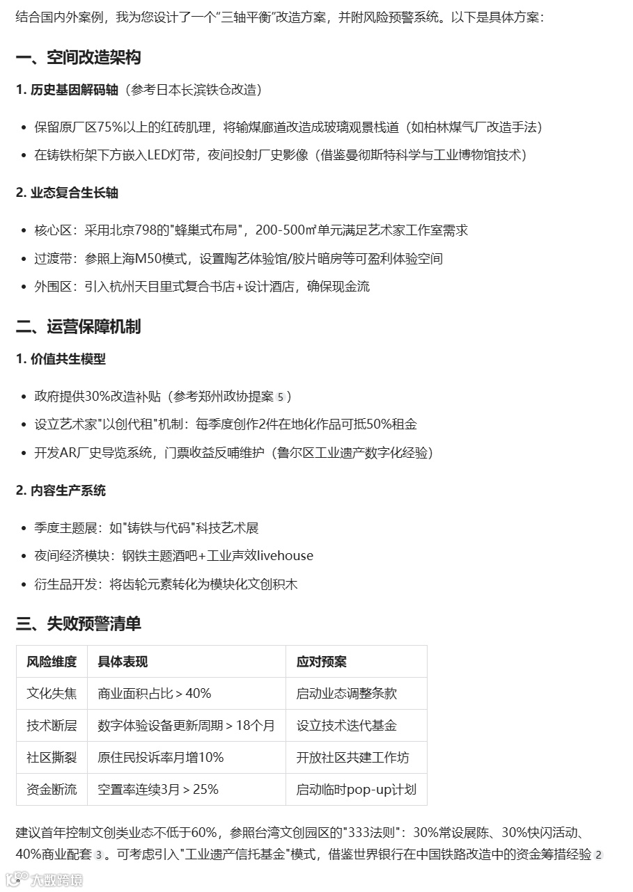
提问:我正打算将一个老工业区改造一个文创园区。我需要你给出一个能平衡历史保护和商业价值的园区改造方案。这个方案需要参考日本如何活化老旧车站、欧洲工业遗产改造经验,以及国内文化地标的运营模式。最后还要给出有些可能导致这个园区经营失败的原因。
回答:

DeepSeek最强大的能力在于它知晓的知识领域是我们普通人这辈子都达不到的。
充分利用好它“全知全能”的特性,这里我分享三个可以发挥它“全知全能”特性的思考方法:
01 “批判视角”,帮我们识别潜在风险
示例:"我正在开发一款面向老年人的健康监测手环,请你以批判的视角分析这个产品可能存在的痛点。特别关注:老年人的使用习惯、产品交互设计、数据隐私保护等方面,找出容易被忽视但可能严重影响产品成功的关键问题。"
02 “逆向推演”,强制验证逻辑漏洞
示例:"假设我们的社区图书馆项目在半年后完全失败了,请你通过逆向推演,帮我预测可能导致失败的原因链条。从最终的失败结果往前推,找出每个可能的关键节点,以及它们之间的因果关系,这样我们现在就能提前规避这些风险。"
03 “跨界迁移”,引入其他领域解决方案
示例:"我在经营一家小型咖啡馆,最近遇到客流高峰期排队拥堵的问题。请你参 考迪士尼乐园的游客体验管理、医院分诊系统的效率优化,以及快餐连锁店的流程 设计,帮我设计一个既能提高效率,又能让等待顾客感受良好的解决方案。"
4. 少用联网搜索
少即是多,不要觉得功能越多越好。
DeepSeek的知识截止至2023年12月,如果我们查询的内容是这个日期之前的,比如用AI写诗,那完全可以不使用联网搜索功能。
过度使用联网功能会导致现有互联网上面的内容污染DeepSeek的内容库导致生成的幻觉增加,影响内容的准确性。
5. 巧用多种大模型,强强联合(DeepClaude)
现在Github上有一个新的AI使用技巧,将DeepSeek和Claude结合起来,DeepSeek R1的深度推理,可以让AI实现自我纠正和考虑边缘情况等。
但是实际使用中DeepSeek R1在代码生成、创造力和对话技能方面还是存在不足。Claude 3.5 Sonnet在这些方面表现出色。

所以DeepClaude结合了两种模型,可以实现R1出色的推理和解决问题能力,卓越的代码生成和创造力。目前网上已经有很多不错的开源使用方法,搜索就能找到。
6. 多看思考过程,了解解题思路
当我们向R1提出一个复杂问题时,它会像一位严谨的学者那样,先明确问题边界,再逐步分解论证要点,最后才得出结论。
比如在讨论一个商业策略时,它会先厘清目标市场,评估可用资源,分析竞争态势,最后才给出建议。这种清晰的结构化思维,恰恰是我们在解决实际问题时最需要的能力。

通过观察R1的思考过程,学会系统化拆解问题,多角度去解决问题的能力等,将AI的能力内化为我们自己的思考方式。
7. 警惕AI幻觉
DeepSeek虽然是推理模型,即使思考方向没问题,也不影响瞎编结果,DeepSeek的AI幻觉同样强大,尤其在处理史实类信息时依旧会有大量错误,使用时我们不能掉以轻心。
比如我让它整理马斯克的生平,马斯克创立Zip2是在1995年,而不是它告诉我的1996年。
最后记住,AI不是魔法棒,而是放大镜。它放大的是使用者的能力。
一个善于思考的人能让AI成为智慧的催化剂,而一个平庸的人,即便有最先进的AI加持,也只能事倍功半。
@THE END





欢迎加入10W+领导者社群
文章来源 :领导者养成笔记「ID:GoToLead 」,转载请公众号回复“转载”
版权说明 :我们尊重原创者版权,除我们确实无法确认作者外,我们都会注明作者和来源。在此向原创者表示感谢。本文所用视频、图片、文字如涉及作品版权问题,请第一时间告知,我们将根据您提供的证明材料确认版权立即删除内容;本文内容为原作者观点,并不代表本公众号赞同其观点和对其真实性负责。

