麦肯锡作为全球顶尖的管理咨询公司,其内部培训体系始终以结构化、系统化和实战性著称。这份综合技能培训材料涵盖访谈技巧、图表绘制、金字塔写作、七步成诗法、项目管理五大核心模块,构建了一套完整的问题解决与沟通表达框架。本文将结合文档核心要点与实战场景,对各模块进行深度拆解与扩展,帮助读者掌握麦肯锡方法论的底层逻辑与操作细节。
一、访谈技巧:结构化沟通的艺术
(一)访谈准备:精准定位与风险预判
访谈的成功始于充分的准备。在明确访谈目的时,需区分“必须了解的信息”与“最好了解的信息”。
例如市场调研中,“用户对产品价格的敏感度”属于核心信息,而“竞品包装设计细节”可列为次要。
同时,需针对被访者可能提出的疑问提前准备解答框架,如通过“项目背景说明+信息用途解释+保密承诺”回应“为何选择我”的问题。
在设计提问方式时,可结合“漏斗式”与“倒漏斗式”策略:
-
漏斗式提问:
从开放式问题切入(如“您如何看待行业近年的变化?”),逐步过渡到封闭式问题(如“贵公司近三年市场份额是否有波动?”),适用于探索性访谈;
-
倒漏斗式提问:
先锁定关键数据(如“今年研发投入占比是多少?”),再引导被访者拓展分析(如“这一投入水平对产品迭代有何影响?”),适合验证假设的场景。
(二)访谈执行:动态引导与情绪管理
访谈开场需在3分钟内建立信任,除自我介绍与时间说明外,可通过“预先告知记录用途+列举成功案例”增强被访者安全感。
例如:“我们会对谈话内容严格保密,此前为某客户做组织架构优化时,所有访谈记录均未对外披露。”
面对不同行为模式的被访者,需灵活调整策略:
-
沉默型:采用“中性词回应+具体案例引导”,如“您提到的团队协作问题,能否举一个最近的例子?”;
-
滔滔不绝型:用“总结式打断+时间提示”控制节奏,如“您刚才提到的供应链问题,核心在于仓储效率,对吗?我们还有10分钟时间,能否聚焦到配送环节的优化?”;
-
敌意型:先承认理解(如“我完全理解您对数据安全的担忧”),再用“事实+利益”化解对立,如“我们的分析仅用于内部优化,最终报告将隐去具体数据,且贵公司的建议会被优先采纳。”。
(三)成果沉淀:从碎片化信息到结构化结论
访谈结束后,需在24小时内完成原始记录的补充与修正,重点标注被访者的“潜台词”与非语言信号。
例如,当被访者提到“新技术推广阻力不大”时,伴随的犹豫表情可能暗示实际存在隐性障碍。
在整理访谈纪要时,可采用“背景-关键成果-下一步”框架:
-
背景:访谈对象(如某部门主管)、时长(60分钟)、核心议题(新产品上市反馈);
-
关键成果:分点罗列观点(如“80%用户认为包装便携性需改进”),附具体论据(如“座谈会中5位用户现场演示了单手开启困难的场景”);
-
下一步:明确待验证假设(如“需对比竞品包装成本”)与行动项(如“本周内完成竞品拆解分析”)。
二、图表绘制技巧:用视觉语言强化沟通效率
(一)图表的本质:信息编码与认知匹配
图表的核心价值在于将数据转化为“视觉直觉”,例如用折线图展示销售额趋势时,读者可快速捕捉“增长/下降拐点”,效率远超表格数据。
成功的图表需满足三个要素:
-
单一核心信息:每张图表仅传达一个结论(如“2023年Q3华北区销售额环比增长15%”),避免堆砌多维度数据;
-
格式极简原则:去除冗余网格线、阴影效果,坐标轴标签需清晰可辨(建议字体不小于10号);
-
逻辑一致性:时间序列图表统一采用左至右递增轴,成分图表按占比降序排列(如饼图从12点位置开始)。
(二)图表类型选择:匹配数据维度与叙事目标
| 数据类型 | 典型场景 | 推荐图表 | 设计要点 |
|---|---|---|---|
| 时间序列数据 | 近五年用户增长率变化 | 折线图/柱形图 | 突出关键年份(如疫情前后对比) |
| 成分占比数据 | 各产品线利润贡献 | 饼图/百分比堆积图 | 强调主导成分(占比>30%需单独标注) |
| 对比排序数据 | 各区域市场份额排名 | 条形图/雷达图 | 用颜色区分高低(避免使用渐变色) |
| 相关性数据 | 广告投入与销量关系 | 散点图/气泡图 | 标注异常值(如某季度突发营销事件) |
| 流程/概念数据 | 新产品开发阶段 | 流程图/矩阵图 | 用箭头明确逻辑顺序(如“需求→设计→测试”) |
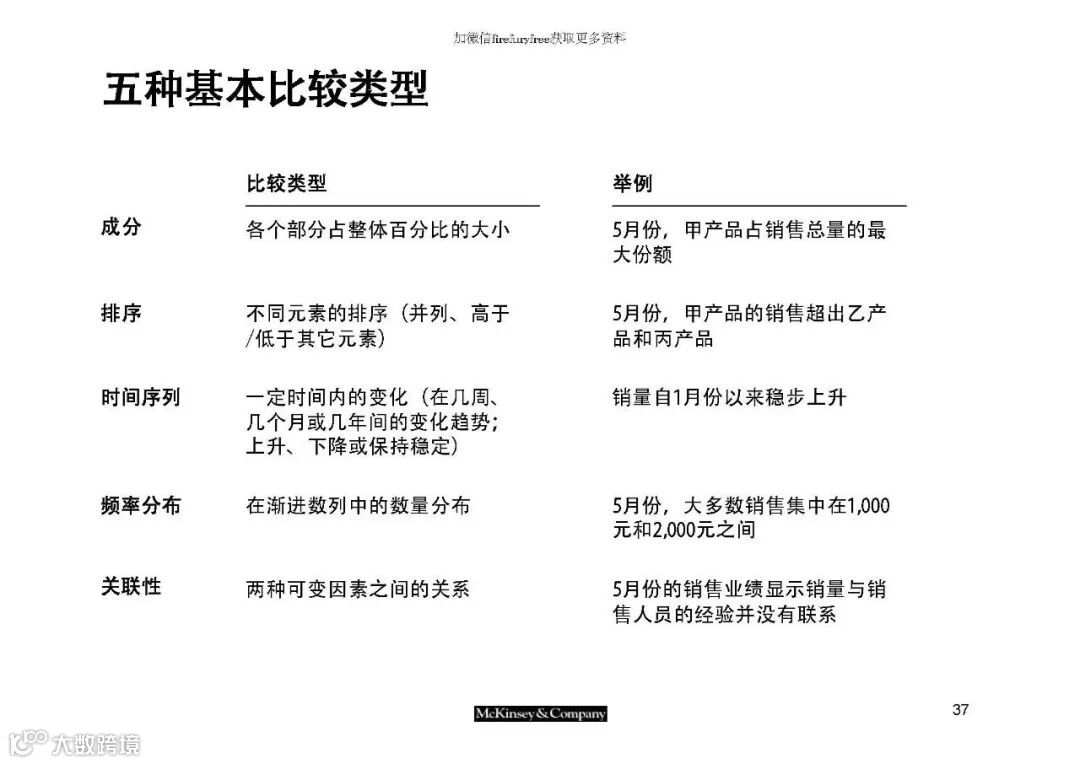
(三)数据可视化三步骤:从数据到洞察
-
信息提炼:从原始数据中提取核心结论。例如,某公司近三年销售额数据(2021: 1000万,2022: 1200万,2023: 1500万),可提炼为“销售额三年复合增长率22.5%”;
-
比较类型定义:判断数据关系属于“时间序列”还是“排序”。上述案例属于时间序列中的“趋势变化”;
-
图表选型与设计:选择折线图,横轴为年份,纵轴为销售额(单位:万元),添加趋势线并标注增长率数值,标题设置为“2021-2023年销售额增长趋势”。
常见误区规避:避免使用3D图表扭曲数据比例,如3D饼图可能使外侧扇区视觉占比偏大;柱状图纵轴需从0开始,防止夸大差异(如将纵轴起点设为800万,会放大1000万与1200万的差距)。
三、金字塔式写作:让观点具有穿透力
(一)核心原则:结论先行与逻辑分层
金字塔结构的本质是“自上而下,先总后分”,适用于报告、邮件、演讲等场景。
例如,撰写项目总结时,开篇需明确核心结论:“本次库存优化项目使周转率提升25%,提前两周达成目标”,而非先罗列具体措施。
中心思想需符合TOPS原则:
-
有的放矢(Targeted):针对决策者需求(如CEO关注投资回报率,而非技术细节);
-
贯穿整体(Over-arching):各分论点均围绕核心结论展开,避免偏离(如讨论“市场拓展策略”时,不应大段描述内部流程);
-
掷地有声(Powerful):用数据支撑观点(如“建议扩大A产品产能,其毛利率达45%,高于行业平均20个百分点”);
-
言之有据(Supportable):分论点可被验证(如“用户复购率低”需附调研数据)。
(二)逻辑论证:演绎推理与归纳推理
-
演绎推理(论证法):从一般原理推出具体结论,适用于需要严密逻辑的场景。
-
结构:大前提(如“所有成功的数字化转型都需高层支持”)→ 小前提(如“本项目缺乏高层参与”)→ 结论(如“项目存在失败风险”);
-
注意:避免大前提过于宽泛(如“市场竞争激烈”需具体化为“行业集中度CR5达60%”)。
-
归纳推理(组合法):从具体事实中概括一般规律,适合呈现解决方案。
-
结构:分论点1(优化供应链)+ 分论点2(升级营销渠道)+ 分论点3(加强客户运营)→ 结论(“通过三维度提升市场份额”);
-
原则:分论点需属同一逻辑范畴(如均为“执行层面措施”),且符合MECE原则(相互独立、完全穷尽)。
(三)MECE应用:无重叠、无遗漏的分组艺术
以“提升门店客流量”为例,可按“人-货-场”维度拆分:
每组内部分论点需独立(如“新客引流”与“老客复购”不重叠),且覆盖所有可能因素(如不遗漏“竞品拦截”等外部因素)。
四、七步成诗法:系统化解决问题的黄金框架
(一)问题定义:精准锚定“真问题”
陈述问题时需避免“事实罗列”与“空泛描述”,例如:
-
差:“客户投诉率上升”(事实罗列,未明确影响);
-
优:“客户投诉率近三月上升15%,导致客服成本增加20%且口碑评分下降1.2分,需在Q4前降至行业平均水平”(具体、可行动)。
同时,需明确问题背景:决策者(如运营总监)、时间限制(如“两个月内解决”)、成功标准(如“投诉率<5%”),确保解决方案契合实际需求。
(二)逻辑树分解:从问题到子议题的层层拆解
以“某电商平台用户增长停滞”为例,构建逻辑树:
每层子议题需符合MECE原则,例如“新客获取”与“老客留存”无重叠,且覆盖用户增长的核心维度。
(三)关键分析:聚焦高价值议题
通过80/20法则筛选关键议题,例如上述案例中,经数据分析发现“老客留存率下降导致整体增长停滞”,则优先分析“产品体验”与“运营策略”。在分析时,可采用“假设-验证”循环:
-
提出假设:“会员体系权益单一导致老客流失”;
-
数据验证:对比会员与非会员留存率,分析权益使用频率与留存的相关性;
-
修正假设:若数据不支持,转向“产品功能缺失”假设,调研用户反馈。
(四)成果整合:从分析到决策的闭环
综合分析结果后,采用“情况-复杂性-解决方案”框架呈现结论:
-
情况:“当前老客留存率较竞品低12%,主要因会员积分可兑换商品种类少(仅3类,竞品平均8类)”;
-
复杂性:“积分体系迭代需协调供应链与技术团队,且可能影响现有用户习惯”;
-
解决方案:“Q3前新增5类高频刚需商品(如生活日用品),同步推出‘积分+现金’混合支付模式,通过A/B测试优化兑换流程”。
五、项目管理:从目标到落地的全流程把控
(一)项目聚焦:明确边界与权责
项目章程需清晰定义“做什么”与“不做什么”,例如某数字化转型项目章程:
-
目标:6个月内上线客户管理系统,实现销售线索转化率提升10%;
-
范围:包含需求调研、系统开发、员工培训,不包含硬件采购与第三方数据对接;
-
组织架构:指导委员会(CEO牵头)、项目经理(IT部门负责人)、跨职能小组(销售+运营+技术)。
(二)计划制定:从里程碑到每日任务
采用“自上而下”计划法,先设定里程碑(如“第3周完成需求评审”“第8周系统试运行”),再拆解为具体任务:
| 任务编号 | 任务描述 | 负责人 | 起始日 | 终止日 | 优先级 |
|---|---|---|---|---|---|
|
|
|
|
|
|
|
|
|
|
|
|
|
|
|
|
|
|
|
|
|
(三)领导与执行:动态监控与灵活调整
每周召开项目组会议,用“红绿灯”机制跟踪进展:
-
绿色:按时完成(如“需求评审通过”);
-
黄色:延迟但可控(如“开发进度滞后2天,可通过加班赶上”);
-
红色:重大风险(如“核心开发人员离职,需协调外包资源”)。
当需求变更时,采用“影响评估-决策-调整”流程:如业务部门新增“移动端适配”需求,需评估对工期(延长2周)、成本(增加15%预算)的影响,报指导委员会决策后更新计划。
(四)评估与迭代:沉淀经验与激励团队
项目结束后,通过《项目评估表》复盘:
-
成功经验:跨部门协作机制有效,需求调研采用“用户旅程地图”工具提升效率30%;
-
改进点:风险预案不足,开发人员流失导致进度延迟,后续需建立人才备份机制;
-
个人反馈:对表现突出的成员,除奖金外,提供内部培训晋升机会(如参加技术峰会)。
结语:方法论的本质是“可复制的成功”
麦肯锡的这套方法论体系,本质是将复杂问题拆解为可执行的标准化流程,通过“结构化思考+数据化验证+可视化呈现”提升决策效率。无论是访谈中的问题设计、图表中的信息编码,还是项目管理中的风险控制,其核心都在于减少不确定性——通过系统化的框架,将模糊的挑战转化为清晰的行动路径。
对于读者而言,掌握这些技能的关键不在于背诵理论,而在于反复实践中的“刻意练习”:尝试用金字塔结构撰写邮件,用逻辑树分析日常工作问题,用图表替代冗长的数据描述。唯有将方法论内化为思维习惯,才能真正实现从“低效试错”到“高效解决”的跃迁。
资料下载方式
Download method of report materials下载报告材料的方法下载报告材料的方法
即可领取完整版资料
资料下载方式
Download method of report materials下载报告材料的方法下载报告材料的方法
即可领取完整版资料
资料下载方式
Download method of report materials下载报告材料的方法下载报告材料的方法
即可领取完整版资料
《领导者管理笔记》筹备高端企业家实名付费社群“峯顶会:一号位”。面向:企业董事长/CEO/总经理/总裁、联合创始人/合伙人、COO/CTO/CMO等、事业部(群)总裁/总经理、董事(企业年营收不低于1000万)。定位:资源链接、管理&领导力交流、等价人脉建设、业务合作、思维碰撞。有兴趣加微信:New-leaders ,备注“一号位”。
THE END
欢迎加入10W+领导者社群

文章来源 :领导者养成笔记「ID:GoToLead 」,转载请公众号回复“转载”
版权说明 :我们尊重原创者版权,除我们确实无法确认作者外,我们都会注明作者和来源。在此向原创者表示感谢。本文所用视频、图片、文字如涉及作品版权问题,请第一时间告知,我们将根据您提供的证明材料确认版权立即删除内容;本文内容为原作者观点,并不代表本公众号赞同其观点和对其真实性负责。


