加(微信:FireFuryFree)进《领导者管理笔记》管理群
埃森哲市场洞察“五看”方法论深度解读:看清前路,方能行稳致远
世界顶级咨询公司埃森哲在其《市场洞察五看方法论手册》中,为我们提供了一套系统、全面的“导航”工具——“五看”方法论。这不仅是一个分析框架,更是一种洞察市场的思维方式,旨在帮助企业看清宏观大势、行业变迁、客户需求、竞争态势以及自身优劣,从而发现机会、应对挑战,制定切实可行的战略与产品规划。
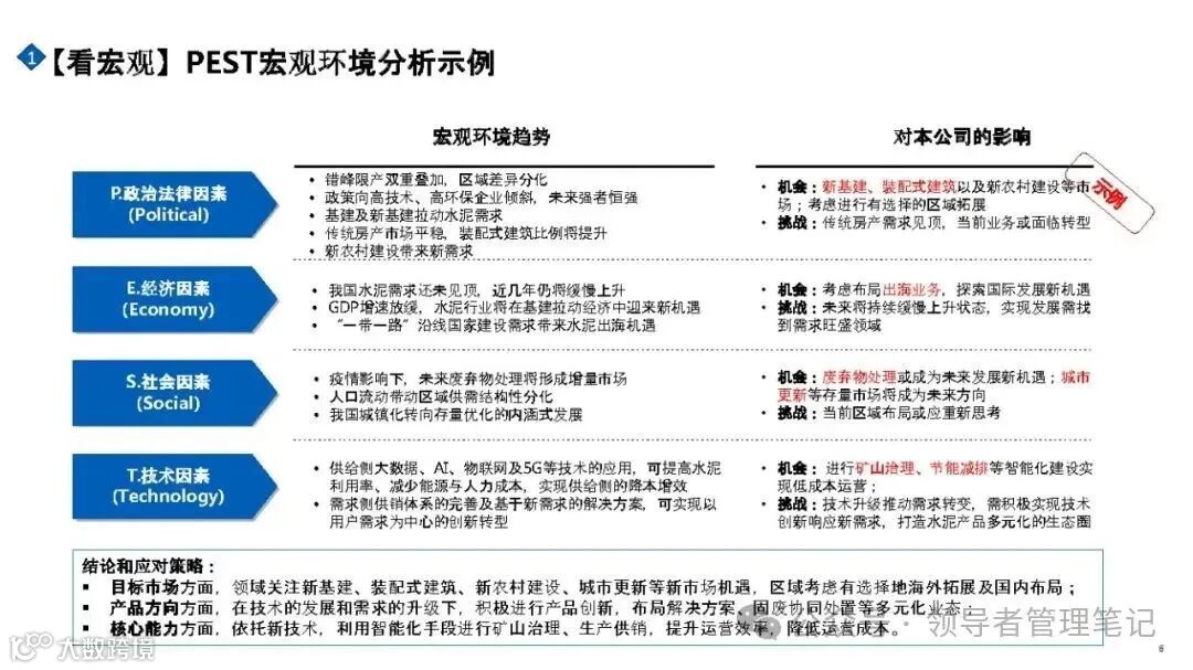
“看宏观”是“五看”的起点,旨在识别影响行业与企业发展的宏观因素,预判未来可能面临的机遇与挑战。埃森哲强调,这不仅包括对显而易见的趋势的观察,更要深入分析其中的确定性与不确定性。
宏观环境的分析通常可以借助 PEST 模型展开,即政治(Political)、经济(Economy)、社会(Social)和技术(Technology)。
-
政治因素 (P):
法律法规、国家政策、贸易规则、行业政策等,它们是行业发展的“风向标” 。政策的调整可能带来新的市场机会,也可能设置准入壁垒或带来新的限制。
-
经济因素 (E):
GDP 趋势、收入水平变化、投资消费贸易变化、失业与就业等,这些构成了行业发展的“基础” 。宏观经济的波动直接影响市场的整体容量和消费能力。
-
社会因素 (S):
人口统计、收入分配、生活方式及价值观变化、消费结构和水平等,它们是行业发展的“动力” 。社会文化、价值观和消费习惯的变迁,塑造着新的需求和市场偏好。
-
技术因素 (T):
新科技的应用、政府和行业的技术关注、劳动生产率变化、未来技术发展趋势等,这些是行业发展的“加速器” 。技术的突破能够颠覆现有产业格局,催生新的商业模式和产品形态。
在分析宏观因素时,埃森哲建议进一步区分确定性趋势(如人口老龄化、云计算的普及)和不确定性情况(如贸易战、疫情的影响)。针对不同的不确定性程度和对行业影响程度,企业需要制定不同的应对策略 。例如,对于高不确定性且影响大的“关键不确定情况”(如供应链断裂),企业需要有B计划甚至C计划。
“看行业”的核心是理解行业的现状和发展趋势,识别其中的业务机会和挑战。这包括对行业生命周期、产业链、细分市场和行业集中度等维度的分析。
-
行业生命周期分析:
明确行业所处的发展阶段(导入期、成长期、成熟期、衰退期),并预测未来的发展趋势。
不同阶段的行业有不同的竞争特点、用户需求和盈利模式,企业需要根据行业所处阶段制定相应的策略,例如在成长期快速扩张,在成熟期保持市占率并提升运营效率。
-
产业链分析:
描绘产业链全景,明确自身在产业链中的位置,并分析产业链各环节的发展情况和演化趋势。这有助于企业界定自身的活动范围,探寻产业链的价值转移趋势,为业务设计提供输入。
例如,在影像产业链中,核心价值正向模组、ISP 和后处理算法的整合转移,算法也从传统向 AI 算法演进。
-
细分市场规模与增速分析:
分析关键细分市场的容量、增速及驱动因素,发现增长点和机会点 这有助于企业识别薄弱环节或潜在高利润市场,例如,下沉市场的规模和增速可能带来新的业务增长点 。
-
行业集中度分析:
结合市场规模分析,评估重点细分市场的竞争格局。高行业集中度意味着少数企业占据主导地位,竞争可能更加激烈。
通过对行业的深入分析,企业能够更清晰地认识所处的“航道”,找到适合自身发展的“价值点”。
“看客户”是市场洞察的核心,旨在识别企业的目标客户并理解他们的需求。企业需要通过多种方式进行用户研究,描绘用户画像,洞察客户的痛点与需求。
-
用户细分与选择:
分析客群价值,结合竞争等因素确定未来目标用户。用户细分可以基于人口统计学、地理因素、心理因素、行为因素、客户需求、产品维度等多种维度。
有效的市场细分需要满足差异性、规模性、可衡量性、相对稳定性、可进入性和关联性等标准。
-
用户研究方法: 埃森哲提供了多种用户研究方法,贯穿产品管理全流程,包括:
-
用户访谈 (Interview): 深入挖掘用户主观态度和想法,适用于用户分析、产品规划和产品设计阶段。需要注意访谈技巧,如开放式发问和避免诱导。
-
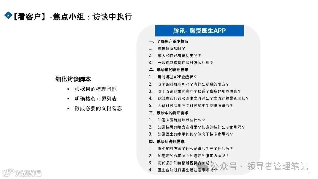
焦点小组 (Focus Group): 高效收集用户反馈,适用于用户分析、产品规划和产品发布阶段。需要精心挑选用户并控制讨论氛围。
-
问卷调查 (Survey): 简单、成本低、样本量大,适用于用户分析、产品规划和产品发布阶段 。问卷设计应遵循 MECE 原则。
-
专家评估和建议: 质量高、效率高,适用于产品研发全程。
-
产品体验测试: 直观、真实地获得用户反馈,适用于产品研发全程 。
-
实地调研: 观察用户在真实场景下的行为习惯,问题暴露最明确,适用于用户分析、产品规划和产品发布阶段 。
-
大数据分析: 结合内部用户行为数据埋点和外部电商平台销售数据及舆情数据,把握市场和产品发展趋势 。
-
用户画像: 围绕目标用户制定用户画像,提取差异化的关键价值要素。用户画像不仅仅是属性的堆砌,更要通过关键词解读等方式,还原鲜活的群体形象。
-
Kano 模型: 对用户需求进行分类和优先排序,识别必备属性、期望属性、魅力属性、无差异因素和反向属性。
理解客户,就是理解“船员”的需求与偏好,才能为他们提供满意的产品和服务,让他们愿意登上你的“船”。
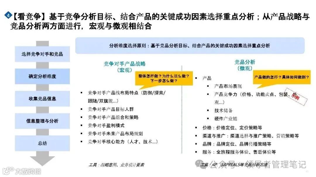
“看竞争”是分析主要竞争对手的竞争策略,学习值得借鉴的做法。埃森哲强调要将看业内竞争对手与看跨界标杆相结合,明确研究目的。
-
竞争对手选择与分析维度:
基于竞争分析目标和产品的关键成功因素,选择具有战略威胁性的重点玩家。分析可以从宏观和微观两个层面展开:
-
产品战略 (宏观): 竞争对手的产品线布局、目标人群、产品组合和策略、盈利模式、未来产品布局规划以及核心能力。
-
竞品分析 (微观): 重点分析竞品的产品、价格、渠道与营销推广、服务等策略打法。可以运用 4P 或 $APPEALS 等分析方法。
-
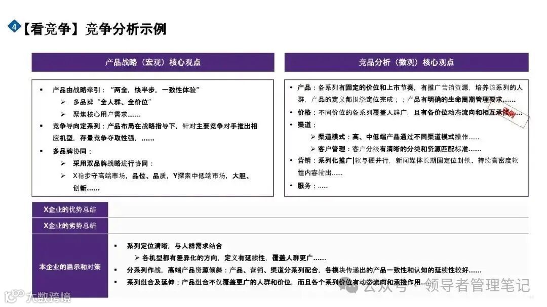
竞争优势与劣势总结:
通过对竞争对手的分析,总结其优势和劣势,以及对本企业的启示和对策。
摸清“对手”的底牌与招数,才能在竞争中占据有利位置,避免盲目对抗,找到制胜之道。
“看自己”是对企业自身进行全面审视,明确相对于领先企业和竞争对手的优劣势和关键差距。
-
关键产品指标复盘与差距回顾: 复盘产品线的 KPI 指标(财务、客户、内部运营、学习与成长等),识别关键业绩差距 。
-
根因分析与改善建议: 对关键差距进行根因分析,并制定改善建议和速赢方案。根因分析可以从战略与策略、组织与管控、体系和流程、绩效和激励、人员能力、IT 和技术等维度展开 。
-
行业关键成功因素对比分析: 对比分析公司在行业关键成功因素上的表现,明确自身的优势和劣势 。
审视“自身”的优势与差距,才能扬长避短,集中资源攻克薄弱环节,提升整体竞争力。
市场洞察总结:整合“五看”,制定战略
在完成“五看”分析后,需要对市场洞察结果进行总结和整合。
-
SWOT 分析: 将“五看”中发现的机会(Opportunities)、挑战(Threats)、优势(Strengths)和劣势(Weaknesses)进行汇总,形成 SWOT 分析框架。
-
关键发现与结论: 识别市场洞察中的关键发现和结论,并思考其对公司的启示和应对措施。例如,进入存量用户竞争时代,企业需要探索新的利润增长点。
通过系统性地运用埃森哲的“五看”方法论,企业能够更全面、更深入地理解市场环境,洞察客户需求,评估竞争态势,并清晰地认识自身,最终制定出更具前瞻性和可行性的战略与产品规划,在不确定性中行稳致远。这就像是一位经验丰富的船长,不仅了解航海技术,更能通过对风向、海流、气象以及自身船只状态的精准判断,带领船队安全抵达目的地。







资料领取方式
获取PDF请扫描下方二维码

资料预览













































资料领取方式
获取PDF请扫描下方二维码



THE END




欢迎加入10W+领导者社群

文章来源 :领导者养成笔记「ID:GoToLead 」,转载请公众号回复“转载”
版权说明 :我们尊重原创者版权,除我们确实无法确认作者外,我们都会注明作者和来源。在此向原创者表示感谢。本文所用视频、图片、文字如涉及作品版权问题,请第一时间告知,我们将根据您提供的证明材料确认版权立即删除内容;本文内容为原作者观点,并不代表本公众号赞同其观点和对其真实性负责。

