时间:
培训时间:2023年5月19日—21日
各有关单位:
专利可视化是专利分析的重要环节,在情报挖掘和展示中占有重要位置。在庞杂的专利信息中,如何将专利分析的成果高效地表达出来,从专利态势分析、专利技术分析、申请主体分析梳理出有益的情报并加以利用,围绕专利申请趋势、技术构成、区域分布等不同维度对应的常用图表以直观的方式展示出来是专利工作者经常遇到的难题。为此,中国知识产权培训中心将于2023年5月18日至21日在四川省成都市举办“专利分析可视化及图表制作培训班”。现将有关事项通知如下:
培训人员
培训面向社会公开招生,重点面向各企事业单位、高等院校、科研机构相关人员,各企业知识产权管理部门、律师事务所、知识产权服务机构从业人员等业务领域相关人员。
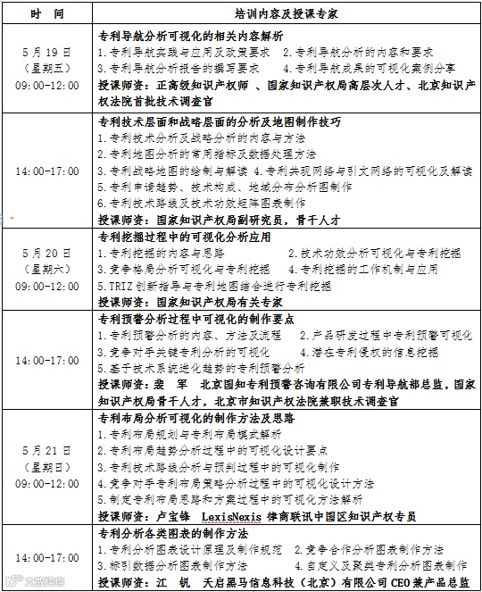
课程表

培训费用
培训费3200/人。培训班食宿统一安排,食宿费用自理。
结业证书
培训结束后,由中国知识产权培训中心颁发专利分析可视化及图表制作培训班《结业证书》。
汇款账户信息
户 名:中国知识产权培训中心
开户行:中国建设银行股份有限公司北京上地支行
账 号:1100 1045 3000 5601 0606
汇款截止日期为5月17日,汇款请务必备注“培字【2023】06号培训班+参会人员姓名”字样。
需要原文件请添加微信索取
华智数创(北京)科技发展有限责任公司是中国专利技术开发公司的唯一全资子公司,是国家知识产权局批准的国家专利导航项目(企业)研究和推广中心,是首批国家级专利导航工程支撑服务机构,是国家专利导航试点工程主要支撑单位。业务范围包括专利导航、专利预警、高价值专利培育/挖掘、专利检索等知识产权咨询服务,以及基础数据、定制数据、平台系统等知识产权数据服务。咨询及数据服务已通过ISO9001质量管理体系认证。


