加(微信:FireFuryFree)进《领导者管理笔记》管理群

在商业竞争白热化的今天,企业常面临 “战略空想化” 与 “执行乏力” 的双重困境:要么困于宏大战略难以落地,要么在执行中偏离方向。《战略到执行的闭环》聚焦BLM(业务领先模型),从战略基石(领导力与价值观)到执行落地(组织、人才、文化),结合华为、阿里等企业实战案例,拆解 “差距分析→方向制定→高效执行” 的全流程逻辑,为管理者提供一套从理论到工具的系统化方法论,破解 “知易行难” 的管理难题。
1.1 什么是战略?
1.1.1 战略的多重定义
-
广义定义:
战略是引向理想未来的方法和计划,是实现目标的路径或问题的解决方案。例如,企业从0到1的商业模式构建、市场扩张策略等,核心在于“聚焦”——集中资源解决核心矛盾(如华为33年聚焦通信主航道,不盲目多元化)。
-
商业定义:
战略是组织的独特定位,说明如何整合资源、技术与能力以获取竞争优势。例如,波特提出的“差异化战略”(如苹果通过iOS生态构建壁垒)、“成本领先战略”(如沃尔玛全球供应链降本),本质是通过战略取舍建立独特优势。
1.1.2 战略的核心要素与层次
-
战略三问(以终为始的思考框架):
-
现状诊断(我在哪儿?):通过市场份额、财务数据、竞争力分析明确当前位置(如柯达在胶卷时代的市场占有率达85%,但未察觉数码转型需求)。
-
目标设定(我要去哪儿?):分短期(1-3年市场份额提升)、中期(5年技术领先)、长期(10年愿景,如阿里“活102年”)。
-
路径规划(我怎么去?):确定关键策略,如华为“农村包围城市”(早期聚焦县局市场)到“全球化布局”(2000年后拓展海外)的阶段化战略。
-
战略层次:
-
公司战略:决定业务组合与资源分配(如腾讯“连接一切”战略下的微信生态扩张)。
-
经营战略:特定业务的竞争策略(如华为终端“多品牌对标”:Mate系列对标三星高端,nova系列对标OPPO/VIVO中端)。
-
职能战略:支持主战略的部门规划(如HR战略“人才密度提升”,财务战略“研发投入占比15%以上”)。
1.1.3 战略的价值与误区
-
核心价值:
-
聚焦资源:避免“摊大饼”式多元化(如乐视盲目扩张生态链导致资金断裂),华为“力出一孔”原则,30年研发投入超6000亿元。
-
定方向、保增长:通过战略预判抓住机会窗(如苹果2007年预判智能手机时代,推出iPhone颠覆行业)。
-
失败教训:
-
柯达案例:发明数码相机却固守胶卷业务,2013年申请破产,印证“战胜对手却败给时代”的战略短视。
-
诺基亚案例:沉迷塞班系统优势,忽视安卓生态,市场份额从50%跌至4%,市值缩水90%以上。
1.2 什么是执行?
1.2.1 执行的本质与关键作用
-
定义:
执行是将战略转化为具体行动并达成目标的过程,是“目标”与“结果”之间的桥梁。例如,华为“LTC流程”(线索到回款)确保销售目标落地,通过铁三角团队(客户经理+方案经理+交付经理)提升客户交付效率。
-
数据佐证:
-
美国财务杂志:70%企业失败源于执行不力,仅10%的战略得到有效执行。
-
哈佛商业评论:企业平均财务业绩仅达战略预期的60%,超1/3管理者认为实际数字不足50%。
1.2.2 执行失败的典型场景
-
IBM转型案例:
1990年代初,IBM因“重战略轻执行”濒临破产,郭士纳上任后强调“执行高于一切”,通过流程再造(如集成产品开发IPD)重返巅峰,印证“战略易定,执行难行”。
-
乐视案例:
战略野心(生态化反)远超执行能力,资金链断裂、组织失控,最终“梦想窒息”,证明“没有执行力,战略就是空想”。
1.3 怎么做战略?——从理论到实践
1.3.1 管理大师的战略思维
-
孙子兵法:“胜兵先胜而后求战”,强调战前谋划(如华为进入5G领域前10年持续研发投入)。
-
迈克尔·波特:竞争战略的核心是“取舍”,如西南航空聚焦短途低成本航线,放弃餐饮、行李托运等增值服务,建立差异化优势。
-
华为实践:“战=做什么,略=不做什么”,任正非提出“不在非战略机会点上消耗战略资源”,如2010年前拒绝手机业务,专注运营商设备,后聚焦高端智能手机。
1.3.2 战略制定的核心步骤
-
差距分析:识别业绩差距(如市场份额下降)与机会差距(如新兴市场未覆盖),确定战略起点(如华为早期与摩托罗拉、爱立信的技术差距驱动研发投入)。 -
市场洞察:通过“5看”(环境、行业、客户、竞争、自己)明确机会点,如小米通过“看客户”发现性价比智能手机市场空白。 -
业务设计:定义客户选择、价值主张、盈利模式(如拼多多“低价拼团”模式瞄准下沉市场),构建战略控制点(如特斯拉电池技术专利、微软Windows系统生态)。
2.1 领导力:战略制定与执行的核心驱动力
2.1.1 领导力的本质与定义
-
定义:
率领和引导组织在一定条件下实现目标的能力,核心是“领(带领)”与“导(引导)”。基辛格曾言:“领导就是要让他的人们,从他们现在的地方,带领他们去还没有去过的地方”,如乔布斯引领苹果从PC到智能手机的转型。 -
领导者 vs 管理者: 维度 领导者 管理者 核心职能 定方向(做正确的事) 控效率(正确地做事) 关注焦点 长期愿景、战略创新 短期目标、流程优化 激励方式 价值观驱动、愿景感召 制度驱动、绩效管控 华为案例 任正非提出“华为的冬天”,倒逼组织变革 中层管理者执行IPD流程,确保研发效率
2.1.2 领导力的核心要素与培养

-
华为“干部四力”模型:
-
决断力:关键时刻快速决策,如余承东2011年力主华为进军智能手机高端市场(Mate系列诞生)。
-
执行力:抓落实,如华为“让听得见炮声的人呼唤炮火”,一线团队拥有资源调配权。
-
理解力:跨部门协同,对齐战略,如研发与市场部门协同制定产品路标。
-
联接力:内外沟通,如华为高管定期拜访客户,传递战略意图。
-
培养路径:
-
实战磨炼:“将军是打出来的”,华为干部必须经历重大项目考验(如海外市场拓展、技术攻关)。
-
领导力工具:借鉴库泽斯“卓越领导者五种行为”(以身作则、共启愿景、挑战现状、使众人行、激励人心),如华为“干部上讲台”制度,高层亲自授课传递战略。
2.2 价值观:组织的隐性竞争力
2.2.1 价值观的定义与作用
-
定义:
企业成员共同遵守的行为准则、底线和信条,是组织的“道德标准”,如华为“以客户为中心”不是口号,而是通过“客户投诉处理机制”“铁三角服务团队”落地。
-
冰山理论:
企业管理中,30%是可见的规章制度,70%是隐性的文化与价值观。例如,阿里“客户第一”价值观驱动客服团队24小时响应,京东“正品行货”价值观构建供应链信任。
2.2.2 典型企业价值观案例
-
华为核心价值观:
-
以客户为中心:成立“客户满意度委员会”,将客户投诉率纳入干部考核(如某产品线因交付延迟,主管绩效直接降档)。
-
以奋斗者为本:实施“TUP长期激励计划”,80%员工持股,奋斗者分享公司成长红利。
-
长期艰苦奋斗:海外市场初期,员工在战乱地区(如中东)坚持交付,践行“烧不死的鸟是凤凰”。
-
阿里价值观:
“六脉神剑”(客户第一、团队合作、拥抱变化等),通过“价值观考核占比50%”确保文化落地,如“中供铁军”以客户需求为导向开拓市场。
2.2.3 价值观的落地与传承
-
方法体系:
-
外部学习:对标标杆(如华为向IBM学习IPD流程,引入“先僵化、后优化、再固化”原则)。
-
内部总结:通过案例库建设(如《华为人》报记录奋斗故事)、复盘机制(AAR复盘法:行动-结果-分析-改进)沉淀经验。
-
仪式范式:年度“奋斗者表彰大会”、新员工“华为文化之旅”,强化身份认同。
-
关键原则:
“逆人性设计”,如华为“末位淘汰制”对抗组织惰怠,阿里“破冰行动”打破层级隔阂,确保价值观从口号到行为的转化。
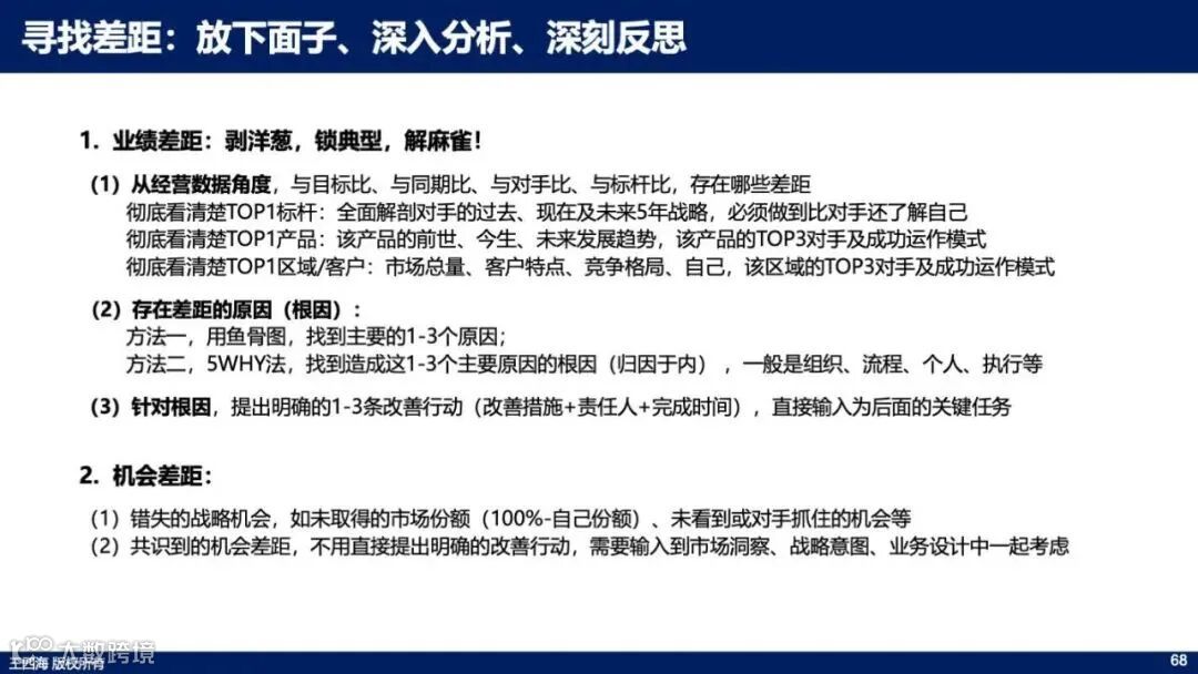
3.1 差距的类型与核心区别
3.1.1 内部差距:业绩差距 vs 机会差距
-
业绩差距(定量差距):
-
定义:当前业务结果与预期目标的差异,如某产品年度销售额目标10亿,实际完成8亿,差距2亿。
-
案例:华为某产品线因质量问题导致市场份额下降5%,通过六西格玛质量改进计划收复失地。
-
机会差距(定性差距):
-
定义:现有业务与新业务设计后可达到结果的差异,如企业若从“产品销售”转向“解决方案服务”,收入有望提升30%。
-
案例:凯立德固守车载导航市场,未抓住手机地图机会,被高德、百度超越,2019年黯然退市。
3.1.2 外部差距:标杆差距
-
标杆管理分类:
-
内部标杆:如华为内部优秀代表处经验复制(如中东代表处客户关系管理方法推广至全球)。
-
竞争标杆:直接对标竞争对手,如小米对标苹果的产品设计,OPPO对标vivo的渠道策略。
-
跨行业标杆:借鉴其他行业经验,如海底捞服务模式被华为引入客户服务体系。
-
实施步骤:
-
确定标杆内容:从产品、技术、流程等维度拆解(如施乐对标佳能的成本管理、质量管理)。
-
分析差距原因:用鱼骨图分析“研发周期长”根源(人员不足、流程冗余、技术瓶颈)。
-
制定行动方案:明确责任人与时间节点,如华为终端对标三星,设定“屏幕显示技术18个月追上”目标。
3.2 差距分析工具与实战应用
3.2.1 根因分析工具
-
5Why法(五问法):
-
案例:某生产线停机问题
-
结论:优化维护计划,定期更换润滑泵,避免停机。
-
为什么停机?保险丝烧断(直接原因)。
-
为什么保险丝烧断?设备过载(间接原因)。
-
为什么设备过载?轴承润滑不足(流程原因)。
-
为什么润滑不足?润滑泵故障(技术原因)。
-
为什么泵故障?维护周期过长(管理原因)。
-
鱼骨图(因果分析图):
-
应用场景:分析“客户投诉率上升”原因,从“人员”(培训不足)、“流程”(投诉响应慢)、“技术”(系统漏洞)、“供应商”(部件质量差)四维度拆解,制定针对性措施。
3.2.2 标杆管理案例:华为终端品牌对标
-
策略:
-
Mate系列对标三星Galaxy:聚焦高端市场,搭载徕卡镜头、自研芯片,通过“超高端产品+奢侈品联名”(如保时捷设计)提升品牌溢价。
-
nova系列对标OPPO/VIVO:针对年轻用户,主打拍照、快充,通过线下渠道下沉(县级门店覆盖)抢占中端市场。
-
效果:2019年华为终端全球市场份额17.6%,超越苹果(15.6%),跻身第二,印证“精准对标+差异化定位”的战略有效性。
4.1 市场洞察:5看方法构建战略视野
4.1.1 看环境(PESTEL模型)
-
政治(P):关注政策风险,如华为应对美国贸易制裁,提前布局芯片研发(海思麒麟芯片)、鸿蒙系统。
-
经济(E):分析消费能力,如拼多多崛起抓住中国下沉市场“低价刚需”趋势,2023年用户超9亿。
-
技术(T):跟踪技术炒作曲线(启动期→高峰期→低谷期→爬坡期→成熟期),如5G技术在2020年进入爬坡期,华为提前5年研发,占据30%以上标准必要专利。
4.1.2 看行业(生命周期与价值链)
-
生命周期判断:
-
成长期(如新能源汽车):快速扩张产能,抢占市场(特斯拉上海超级工厂年产50万辆)。
-
成熟期(如智能手机):聚焦差异化(折叠屏、影像技术),华为Mate X2通过折叠屏打开高端新赛道。
-
价值链分析:
如PC行业利润集中在“芯片+操作系统”(英特尔+微软),联想通过“贸工技”战略(贸易→加工→技术)切入,最终向“技术研发”转型(收购摩托罗拉移动、ThinkPad品牌)。
4.1.3 看客户(细分需求与痛点)
-
细分方法:
-
个人客户:按地域(非洲市场→传音手机定制化摄像头)、职业(商务人士→华为Mate系列长续航+安全系统)。
-
企业客户:按行业(金融→定制化数据安全解决方案)、规模(中小企业→标准化SaaS服务)。
-
隐性需求挖掘:
如苹果发现“用户需要更便捷的移动办公”,推出iPad Pro搭配键盘配件,开辟“轻办公”市场;华为通过“客户走访”发现运营商“机房空间不足”,开发分布式基站,体积缩小70%。
4.1.4 看竞争(SWOT与雷达图)
-
SWOT分析:
-
优势(S):华为“研发投入高”(年超1000亿)、“专利储备多”(超12万件)。
-
劣势(W):终端芯片依赖外部供应(2021年后自研麒麟芯片产能受限)。
-
机会(O):5G/6G技术领先,全球数字化转型需求激增。
-
威胁(T):美国技术封锁,安卓生态限制(华为转向鸿蒙生态)。
-
雷达图应用:
对比竞争对手在“产品性能、价格、渠道、服务”等维度的表现,如小米对标OPPO:性能(强)、价格(优)、渠道(弱,线下门店不足),制定“线上电商+直播带货”策略补足短板。
4.1.5 看自己(商业模式画布)
-
九要素分析:
-
价值主张:特斯拉“加速世界向可持续能源转变”,通过电动车+太阳能+储能构建生态。
-
客户细分:蔚来聚焦“高端用户”,提供换电服务(3分钟换电 vs 特斯拉超充30分钟)。
-
渠道通路:DTC模式(直接触达客户),如小米官网+小米之家+电商平台全渠道覆盖。
4.2 战略意图:使命、愿景与目标体系
4.2.1 使命:企业存在的根本原因
-
案例:
-
华为:“把数字世界带入每个人、每个家庭、每个组织,构建万物互联的智能世界”——驱动其在5G、云计算、智能终端全面布局。
-
阿里:“让天下没有难做的生意”——催生淘宝(中小企业电商)、支付宝(支付信任)、1688(B2B批发)等业务。
-
作用:
统一组织认知,如华为“以客户为中心”使命,使研发、销售、交付部门围绕客户需求协同,避免各自为战。
4.2.2 愿景:未来理想状态
-
长期愿景:
-
腾讯:“成为最受尊敬的互联网企业”——推动其在社会责任(公益、科技向善)、产品创新(微信生态)持续投入。
-
-
阶段化目标:
华为消费者业务:2010年“三年超越苹果”(未达)→2015年“全球前三”→2020年“全球第一”(疫情+制裁影响未达),但通过高端化(Mate/P系列占比超40%)建立品牌认知。
4.3 创新焦点:第二曲线增长的关键
4.3.1 创新类型与案例
-
渐进式创新:
持续优化现有产品,如苹果iPhone每年升级芯片、摄像头,保持高端市场份额(2023年全球高端机市占率55%)。
-
颠覆性创新:
打破现有格局,如特斯拉电动车颠覆燃油车,2023年全球销量超180万辆,市值超丰田+大众总和。
-
业务模式创新:
Costco会员制零售,85%利润来自会员费,商品毛利率仅12%,通过“高复购+低毛利”构建壁垒。
4.3.2 创新风险与节奏
-
原则:
-
领先半步:如华为2012年布局AI芯片(麒麟NPU),2017年随Mate 10首发,避免“领先三步成先烈”(如诺基亚提前研发5G但未商用)。
-
依托优势:“鲜花长在牛粪上”,华为基于通信技术优势拓展智能汽车解决方案,提供车载芯片、鸿蒙车机系统。
4.4 业务设计:商业模式的核心要素
4.4.1 客户选择:聚焦高价值细分
-
标准:
-
规模与增长:选择TAM(总体市场规模)超千亿的市场(如智能汽车、云计算)。 -
能力匹配:华为早期选择农村电信市场,因技术能力有限,避开城市高门槛竞争。 -
案例:
拼多多聚焦“下沉市场+价格敏感用户”,通过“社交电商+农产品直连”模式,2023年GMV达4.5万亿元,超越京东。
4.4.2 价值主张:差异化竞争的核心
-
构成:
-
客户痛点:如 Dyson 无叶风扇解决“传统风扇难清洁、安全性低”问题。
-
竞争差异:华为P系列“影像旗舰”,通过徕卡镜头+计算摄影,差异化于三星(屏幕)、苹果(系统)。
-
工具:
价值主张画布,匹配“客户收益”与“产品特性”,如蔚来“换电3分钟”精准解决电动车“充电慢”痛点。
4.4.3 战略控制点:构建护城河
-
类型:
-
技术壁垒:高通基带芯片专利,苹果每年支付数十亿美元授权费。
-
客户粘性:茅台“高端白酒+收藏属性”,复购率超60%,价格体系稳定。
-
成本优势:富士康“规模效应+精细化管理”,手机代工市占率超40%,成本比同行低15%。
-
华为实践:
构建“专利+生态+客户关系”三重壁垒:12万件专利布局5G/6G,鸿蒙生态设备超7亿台,全球300+战略客户深度绑定。
5.1 战略解码:从战略到行动的桥梁
5.1.1 BSC平衡计分卡:四维目标分解
-
四个维度:
-
财务:收入增长率、毛利率(如华为消费者业务2020年目标:收入4500亿,毛利率35%)。
-
客户:NPS(净推荐值)、市场份额(如小米手机目标:NPS≥40,全球市占率15%)。
-
内部流程:研发周期、交付准时率(华为IPD流程将新产品上市周期从18个月缩短至12个月)。
-
学习成长:员工培训时长、核心人才保留率(谷歌目标:员工培训每年40小时,核心工程师流失率≤5%)。
-
案例:
某制造企业通过BSC分解“成本领先”战略:财务(成本降低10%)→内部流程(供应链优化)→学习成长(员工精益生产培训),最终年度成本下降12%。
5.1.2 BEM业务战略执行模型:六步法
-
明确战略方向:如华为终端“高端化”战略,定义“3000元以上机型市占率提升至25%”。
-
导出关键举措(CSF):
-
产品端:旗舰机型研发(Mate/P系列每年2款新品)。
-
渠道端:高端门店建设(全球华为旗舰店超500家)。
-
制定KPI:研发投入占比18%、门店坪效(每平米销售额)超5万元/月。
-
分解年度任务:Q1完成供应链适配,Q2启动营销战役(如“影像大师”主题活动)。
5.2 关键任务:年度核心行动清单
5.2.1 制定原则
-
优先级排序:聚焦TOP3任务,如华为2021年芯片断供下,关键任务为“鸿蒙生态建设”“供应链本地化”。
-
SMART原则:具体(Specific)、可衡量(Measurable)、可实现(Achievable)、相关(Relevant)、有时限(Time-bound),如“2023年底前完成100家核心供应商本地化认证”。
5.2.2 实战案例:华为终端关键任务
-
2015年:
-
推出Mate 8,搭载自研麒麟950芯片,突破高端市场。
-
建设线下体验店,覆盖全国31个省市,提升客户触达率。
-
2020年:
-
加速鸿蒙系统开发,年内适配1亿台设备。
-
拓展海外高端市场,在欧洲推出5G旗舰机型,避开美国制裁影响。
5.3 组织建设:战略落地的载体
5.3.1 组织设计三原则
-
战略导向:组织架构随战略调整,如华为2009年成立四大BU(运营商网络、终端、业务与软件、专业服务),适配“从设备商向解决方案提供商”转型。
-
效率最大化:减少层级,华为“平台+一线作战单元”模式,让听得见炮声的团队决策,缩短响应时间。
-
分工协作:跨部门矩阵式组织,如华为“铁三角”团队(客户经理+方案经理+交付经理),确保客户需求快速响应。
5.3.2 组织类型对比
| 类型 | 优点 | 缺点 | 适用场景 |
|---|---|---|---|
| 职能型 | 专业高效 | 跨部门协作难 | 稳定行业(如制造业) |
| 产品型 | 产品开发快 | 资源重复投入 | 多元化产品公司(如3M) |
| 客户型 | 客户需求响应快 | 内部协调成本高 | 2B企业(如IBM) |
5.4 人才管理:核心竞争力的源泉
5.4.1 “四点一线”策略框架
-
业务战略→人才获取:
-
华为“天才少年计划”:针对AI、芯片等战略领域,全球招募顶尖人才(年薪超200万),如招募俄罗斯数学天才解决5G算法难题。 -
能力提升:
-
任职资格体系:研发序列分1-8级,通过项目实战(如参与麒麟芯片研发)提升能力,7级以上工程师可主导核心技术攻关。 -
激励用留:
-
TUP激励计划:工作满5年可参与利润分享,绑定核心员工与公司长期利益。
5.4.2 干部梯队建设
-
选拔标准:
“猛将必发于卒伍,宰相必起于州部”,华为干部必须有一线经验,如余承东从基层销售做起,历经海外市场考验晋升终端CEO。
-
培养机制:
“之字形发展”:研发干部转市场,市场干部转交付,具备多维度经验方可晋升高层,如华为轮值CEO均有跨业务部门经历。
5.5 文化氛围:组织的精气神
5.5.1 高绩效文化塑造
-
华为文化落地:
-
仪式:新员工“军训”,传承“艰苦奋斗”精神;年度“金牌团队”表彰,强化荣誉感。 -
沟通平台:“心声社区”允许员工匿名批评,任正非亲自回复热点问题,营造开放氛围。 -
案例:
2019年美国制裁期间,华为研发团队“007工作制”(早10晚10,每周7天),提前6个月完成鸿蒙系统首版开发,体现“胜则举杯相庆,败则拼死相救”的文化凝聚力。
5.5.2 组织气氛类型与管理
-
高能型气氛特征:
员工主动创新,如谷歌“20%自由创新时间”,催生Gmail、谷歌地图等产品;华为“蓝军机制”,鼓励内部团队挑战现有战略,避免“创新惰性”。
-
管理工具:
通过“组织气氛调研”定期评估,如华为每季度调查“员工积极性”“跨部门协作效率”,针对性优化管理风格(如减少审批流程、增加授权)。
6.1 BLM模型核心框架回顾
-
领导力驱动:高层亲自参与战略制定与执行,如任正非主导华为“BLM战略研讨会”,每年花20%时间洞察市场。
-
闭环管理:
差距分析→市场洞察→业务设计→战略执行→结果评估→反馈优化,形成PDCA循环(计划-执行-检查-处理)。
6.2 核心工具汇总
| 工具 | 应用场景 | 案例 |
|---|---|---|
| SWOT分析 | 竞争优劣势评估 | 华为终端分析“芯片断供”威胁,启动鸿蒙生态建设 |
| PESTEL | 宏观环境扫描 | 分析中美贸易战对科技企业的政策影响 |
| 商业模式画布 | 企业价值创造设计 | 特斯拉构建“电动车+能源+服务”生态画布 |
| 战略地图 | 目标分解与协同 | 阿里“新零售”战略分解至“人、货、场”各维度 |
| BEM六步法 | 战略解码与任务导出 | 华为将“高端化”战略分解为产品、渠道、营销任务 |
6.3 案例复盘:成功与失败的启示
6.3.1 成功案例:华为33年持续增长
-
关键因素:
-
战略聚焦:30年不偏离通信主航道,研发投入占比超15%,积累核心技术。
-
执行保障:IPD流程确保产品研发效率,LTC流程提升客户交付质量,干部四力模型保障组织执行力。
-
文化韧性:“以客户为中心”文化驱动持续改进,如2012实验室专注前沿技术预研,储备未来10年竞争力。
6.3.2 失败教训:诺基亚的战略短视
-
核心问题:
-
忽视技术变革:塞班系统拒绝安卓生态,错失智能手机转型机遇。
-
执行僵化:组织官僚化,决策缓慢,未能及时调整产品策略(如Lumia系列推出滞后3年)。
-
启示:战略需“眼高手低”——既洞察未来(如识别智能手机趋势),又快速落地(如建立敏捷团队推进新业务)。
6.4 企业实践建议
-
高层参与:一把手必须主导战略制定,避免“战略在天上飘,执行在地上跑”。
-
工具落地:结合BLM、BSC、BEM等工具,建立标准化战略管理流程(如华为DSTE流程:战略规划→解码→执行→评估)。
-
组织适配:定期审视组织架构与战略匹配度,如业务扩张时及时拆分BU(如阿里拆分淘宝、天猫、支付宝独立运营)。
-
人才激活:通过“价值分配”(如股权激励)、“能力提升”(如内部大学),确保人才与战略同频。
战略是方向,执行是力量
BLM 模型的价值,不仅在于框架的完整性,更在于其 “可落地、可复制” 的实战基因 —— 从华为 33 年聚焦主航道的战略定力,到诺基亚因战略短视错失转型机遇的教训,都印证了 “精准洞察 + 高效执行 + 组织适配” 的重要性。
对于企业而言,唯有以领导力凝聚共识,用科学工具解码目标,借组织能力保障落地,才能在复杂环境中实现 “力出一孔,利出一孔”。愿每一位管理者都能将方法论转化为行动指南,让战略不再是墙上的蓝图,而是驱动企业穿越周期的引擎。
毕竟,商业的终极竞争,永远属于 “想清楚、走扎实” 的长期主义者。




本PPT领取方式
获取PPT请扫描下方二维码

资料预览









































本PPT领取方式
获取PPT请扫描下方二维码









































本PPT领取方式
获取PPT请扫描下方二维码














































本PPT领取方式
获取PPT请扫描下方二维码







































































本PPT领取方式
获取PPT请扫描下方二维码











































@THE END
《领导者管理笔记》筹备高端企业家实名付费社群“峯顶会:一号位”。面向:企业董事长/CEO/总经理/总裁、联合创始人/合伙人、COO/CTO/CMO等、事业部(群)总裁/总经理、董事(企业年营收不低于1000万)。定位:资源链接、管理&领导力交流、等价人脉建设、业务合作、思维碰撞。有兴趣加微信:New-leaders ,备注“一号位”。
THE END





欢迎加入10W+领导者社群

文章来源 :领导者养成笔记「ID:GoToLead 」,转载请公众号回复“转载”
版权说明 :我们尊重原创者版权,除我们确实无法确认作者外,我们都会注明作者和来源。在此向原创者表示感谢。本文所用视频、图片、文字如涉及作品版权问题,请第一时间告知,我们将根据您提供的证明材料确认版权立即删除内容;本文内容为原作者观点,并不代表本公众号赞同其观点和对其真实性负责。








