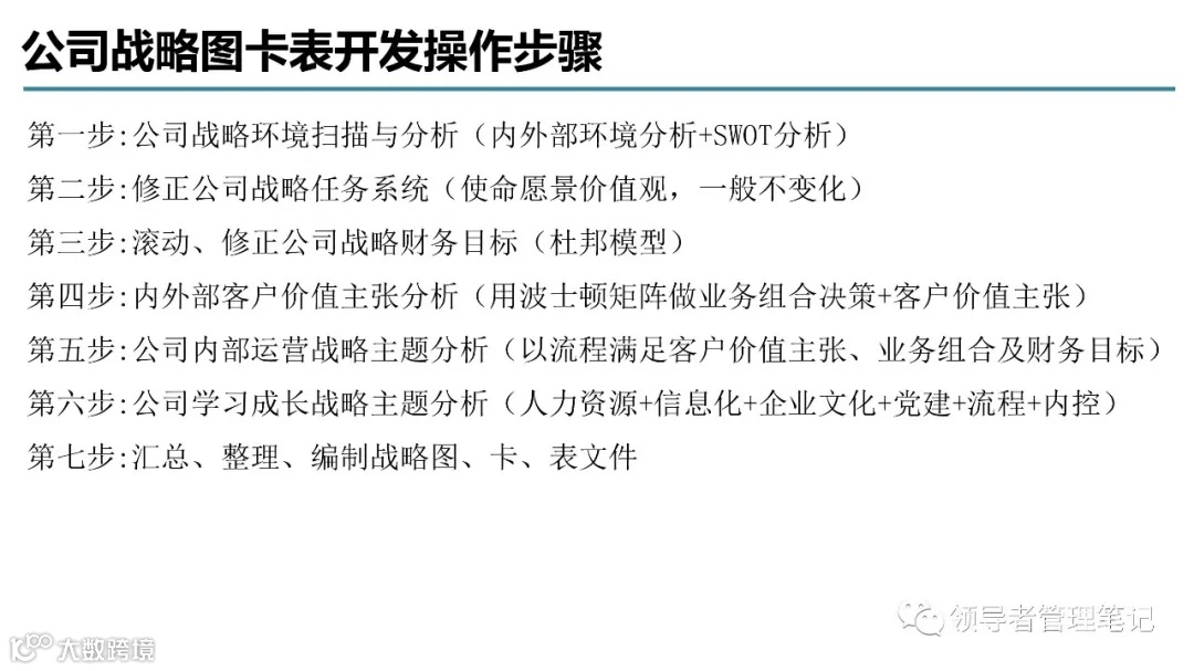
►领导者说:★什么是战略图卡表?图即战略地图,价值在于描述战略。卡即平衡计分卡,价值在于衡量战略。
什么是战略图卡表?图即战略地图,价值在于描述战略。卡即平衡计分卡,价值在于衡量战略。
表即行动计划表,价值在于管理战略。
需要提醒的是:战略图卡表是战略的呈现和管理工具,但替代不了战略制定的过程。
今天和大家分享的是战略图卡表指导手册(共45页),以便大家更好地利用此工具来进行战略制定。
今天的资料是
《战略图卡表指导手册》
获取PPT请扫描下方二维码

其中节选部分页面如下供参考:

























获取PPT请扫描下方二维码

















《领导者管理笔记》筹备高端企业家实名付费社群“峯顶会:一号位”。面向:企业董事长/CEO/总经理/总裁、联合创始人/合伙人、COO/CTO/CMO等、事业部(群)总裁/总经理、董事(企业年营收不低于1000万)。定位:资源链接、管理&领导力交流、等价人脉建设、业务合作、思维碰撞。有兴趣加微信:New-leaders ,备注“一号位”。
THE END
欢迎加入10W+领导者社群

文章来源 :领导者养成笔记「ID:GoToLead 」,转载请公众号回复“转载”
版权说明 :我们尊重原创者版权,除我们确实无法确认作者外,我们都会注明作者和来源。在此向原创者表示感谢。本文所用视频、图片、文字如涉及作品版权问题,请第一时间告知,我们将根据您提供的证明材料确认版权立即删除内容;本文内容为原作者观点,并不代表本公众号赞同其观点和对其真实性负责。


