以上是「OKR最佳实践手册」部分内容展示,更多内容下载后查阅~
关联推荐:
加入星球
3000+份 HR资料全部免费下载!
团队、个人提升进阶
私信了解课程,微信 S12598623(务必注明来意:公开课)
THE END
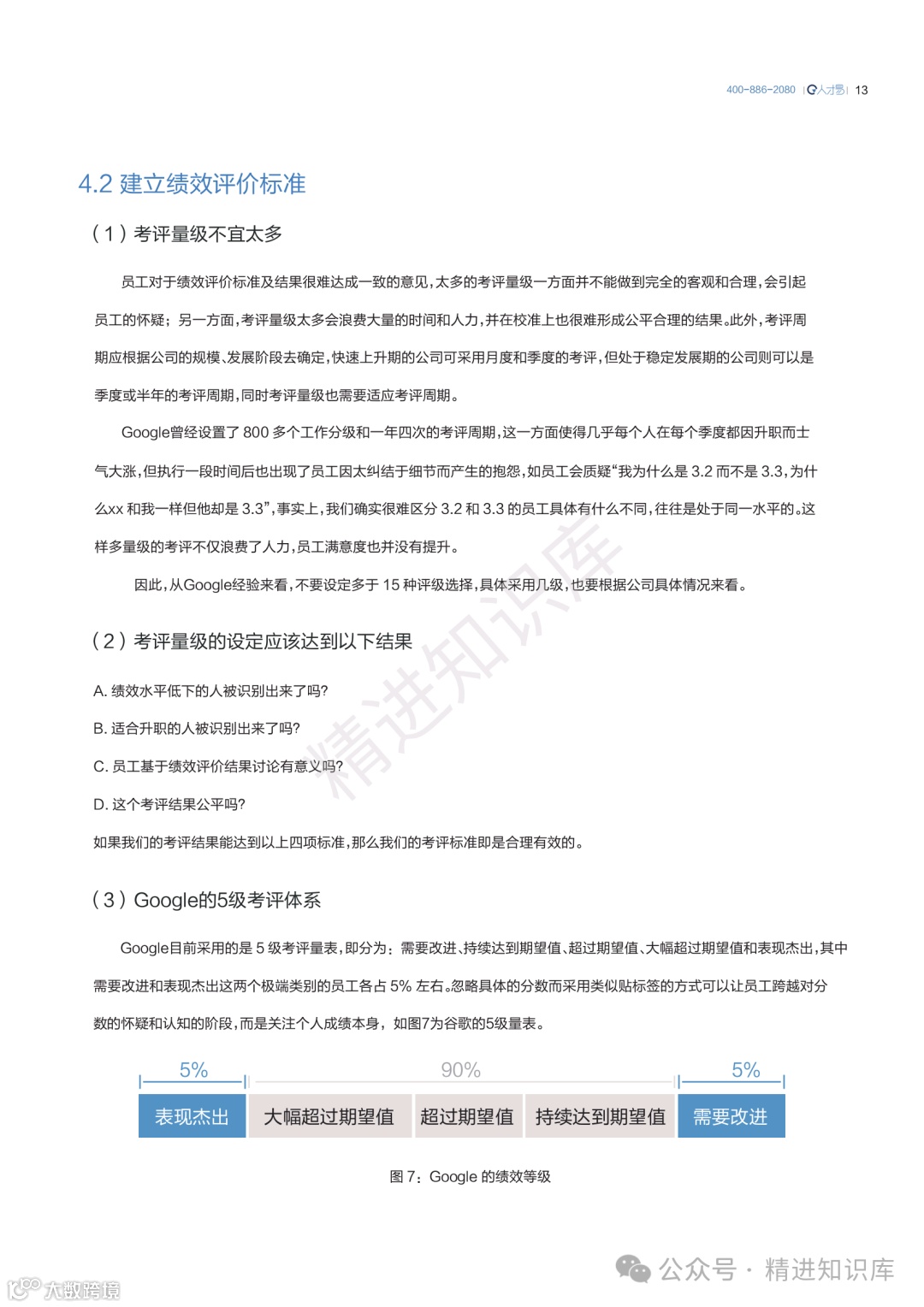
【领导者管理资料·知识星球部分资料】


欢迎加入10W+领导者社群
文章来源 :领导者养成笔记「ID:GoToLead 」,转载请公众号回复“转载”
版权说明 :我们尊重原创者版权,除我们确实无法确认作者外,我们都会注明作者和来源。在此向原创者表示感谢。本文所用视频、图片、文字如涉及作品版权问题,请第一时间告知,我们将根据您提供的证明材料确认版权立即删除内容;本文内容为原作者观点,并不代表本公众号赞同其观点和对其真实性负责。


