
这份文件是一份全面的思维模型合集,详细介绍了各个模型的理论基础、应用场景和实践方法。以下是对文件中每个模型的概述:
1. 模型思维:介绍了如何通过建立思维框架、刻意练习和跨学科学习来提升个人的思维能力。
2. 第一性原理:通过Elon Musk的案例,阐述了回归最基本的真理或假设来解决问题的方法。
3. 金字塔原理:由芭芭拉·明托提出,用于提高逻辑思维和写作能力,强调结构化表达。
4. 思维导图:东尼·博赞发明的工具,通过图形化表示思维过程,提升创造力和记忆力。
5. 禁果效应:描述了禁止或掩饰信息会激发人们的好奇心和探求欲,导致逆反现象。
6. 路径依赖:一旦进入某一路径,无论是好是坏,都可能因惯性而持续下去,影响个人和技术的发展。
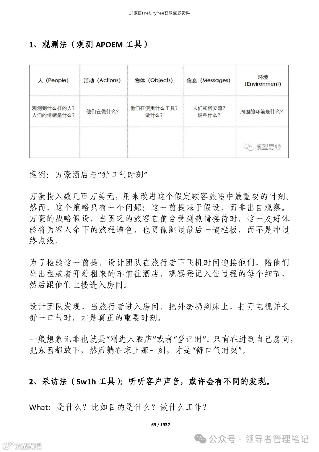
7. 设计思维:以人为中心的创新方法论,通过同理心和迭代过程来寻找问题的解决方案。
8. 证实偏差:人们倾向于寻找和解释信息以证实自己的先入之见,忽略了相反的证据。
9. 决策树:一种辅助决策的工具,通过树状图展示不同选择可能导致的后果。
10. 信息不对称:交易中的各方拥有不同信息,可能导致市场失灵和决策失误。
11. 锚定效应:初始信息或数值(锚)对后续决策和判断产生影响,导致估计偏差。
12. 批判性思维:通过分析、评估和重构思维来提高思维水平,强调理性和多角度思考。
13. 元认知:对自己的认知过程的认识和调控,提升学习能力和效果。
14. 博弈论:研究具有相互依赖关系的决策者的行为和均衡结果,广泛应用于经济和社会科学。
15. 框架效应:不同的信息呈现方式影响人们的决策和判断。
16. 前景理论:描述在不确定性条件下的决策行为,强调人们对损失的厌恶。
17. 心理账户:人们根据金钱的来源和用途,在心理上划分不同的账户,影响消费和投资决策。
18. 六顶思考帽:一种多角度思考问题的方法,通过不同角色的视角来探讨问题。
19. 奥斯本检核表法:一种创新方法,通过一系列问题激发创造性设想。
20. SECI知识转化螺旋:描述组织知识产生、转化和应用的过程,强调知识的动态发展。
21. 德尔菲法:一种专家调查法,用于在缺乏数据的情况下进行预测和战略规划。
22. 德鲁克五问:帮助组织进行战略思考的五个问题,包括使命、顾客、顾客重视的因素、追求的成果和计划。
23. 墨菲定律:如果事情可能出错,那么就会有人出错,强调预防和准备的重要性。
24. 彼得原理:员工趋向于晋升到他们不能胜任的职位,导致组织效率下降。
25. 帕金森定律:组织中的官僚机构会不断扩张,导致效率降低。
26. 沉没成本效应:人们在决策时考虑已经发生且不可回收的成本,可能导致非理性选择。
27. 边际效用:随着消费增加,每增加一单位带来的额外满足感递减。
28. 机会成本:选择一种方案时放弃的其他方案的最高价值,强调资源的稀缺性和选择的代价。
29. 结构洞:社会网络中不同群体间的连接点,占据结构洞可以获得信息和控制优势。
30. 番茄工作法:一种时间管理方法,通过25分钟工作和5分钟休息的周期提高效率。
31. 刻板印象:人们对特定群体的固定看法,可能导致误解和偏见。
32. 过度自信:人们对自己的知识或能力过于自信,可能导致错误决策。
33. 整合思维:面对冲突观点时,能够创造性地提出新思路的能力。
本文档领取方式
扫描下方二维码



限于篇幅
本文仅显示1950页中的前100页



































本文档领取方式
扫描下方二维码
















本文档领取方式
扫描下方二维码













本文档领取方式
扫描下方二维码












本文档领取方式
扫描下方二维码














本文档领取方式
扫描下方二维码








限于篇幅,本文仅显示1950页中的前100页
完整文档领取方式
扫描下方二维码
【领导者管理资料·知识星球部分资料】


欢迎加入10W+领导者社群
文章来源 :领导者养成笔记「ID:GoToLead 」,转载请公众号回复“转载”
版权说明 :我们尊重原创者版权,除我们确实无法确认作者外,我们都会注明作者和来源。在此向原创者表示感谢。本文所用视频、图片、文字如涉及作品版权问题,请第一时间告知,我们将根据您提供的证明材料确认版权立即删除内容;本文内容为原作者观点,并不代表本公众号赞同其观点和对其真实性负责。



