思维决定格局,格局决定命运。一套让人茅塞顿开的思维模型,一起打开格局!

领导力
1、领导力梯队
拉姆查兰的“领导力梯队”是一个从管理自我到管理全集团的递进式领导力发展模型,它详细划分了从普通员工到首席执行官的六个领导力发展阶段。
2、情景领导力模型
情景领导力模型强调领导者要因材施教、因地制宜,通过判断员工的准备度来选择最佳的领导方式,以提高团队绩效和员工满意度。
3、 GROW教练模型
GROW教练模型通过明确目标(Goal)、认清现状(Reality)、探索可选方案(Options)以及确定行动意愿和计划(Will/Way Forward),引导个体或团队逐步解决问题,实现成长和进步。
管理4C模型包括:确保任务布置清晰(Clarity)、激发员工真心承诺(Commitment)、提升团队胜任能力(Competence)以及全面控制工作过程(Control),这四个方面共同构成了有效管理的基础。

思考力
6、黄金圈法则
杰出的人总是按照Why(为什么)(价值和意义)-How(怎么做)-What(是什么)的顺序来思考和解决问题。
7、5W1H分析法
5W1H分析法通过从原因(Why)、对象(What)、地点(Where)、时间(When)、人员(Who)、方法(How)六个方面对选定项目提出问题并进行分析,帮助人们更科学地制定计划、提高工作效率。
思维导图是一种有效的思考工具,它通过图形化的方式,将人们的思维过程可视化,帮助人们更好地组织和理解复杂的信息与概念,提高思维效率和创造力。
SWOT分析是一种战略规划工具,通过对企业内部的优势(Strengths)、劣势(Weaknesses),以及外部的机会(Opportunities)和威胁(Threats)进行全面分析,帮助企业制定合适的发展战略和对策。
10、10/10/10法则
10/10/10法则是一种决策工具,它要求决策者在做选择时,分别从10分钟、10个月、10年后的视角来评估决策的可能影响,以帮助决策者更全面地考虑问题,减少冲动决策的风险,并做出更明智的决策。
创造力
11、六顶思考帽
六顶思考帽是一种思维训练模式,由英国学者爱德华·德博诺博士开发,它用六种不同颜色的帽子代表六种不同的思维模式,包括白色思考帽(关注客观事实和数据)、绿色思考帽(寓意创造力和想象力)、黄色思考帽(从正面考虑问题,表达乐观观点)、黑色思考帽(运用否定、怀疑的观点进行批判)、红色思考帽(表现情绪和直觉)以及蓝色思考帽(负责控制思维过程),以帮助人们更全面、有效地思考问题。
12、头脑风暴
头脑风暴是一种创新思维方法,旨在集思广益,通过自由思考和无限制地提出想法来解决问题或产生新的创意,其核心在于用数量带动质量,激发团队的创新力。
13、逆向思维
逆向思维,也称求异思维,是一种反过来思考问题的思维方式,即敢于“反其道而思之”,让思维向对立面的方向发展,从问题的相反面深入探索,从而可能获得新的灵感和创意,帮助人们跳出固有模式,打破思维定势。
14、类比思维
类比思维是一种通过比较两个具有相同或相似特征的事物,从一个事物的已知特征推测另一个事物相应特征的思维方法,它能帮助我们理解陌生事物、创造新的解决方案,并深化对问题的思考。
15、SCAMPER创新思维
SCAMPER创新思维是一种通过替换、整合、改造、修改、增加、去除和逆向操作等方式,来激发思维活力,打破常规,达到创新目的的方法。
设计力
16、设计思维
设计思维是一种以人为本的创新方法,通过积极改变世界的信念体系和一套创新探索的方法论系统,将技术可行性、商业策略与用户需求相结合,旨在提高人们的生活品质并转化为客户价值和市场机会。
17、最小可行性产品(MVP)
最小可行性产品(MVP)是一种产品开发策略,其核心是以最少的资源和最短的时间构建一个能满足目标市场核心需求的产品原型,用以快速验证产品概念和市场需求,从而指导产品的迭代和改进,降低开发风险,并提高成本效益。
18、峰终定律
峰终定律是指人们对一项事物的体验记忆主要由两个因素决定:体验过程中的峰值时刻和结束时的感觉,而忽视了整个过程中的其他部分。
19、AARRR漏斗模型
AARRR漏斗模型是一个用户增长框架,包括用户获取(Acquisition)、用户激活(Activation)、用户留存(Retention)、用户收益(Revenue)和用户传播(Referral)五个阶段,旨在通过优化每个阶段来提高用户转化率和促进业务增长。
20、上瘾(HOOK)模型
上瘾(HOOK)模型是一种产品设计和用户行为模型,旨在通过触发、行动、奖励、投入四个循环阶段,培养用户的使用习惯,使用户对产品或服务形成依赖并持续使用。越投入,越上瘾。
共情力
21、五大圈层模型
深入了解一个人,可以从五大圈层模型入手,该模型是一种社会分层理论,它将社会人群划分为五个层次:打工人圈层、生意人圈层、创业者圈层、投资者圈层和思想者圈层,每个圈层有其独特的关注点、话题和价值观。
22、高效倾听模型
高效倾听模型是一种沟通技巧,它强调在倾听时保持微笑、开放姿态、身体前倾、进行眼神交流并适时点头,以展现专注与理解,从而提高沟通效果。
23、情绪ABC模型
情绪ABC模型认为,激发事件A只是引发情绪和行为后果C的间接原因,而个体对激发事件A的认知和评价而产生的信念B才是引起C的直接原因。即人的情绪和行为结果C并非直接由事件A引发,而是由个体对事件A的信念B所决定。
24、乔哈里视窗
乔哈里视窗是一种沟通技巧和理论,将人际沟通信息划分为四个区:自己与他人都知晓的开放区、自己不知但他人知晓的盲目区、自己知晓但他人不知的隐秘区,以及自己与他人都不知的未知区,有助于理解有效沟通和提升自我意识。
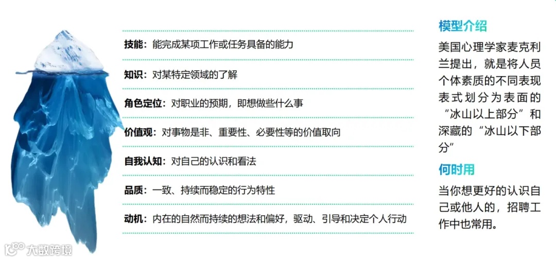
25、冰山模型
冰山模型是一个人才管理工具,由美国心理学家戴维·麦克里兰提出,它将个体素质划分为表面的“冰山以上部分”(包括知识和技能)和深藏的“冰山以下部分”(包括社会角色、自我形象、特质和动机),用于全面评估和提升人才的胜任素质。

故事力
26、故事五要素
一个好的故事,需要有冲突、行动、结局、情感、展示5个要素。
27、SCQA模型
SCQA模型是一个由麦肯锡咨询顾问芭芭拉·明托提出的结构化思维与表达工具,包含四个部分:Situation(情景)设定问题背景,Complication(冲突)揭示问题所在,Question(疑问)针对冲突提出问题,Answer(答案)给出解决方案。
28、STAR模型
STAR模型指的是描述一个完整故事的框架,包括情境(Situation)、任务(Task)、行动(Action)和结果(Result)四个部分,帮助清晰、有条理地叙述个人经历或成就。
29、STORY模型
STORY模型是一个评估和构建故事的框架,它要求故事具备结构清晰(Structure)、在约束时间内完成(Time)、有观点启发(Opinion)、情节真实(Reality)以及能引发情怀共鸣(Yearning)的要素。
30、“英雄之旅”模型
英雄之旅”模型是一个由神话学大师坎贝尔提出的叙事结构,包括一次旅程、两个世界、三幕剧及十二个组成部分,用于构思情节丰富、引人入胜的故事。
学习力
31、学习金字塔
主动式学习,才是有效的学习!主动学习方式的学习效果明显高于被动学习方式,如“教别人”或“马上应用”可以记住90%的学习内容。
32、费曼学习法
费曼学习法核心是以教代学,通过简单语言向他人传授知识来加深自己的理解,包括确立目标、理解知识、模拟教学、回顾反思和简化吸收五个步骤,旨在实现知识的内化和有效应用。
想学会一个知识,不如尝试把它教给别人~
33、刻意练习
刻意练习是一种有目的的、专注的、有反馈且需要走出舒适区的训练方式,旨在通过持续有效的练习,提高个体在某一领域的技能水平,实现专业能力的显著提升。
34、RIA阅读法
RIA阅读法包含阅读(R)、理解(I)、应用(A)三个环节,旨在通过阅读启发片段、理解知识点并思考如何应用于实际,以提升阅读效果和个人能力。
35、二八定律
二八定律,也称80/20定律,指出在多数事件中,大约80%的效果来自20%的原因,即少数关键因素往往决定大部分结果。
整合力
36、杠杆思维
杠杆思维是一种以极小的成本撬动极大资源,实现收益最大化的思考方式,它借助外部力量和工具,提升效率和成果。
37、POA行动
POA行动是一种提高行动力的方法,它通过明确统一的目标(Objective)、充足的伙伴(Partner)数量以及行之有效的手段/方法(Acceleration),来提升个人或团队的执行力和效率。
38、系统思维
系统思维是一种从整体和全局出发,着眼于系统内部各要素之间的相互作用和连接,以全面、深入地认识和解决问题的思维方式。
39、整合思维模型
整合思维模型旨在将不同来源的思维模型、框架或方法论进行整合,以更有效地解决问题、做出决策,从而提高思维的深度和广度。
40、多元思维模型
多元思维模型是一种跨越不同知识领域的系统化思考方式,它结合多个学科的分析方法和工具,帮助人们更全面、准确地认清事物、分析问题和制定决策。
THE END
【领导者管理资料·知识星球部分资料】


欢迎加入10W+领导者社群
文章来源 :领导者养成笔记「ID:GoToLead 」,转载请公众号回复“转载”
版权说明 :我们尊重原创者版权,除我们确实无法确认作者外,我们都会注明作者和来源。在此向原创者表示感谢。本文所用视频、图片、文字如涉及作品版权问题,请第一时间告知,我们将根据您提供的证明材料确认版权立即删除内容;本文内容为原作者观点,并不代表本公众号赞同其观点和对其真实性负责。



