

西泠學堂由具有「天下第一名社」美譽的西泠印社與香港著名文化藝術品牌集古齋於2017年攜手創辦,旨在通過舉辦書法、繪畫、篆刻等中國傳統藝術培訓及系列文化藝術交流活動,搭建一個全新的兩地文化藝術交流平臺,推動中華優秀傳統文化在香港及海外的普及、傳承和發展。
自2017年創辦以來,已系統培養了書法、繪畫、篆刻學員近600名。師資隊伍、課程設置等不斷優化創新,聘任了15位來自澳洲、台灣、上海、杭州和香港等地的知名藝術家爲西泠學堂導師,每年春季、秋季舉辦書法、繪畫、篆刻名家專業培訓班,並在杭州孤山舉辦香港青年暑期遊學班,成為香港首屈一指的中國文化藝術專業培訓的精品課堂。應廣大藝術愛好者的要求,2021年春季課程將於4月10日開班,招生簡章如下:
書法入門班
培訓對象:書法藝術愛好者。
培訓內容:本期課程適合對書法有興趣的入門級學員。課程邀請施育煌老師詳細示範、分解教學楷書、隸書兩種書體。將帶大家從臨摹規範進入,解構字體書寫要素及強調運筆節奏和技法表現,同時導師也會根據字體範例進行創作引導,幫助有基礎學員從臨摹一步步走向創作。
特聘名師:施育煌
課程大綱:

培訓方式:線下面授,導師將在課堂上作理論講解與指導示範,輔導學員練習,評改學員習作。
上課時間:2021年4月10日起每週六14:30--16:30
上課地點:中環域多利皇后街9號集古齋5樓
授課語言:普通話
報名學費:港幣3,000元/人(共10堂課,20課時)
篆隸書法臨創班
培訓對象:有一定基礎的書法藝術愛好者。
培訓內容:本期課程適合進階級學員。课程邀請施育煌老師延續上學期篆隸書法課程,進一步詳細示範、分解教學篆書、隸書兩種書體。課程將帶大家從臨摹規範進入,結合篆隸文字背景文化,逐一解構字體書寫要素及強調運筆節奏和技法表現,同時導師也會進行創作引導,幫助學員建立獨立、有個人特色的創作風格。
特聘名師:施育煌
課程大綱:

培訓方式:線下面授,導師將在課堂上作理論講解與指導示範,輔導學員練習,評改學員習作。
上課時間:2021年4月10日起每周六10:00--12:00
上課地點:中環域多利皇后街9號集古齋5樓
授課語言:普通話
報名學費:港幣3,000元/人(共10堂課,20課時)
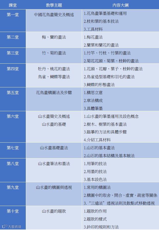
國畫入門班
培訓對象:國畫藝術愛好者。
培訓內容:陳偉老師將運用學院式教學體系中的方式,循序漸進地、系統規範地,理論與實踐相結合,清晰、準確地講解和示範各種中國花鳥畫、山水畫筆墨技法,畫理畫法,筆墨意境,乃至筆墨的品味等等,也將引導和啓發學員的主觀能動性及其思維能力。
特聘名師:陳偉
課程大綱:

培訓方式:線下面授,導師將在課堂上作理論講解與指導示範,輔導學員練習,評改學員習作。
上課時間:2021年4月10日起每周六14:30--16:30
上課地點:中環域多利皇后街9號集古齋5樓
授課語言:普通話
報名學費:港幣3,000元/人(共10堂課,20課時)
山水畫寫生臨創班
培訓對象:山水畫藝術愛好者。
培訓內容:陳偉老師將運用學院式教學體系中的方式,循序漸進地、系統規範地,理論與實踐相結合,清晰、準確地講解和示範各種山水畫筆墨技法,畫理畫法,筆墨意境,乃至筆墨的品味等等,也將引導和啓發學員的主觀能動性及其思維能力,同時,也因應學員的狀態和各自能力的不同,按各自的情況及時調整方向,以達到學有所得之效。
特聘名師:陳偉
課程大綱:

培訓方式:線下面授,導師將在課堂上作理論講解與指導示範,輔導學員練習,評改學員習作。
上課時間:2021年4月10日起每周六10:00--12:00
上課地點:中環域多利皇后街9號集古齋5樓
授課語言:普通話
報名學費:港幣3,000元/人(共10堂課,20課時)
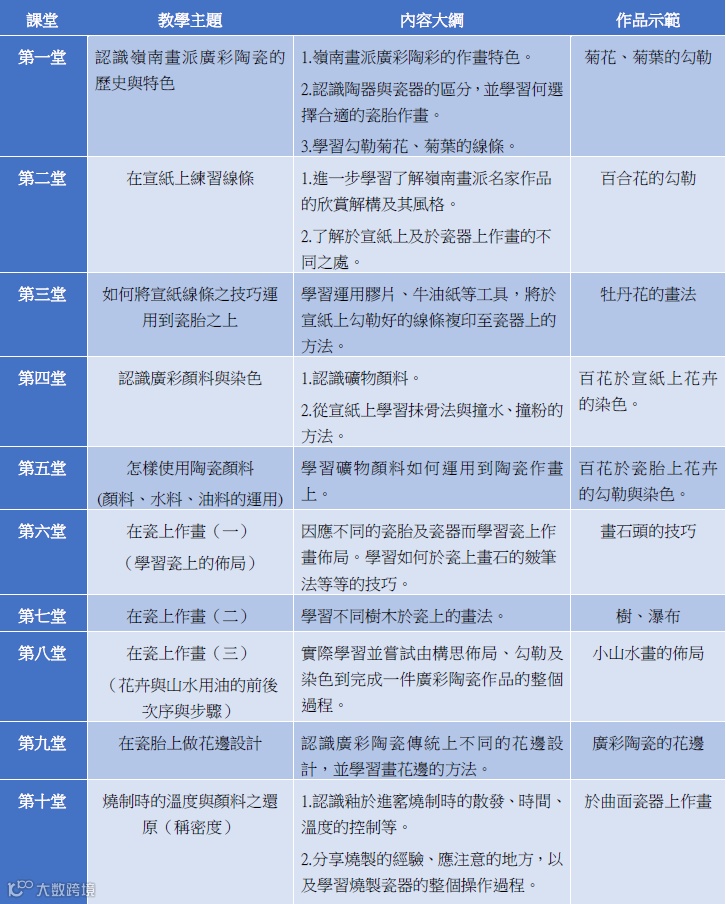
廣彩陶瓷班
培訓對象:國畫、陶瓷藝術愛好者。
培訓內容:本課程旨在讓學員初步認識嶺南畫派於廣彩陶瓷藝術上的風格與技巧,透過課程而獲得對陶器與瓷器的基礎知識、學習如何挑選合適瓷胎作畫、同時通過課堂上的理論與親身的實踐去學習由構圖到作畫、由調制顏料到入窰燒制時的溫度掌握等整個廣彩陶瓷的製作過程,製作出屬於自己的廣彩陶瓷作品,並提高學員的作畫及審美能力,弘揚中華傳統繪畫藝術。
特聘名師:劉致遠
課程大綱:

培訓方式:線下面授,導師將在課堂上作理論講解與指導示範,輔導學員練習,評改學員習作。
上課時間:2021年4月10日起每周六10:00--12:00
上課地點:中環域多利皇后街9號集古齋3樓
授課語言:普通話
報名學費:港幣3,000元/人(共10堂課,20課時)
水彩畫班
培訓對象:繪畫藝術愛好者。
培訓內容:香港水彩畫資深畫家沈平老師將會通過闡述理論和示範,由淺入深詳細教學,介紹水彩畫的教學用具,揭開水彩畫秘技與技法,開發學員的繪畫潛能,擴闊藝術視野,提升美術素養。
特聘名師:沈平
課程大綱:

培訓方式:線下面授,導師將在課堂上作理論講解與指導示範,輔導學員練習,評改學員習作。
上課時間:2021年4月11日起每周日10:00--12:00
上課地點:中環域多利皇后街9號集古齋5樓
授課語言:普通話
報名學費:港幣3,000元/人(共10堂課,20課時)
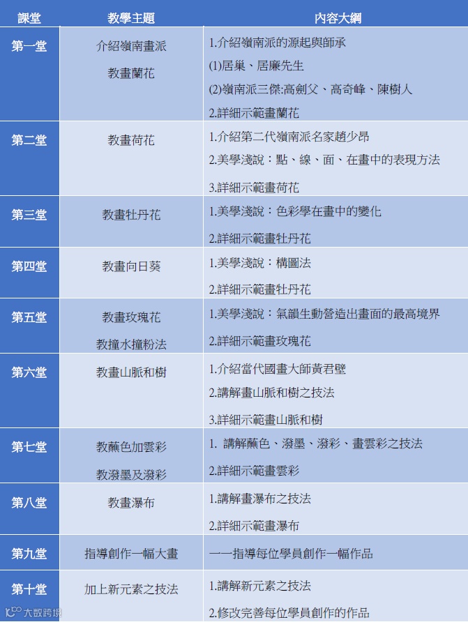
嶺南派水墨畫班
培訓對象:國畫藝術愛好者。
培訓內容:嶺南派的特色是以形傳神,形神兼備,強調寫生,著重骨法用筆,隨類賦彩。伍月柳教授是「嶺南畫派」第三代傳人、嶺南派國畫大師趙少昂最後一位入室女弟子,是當今最具代表性的嶺南畫家之一。本課程重點在於介紹嶺南畫派之繪畫藝術,前五堂課以嶺南派趙少昂大師的運筆為主,後五堂課教大家白雲堂黃君壁教授的傳統山水,加入嶺南派的技法,指導每位學員創作出一幅作品。
特聘名師:伍月柳
課程大綱:

培訓方式:線下面授,導師將在課堂上作理論講解與指導示範,輔導學員練習,評改學員習作。
上課時間:2021年4月11日起每周日14:30--16:30
上課地點:中環域多利皇后街9號集古齋5樓
授課語言:普通話
報名學費:港幣3,000元/人(共10堂課,20課時)
篆刻入門班
培訓對象:篆刻藝術愛好者。
培訓內容:本課程適合對篆刻藝術感興趣的初學者或具有一定基礎人士報讀。課程設計由理論引導實踐、點評與示範相結合。初學者課程主要在秦漢印基礎的臨摹和訓練上,從度稿上石開始有序的引導和示範,扎實的秦漢印基礎有利於日後在印篆布局印式規範上更加具有理念和法度。
特聘名師:鄧昌成、林墨子
課程大綱:

培訓方式:線下面授,導師將在課堂上作理論講解與指導示範,輔導學員練習,評改學員習作。
上課時間:2021年4月11日起每周日14:30--16:30
上課地點:中環域多利皇后街9號集古齋5樓
授課語言:普通話
報名學費:港幣3,000元/人(共10堂課,20課時)
篆刻臨創班
培訓對象:有一定基礎的篆刻藝術愛好者。
培訓內容:按印章發展史,從書法篆法刀法風格統一上進行全面梳理和示範引導,分章別類,按個人優點和專注力給予強化訓練。從古人中選取經典作品進行變局仿刻,從臨摹走向輔導創作。
特聘名師:鄧昌成、林墨子
課程大綱:

培訓方式:線下面授,導師將在課堂上作理論講解與指導示範,輔導學員練習,評改學員習作。
上課時間:2021年4月11日起每周日10:00--12:00
上課地點:中環域多利皇后街9號集古齋5樓
授課語言:普通話
報名學費:港幣3,000元/人(共10堂課,20課時)
報名方法
報名時間:即日起至2021年4月8日截止,機會難得,報名從速!
報名方法:
【親身報名】可往中環域多利皇后街9號中商大廈3樓集古齋填寫報名表。
【網上報名】填寫完本招生簡章下方的報名表格網上提交即可
繳交學費:
將課程學費通過銀行轉賬至以下賬戶:
戶 名:集古齋有限公司
銀行賬號:036-721-10062941
開戶銀行:中國銀行(香港)有限公司
銀行分行:雲咸街分行
備註:請在報名費入數紙上註明「西泠學堂2021春季課程報名學員(姓名)」並傳真至2522 7953或電郵至xlinfo@tsikuchai.com。報名費一旦交完,恕不退還,敬請諒解。
聯 絡 人:林小姐 / 胡小姐
聯絡電話:2526 2388
傳真號碼:2522 7953
電子郵箱:xlinfo@tsikuchai.com

購買途徑
「集古齋」官方網站,識別下方二維碼,進入購買頁面。

微信公眾號不再按照時間順序推送,聯合出版集團不想錯過你,想把最好的推送第一時間分享給你!只需點擊右上角「...」,然後點擊「聯合出版集團」,再點擊右上角「...」,然後設為星標就可以啦!
您還可以讀這些:
➤《之江新語》《習近平談「一帶一路」》《論堅持全面深化改革》繁體版出版研討會在香港舉辦
➤聯合出版集團與中國移動香港戰略合作:謀求内容多平台分發 探索5G書店新模式
➤戰略合作 | 北京同仁堂國藥攜手聯合出版:弘揚中國文化,講好中醫藥故事
➤集團榮譽 | 董事副總裁梁兆賢獲授香港政府職業訓練局(ⅤTC)榮譽院士榮銜
➤傳承創新 | 中華商務四十周年慶典暨《傳承與創新》新書發佈儀式在港舉行
➤雙十一戰報 | 集團旗下圖書電商再創佳績,原版圖書三大平台蟬聯第一
➤【驕人時刻】廣東大音「中華優秀傳統文化誦讀系列」入選2020年全國有聲讀物精品出版工程名單


