
當親朋好友向你訴説負面情緒的時候,你會否感到尷尬、緊張、無奈和詞窮,不知道如何回應才能有效地疏導?又或者,當自己情緒不好時,也不清楚要如何表達,常常羞於宣之以口。
《心理學家的工具箱:疏導負面情緒的10大溝通法則》
作者:香港心理學會‧輔導心理學部
出版社:萬里機構
出版時間:2021年7月
萬里機構出版的《心理學家的工具箱:疏導負面情緒的10大溝通法則》是香港心理學會輔導心理學部繼《做自己的情緒管理師:20個負面情緒管理法》的第二本著作。
圖 | 目錄和前言
本書以輕鬆易明的方式,配合生活化的例子,引用專業的心理輔導技巧,讓讀者掌握疏導負面情緒的10大溝通法則,協助自己和親友有效覺察、表達、傳遞、宣洩及梳理內在的情緒,找到希望和力量面對生活上的挑戰和挫折。
溝通,是連結人與人之間的橋樑。在日常生活中,我們經常要和不同的人溝通,處理不同的人際關係。只是很多時候,我們都忽略了原來日常的交談也需要談吐技巧,原來聊天時的詞窮、尷尬、無奈或緊張等各種不適,只是我們還沒有足夠的溝通技巧而已。
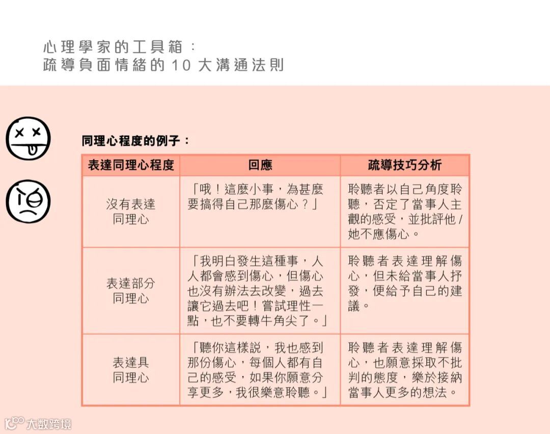
舉個例子,人人都說同理心,到底怎樣才算有同理心?同理心乃是良好人際溝通中必備的元素。感同身受、易地而處、換位思考,這些很多人都懂得說,但怎樣才能實在執行?自以為有同理心,有時反而會窒礙我們真正了解別人所表達的含意,產生「同理落差」(empathy gap)。
美國西北大學的教授Loran Nordgren指出我們理解別人痛苦的程度,和他們的實質經歷之間有明顯的區別。Nordgren和他的團隊進行了一系列實驗,他們讓參加者參加了一場虛擬的拋球遊戲。有些參與者被公平地邀請參與遊戲,而其他參與者則經歷了其他球員從他們身上避開,不給他們傳球,以模擬被社交排斥的情況。而在實驗的另一邊,有些參加者則只是觀看,看着在這個拋球遊戲中某些參加者被拒絕和無視。
在每個實驗之後,參與者都需評估遭受社會排斥的痛苦程度,並在一些實驗中評估應對欺負者施加懲罰的嚴厲程度。結果發現,相比於在想像中認為社交排斥會造成的傷害,當我們實際地體驗到社交排斥時,的確存在着差異。
因此,當我們在聆聽別人的傾訴時,回應說「我了解」、「我明白」、「我體會到」,可能只代表「我認為自己了解、明白和體會到對方」,而在對方的角度,我們並不是真正的明白。
美國精神分析學派專家Heinz Kohut認為,同理心(助人者對當事人及其感情的接受)是為對方提供「矯治性情感體驗」(corrective emotional experience)的核心。
個人正在經歷的痛苦、困擾、抹不掉的煩惱和情緒,在當下都是真實的,不由得別人來否定,也不會因為別人的否定而消散。
每一個情緒反應皆有其意義和表達,即使聆聽者未能認同其事實的基礎或當事人的角度,也可嘗試接納情緒本身,耐心了解當事人的想法和邏輯,這份不批判的接納,本身已具療癒效用。
簡單而言,即是避免批評式的評語。疏導者通過言語和行為傳達他或她了解並理解來訪者最深切的感受和經驗,並提供一種安全和支持的氛圍,使當事人可以深刻地體驗到被了解。
(圖文轉載自萬里機構微信公衆號)
購買途徑
「中商進口商城」小程序,點擊上方圖書封面可進入購買鏈接。
「一本」官方網站,識別下方二維碼,進入購買頁面。

香港
.全線三聯書店、中華書局及商務印書館門市
.各大書店
.「一本」文化閱讀購物平台
www.mybookone.com.hk
內地
.又日新圖書專營店
.深圳本來書店
.中華商務圖書專營店
.聯合圖書音像專營店
.廣州聯合書店
.上海香港三聯書店
台灣
.博客來
.誠品書店
.三民網絡書店
.各大書店
微信公眾號不再按照時間順序推送,聯合出版集團不想錯過你,想把最好的推送第一時間分享給你!只需點擊右上角「...」,然後點擊「聯合出版集團」,再點擊右上角「...」,然後設為星標就可以啦!
您還可以讀這些:
➤新年獻詞 | 聯合出版2022,悅讀香港,紫荊盛開
➤2022,聯合出版官網新裝上線,帶您盡享「悅讀香港」
➤「2021年香港閱讀趨勢報告」公布!一起來看新常態下閱讀風氣有甚麽改變?



