

國家藝術基金管理中心於3月1日公布《國家藝術基金(一般項目)2022年度資助項目名單》。在正式提交申請的10978項目中,經國家藝術基金專家評審,共評選出628個資助項目,香港首次有9個項目入圍。其中,西泠學堂書畫篆藝術人才培訓項目成功入圍!
西泠學堂由具有「天下第一名社」美譽的西泠印社與香港著名文化藝術品牌集古齋於2017年攜手創辦,從2018年開班以來,已舉辦11期共70多個培訓班,系統培養了近兩千名學員,聘任近20位來自澳洲、香港、上海、杭州和台灣等地的知名藝術家為西泠學堂導師,成為香港首屈一指的中國文化專業培訓基地,旨在繼承傳播傳統優秀藝術文化,確立高品位的人生目標。
因受香港第五波疫情影響,西泠學堂2022年春季課程被迫延期開班。為了在特殊時期給廣大藝術愛好者提供優質藝術教育資源,更好地推動中華優秀傳統文化在香港的普及與傳承,西泠學堂於2022年3月25日至4月15日推出抗疫公益文化藝術系列講座,邀請西泠學堂名師通過線上平台跟大家分享和互動交流,實現「停課不停學,藝術不停歇」,齊心合力,共同抗疫!
因應香港第五波疫情發展和廣大藝術愛好者的需求,根據香港防疫措施,西泠學堂2022年春季課程將延期暫定於4月23日和24日開課,開辦書法、繪畫、篆刻、古琴、廣彩陶瓷共15個班,招生簡章詳情如下:


培訓對象:書法藝術愛好者
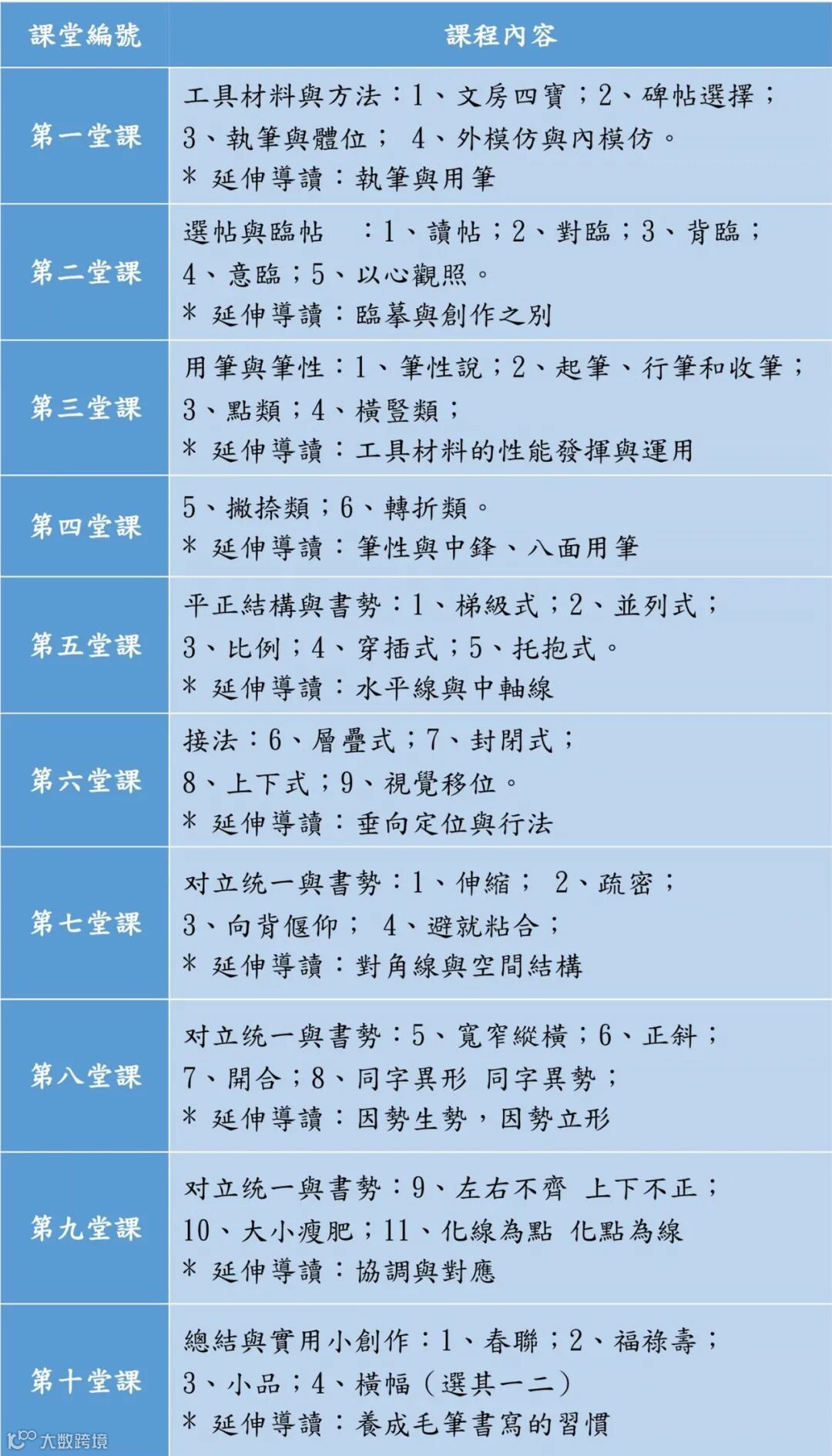
培訓内容:本課程由上海大學藝術學教授、博導、著名書法家白鶴博士主講,從工具材料、執筆、筆法、書勢等角度,以《孟法師碑》、《大字陰符經》為範本,進行詳細分析指導,傳授褚字用筆真諦,及藝術基本規律和經典書論。通過基礎訓練,逐步瞭解和掌握書法創作的基本原則,提高學員的書學水準和審美素養。對基礎不同的學員,採取因材施教的方式,層層遞進,不斷完善。
特聘名師:白鶴教授
課程大綱:

培訓方式:線下面授,導師將在課堂上作理論講解與指導示範,輔導學員練習,評改學員習作。
開課日期:暫定2022年4月23日
上課時間:每周六上午10時至12時
上課地點:香港中環域多利皇后街9號中商藝術大廈
授課語言:普通話
培訓對象:國畫、陶瓷藝術愛好者
培訓内容:本課程將集中讓學員學會嶺南畫派於廣彩陶瓷藝術上繪畫花卉、動物以及山水的特色與技巧。透過從勾勒線條的基礎,至調制顏料及配色、上手的技巧,以至廣彩的花邊紋樣及作品整體的佈局設計,期望令每一個學員在完成課程後都能夠創作一幅廣彩陶瓷作品,提高學員的作畫及審美能力,弘揚中華傳統繪畫及陶瓷藝術。
特聘名師:劉致遠教授
課程大綱:

培訓方式:線下面授,導師將在課堂上作理論講解與指導示範,輔導學員練習,評改學員習作。
開課日期:暫定2022年4月23日
上課時間:每周六上午10時至12時
上課地點:香港中環域多利皇后街9號中商藝術大廈
授課語言:廣東話或普通話
培訓對象:山水畫藝術愛好者
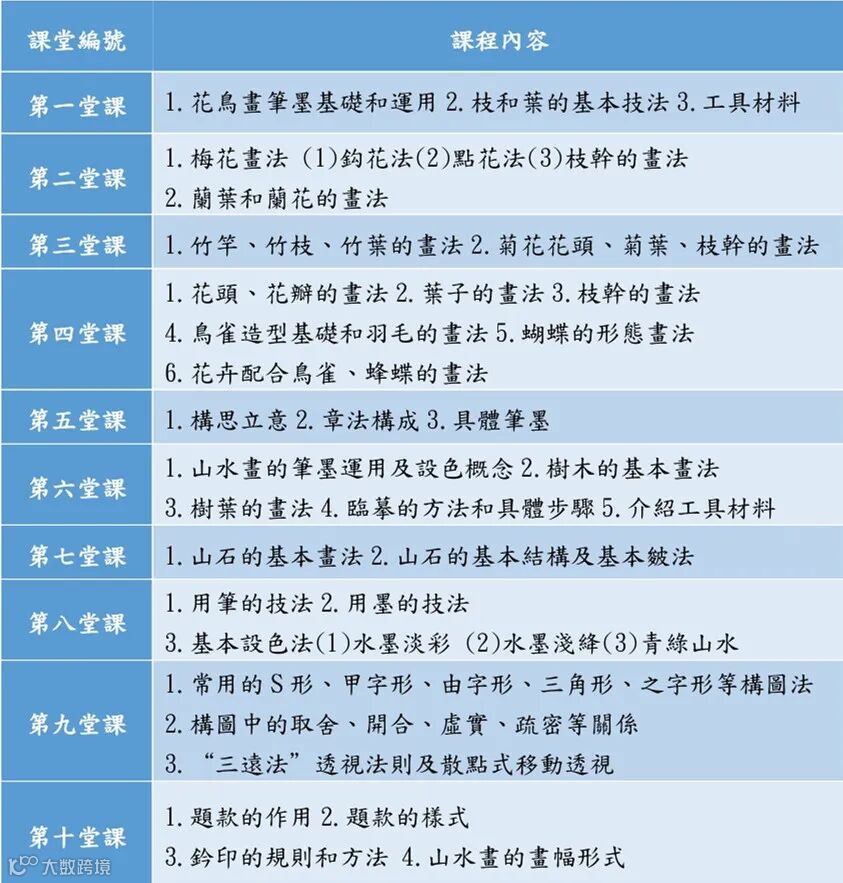
培訓内容:陳偉老師將以學院式教學方式,循序漸進地、系統規範地,理論與實踐相結合,清晰、準確地講解和示範各種山水畫筆墨技法,畫理畫法,筆墨意境,乃至創作方法等,在引導和啓發學員的同時,因應學員的狀態和各自能力的不同,調整教學方向,以達到學有所得之效。並將一直以來行之有效的「臨摹、寫生、創作」三位一體的山水畫教學理念有機地貫穿於整個教學中,啟發學員探索山水畫筆墨形式語言的同時,在技法層面及思想層面兩者並進,指導學員創作參展作品。
特聘名師:陳偉先生
課程大綱:

培訓方式:線下面授,導師將在課堂上作理論講解與指導示範,輔導學員練習,評改學員習作。
開課日期:暫定2022年4月23日
上課時間:每周六上午10時至12時
上課地點:香港中環域多利皇后街9號中商藝術大廈
授課語言:廣東話或普通話
培訓對象:古琴愛好者
培訓内容:本課程適合已完成古琴入門課程的學生,将以十堂課爲階段,學習經典古琴曲目明代名曲《秋風詞》與《酒狂》,以及一首嶺南派傳統小曲《雙鶴聽泉》,掌握後可達至自娱與表演之樂趣,讓學員理解古琴音樂的審美旨趣,弘揚中華傳統文化。
特聘名師:梁基永博士
課程大綱:

培訓方式:小班教學,線下面授,導師將在課堂上作理論講解與指導示範,輔導學員練習,評改學員習作。
開課日期:暫定2022年4月23日
上課時間:每周六上午10時至12時
上課地點:香港中環域多利皇后街9號中商藝術大廈
授課語言:廣東話或普通話
培訓對象:國畫藝術愛好者
培訓内容:陳偉老師將運用學院式教學體系中的方式,循序漸進地、系統規範地,理論與實踐相結合,清晰、準確地講解和示範各種中國花鳥畫、山水畫筆墨技法,畫理畫法,筆墨意境,乃至筆墨的品味等等,也將引導和啟發學員的主觀能動性及其思維能力,培養學員不僅具備較紥實的基礎知識,而且還具有較高品位的審美情操。同時,也因應學員的狀態和各自能力的不同,按各自的情況及時調整方向,以達到學有所得之效。
特聘名師:陳偉先生
課程大綱:

培訓方式:線下面授,導師將在課堂上作理論講解與指導示範,輔導學員練習,評改學員習作。
開課日期:暫定2022年4月23日
上課時間:每周六下午2時30分至4時30分
上課地點:香港中環域多利皇后街9號中商藝術大廈
授課語言:廣東話或普通話
培訓對象:宮廷書畫、花卉藝術愛好者
培訓内容:恆錦老師會用家族教授的方法,輔導學員由臨摹到簡單創作,工筆的勾線,沒骨畫法,基本功暈染,小寫意用色,生動有趣體現在畫作中。通過賞析導讀故宮收藏書畫,理解宮廷書畫之嚴謹之美,了解宮廷書畫歷史由來。由了解,練習到熟練掌握工筆、小寫意技法,簡單花卉構圖(牡丹/荷花等)。
特聘名師:愛新覺羅恆錦女士
課程大綱:

培訓方式:線下面授,導師將在課堂上作理論講解與指導示範,輔導學員練習,評改學員習作。
開課日期:暫定2022年4月23日
上課時間:每周六下午2時30分至4時30分
上課地點:香港中環域多利皇后街9號中商藝術大廈
授課語言:廣東話或普通話
培訓對象:書法藝術愛好者
培訓内容:本課程由上海大學藝術學教授、博導、著名書法家白鶴博士主講,以其五十餘年學藝雙修之經驗,盡可能為學書者提供一條便捷有效的綜合之途徑。主要以《雁塔聖教序》、《蜀素帖》和《書譜》為範本,從楷、行、草三大書體進行詳細分析指導,在傳授具體臨創的基礎上,闡述其共通性和藝術規律,拓寬書學的基本思路。同時傳授創作的基本法,及《書譜》的經典理論,以提升學員綜合的創作和審美能力為旨歸。打破一體一書不能融通的刻板之模式,為學員提供能通會的方便之門。
特聘名師:白鶴教授
課程大綱:

培訓方式:線下面授,導師將在課堂上作理論講解與指導示範,輔導學員練習,評改學員習作。
開課日期:暫定2022年4月23日
上課時間:每周六下午2時30分至4時30分
上課地點:香港中環域多利皇后街9號中商藝術大廈
授課語言:普通話
培訓對象:古琴愛好者
培訓内容:本課程將介紹古琴文化,除了演奏技巧和讀譜,還有琴曲欣賞方法等。學員完成此課程,可以基本掌握古琴基本指法,會看簡單古琴減字譜,會彈最基本的嶺南派古琴曲目《仙翁操》,能自己獨立彈完整一曲。
特聘名師:梁基永博士
課程大綱:

培訓方式:小班教學,線下面授,導師將在課堂上作理論講解與指導示範,輔導學員練習,評改學員習作。
開課日期:暫定2022年4月23日
上課時間:每周六下午2時30分至4時30分
上課地點:香港中環域多利皇后街9號中商藝術大廈
授課語言:廣東話或普通話
培訓對象:素描、水彩畫、水墨畫藝術愛好者
培訓内容:本課程每堂課前面部分素描、水彩作品示範,後面部分水墨作品示範,使學員熟練掌握素描、水彩畫和現代水墨畫技法和特點。香港水彩畫資深畫家沈平老師將會通過水彩濕畫法、乾畫法等技法示範,水彩作品的繪製過程,內容包括靜物(蔬果、花卉)、風景(中國鄉土風景、香港城市風景、國外風景)、人物(肖像和動態),指導學員創作出一幅參展作品,開發學員的繪畫潛能,擴闊藝術視野,提升美術素養。
特聘名師:沈平先生
課程大綱:

培訓方式:線下面授,導師將在課堂上作理論講解與指導示範,輔導學員練習,評改學員習作。
開課日期:暫定2022年4月24日
上課時間:每周日上午10時至12時
上課地點:香港中環域多利皇后街9號中商藝術大廈
授課語言:廣東話或普通話
培訓對象:書法藝術愛好者
培訓内容:本課程適合已完成書法入門班的進階級學員,邀請上海大學藝術學教授、博導、白鶴博士主講。以其五十餘年學藝雙修之經驗,為學書者打開便捷有效之門。以《大字陰符經》為範本,兼學行書,傳授筆勢及對應關係,初步有效地把握「勢」的基本特點和規律。對基礎不同的學員,採取因材施教的方式,層層遞進,不斷完善。以手把手教的方式,打通勢與身心間的關係。
特聘名師:白鶴教授
課程大綱:

培訓方式:線下面授,導師將在課堂上作理論講解與指導示範,輔導學員練習,評改學員習作。
開課日期:暫定2022年4月24日
上課時間:每周日上午10時至12時
上課地點:香港中環域多利皇后街9號中商藝術大廈
授課語言:普通話
培訓對象:篆刻藝術愛好者
培訓内容:本課程適合已有篆刻基礎的學員,由西泠印社社員鄧昌成老師和中國書法家協會理事林墨子老師聯合執教,按印章發展史,從書法篆法刀法風格統一上進行全面梳理和示範引導,分章別類,按個人優點和專注力給予強化訓練。
特聘名師:鄧昌成先生 / 林墨子先生
課程大綱:

培訓方式:線下面授,導師將在課堂上作理論講解與指導示範,輔導學員練習,評改學員習作。
開課日期:暫定2022年4月24日
上課時間:每周日上午10時至12時
上課地點:香港中環域多利皇后街9號中商藝術大廈
授課語言:廣東話或普通話
培訓對象:篆刻藝術愛好者
培訓内容:本課程由西泠印社社員鄧昌成老師和中國書法家協會理事林墨子老師聯合執教,對於初學者的課程主要在秦漢印基礎的臨摹和訓練上,從度稿上石開始有序的引導和示範,扎實的秦漢印有利於日後在印篆佈局印式規範上更加具有理念和法度。南派特色的以形傳神,形神兼備,強調寫生,著重骨法用筆,隨類賦彩。
特聘名師:鄧昌成先生 / 林墨子先生
課程大綱:

培訓方式:線下面授,導師將在課堂上作理論講解與指導示範,輔導學員練習,評改學員習作。
開課日期:暫定2022年4月24日
上課時間:每周日下午2時30分至4時30分
上課地點:香港中環域多利皇后街9號中商藝術大廈
授課語言:廣東話或普通話
培訓對象:國畫藝術愛好者
培訓内容:嶺南派的特色是以形傳神,形神兼備,強調寫生,著重骨法用筆,隨類賦彩。伍月柳教授是著名畫家,國畫大師趙少昂教授及黃君璧教授的入室弟子,為嶺南畫派第三代傳人,現任香港中文大學榮譽院士、香港理工大學榮譽院士、香港中文大學善衡書院榮譽院士。本課程展現嶺南派以趙少昂教授為主的技法,山水用黃君壁教授的傳統山水,加入嶺南派的技法,外國的光學融合成新的技法,形成自我一體的中國畫,提高學員的審美能力及藝術素養。前面五堂課以花鳥畫爲主,後面五堂課以山水畫爲主,指導每位學員創作出一幅作品。
特聘名師:伍月柳教授
課程大綱:

培訓方式:線下面授,導師將在課堂上作理論講解與指導示範,輔導學員練習,評改學員習作。
開課日期:暫定2022年4月24日
上課時間:每周日下午2時30分至4時30分
上課地點:香港中環域多利皇后街9號中商藝術大廈
授課語言:廣東話
培訓對象:書法藝術愛好者
培訓内容:本課程通過進階教學,從篆隸書入手,訓練篆隸書基本筆法,了解篆隸書發展歷史,科學而系統規範地使學員掌握篆隸兩種書體的筆劃與結構特征,臨摹創作相結合,使學員完成臨創作品,幫助學員建立獨立、有個人特色的創作風格,提高學員的創作能力、書法審美能力及綜合藝術素養。
特聘名師:施育煌先生
課程大綱:

培訓方式:線下面授,導師將在課堂上作理論講解與指導示範,輔導學員練習,評改學員習作。
開課日期:暫定2022年4月24日
上課時間:每周日下午2時30分至4時30分
上課地點:香港中環域多利皇后街9號中商藝術大廈
授課語言:普通話
【報名方法】
報名時間:即日起至2022年4月22日截止,機會難得,報名從速!
報名方法:
【親身報名】可往中環域多利皇后街9號中商藝術大廈4樓填寫報名表並繳交學費。
【網上報名】掃描/長按以下二維碼填寫報名表格網上提交即可,學費可以通過銀行轉賬匯款。

報名學費:港幣3000元/人 (共10堂課,20課時) (備註:古琴班除外,古琴入門班或進階班學費:港幣6000元/人)
繳交學費:將課程學費通過銀行轉賬至以下賬戶:
戶 名:集古齋有限公司
銀行賬號:036-721-10062941
開戶銀行:中國銀行(香港)有限公司
銀行分行:雲咸街分行
備註:請在報名費入數紙上注明「西泠學堂2022春季課程報名學員(姓名)」並電郵至xlinfo@tsikuchai.com或傳真至2522 7953。報名學費一旦交完,恕不退還,敬請諒解,非常感謝大家的支持和參與!
聯 絡 人:林小姐 / 李小姐
聯絡電話:2526 2388
傳真號碼:2522 7953
電子郵箱:xlinfo@tsikuchai.com
官方網站:https://www.tsikuchai.com/school
歡迎長按掃描下方二維碼,關注「西泠學堂」Facebook專頁,了解更多精彩活動!
(圖文轉載自集古齋微信公眾號)
微信公眾號不再按照時間順序推送,聯合出版集團不想錯過你,想把最好的推送第一時間分享給你!只需點擊右上角「...」,然後點擊「聯合出版集團」,再點擊右上角「...」,然後設為星標就可以啦!
➤ 集古齋西泠學堂系列藝文講座名師雲集,助您居安抗疫,藝術養心!


