目前各地区正在陆续公布资格复审
其中贵阳地区的名单中出现了这么一栏
【否,未达到最低合格分数线】
也就意味着图中几位同学虽然拿到了第三名
却仍然没有获得进面资格
图源:贵阳贵安资格复审名单

扫码咨询面试课程
小伙伴们联想到自己
是不是开始紧张起来了
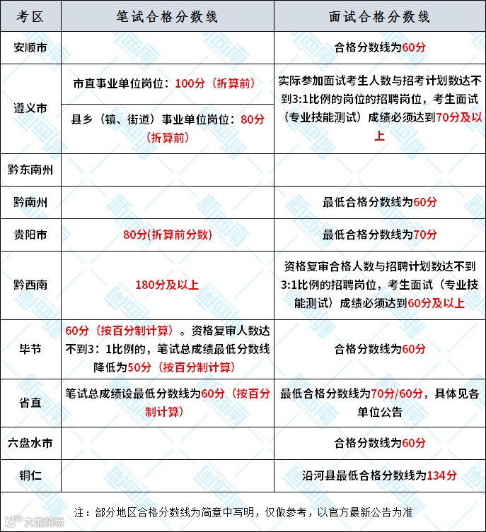
笔试合格线是多少?
在哪里查询呢?
别急,小新整理了已发布笔试合格线的地区
大家可以对照一下
当然,除了笔试环节有合格线
面试环节也同样存在合格分数线
小新也整理在了图片中
所以,即使是岗位第一
即使只有你一个人进面
也不能完全放松警惕
认为岗位已经是自己的囊中之物
除此之外
各位同学还要关注自己的资格复审时间
尽早准备好资料
每年在资格复审环节被刷的小伙伴也不在少数
不然也不会有所谓的递补资格复审了
点击查看:资格复审材料清单!
扫码咨询面试课程

目前贵阳、黔西南部分地区、铜仁部分地区
省直部分单位陆续发布了资格复审时间
最快的今天已经开始复审
小新整理了相应汇总,大家可以查看
添加下方二维码立即获取
各地资格复审原文

事业单位面试形式之间都有交叉重合的地方
但又不完全一致
因此我们绝不能用同一套模板应对所有面试!
新西南也是如此
针对综合岗、医疗岗、教师岗
新西南分岗培训、专岗专教!!
教、学、练、训、模、吃、住、管
打造高品质面试课程

码上咨询

公考路上,16年本土公考机构为你护航
课程咨询及报考疑问
咨询新西南任意招生老师
★以上内容含广告

