大数跨境

【通知公告】2024年度国家档案局拟奖励优秀科技成果公示

【通知公告】2024年度国家档案局拟奖励优秀科技成果公示 紫软信息科技
2024-11-14
0


     

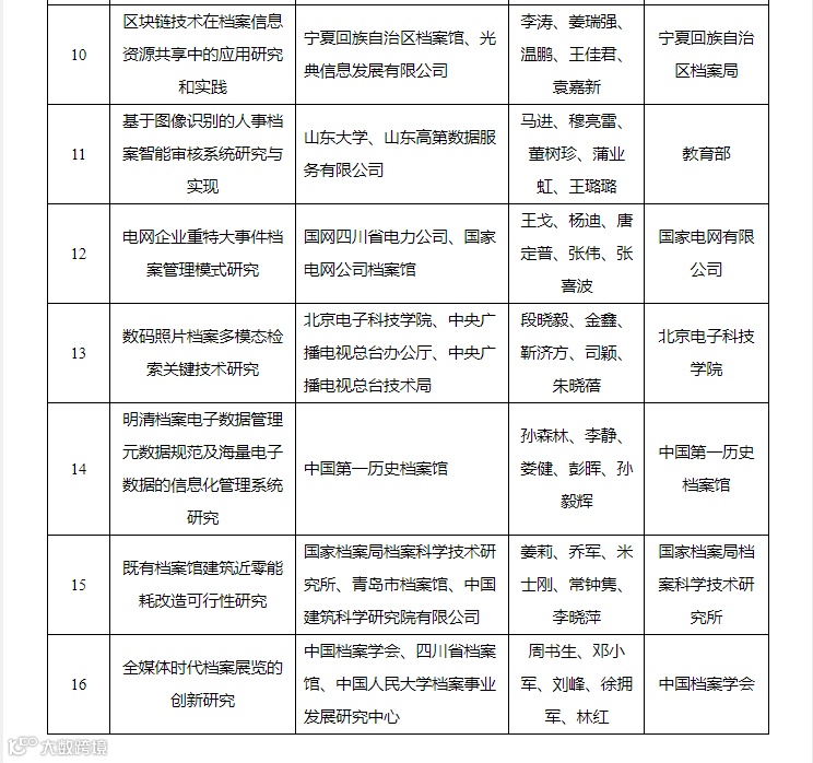
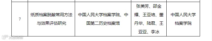
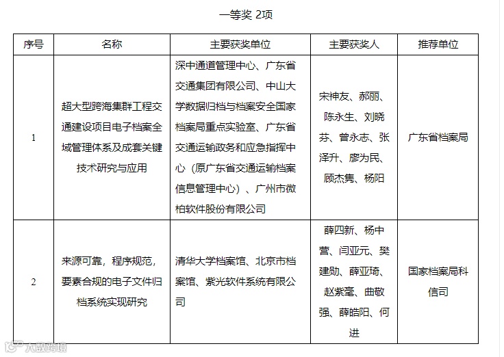
根据《国家档案局办公室关于开展2024年度国家档案局优秀科技成果奖励申报工作的通知》要求和《国家档案局优秀科技成果奖励办法》规定,国家档案局组织了2024年度优秀科技成果评审工作,经形式审查、专家评审、无记名投票等环节,按照公平、公正、公开的原则,确定了25项拟奖励优秀科技成果。现予以公示,公示期为2024年11月14日至2024年12月15日。

 

公示期间,如对拟奖励成果有异议,请通过推荐单位将相关情况材料发送至邮箱kjc@saac.gov.cn。反映情况的材料要客观真实,并加盖单位公章,同时提供有效联系方式。


国家档案局科技信息化司   

2024年11月14日



来源:国家档案局官方网站
编辑:紫软信息科技



第十七个国际档案日【筑梦现代化、奋斗兰台人】

紫软科技V10完成国产数据库及中间件兼容认证!

全国34个省级以上-档案馆介绍汇总

奋斗百年路、起航新征程

国家档案局1-19号令汇总


【声明】内容源于网络
0
0
紫软信息科技
公司专业从事档案信息化相关业务的专业公司,为政府和企事业单位提供档案管理软件、档案整理、纸质档案数字化扫描服务及档案室建设咨询,建设项目专业档案整理扫描达标服务,以及相关的软件硬件产品及服务。
内容 261
粉丝 0
紫软信息科技 公司专业从事档案信息化相关业务的专业公司,为政府和企事业单位提供档案管理软件、档案整理、纸质档案数字化扫描服务及档案室建设咨询,建设项目专业档案整理扫描达标服务,以及相关的软件硬件产品及服务。
总阅读0
粉丝0
内容261