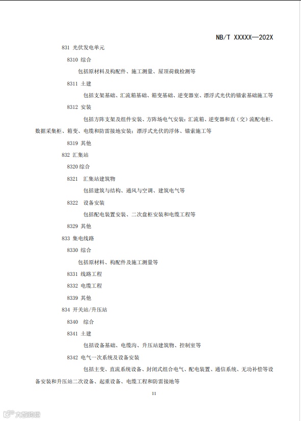
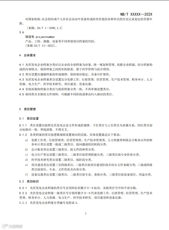
行业标准《光伏发电企业档案分类导则》由中电联标准化中心综合标准化工作组归口上报,主管部门为国家能源局。
发布日期:2025-06-30;实施日期:2025-12-30。本文件规定了光伏发电企业档案分类的总体要求、类目管理和档号构成。本文件适用于光伏发电企业。

紫软信息科技行业标准《光伏发电企业档案分类导则》由中电联标准化中心综合标准化工作组归口上报,主管部门为国家能源局。
发布日期:2025-06-30;实施日期:2025-12-30。本文件规定了光伏发电企业档案分类的总体要求、类目管理和档号构成。本文件适用于光伏发电企业。
