垃圾分类终于来了
而且还能“领奖”呢!
日前
深圳市城市管理和综合执法局发布通知
自2019年11月1日起
深圳将正式实施《生活垃圾分类激励办法》(以下简称《办法》)
有效期为三年

捡重点来说
就是只要你垃圾分类干得好
将获得通报表扬以及:
个人补助资金1000元
家庭补助奖金2000元
住宅区补助资金最高30万元!
具体激励方案如下
↓↓↓↓↓↓

根据通知
管理单位将根据《办法》每年对分类成效显著的家庭、个人、住宅区和单位给予激励
限定名额分别为5000个、1000个、500个
并分配至各区(单位不限定名额)
评选规则为“择优录取”
大家一起冲鸭~~~!!!

至于补助资金
各区财政的补助资金都安排妥了!
每年最高6250万解一下!

此外,深圳市财政每年还会安排
补助资金最高限额3125万元
采用“以奖代补”的方式
按上述各区每年实际拨付的补助资金的50%
对各区予以经费补贴
也就是说
“各区财政+市财政”最高每年
有9375万元补助资金!

糟了,是心动的感觉
BUT请问:如何让这样的好事
发生在你身上?
我们先来看看名额最多的“生活垃圾分类好家庭”是如何评定的?
“生活垃圾分类好家庭”
需同时满足2个条件:
①家庭成员积极参与生活垃圾分类,准确分类投放垃圾每年累计不少于120天(以生活垃圾分类督导员的督导记录或智能投放设备的投放记录为依据);
②参与住宅区生活垃圾分类现场督导、入户走访或宣传等活动,每年累计不少于6次;
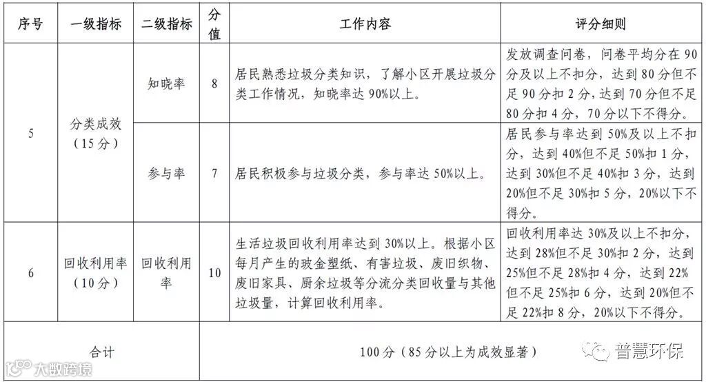
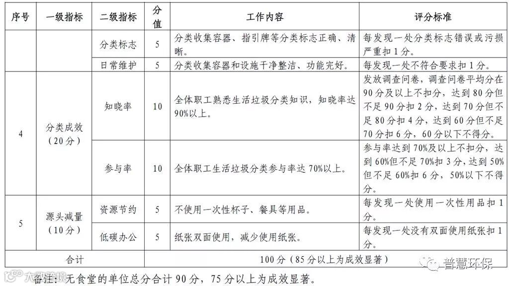
(绿色单位、绿色小区评判标准见文末~~~)
一年参与6次小区活动似乎并不难
但准确分类投放垃圾累计不少于120天
也就是说
平均3天“准确”一次就行

顺手奉上一份
深圳垃圾分类攻略
助你一臂之力!!!
Tips1:
在深圳,生活垃圾不分干湿,而分为:可回收物、厨余垃圾、有害垃圾和其他垃圾四类
1、可回收物:指适宜回收和资源利用的废弃物,包括废弃的玻璃、金属、塑料、纸类、织物、家具、电器电子产品和年花年桔等;
2、厨余垃圾:指家庭、个人产生的易腐性垃圾,包括剩菜、剩饭、菜叶、果皮、蛋壳、茶渣、汤渣、骨头、废弃食物以及厨房下角料等;

注:厨余垃圾用袋装的,应拆袋投放后把塑料袋单独投放到其他垃圾收集容器。
(PS:目前,全市有805个小区,每天傍晚七点到九点定时定点分类回收厨余垃圾,市民们可在晚饭结束后,将一天产生的厨余垃圾带到投放点进行分类投放。)
3、有害垃圾:指对人体健康或者自然环境造成直接或者潜在危害且应当专门处理的废弃物,包括废电池、废荧光灯管等;

注:破损电池应用透明袋封装后投入到有害垃圾废电池收集容器中,而破碎的灯管应用纸张包裹并用胶带缠好,投入其他垃圾收集容器中。
4、其他垃圾:指除以上三类垃圾之外的其他生活垃圾,比如纸尿裤、尘土、烟头、一次性快餐盒、破损花盆及碗碟、墙纸等。
注:受到污染的纸类、塑料袋(膜)、破损的花盆或陶瓷属于其他垃圾。

Tips2:
垃圾分类一定要把垃圾分得纯,有些还要弄干净,不要受污染!
举几个栗子:
1、厨余垃圾中不能有牙签、纸巾;
2、破袜子、旧内衣裤、拖布及污损严重的织物应投放至其他垃圾中;
3、玻璃瓶应去掉瓶盖,撕掉瓶身标签,瓶内残留物用水洗净,保持完好;
4、塑料瓶瓶内也应用水洗净,塑料桶、塑料盒应洗净晒干;
5、纸类也应避免受到污染。
6、受到污染的塑料袋(膜)、纸类都属于其他垃圾。
Tips3:
绿色单位、绿色小区评判标准如下:





这次“垃圾分类”
大家一定努力做好争取拿奖呀!

“标本兼治”的城市垃圾解决方案:
智能分类投放+封闭式管道收集+就地资源化利用

气动管道收集系统采用垃圾分类投放及有别于传统垃圾收集方式的封闭式垃圾管道进行传输,各种设备匹配性好,而且整个过程密闭程度高,无需传统垃圾卡车运输,不产生对周围环境的污染,设备都设置于地下或建筑内部,没有噪音污染等各种的问题。适用于高层公寓楼房、现代化住宅密集区、商业密集区等等对环境,垃圾收集要求高的建筑项目及区域,解决了城市传统垃圾收集模式存在的各种问题。

区域垃圾真空管道收集系统
普慧环保股份公司一直以来践行新式垃圾收集处理理念,公司自主研发的封闭式垃圾管道收集分类及处理系统系列产品,包括垃圾管道收集处理系统、餐厨垃圾传输处理系统、中央吸尘及碎纸系统等系列,产品适用于各类大型商用建筑群、大型社区、单体商业及住宅建筑、政府机关办公楼等的垃圾收集处理设施系统,是国内先进科学环保的固废垃圾收集分类处理系统。

资料来源:深圳生活
·END·
◆ ◆ ◆ ◆ ◆
延伸阅读
1
北京生活垃圾管理社会成本已达2253元/吨 !
2
3
德国的农村为什么这么美?因为他们的垃圾和污水是这样处理的
4
生活垃圾: 影响超出你想象
5
图解:扔垃圾也有大讲究,你扔对了吗?
6
瑞典垃圾分类与收集处理的发展经验
7
8
值得借鉴!国外垃圾处理模式及启示


•中央垃圾智能分类管道收集系统
•餐厨垃圾真空收集利用系统
•医院污衣及垃圾管道收集系统
•沉降式垃圾智能分类收集箱
•厕所污物真空收集与利用系统
电话:400 880 1488
点击“阅读原文”了解更多 普慧环保 资讯



股票代码:838786
请长按左侧二维码关注