智能分类+垃圾管道收集,有没有搞头?有,很有,必须有。
北京市的生活垃圾产生量从2000年296万吨到2017年800多万吨,呈现逐年上升的趋势,为了满足北京市日益增长的垃圾处理需求,传统的人工垃圾分类方法已经捉襟见肘,巨大的压力让我们不得不借助科技的力量。那么垃圾分类领域有哪些高科技呢,我们一起来看看吧。
传统的垃圾人工分拣存在着诸多弊端,例如工人劳动强度大、工作环境有毒有害、分拣效率低等。最新的智能垃圾分拣机器人运用多层神经网络和视觉系统对物品进行鉴别,可以快速识别哪些是易拉罐,哪些是玻璃,哪些是纸,动作麻利,能够为回收利用设施带来诸多改善,包括设计、运营效率、回收率、系统优化、维护等方面。目前这些机器人能识别的垃圾种类已高达二十余种,识别率提升到了80%以上,每分钟能够进行大约65次分拣,相当于人工分拣的两倍,但占用空间却小于人工。


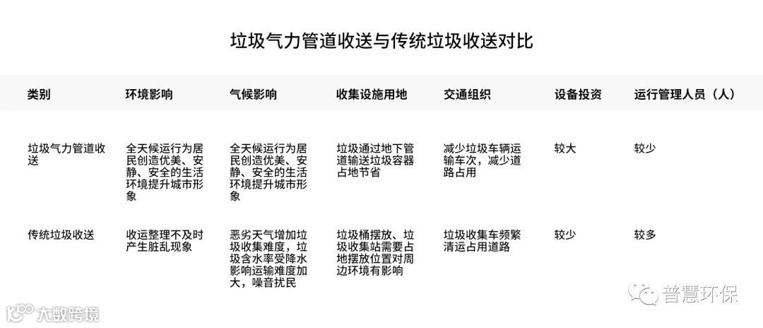
传统的垃圾收集方式耗费大量的人工,且由于垃圾暂存点不集中、管理难度大等原因,往往是蝇虫乱飞、臭气熏天、污水横流,让人避之不及。
垃圾分类管道收集系统是一种完全不一样的垃圾收集与处理理念,您还是可以像以往那样丢弃垃圾,之后全由这套系统去收集、分类及处理,垃圾将极大限度的资源化利用,这套系统在地下埋好垃圾运输管道,管道的出口直接连接垃圾场或垃圾分拣中心,而管道的入口则做成垃圾桶的形状,安放在小区内、街道边。
垃圾收集箱藏于地下,垃圾不外露,垃圾臭气不会散发在空气中。我们所能看见的只有垃圾投入点,其设计和普通的垃圾桶无异,一旦有路人向垃圾入口处投放垃圾,就直接送到密闭的收集箱内,并不是积存在桶内,垃圾将通过真空产生的负压被抽送到分拣中心,省去了人工运输的环节,既卫生,也安全。垃圾传输到中央站后,可回收利用的被压缩打包卖回废品回收公司,不具备回收价值的可转变成生物柴油、燃料碳等物质。
垃圾一投进去。当工人要把垃圾收集运送到垃圾场时,会将密闭的收集箱从地底下提上地面,然后清运出去。
随着科技的发展,越来越多的高科技(人工智能、大数据等)将会被应用到垃圾分类和处理领域,但是人类可能产生依赖、放纵的思想,制造越来越多的垃圾。因此树立环保意识,减少垃圾产生量刻不容缓,垃圾分类作为垃圾处理的前端环节,对垃圾减量化、资源化和无害化处置的意义重大,分类收集不仅能减少垃圾给环境带来的污染、节约垃圾处理费用,更能使宝贵的自然资源得到重复利用,有利于建设绿色和谐、可持续发展的宜居城市。
对于未来:
我们希望自动化回收垃圾系统应运而生。不过这种复杂的系统除了要开发设计外,使其稳定运行才是重点。因为对于垃圾这种性质比较特殊的物质,气力管道输送系统需要攻克管道管径、弯道磨损、管道堵塞、输送距离等技术难点。

今后,不论是为了强化居民的意识,还是为了减轻工作人员的负担,利用机器人,或利用自动化设备去回收垃圾,才是解决垃圾分类回收的最佳方法!
“标本兼治”的城市垃圾解决方案:
智能分类投放+封闭式管道收集+就地资源化利用

气动管道收集系统采用垃圾分类投放及有别于传统垃圾收集方式的封闭式垃圾管道进行传输,各种设备匹配性好,而且整个过程密闭程度高,无需传统垃圾卡车运输,不产生对周围环境的污染,设备都设置于地下或建筑内部,没有噪音污染等各种的问题。适用于高层公寓楼房、现代化住宅密集区、商业密集区等等对环境,垃圾收集要求高的建筑项目及区域,解决了城市传统垃圾收集模式存在的各种问题。

区域垃圾真空管道收集系统
普慧环保股份公司一直以来践行新式垃圾收集处理理念,公司自主研发的封闭式垃圾管道收集分类及处理系统系列产品,包括垃圾管道收集处理系统、餐厨垃圾传输处理系统、中央吸尘及碎纸系统等系列,产品适用于各类大型商用建筑群、大型社区、单体商业及住宅建筑、政府机关办公楼等的垃圾收集处理设施系统,是国内先进科学环保的固废垃圾收集分类处理系统。

资料来源:今日头条
·END·
◆ ◆ ◆ ◆ ◆


•中央垃圾智能分类管道收集系统
•餐厨垃圾真空收集利用系统
•医院污衣及垃圾管道收集系统
•沉降式垃圾智能分类收集箱
•厕所污物真空收集与利用系统
电话:400 880 1488