

西泠學堂由具有「天下第一名社」美譽的西泠印社與香港著名文化藝術品牌集古齋於2017年攜手創辦,旨在通過舉辦書法、繪畫、篆刻等中國傳統藝術培訓及系列文化藝術交流活動,搭建一個全新的兩地文化藝術交流平台,推動中華優秀傳統文化在香港及海外的普及、傳承和發展。

西泠學堂已舉辦8期共40個培訓班,系統培養了近千名學員,聘任15位來自澳大利亞、香港、上海、杭州和台灣等地的知名藝術家為西泠學堂導師,成為香港首屈一指的中國文化藝術專業培訓的精品課堂。應廣大藝術愛好者的要求,2021年夏季課程將於7月17日開班,招生簡章如下:
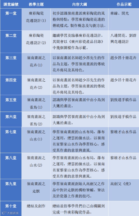
廣彩陶瓷班
培訓對象:國畫、陶瓷藝術愛好者
培訓內容:本課程將集中讓學員學習嶺南畫派於廣彩陶瓷藝術上繪畫花卉、動物以及山水的特色與技巧。透過從勾勒線條的基礎;至調制顏料及配色、上手的技巧;以至廣彩的花邊紋樣及作品整體的佈局設計,期望令每一個學員在完成課程後都能夠修習到嶺南畫派於瓷上作畫的知識與技術,提高學員的作畫及審美能力,弘揚中華傳統繪畫藝術。
特聘名師:劉致遠教授
課程大綱:

培訓方式:線下面授,導師將在課堂上作理論講解與指導示範,輔導學員練習,評改學員習作。
開課日期:2021年7月17日
上課時間:每周六10:00─12:00
上課地點:中環域多利皇后街9號集古齋5樓
授課語言:廣東話或普通話
書法進階班
培訓對象:有一定基礎的書法藝術愛好者
培訓內容:本期課程適合進階級學員。邀請施育煌老師延續書法入門班課程,進一步詳細示範、分解教學甲骨文、金文(毛公鼎)兩種書體。課程將帶大家從臨摹規範進入,結合甲骨文發現及毛公鼎收藏的文化背景,詳細加強筆法、墨法及章法等一系列的講解及練習,逐一解釋字體書寫要素及強調運筆節奏和技法表現,同時導師也會進行創作引導,幫助學員建立獨立、有個人特色的創作風格。
特聘名師:施育煌先生
課程大綱:

培訓方式:線下面授,導師將在課堂上作理論講解與指導示範,輔導學員練習,評改學員習作。
開課日期:2021年7月17日
上課時間:每周六14:30─16:30
上課地點:中環域多利皇后街9號集古齋5樓
授課語言:普通話
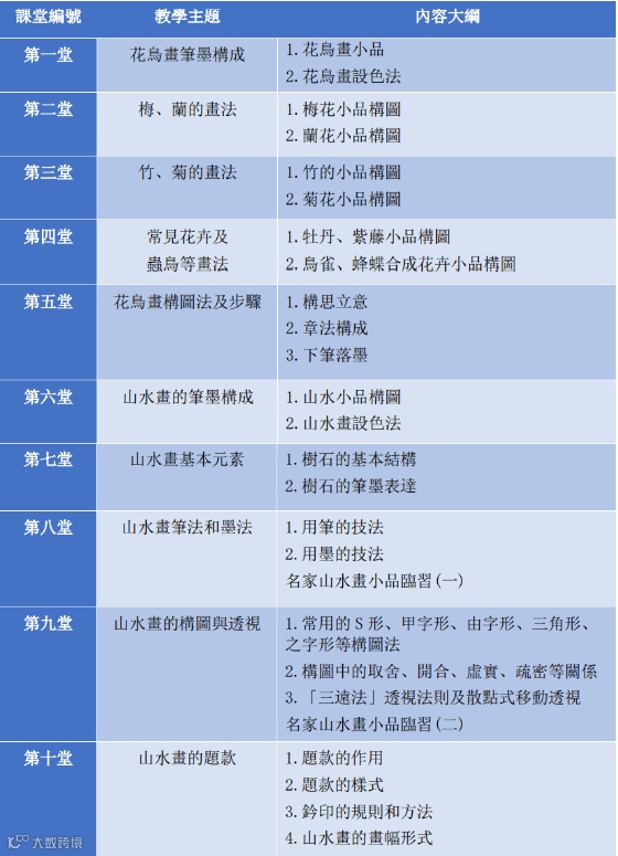
國畫進階班
培訓對象:國畫藝術愛好者
培訓內容:陳偉老師將運用學院式教學體系中的方式,循序漸進地、系統規範地,加以理論與實踐相結合,清晰、準確地講解和示範中國花鳥畫、山水畫各種筆墨技法,畫理畫法,筆墨意境,乃至筆墨品味等等諸多元素,在引導和啓發學員的主觀能動性及思維能力的同時,也因應學員的狀態和各自能力的不同,及時調整教學方向,以達到學有所得之效。
特聘名師:陳偉先生
課程大綱:

培訓方式:線下面授,導師將在課堂上作理論講解與指導示範,輔導學員練習,評改學員習作。
開課日期:2021年7月17日
上課時間:每周六14:30─16:30
上課地點:中環域多利皇后街9號集古齋5樓
授課語言:廣東話或普通話
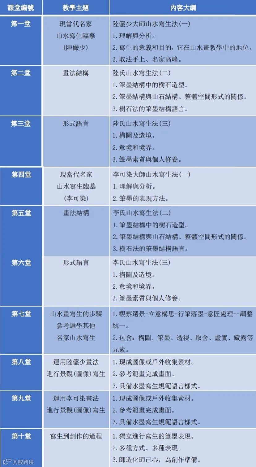
山水畫寫生臨創班
培訓對象:山水畫藝術愛好者
培訓內容:陳偉老師將運用學院式教學體系中的方式,循序漸進地、系統規範地,理論與實踐相結合,清晰、準確地講解和示範各種山水畫筆墨技法,畫理畫法,筆墨意境,乃至筆墨的品味等等,也將引導和啓發學員的主觀能動性及其思維能力,同時,也因應學員的狀態和各自能力的不同,按各自的情況及時調整方向,以達到學有所得之效。
特聘名師:陳偉先生
課程大綱:

培訓方式:線下面授,導師將在課堂上作理論講解與指導示範,輔導學員練習,評改學員習作。
開課日期:2021年7月17日
上課時間:每周六10:00─12:00
上課地點:中環域多利皇后街9號集古齋5樓
授課語言:廣東話或普通話
素描班
培訓對象:繪畫藝術愛好者
培訓內容:香港著名水墨畫、水彩畫及油畫家沈平老師將通過用不同素描工具(鉛筆、炭筆、鋼筆、圓珠筆、簽名筆、毛筆)示範素描作品。每堂課示範多幅素描作品,內容包括山村風景、香港風景、交通工具(船、車)、人物肖像、人物動態以及花卉、動物、水果等等,開發學員的繪畫潛能,擴闊藝術視野,提升美術素養。
特聘名師:沈平先生
課程大綱:

培訓方式:線下面授,導師將在課堂上作理論講解與指導示範,輔導學員練習,評改學員習作。
開課日期:2021年7月18日
上課時間:每周日09:00─11:00
上課地點:中環域多利皇后街9號集古齋5樓
授課語言:廣東話或普通話
水彩畫班
培訓對象:水彩畫藝術愛好者
培訓內容:香港水彩畫資深畫家沈平老師將會通過水彩濕畫法、乾畫法等技法示範,水彩作品的繪製過程,內容包括靜物(蔬果、花卉)、風景(中國鄉土風景、香港城市風景、國外風景)、人物(肖像和動態),使學員短期內掌握基本技法,開發學員的繪畫潛能,擴闊藝術視野,提升美術素養。
特聘名師:沈平先生
課程大綱:

培訓方式:線下面授,導師將在課堂上作理論講解與指導示範,輔導學員練習,評改學員習作。
開課日期:2021年7月18日
上課時間:每周日11:00─13:00
上課地點:中環域多利皇后街9號集古齋5樓
授課語言:廣東話或普通話
篆刻臨創班
培訓對象:有一定基礎的篆刻藝術愛好者
培訓內容:按印章發展史,從書法篆法刀法風格統一上進行全面梳理和示範引導,分章別類,按個人優點和專注力給予強化訓練。從古人中選取經典作品進行變局仿刻,從臨摹走向輔導創作。
特聘名師:鄧昌成先生 / 林墨子先生
課程大綱:

培訓方式:線下面授,導師將在課堂上作理論講解與指導示範,輔導學員練習,評改學員習作。
開課日期:2021年7月18日
上課時間:每周日10:00─12:00
上課地點:中環域多利皇后街9號集古齋5樓
授課語言:廣東話或普通話
嶺南派水墨畫班
培訓對象:國畫藝術愛好者
培訓內容:嶺南派的特色是以形傳神,形神兼備,強調寫生,著重骨法用筆,隨類賦彩。伍月柳教授是「嶺南畫派」第三代傳人、嶺南派國畫大師趙少昂最後一位入室女弟子,是當今最具代表性的嶺南畫家之一。本課程重點在於介紹嶺南畫派之繪畫藝術,前六堂課以嶺南派趙少昂大師的運筆為主,後四堂課教大家白雲堂黃君璧教授的傳統山水,加入嶺南派的技法,指導每位學員創作出一幅作品。
特聘名師:伍月柳教授
課程大綱:

培訓方式:線下面授,導師將在課堂上作理論講解與指導示範,輔導學員練習,評改學員習作。
開課日期:2021年7月18日
上課時間:每周日14:30─16:30
上課地點:中環域多利皇后街9號集古齋5樓
授課語言:廣東話
書法入門班
培訓對象:書法藝術愛好者
培訓內容:本期課程適合對書法有興趣的入門級學員。課程邀請施育煌老師詳細示範、分解教學楷書、隸書兩種書體。將帶大家從臨摹規範進入,解構字體書寫要素及強調運筆節奏和技法表現,同時導師也會根據字體範例進行創作引導,幫助有基礎學員從臨摹一步步走向創作。
特聘名師:施育煌先生
課程大綱:

培訓方式:線下面授,導師將在課堂上作理論講解與指導示範,輔導學員練習,評改學員習作。
開課日期:2021年7月18日
上課時間:每周日14:30─16:30
上課地點:中環域多利皇后街9號集古齋5樓
授課語言:普通話
白雲堂國畫班
培訓對象:國畫藝術愛好者
培訓內容:白雲堂國畫班將由黃君璧之幼女、兩岸著名畫家黃湘詅老師任教。黃湘詅自幼追隨父親黃君璧先生在「白雲堂」觀摩作畫,耳提面授,筆墨薰陶,她將黃氏山水畫中的白雲、飛瀑、流泉、雲霧、山川等靈妙精髓與當代繪畫審美趣味融會貫通,發揚光大。本課程中,將運用深入淺出的方式,理論與實踐相結合,循序漸進地、系統規範地、清晰準確地講解和示範白雲堂國畫中各種山水畫筆墨技法,畫理畫法,筆墨意境,也將引導和啓發學員的主觀能動性及其思維能力,提高學員的審美水平。同時,也因應學員的狀態和各自能力的不同,按各自的情況及時調整方向,同時注重課堂的趣味性,以達到學有所得、學有所樂之效。
特聘名師:黃湘詅女士
課程大綱:

培訓方式:線下面授,導師將在課堂上作理論講解與指導示範,輔導學員練習,評改學員習作。
開課日期:2021年8月7日
上課時間:每周六14:30─16:30
上課地點:中環域多利皇后街9號集古齋5樓
授課語言:廣東話或普通話
【報名方法】
報名時間:即日起至2021年7月16日截止,機會難得,報名從速!
報名方法:
【親身報名】可往中環域多利皇后街9號集古齋4樓填寫報名表並繳交學費。
【網上報名】掃描/長按以下二維碼填寫報名表格網上提交即可。

報名學費:港幣3,000元/人 (共10堂課,20課時)
繳交學費:將課程學費通過銀行轉賬至以下賬戶:
戶 名:集古齋有限公司
銀行賬號:036-721-10062941
開戶銀行:中國銀行(香港)有限公司
銀行分行:雲咸街分行
備註:請在報名費入數紙上注明「西泠學堂2021夏季課程報名學員(姓名)」並電郵至xlinfo@tsikuchai.com或傳真至2522 7953。報名學費一旦交完,恕不退還,敬請諒解,謝謝大家的支持和參與!
聯 絡 人:林小姐
聯絡電話:2526 2388
傳真號碼:2522 7953
電子郵箱:xlinfo@tsikuchai.com
官方網站:https://www.tsikuchai.com/school
微信公眾號不再按照時間順序推送,聯合出版集團不想錯過你,想把最好的推送第一時間分享給你!只需點擊右上角「...」,然後點擊「聯合出版集團」,再點擊右上角「...」,然後設為星標就可以啦!
您還可以讀這些:
➤好書際會 | 聯合出版集團成立「好書會」 培養編輯人才 助力推廣閱讀
➤《之江新語》《習近平談「一帶一路」》《論堅持全面深化改革》繁體版出版研討會在香港舉辦
➤聯合出版集團與中國移動香港戰略合作:謀求内容多平台分發 探索5G書店新模式
➤戰略合作 | 北京同仁堂國藥攜手聯合出版:弘揚中國文化,講好中醫藥故事
➤集團榮譽 | 董事副總裁梁兆賢獲授香港政府職業訓練局(ⅤTC)榮譽院士榮銜
➤傳承創新 | 中華商務四十周年慶典暨《傳承與創新》新書發佈儀式在港舉行
➤雙十一戰報 | 集團旗下圖書電商再創佳績,原版圖書三大平台蟬聯第一
➤【驕人時刻】廣東大音「中華優秀傳統文化誦讀系列」入選2020年全國有聲讀物精品出版工程名單


